出国留学网专题频道安徽自考课程考试时间栏目,提供与安徽自考课程考试时间相关的所有资讯,希望我们所做的能让您感到满意!
12-12
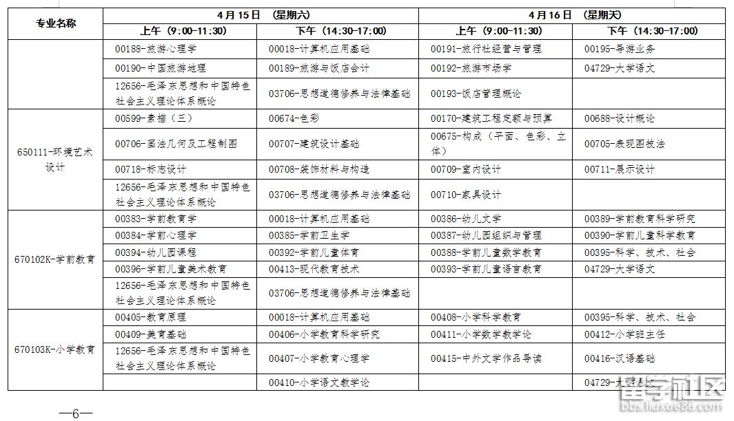
安徽参加2023年自学考试的考生注意!安徽2023年4月自学考试课程考试时间安排表已经公布出来了,小编已整理如下,安徽考生来看看吧!下面是出国留学网整理的“安徽省高等教育自学考试2023年4月课程考试时间安排表”,供安徽考生参考阅读。







11-29
下文是关于广西省2023年10月自学考试的课程考试安排表,广西参加10月份自考的考生们来和小编一起看看详细的表格内容吧!下面是出国留学网整理的“广西2023年高等教育自学考试10月课程考试安排表”,供广西考生参考阅读。


推荐阅读:
湖北2023年10月专升本自考面向社会开考课程考试时间安排表
...11-29
海南省2023年自学考试考生注意!关于海南省2023年自考统考笔试课程考试时间已经出来了,详细的考试时间安排表已整理如下,下面是出国留学网整理的“海南省2023年高等教育自学考试全国统考(笔试)课程考试时间安排表”,欢迎海南考生参考阅读。

推荐阅读:
广东省2023年1月考试时间定于2023年1月7日至8日,具体的考试课程安排见下文通知内容,广东的自考考生们来看看吧!下面是出国留学网整理的“关于公布2023年1月广东省自学考试开考课程考试时间安排和使用教材的通知”, 欢迎大家参考阅读。
关于公布2023年1月广东省自学考试开考课程考试时间安排和使用教材的通知
各地级以上市自学考试办公室,主考学校:
现将2023年1月我省自学考试开考课程考试时间安排和使用教材公布,请做好相关工作。4月、10月自学考试开考课程待全国考办计划安排确定后另文公布。
一、考试时间及课程安排
(一)考试时间:2023年1月7日至8日。
(二)课程安排:1月考试课程全部为广东省统一命题课程。各专业开考课程具体时间安排详见附件1。
《关于稳妥解决2022年4月自学考试延期考试相关问题的通知》(粤考办〔2022〕8号)中停考专业顺延的全国统一命题课程本次不安排考试,将按照全国考办2023年全国统考课程安排在4月开考。
二、教材情况及命题原则
(一)各门课程使用教材详见附件2。
(二)随着社会经济的不断发展,部分法律、法规和经济政策将作出相应调整和改变,在命题时,将把从考试之日起6个月前由全国人大颁布的法律和国务院颁布的法规列入相应课程的考试范围。凡大纲、教材内容与现行法律、法规不符的,以现行法律、法规为准。若有大纲、教材的调整变化等相关情况,另行通知。
三、其他事项
请各地市考办、主考学校做好相关工作。如因疫情防控工作或其他因素导致考试安排调整的,另行通知。
附件:1.2023年1月广东省自学考试各专业开考课程考试时间安排表
广东省自学考试委员会办公室
2022年9月30日
推荐阅读:
10-10
广东省2023年1月自学考试考各专业课程考试时间安排表已经由相关教育部公布出炉了,完整的时间安排表小编已经整理如下,一起来看看吧!下面是出国留学网整理的“广东2023年1月自考各专业课程考试时间安排”,欢迎大家参考阅读。







AP是Advanced Placement的缩写,即大学预修课程,全球很多的大学都认可该考试成绩,跟着出国留学网一起来了解下预科课程AP考试时间详情吧,欢迎阅读。
一、简介
美国高中AP课程是由美国大学理事会(The College BoardAP考试)主持,在高中阶段开设的具有大学水平的课程,有22个门类、37个学科,已在美国15000多所高中里普遍开设。它可以使高中学生提前接触大学课程,避免了高中和大学初级阶段课程的重复。目前,已有40多个国家的近3600所大学承认AP学分为其入学参考标准,其中包括哈佛、耶鲁、牛津、剑桥等世界名牌大学。
二、考试时间
AP考试每年5月举行,目前已经在全球80个国家开设。
三、重要性
AP成绩成为美大学重要录取依据,根据美国大学升学顾问委员会在全美范围内所作的调查,由于美国大学已经普遍把学生在AP考试中的表现作为衡量其是否能够胜任大学学习的依据,因此AP考试成绩已经成为众多大学录取考虑因素中最为重要的依据之一。同时,AP考试在全球80个国家举行,英国、加拿大、澳大利亚等国也将此作为发放奖学金的主要条件之一。
AP的由来AP项目于1951年由福特基金会启动。1955年,美国大学理事会接手管理,次年首次举办AP考试,当时的考试课程只有11门。1958年,美国大学理事会投入大量人力、财力进行师资培训,随后的10年间在暑假大力培训师资。20世纪60~70年代,美国大学理事会致力于把这个昂贵的课程推广到低收入家庭的学生中,在维吉尼亚州的一个培训二战非裔退伍军人的学校开办学习班,还在纽约市的公共电视台播放AP课程的教学片。随后的二三十年时间里,AP课程不断得到补充,直到形成现在的34门考试课程。包括哈佛、耶鲁等著名大学在内的40个国家的三千多所大学都承认AP学分,考试通过的AP课程可以折抵大学学分,减免大学课程,帮助学生缩短大学学时、跳级,更可节省高昂大学学费。更重要的是,据统计,拥有优异AP考试成绩的高中生在未来的大学学习有更佳出色的表现和发展,美国各大学已将AP成绩看作衡量学生学习和研究能力以及应付高难度大学课程能力的重要指标。参加AP考试科目多、考分高的学生被美国名校另眼相看。
11-29
关于广西省2023年4月自学考试课程考试的具体时间安排表已经公布出来了,详细的表格内容小编已整理在下文了,广西的自考生们来了解一下吧!下面是出国留学网整理的“广西2023年高等教育自学考试4月课程考试安排表”,供广西考生参考阅读。







临近高考,童鞋们都在紧锣密鼓中准备着最后的冲刺,,为方便考生及家长查询高考成绩、高考志愿填报、高考录取分数线、高考资讯、各高校信息等等相关信息,出国留学网高考频道编辑特别搜集整理了大量相关信息供您参考,本文为您提供安徽省高考考试时间安排,请收藏我们的网站,我们会不断更新,感谢您对我们的关注!祝广大学子在2013高考中取得优异成绩!
经教育部授权,我省自行命制语文、数学(文、理)、外语科目中的英语试题(不含听力部分)以及文科综合、理科综合试题。
考试时间仍为6月7日8日两天,其中,6月7日考语文和数学,6月8日考文科综合(理科综合)和外语。语文、数学(文、理)、外语(含听力)各科满分为150分,综合科目满分为300分,文化课总分的满分值为750分。
考试模式为:3+文科综合/理科综合+学业水平测试+综合素质评价。其中统考科目为:3+文科综合/理科综合。“3”指语文、数学和外语三个科目,其中数学分为文科数学和理科数学;“文科综合”包括思想政治、历史和地理等学科;“理科综合”包括物理、化学和生物等学科。
高考评卷继续实行网上评卷。高考成绩由考生自行上网查询或下载打印,各报名点给考生查询打印成绩提供条件。考生如对成绩有疑问,可在成绩公布后至6月27日前到市、县招生考试机构申请登记查分查卷,由市招生考试机构汇总上报省考试院。
...安徽自考课程考试时间推荐访问