出国留学网专题频道浙江高校职业技能理论考试栏目,提供与浙江高校职业技能理论考试相关的所有资讯,希望我们所做的能让您感到满意!
02-02
出国留学网为你整理了<浙江高校招生职业技能理论考试报考确认>,供你参考,更多相关资讯本网站高考栏目将持续更新,敬请关注。
浙江高校招生职业技能理论考试报考确认
高校招生职业技能考试包括技能操作和理论知识两部分。已完成浙江省2018年高校招生职业技能考试报名,并已报考过技能操作考试的考生,要参加理论考试须先进行报考确认哦。
2月1日至3日报考确认
考生需于2018年2月1日-3日到职业技能考试报名时所选择的现场确认点,办理报名资格审查、缴费、摄像、采集指纹和信息复核、确认等手续。
职业技能理论考试确认类别共有15类,分别为:机械类、计算机类、文秘类、化工(环保)类、药学类、建筑类、旅游服务类、服装类、财会类、电子与电工类、商业类、外贸类、医学护理类、农艺类和其他类中的“汽车专业”等。考生理论考试现场确认的类别须与已参加的操作考试类别一致。
未办理现场确认的考生,不得参加职业技能理论考试。
相关问题:
职业技能考试成绩满分多少?
答:职业技能考试成绩满分300分,其总成绩由理论知识和技能操作考试成绩按事先确定和公布的比例合成。
职业技能考试成绩有什么用处?
答:职业技能考试成绩从2017年起在单独考试招生中全面使用。此外,中职学生参加高职提前招生以职业技能考试成绩为基本依据,具体办法由各校确定并在当年招生章程中公布。
小编精心为您推荐:
01-25
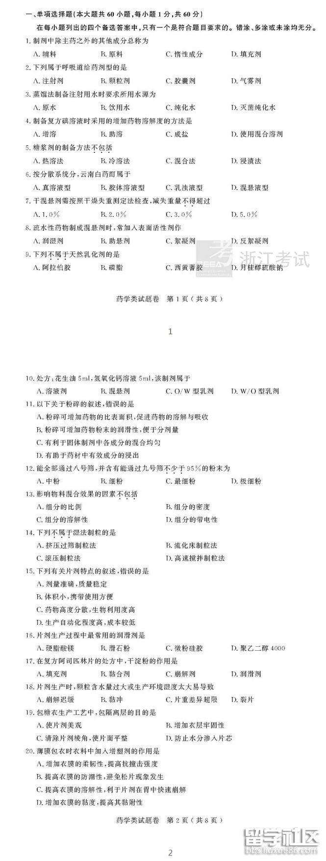
2018浙江职业技能理论考试已经结束,小编为大家提供浙江2018高校招生职业技能理论考试答案(药学类),一起来看看吧!祝大家考试顺利!
浙江2018高校招生职业技能理论考试答案(药学类)

推荐阅读:
01-18
浙江省教育考试院为做好浙江省2023年高校职业技能理论考试报名工作,特发布了相关报考安排通知,考试报名安排在2023年3月2日9:00至3月4日17:00进行,下面是出国留学网整理的“浙江省教育考试院关于做好2023年高校招生职业技能理论考试报名工作的通知”,供浙江考生参考阅读。
各市、县(市、区)教育考试院(考试中心、招生办):
为做好2023年我省高校招生职业技能理论考试(以下简称“理论考试”)报名工作,现就有关事项通知如下:
一、报名对象
已参加2023年浙江省高校招生职业技能操作考试(以下简称“操作考试”)且考试合格者。
二、报考类别
理论考试报考类别共有16类,分别为:机械类、计算机类、文秘类、化工(环保)类、药学类、建筑类、烹饪类、旅游服务类、服装类、财会类、电子与电工类、商业类、外贸类、医学护理类、农艺类和其他类中的“汽车专业”等。
考生报考理论考试的类别须与已合格的操作考试类别一致。
三、报名缴费
理论考试报名采取网上报名及网上缴费方式进行。符合报名条件的考生须在2023年3月2日9:00至3月4日17:00登录浙江省教育考试院网站(www.zjzs.net)进行考试报名、信息确认,并办理网上缴费。逾期(时)将不予办理。考试信息经考生确认后一律不作修改。未进行考试报名、信息确认,或已进行考试信息确认但未完成网上缴费的考生不能参加考试。
四、考试时间
考试日期 | 考试类别 |
12-23
出国留学网高考网为大家提供2017浙江高校招生职业技能理论考试报考确认工作通知,更多高考资讯请关注我们网站的更新!
2017浙江高校招生职业技能理论考试报考确认工作通知
各市、县(市、区)教育考试院(考试中心、招生办):
明年4月将进行2017年浙江省高校招生职业技能理论考试,为做好本次考试报考确认工作,现将有关事项通知如下:
一、 确认对象
已进行浙江省2017年高校招生职业技能考试报名,并已报考过技能操作考试的考生。
二、 确认类别
职业技能理论考试确认类别共有15类,分别为:机械类、计算机类、文秘类、化工(环保)类、药学类、建筑类、旅游服务类、服装类、财会类、电子与电工类、商业类、外贸类、医学护理类、农艺类和其他类中的“汽车专业”等。
考生理论考试现场确认的类别须与已参加的操作考试类别一致。
三、 确认办法
各地考试机构于2017年2月16日前登陆浙江教育考试网报名系统,打印已参加技能考试报名的相关考生《2017年浙江省高校招生职业技能理论考试确认表》(见附件)。考生须于2月16日-18日到职业技能考试报名时所选择的现场确认点办理资格审查、信息复核和缴费确认等手续。未办理现场确认的考生,不得参加职业技能理论考试。确认结束后,对未在系统里确认考生标注“放弃技能理论考试”标志。
四、 报考费用
根据浙价费〔2012〕39号文件,职业技能理论考试报考费为30元/人。
五、 考试时间
|
考试日期 |
考试类别 |
考试时间 |
|
4月8日 星期六 |
机械类、计算机类、药学类、服装类 |
9:00——10... |
01-25
今天小编为大家提供浙江2018高校招生职业技能理论考试试题(药学类),一起来看看吧!希望大家都考出好成绩!祝大家新年快乐!
浙江2018高校招生职业技能理论考试试题(药学类)




推荐阅读:
10-27
出国留学高考网为大家提供:2017浙江高校招生职业技能考试简章,更多高考资讯请关注我们网站的更新!
2017浙江高校招生职业技能考试简章
各市、县(市、区)教育考试机构:
根据《浙江省教育考试院关于做好2017年高校招生职业技能考试报名工作的通知(浙教试院〔2016〕67号)》文件精神,我院组织制定了机械、计算机、文秘、化工(环保)、药学、建筑、烹饪、旅游服务、服装、财会、电子与电工、商业、外贸、医学护理、农艺、艺术、其他等17个大类的《2017年浙江省高校招生职业技能考试简章》,向社会公布2017年我省职业技能考试具体时间、地点及考试的其他内容等相关安排。
为方便查阅,我院将《2017年浙江省高校招生职业技能考试简章》公布在浙江教育考试院网,不另行印发。请各相关单位及时下载,并速周知当地各有关中等职业学校。
浙江省教育考试院
2016年10月26日
小编精心为您推荐:
...01-11
出国留学高考网为大家提供浙江2018年高校招生职业技能理论考试报考确认通知,更多高考资讯请关注我们网站的更新!
浙江2018年高校招生职业技能理论考试报考确认通知
各市、县(市、区)教育考试院(考试中心、招生办):
今年4月将进行2018年浙江省高校招生职业技能理论考试,为做好本次考试报考确认工作,现将有关事项通知如下:
一、 确认对象
已进行2018年浙江省高校招生职业技能考试报名,并已报考过技能操作考试的考生。
二、 确认类别
职业技能理论考试确认类别共有15类,分别为:机械类、计算机类、文秘类、化工(环保)类、药学类、建筑类、旅游服务类、服装类、财会类、电子与电工类、商业类、外贸类、医学护理类、农艺类和其他类中的“汽车专业”等。
考生理论考试现场确认的类别须与已参加的操作考试类别一致。
三、 确认办法
各地考试机构须于2018年2月1日前登陆浙江教育考试网报名系统,打印已参加职业技能考试报名的相关考生《2018年浙江省高校招生职业技能理论考试确认表》(见附件)。考生须于2018年2月1日-3日到职业技能考试报名时所选择的现场确认点办理报名资格审查、缴费、摄像、采集指纹和信息复核、确认等手续。未办理现场确认的考生,不得参加职业技能理论考试。确认结束后,对未在系统里确认考生标注“放弃技能理论考试”标志。
残疾考生申请提供考试便利认定标准按《教育部 中国残联关于印发<残疾人参加普通高等学校招生全国统一考试管理规定>的通知》(教学〔2017〕4号)执行。
四、 报考费用
根据浙价费〔2012〕39号文件,职业技能理论考试报考费为30元/人。
五、 考试时间
考试日期 | 考试类别 | 考试时间 |
... |
11-08
高考频道为大家提供浙江2019高校招生职业技能考试时间,一起来看看吧!更多高考时间请关注我们网站的更新!
浙江2019高校招生职业技能考试时间
2019年高校招生职业技能各类别考试就要陆续启动啦。医学护理类和其他类(体育专业)职业技能操作考试将于本周展开,先来看看具体安排和注意事项。


来源:浙江考试
小编精心为您推荐:
浙江高校职业技能理论考试推荐访问