出国留学网专题频道湖北自考计算机化考试报名须知栏目,提供与湖北自考计算机化考试报名须知相关的所有资讯,希望我们所做的能让您感到满意!
01-07
湖北省2023年上半年自考计算机实践考试报名安排在2月10日9:00至2月17日17:00进行,计算机合卷考试报名安排在3月1日9:00至3月7日17:00进行,具体的报名须知内容如下,下面是出国留学网整理的“湖北省2023年上半年高等教育自学考试计算机化考试网上报名须知”,供湖北考生参考阅读。
湖北省2023年上半年高等教育自学考试计算机化考试分为计算机应用基础(实践)(00019课程)考试和计算机应用基础(00018、00019课程合卷)考试,为顺利完成网上报名,请考生认真阅读以下报名须知。
一、时间安排
1.计算机应用基础(实践)(00019课程)考试网上报名时间为2月10日9:00至2月17日17:00,考试时间为4月22日至23日。
2.计算机应用基础(00018、00019课程合卷)考试网上报名时间为3月1日9:00至3月7日17:00,考试时间为4月1日至2日。
二、报考流程
1.已完成注册的考生,登录自学考试考生服务平台(以下简称考生服务平台)(https://zk.hbea.edu.cn/portal-web/),进入“网上报名”-“我的报名”-“选择课程”进行课程选报,选报完成后点击“网上缴费”按钮生成缴费订单,请广大考生认真核对准考证号和报考课程信息,并在生成缴费订单后进入“缴费清单”缴费。报考课程一经确认且网上缴费成功,不得删减、更改,不接受退费申请。助学班考生应按所在主考学校要求报名缴费。
2.当次报名时间截止前完成缴费,则报名成功,未完成缴费则报考无效。考生如因网上支付操作不当、网络故障等原因造成同一订单重复缴费,考后系统将原路返还重复缴费费用。
三、打印考试通知单
考试前10天,考生可登录考生服务平台自行打印考试通知单。
四、成绩公布与复查
1.计算机应用基础(实践)(00019课程)考试成绩及考试违规处理决定将于5月16日公布,考生可登录考生服务平台查询。申请成绩复查以及对违规处理决定不服的考生,可在5月16日至18日登录考生服务平台申请复核,5月25日将在考生服务平台公布复查结果。
2.计算机应用基础(00018、00019课程合卷)考试成绩及考试违规处理决定将于4月17日公布,考生可登录考生服务平台查询。申请成绩复查以及对违规处理决定不服的考生,可在4月17日至19日登录考生服务平台申请复核,4月24日将在考生服务平台公布复查结果。
五、其他注意事项
1.自2022年起,我省2018年以前注册的在籍考生未完成原专业计划考试的,请依据《关于做好我省自学考试新旧专业转接的通知》(鄂自考〔2019〕1...
01-07
湖北的考生注意了,湖北教育考试院发布了2023年4月自学考试计算机化考试报名的相关信息,有想要报考4月份的自学考试计算机化考试报名的考生可提前收藏本文,下面是小编为大家准备的“湖北2023年4月自学考试计算机化考试网上报名须知”,可供参考。
湖北省2023年上半年高等教育自学考试计算机化考试分为计算机应用基础(实践)(00019课程)考试和计算机应用基础(00018、00019课程合卷)考试,为顺利完成网上报名,请考生认真阅读以下报名须知。
一、时间安排
1.计算机应用基础(实践)(00019课程)考试网上报名时间为2月10日9:00至2月17日17:00,考试时间为4月22日至23日。
2.计算机应用基础(00018、00019课程合卷)考试网上报名时间为3月1日9:00至3月7日17:00,考试时间为4月1日至2日。
二、报考流程
1.已完成注册的考生,登录自学考试考生服务平台(以下简称考生服务平台)(https://zk.hbea.edu.cn/portal-web/),进入“网上报名”-“我的报名”-“选择课程”进行课程选报,选报完成后点击“网上缴费”按钮生成缴费订单,请广大考生认真核对准考证号和报考课程信息,并在生成缴费订单后进入“缴费清单”缴费。报考课程一经确认且网上缴费成功,不得删减、更改,不接受退费申请。助学班考生应按所在主考学校要求报名缴费。
2.当次报名时间截止前完成缴费,则报名成功,未完成缴费则报考无效。考生如因网上支付操作不当、网络故障等原因造成同一订单重复缴费,考后系统将原路返还重复缴费费用。
三、打印考试通知单
考试前10天,考生可登录考生服务平台自行打印考试通知单。
四、成绩公布与复查
1.计算机应用基础(实践)(00019课程)考试成绩及考试违规处理决定将于5月16日公布,考生可登录考生服务平台查询。申请成绩复查以及对违规处理决定不服的考生,可在5月16日至18日登录考生服务平台申请复核,5月25日将在考生服务平台公布复查结果。
2.计算机应用基础(00018、00019课程合卷)考试成绩及考试违规处理决定将于4月17日公布,考生可登录考生服务平台查询。申请成绩复查以及对违规处理决定不服的考生,可在4月17日至19日登录考生服务平台申请复核,4月24日将在考生服务平台公布复查结果。
五、其他注意事项
1.自2022年起,我省2018年以前注册的在籍考生未完成原专业计划考试的,请依据《关于做好我省自学考试新旧专业转接的通知》(鄂自考〔2019〕11号)文件精神转接到现行开考专业。未完成专业转接的考生将无法顺利报考,请考生提前在考生服务平台中操作完成。新旧专业转接操作实例演示视频可在湖北省教育考试院官方网站“下载中心”查看。
2022年湖北高等教育自学考试计算机化考试将于10月29日举行,为了保证考试的顺利进行,湖北教育考试院发布了考试的疫情防控须知,下面是小编整理的“2022年湖北自学考试计算机化考试疫情防控考生须知”,可供参考。
湖北省2022年10月高等教育自学考试计算机化考试(计算机应用基础(实践))(00019课程)将于10月29日举行。为保障广大考生和考试工作人员的生命安全和身体健康,鉴于当前严峻的疫情防控形势,根据我省疫情防控有关要求,现将本次考试疫情防控要求告知如下,请广大考生遵照执行。
一、遵守防疫规定。鉴于当前新冠肺炎疫情形势严峻复杂及不确定性,考试防疫要求按疫情变化适时调整,请考生密切关注考点所在地疫情防控政策措施和湖北省教育考试院官网、微信公众号发布的有关考试防疫要求,遵守考试防疫规定。跨区域(含跨省、省内跨市)参加考试的考生,须严格落实考点属地有关报备、核酸检测、隔离管控、健康监测等防疫管理规定。考生不遵守规定、导致不能参加考试的,责任由本人承担。
二、落实防疫要求。所有考生须提前申领“湖北健康码”,并于考前7天开展自我健康监测,每日自行监测体温,按要求进行核酸检测,并如实填报《湖北省2022年10月高等教育自学考试计算机化考试考生健康状况承诺书》(以下简称《健康状况承诺书》)。请考前7天有省外旅居史的考生如实填报《健康状况承诺书》中的行程及来(返)我省前连续三天的核酸检测情况。全体考生均应如实填报《健康状况承诺书》中的考前三天核酸检测情况。
所有考生应全程接种新冠病毒疫苗,不能接种者应提供疾控部门或医疗机构开具的相关证明。正在接受集中医学隔离观察、居家隔离医学观察、居家健康监测、社区健康监测以及被判定为风险人员的考生不得参加考试。
考生须按防疫规定进行核酸检测。考前7天有省外旅居史的考生,须在来(返)我省前提供连续三天的核酸检测阴性证明,并在抵达后完成“落地检”的基础上,提供考点所在市(州)考前连续三天核酸检测阴性证明。其他省内考生提倡考前三天每天一检测,须提供24小时内核酸检测阴性证明。考生须严格执行考点所在市(州)防疫政策,不参加聚餐、聚会等活动,不前往人群密集场所。
三、合理安排出行。考前不前往中、高风险区,抵达考点所在地后,及时向当地社区报备。考生应事先了解赴考路途交通情况,提前30分钟到达考点,为考点防疫核查预留充足时间,避免耽误考试。因疫情防控政策不能参加考试的考生,请于考前3天在考生服务平台提交申请,并上传相关证明材料。
四、接受健康检查。进入考点时,所有考生须配合健康检查,主动出示本人身份证、考试通知单、《健康状况承诺书》、“湖北健康码”、“通信大数据行程卡”、考前核酸检测阴性记录或报告,并接受体温检测。考生须全程佩戴口罩,但不得妨碍身份识别和验证。
五、配合应急处置。考生进入考点时出现健康码异常、体温异常等状况,须由考...
10-28
2022年11月份的高等教育自学考试计算机化考试时间马上就要到了,为了保证考试的顺利进行,各地区都发布了考试的疫情防控要求,请各位考生及时关注考试信息。下面是小编为大家整理的“2022年湖北高等教育自学考试计算机化考试疫情防控须知”,可供参考。
湖北省2022年11月高等教育自学考试计算机化考试(计算机应用基础(00018、00019课程合卷))将于11月5日至6日举行。为保障广大考生和考试工作人员的生命安全和身体健康,鉴于当前严峻的疫情防控形势,根据我省疫情防控有关要求,现将本次考试疫情防控要求告知如下,请广大考生遵照执行。
一、遵守防疫规定。鉴于当前新冠肺炎疫情形势严峻复杂及不确定性,考试防疫要求按疫情变化适时调整,请考生密切关注考点所在地疫情防控政策措施和湖北省教育考试院官网、微信公众号发布的有关考试防疫要求,遵守考试防疫规定。跨区域(含跨省、省内跨市)参加考试的考生,须严格落实考点属地有关报备、核酸检测、隔离管控、健康监测等防疫管理规定。考生不遵守规定、导致不能参加考试的,责任由本人承担。
二、落实防疫要求。所有考生须提前申领“湖北健康码”,并于考前7天开展自我健康监测,每日自行监测体温,按要求进行核酸检测,并如实填报《湖北省2022年11月高等教育自学考试计算机化考试考生健康状况承诺书》(以下简称《健康状况承诺书》)。请考前7天有省外旅居史的考生如实填报《健康状况承诺书》中的行程及来(返)我省前连续三天的核酸检测情况。全体考生均应如实填报《健康状况承诺书》中的考前三天核酸检测情况。
正在接受集中医学隔离观察、居家隔离医学观察、居家健康监测、社区健康监测以及被判定为风险人员的考生不得参加考试。
考生须按防疫规定进行核酸检测。考前7天有省外旅居史的考生,须提供来(返)我省前连续三天的核酸检测阴性证明,并在完成“落地检”的基础上,还须提供考点所在市(州)考前连续三天核酸检测阴性证明。其他省内考生提倡考前三天每天一检测,须提供24小时内核酸检测阴性证明。考生须严格执行考点所在市(州)防疫政策,不参加聚餐、聚会等活动,不前往人群密集场所。
三、合理安排出行。考前不前往中、高风险区,抵达考点所在地后,及时向当地社区报备。考生应事先了解赴考路途交通情况,提前1小时到达考点,为考点防疫核查预留充足时间,避免耽误考试。因疫情防控政策不能参加考试的考生,请于考前3天在考生服务平台提交申请,并上传相关证明材料。
四、接受健康检查。进入考点时,所有考生须配合健康检查,主动出示本人身份证、考试通知单、《健康状况承诺书》、“湖北健康码”、“通信大数据行程卡”、考前核酸检测阴性记录或报告,并接受体温检测。考生须全程佩戴口罩,但不得妨碍身份识别和验证。
五、配合应急处置。考生进入考点时出现健康码异常、体温异常等状况,须由考点防疫人员综...
07-12
计算机化BEC考试(简称“BEC机考”)的考试时间长度、题型、试题数量与纸笔考试完全一致。不同的是,BEC机考的阅读、写作、听力部分在计算机上完成,口语仍将采用考官与考生面对面的形式。
BEC机考如何进行:
计算机化BEC考试将在由剑桥大学考试委员会最新搭建的ConnectSystem平台上实施。考前试题通过互联网由剑桥大学考试委员会的服务器传输到考点的...
12-07
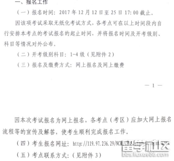
2018年计算机等级考试即将来临!出国留学网为考生们整理了2018年湖北计算机等级考试报名须知,希望能帮到大家,想了解更多资讯,请关注我们,我们会第一时间更新。
2018年湖北计算机等级考试报名须知
报名时间:2017年12月12日-25日17:00截止。


出国留学网计算机等级考试栏目推荐:
湖北自考计算机化考试报名须知推荐访问