出国留学网专题频道一级建造师考试安排栏目,提供与一级建造师考试安排相关的所有资讯,希望我们所做的能让您感到满意!
近日,湖南人事考试网已经发布了2022年一级建造师考试的相关安排的通知,请各位考生注意!下面是小编为大家整理的“2022年湖南一级建造师考试安排”,可供各位考生参考。更多一级建造师考试相关信息请各位考生继续关注本网站。
点击进入>>>>
一、考试时间及科目

二、报名条件
凡符合原人事部、原建设部《关于印发〈建造师执业资格制度暂行规定〉的通知》(人发〔2002〕111号)规定条件的人员,均可报名参加一级建造师资格考试。
(一)按照《人力资源社会保障部关于降低或取消部分准入类职业资格考试工作年限要求有关事项的通知》(人社部发〔2022〕8号)要求,自2022年起,一级建造师资格考试工作年限要求调整如下:
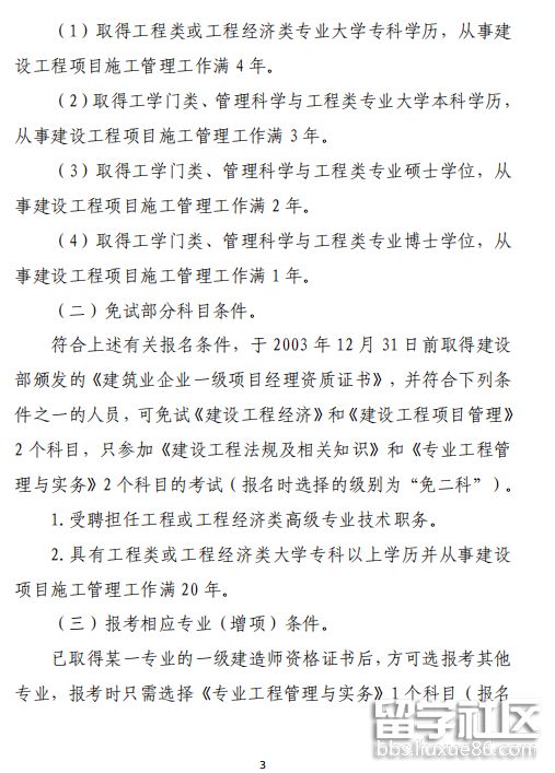
1.取得工程类或工程经济类专业大学专科学历,从事建设工程项目施工管理工作满4年。
2.取得工学门类、管理科学与工程类专业大学本科学历,从事建设工程项目施工管理工作满3年。
3.取得工学门类、管理科学与工程类专业硕士学位,从事建设工程项目施工管理工作满2年。
4.取得工学门类、管理科学与工程类专业博士学位,从事建设工程项目施工管理工作满1年。
5. 技工院校高级工班、预备技师(技师)班毕业,分别按大专、本科学历报名参加相应考试。
(二)为进一步明确报考一级建造师资格考试的学历专业要求,住房城乡建设部...
2022年一级建造师考试时间定于11月19日到20日,目前距离考试时间已经很近了,请各位考生抓紧时间进行考试备考。下面是小编整理的“2022年江苏一级建造师考试安排”,请江苏省的考生看过来!更多一级建造师考试相关信息请各位考生继续关注本网站。
根据人力资源社会保障部人事考试中心《关于2022年度一级建造师资格考试考务工作的通知》(人考中心函〔2022〕57号)、《住房和城乡建设部办公厅关于取消一级建造师临时执业证书的通知》(建办市〔2019〕50号)和《省人力资源社会保障厅关于进一步加强我省专业技术资格考试资格审查工作的通知》(苏人社发〔2018〕383号)精神,为做好我省2022年度一级建造师资格考试考务工作,现将有关事项通知如下:
一、组织分工
(一)省人力资源社会保障厅、省住房城乡建设厅共同负责一级建造师资格考试工作,省人事考试中心负责具体考务工作组织实施,省住房城乡建设厅执业资格考试与注册中心共同参与。
(二)各设区市人事考试机构会同住房城乡建设业务部门负责考试报名和考前抽查及对全部科目成绩达到相关标准的应试人员进行考后资格审查(以下简称考后审查)的初审工作。省住房城乡建设主管部门负责考后审查复核工作,并与省人力资源社会保障行政部门、省人事考试中心对考后审查中的疑难问题进行会商,并形成终审意见。
二、时间安排与考区设置

考试原则上在各设区市均设置考点。考试时间如因新冠肺炎疫情防控等特殊情况需要调整,将及时在江苏省人力资源和社会保障网(jshrss.jiangsu.gov.cn)另行公告,请报名成功者予以关注。
三、考试科目及作答方式
(一)考试设《建设工程经济》、《建设工程法规及相关知识》、《建设工程项目管理》和《专业工程管理与实务》4个科目,其中《专业工程管理与实务》科目共包括10个子专业(附件2)。
《建设工程经济》、《建设工程法规及相关知识》、《建设工程项目管理》3个科目试题为客观题,《专业工程管理与实务》科目试题(10个专业)为主、客观题混合卷。主客观题均在答题卡上作答。
(二)客观题用2B铅笔在答题卡上作答,主观题用...
2022年浙江地区的一级建造师考试时间定于11月19日到20日,请各位考生及时准备考试备考。目前,浙江省2022年的一级建造师考务安排的通知也已经出来了。下面是小编为大家准备的“2022年一级建造师考试相关安排通知”,可供浙江省的考生参考使用。







2022年度的一级建造师考试时间定于11月19日到20日,目前已有多个省份发布了此次一级建造师考试的安排。下面是小编为大家整理的“2022年广西一级建造师考试安排”,请广西的考生注意此次一级建造师的考试安排,并做好考试准备。更多考试相关信息请各位考生继续关注本网站。
各市人力资源和社会保障局人事考试机构:
根据《人力资源和社会保障部人事考试中心关于2022年度一级建造师资格考试考务工作的通知》(人考中心函〔2022〕57号)精神,为做好2022年度一级建造师资格考试广西考区考务工作,现将有关事项通知如下:
一、考试时间、科目及考场设置

二、考试级别、应试科目及成绩管理

三、报考条件
凡符合原人事部、原建设部《关于印发〈建造师执业资格制度暂行规定〉的通知》(人发〔2002〕111号)规定条件的人员,均可报名参加一级建造师资格考试。
按照《人力资源社会保障部关于降低或取消部分准入类职业资格考试工作年限要求有关事项的通知》(人社部发〔2022〕8号)要求,自2022年起,一级建造师资格考试工作年限要求已调整。报考条件具体如下:
(一)凡遵守国家法律、法规,具备下列条件之一者,可以申请参加一级建造师执业资格考试(级别为考全科):
1.取得工程类或工程经济类专业大学专科学历,从事建设工程项...
一年一度的建造师考试马上就要开始了,各位考生做好考试报名的准备了吗?上海市职业能力考试院已经发布了2022年上海一级建造师考试安排的通知,下面是小编整理的“2022年上海一级建造师考试安排”,可供各位考生参考。
点击图片进入原文>>>>
一、报考条件
凡遵守国家法律、法规,符合原人事部、原建设部《关于印发〈建造师执业资格制度暂行规定〉的通知》(人发〔2002〕111号)规定条件的人员,均可报名参加一级建造师资格考试。
(一)按照《人力资源社会保障部关于降低或取消部分准入类职业资格考试工作年限要求有关事项的通知》(人社部发〔2022〕8号)要求,自2022年起,一级建造师资格考试工作年限要求调整如下:
1、取得工程类或工程经济类专业大学专科学历,从事建设工程项目施工管理工作满4年。
2、取得工学门类、管理科学与工程类专业大学本科学历,从事建设工程项目施工管理工作满3年。
3、取得工学门类、管理科学与工程类专业硕士学位,从事建设工程项目施工管理工作满2年。
4、取得工学门类、管理科学与工程类专业博士学位,从事建设工程项目施工管理工作满1年。
专业工作年限计算截止日期为2022年12月31日。网上报名时必须选择报考级别为“考全科”级别进行报名。
(二)已取得某一个专业一级建造师执业资格的人员,可根据工作实际需要,选择另一个《专业工程管理与实务》科目的考试。考试合格后核发相应专业合格证明,该证明作为注册时增加执业专业类别的依据。增报考生应持有经考试取得的一级建造师执业资格证书,并在网上报名时选择报考级别为“增报专业”。
(三)为进一步明确报考一级建造师资格考试的学历专业要求,住房城乡建设部有关部门根据教育部《普通高等学校本...
11-21
上海一级建造师考试安排在什么时候?全国都一样吗?一级建造师考试是全国统一的考试,考试时间也是一样的,2019年的考试时间暂时还没有公布,考生们可以先参考2018年一级建造师的考试时间,大概在9月中旬!
上海一级建造师考试安排在什么时候?全国都一样吗?
问:上海一级建造师考试安排在什么时候?全国都一样吗?
答:海市一级建造师考试时间为9月中旬左右,是全国统一的考试时间,具体时间安排可以先参考2018年的考试时间:
2018 年 9 月 15 日
9:00-11:00 建设工程经济
14:00-17:00 建设工程法规及相关知识
2018 年 9 月 16 日
9:00-12:00 建设工程项目管理
14:00-18:00 专业工程管理与实务(公路工程、铁路工程、民航机场工程、港口与航道工程、水利水电工程、市政公用工程、通信与广电工程、建筑工程、矿业工程、机电工程等 10 个专业)
2018年一级建造师考试>>>
小编在这里祝福大家考试取得好成...
01-17
出国留学网为您整理了《江西省人事考试中心2018年一级建造师考务工作安排表》,希望对您有所帮助!在这里祝考生们都能取得好成绩!
江西省人事考试中心2018年度考务工作安排表
| 序号 | 专业名称 | 考试日期 | |||||
| 1 | 咨询工程师(投资) | 4月14、15日 | |||||
| 2 | 注册建筑师 | 一级 | 5月5、6、12、13日 | ||||
| 二级 | 5月5、6日 | ||||||
| 3 | 监理工程师 | 5月19、20日 | |||||
| 4 | 环境影响评价工程师 | ||||||
| 5 | 一、二、三级翻译专业资格(水平) | ||||||
| 6 | 江西省二级建造师 | 6月2、3日 | |||||
| 7 | 助理社会工作师、社会工作师 | 6月9、10日 | |||||
| 8 | 江西省经济(高级) | ||||||
一级建造师考试安排推荐访问