出国留学网专题频道三亚中考语文试题栏目,提供与三亚中考语文试题相关的所有资讯,希望我们所做的能让您感到满意!
06-28
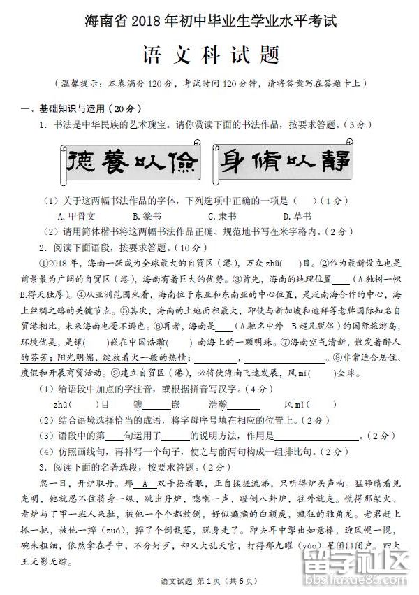
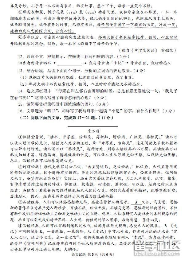
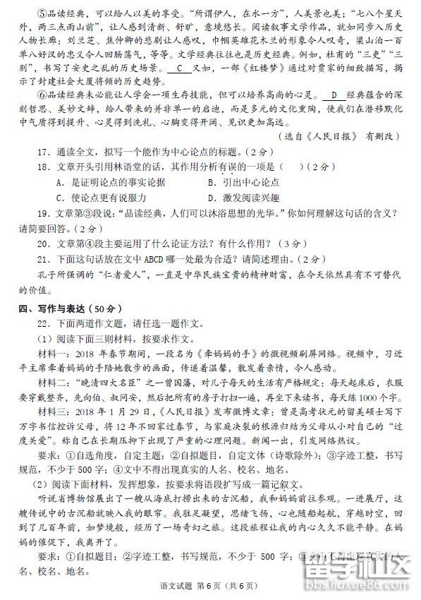
中考开始,希望所有的中考学子们:轻轻松松进场!仔仔细细答题!认认真真检查!潇潇洒洒交卷! 请相信:只要付出了辛勤的劳动,总会有丰硕的收获!出国留学网中考网为大家提供《2018年海南三亚中考语文试题及答案》,更多中考资讯请关注我们网站的更新!







天道酬勤、厚积薄发、初三九班、非比寻常。出国留学网中考频道第一时间为您提供三亚中考语文试题及答案2017,帮助大家估分,欢迎您访问出国留学网查看更多中考资讯,了解最新信息请按CTRL F5刷新页面。更多三亚中考分数线、三亚中考成绩查询、三亚中考志愿填报、三亚中考录取查询信息等信息请关注我们网站的更新!
| 2017三亚语文中考真题及答案发布入口 |
以下是三亚2017年全部科目的试题发布入口:
| 地区 | 中考试题 | 中考答案 |
十年寒窗磨利剑,六月沙场试锋芒。出国留学网中考频道第一时间为您公布2017年三亚中考语文真题及答案,希望对您有所帮助,欢迎您访问出国留学网查看更多中考资讯,了解最新信息请按CTRL F5刷新页面。更多三亚中考分数线、三亚中考成绩查询、三亚中考志愿填报、三亚中考录取查询信息等信息请关注我们网站的更新!
| 2017三亚语文中考真题及答案发布入口 |
以下是三亚2017年全部科目的试题发布入口:
| 地区 | 中考试题 | 中考答案 |
百炼成钢、百日留芳、拼搏进取、共创辉煌。出国留学网中考频道第一时间为您公布2017三亚中考语文真题及答案,帮助大家估分,欢迎您访问出国留学网查看更多中考资讯,了解最新信息请按CTRL F5刷新页面。更多三亚中考分数线、三亚中考成绩查询、三亚中考志愿填报、三亚中考录取查询信息等信息请关注我们网站的更新!
| 2017三亚语文中考真题及答案发布入口 |
以下是三亚2017年全部科目的试题发布入口:
| 地区 | 中考试题 | 中考答案 |
不为后退找借口,要为前进创条件。出国留学网中考频道的小编会及时为广大考生提供2015年三亚中考语文试题,有需要的考生可以在考题公布后刷新本页面(按ctrl+F5),希望对大家有所帮助。
| 2015三亚语文中考试题发布入口 |
以下是三亚2015年全部科目的试题发布入口:
| 地区 | 中考试题 |
只要我们能梦想的,我们就能实现。出国留学网中考频道的小编会及时为广大考生提供2015年三亚中考语文试题及答案,有需要的考生可以在考题公布后刷新本页面(按ctrl+F5),希望对大家有所帮助。
| 2015三亚语文中考试题及答案发布入口 |
以下是三亚2015年全部科目的试题发布入口:
| 地区 | 中考试题 |
中考语文要想取得好的成绩,最重要的就是平时的积累,希望大家都能在三亚2015年中考语文考试中都能考出好的成绩,2015年三亚中考语文考完后,为了大家能最快速最准确的估分,出国留学网中考频道将第一时间发布2015年三亚中考语文真题及答案,请大家一定密切关注本网站。>>>点击查看2015年三亚中考语文真题及答案最新发布情况
以下是2015年全部科目的试题发布入口
| 地区 | 中考试题 | 中考答案 |
| 三亚 | 语文 数学 英语 化学 |
04-16
三亚中考语文试题推荐访问