出国留学网三亚学院艺术招生

出国留学网专题频道三亚学院艺术招生栏目,提供与三亚学院艺术招生相关的所有资讯,希望我们所做的能让您感到满意!

2018三亚学院艺术专业校考招生简章

 

  出国留学高考网为大家提供三亚学院2018艺术专业校考招生简章,更多高考资讯请关注我们网站的更新!

  三亚学院2018艺术专业校考招生简章

  三亚学院是国家教育部批准成立的民办普通本科院校,位于国际著名旅游城市三亚,环抱古人类文明遗址落笔洞,是三亚创办最早、规模最大的民办本科院校,被誉为海南高等教育的新窗口。

  学校秉持“让学生更好地走向社会”办学使命,校园总占地面积3000亩,下设16个教学学院,开设65个本科专业含方向,涉及9个学科门类。拥有学术交流中心、艺术中心、实验中心、计算机中心、标准游泳池、高尔夫训练场、现代运动场等现代化教学、生活设施,学校还拥有高科技图书馆2个,图书馆藏书200多万册。2010年即已形成在校生两万人的本科办学规模。2016年,毕业生就业率达97.8%,就业率连续5年位居海南高校第一名,连续六年被评为“海南省高校就业工作优秀单位”,在全国417所民办本科院校中名列第5位,综合类高校第2位。

  2016年,海南省人民政府、三亚市人民政府正式签约共建三亚学院,省市共建将集中政府、高校优质资源,全力推进在三亚学院基础上筹建三亚大学,助力海南省科教兴琼和人才强省战略的全面实施。

  学校紧密对接海南省十二大重点产业布局科学设置新专业,配合省市地方政府、世界知名企业,推进智库研究、产学研合作,已成为区域建设发展的重要力量。学校坚持国际化办学,与美国迈阿密大学、俄罗斯莫斯科国立大学、泰国博仁大学、丹麦尼尔斯布鲁克哥本哈根商学院等多所高学开展合作,与国家发改委国际合作中心共建全球首家“丝路商学院”,从北欧至南亚、东非至东南亚、美国至俄罗斯,与多个国家的7所高校已开启了全面务实的新合作。

  学校人才培养经验还得到李克强总理、教育部林惠青副部长和海南省何西庆副省长的称赞。办学成果赢得了社会的普遍认同和良好赞誉,已跃居2017年中国综合类民办大学排行榜第二位,被评为五星级中国一流民办大学。2014年,学校顺利通过教育部本科教学工作合格评估。2015年,作为海南省唯一高校被教育部评为全国高校就业工作50强。2017年,被教育部获评全国高校创新创业50强高校,成为极少数同时拥有全国就业50强、全国创新创业50强两项荣誉的高校。

  “十三五”时期,学校出台《建设特色鲜明的高水平应用型民办大学——三亚学院“十三五”发展规划》,明确提出“以学生为中心、以进取者为标榜、以教育情怀为乐趣”的核心战略理念,不断加强党建和思想政治教育,高效、高品质推进各项工作。

  三亚学院坚持为广大师生开启“筑梦空间”, 万千阳光学子涵养学习信念和塑造美好生活的信念,从此启程,意气风发地奔赴社会。

  (欢迎关注三亚学院网站http://www.sanyau.edu.cn)

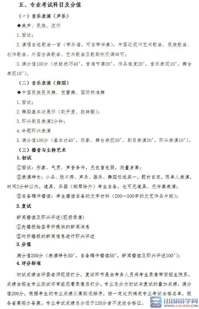
  一、艺术校考专业简介

  (一)音乐表演(专业代码130201)

  培养目标:本专业培养系统掌握音乐表演专业的基本理论、基础知识与基本技能,具有良好的人文素养和艺术素养,具备较强的声乐演唱、键盘演奏、中西乐器演奏等音乐表演能力,能在党政机关、企事业单位、社区、音乐教育机构、专业团体、文化公司及演艺机构从事演艺、组织、策划、管理、音乐教育教学等相关工作的人才,具有创新精神、实践能力、人格健康的应用型人才。

  主要课程 :基础乐理、视...

三亚学院2017艺术专业校考招生简章

 

  出国留学网高考网为大家提供三亚学院2017艺术专业校考招生简章,更多艺术高考资讯请关注我们网站的更新!

  三亚学院2017艺术专业校考招生简章

  三亚学院是国家教育部批准成立的民办普通本科院校,位于国际著名旅游城市三亚,环抱古人类文明遗址落笔洞,人文风景独好,被誉为海南高等教育的一张名片。

  学校秉持“让学生更好地走向社会”办学使命,持续推进跨越式发展。总占地面积3000亩,设有15个教学学院和1个教学部,开设了63个本科专业含方向,涉及9个学科门类。拥有学术交流中心、艺术中心、实验中心、计算机中心、标准游泳池、高尔夫训练场、现代运动场等现代化教学、生活设施,高科技图书馆2个、24小时阅览室、图书馆藏书200多万册。2010年即已形成在校生两万人的本科办学规模。学校连续5届毕业生一次性就业率均超过96%,连续四年获评海南省高校毕业生就业工作优秀院校。

  2016年4月,海南省人民政府、三亚市人民政府正式签约共建三亚学院,学校成为省市两级政府共建的“民办大学”。省市共建将集中政府、高校优质资源,全力推进在三亚学院基础上筹建三亚大学。

  学校紧贴国际旅游岛建设需求设置学科专业,配合省市地方政府、世界500强企业,推进智库建设、产学研结合,已成为国际旅游岛建设的重要力量。学校重视国际性合作交流,先后举办国际人学会议、全球化洪堡学者论坛等,并与国际著名院校合作办学,现已与美国公立常春藤名校迈阿密大学、俄罗斯莫斯科国立大学等多所知名院校展开全面合作;与丹麦尼尔斯布鲁克哥本哈根商学院共同举办的中外合作办学项目于2016年正式启动招生。2016年3月,学校与国家发改委国际合作中心共建的全球首家丝路商学院签约落地。

  建校十年来,学校办学赢得了社会的普遍认同,2012起至2015连续四年蝉联中国民办大学前五强。2014年,学校顺利通过教育部本科教学工作合格评估。2015年,作为海南省唯一一所高校被教育部评为全国毕业生就业典型经验高校50强。

  学校发展还得到党和国家领导人的高度重视。李克强总理听取我校校企合作培养人才、校企协同创新工作,勉励学校要培养具有精益求精精神的应用型人才。2014年12月,教育部本科教学工作合格评估反馈会上,专家组综合给予了“学校已成长为全国民办高校中位次较高的院校之一,整体水平甚至超过了有些新建公办本科院校”的高度评价。

  三亚学院坚持为广大师生开启“筑梦空间”,万千学子涵养学习信念和塑造美好生活的信念,从此启程,意气风发地奔赴社会。

  (欢迎关注三亚学院网站http://www.sanyau.edu.cn)

  一、艺术校考专业简介

  (一)音乐表演(专业代码130201)

  培养目标:本专业培养德、智、体、美、艺全面发展,具有社会公德意识、社会公益意识和社会服务意识,掌握音乐基本理论知识和基本技能,具有良好的音乐表演理论素...

三亚学院2018艺术专业校考招生简章

 

  出国留学高考网为大家提供三亚学院2018艺术专业校考招生简章,更多高考资讯请关注我们网站的更新!

  三亚学院2018艺术专业校考招生简章

  三亚学院是国家教育部批准成立的民办普通本科院校,位于国际著名旅游城市三亚,环抱古人类文明遗址落笔洞,是三亚创办最早、规模最大的民办本科院校,被誉为海南高等教育的新窗口。

  学校秉持“让学生更好地走向社会”办学使命,校园总占地面积3000亩,下设16个教学学院,开设65个本科专业含方向,涉及9个学科门类。拥有学术交流中心、艺术中心、实验中心、计算机中心、标准游泳池、高尔夫训练场、现代运动场等现代化教学、生活设施,学校还拥有高科技图书馆2个,图书馆藏书200多万册。2010年即已形成在校生两万人的本科办学规模。2016年,毕业生就业率达97.8%,就业率连续5年位居海南高校第一名,连续六年被评为“海南省高校就业工作优秀单位”,在全国417所民办本科院校中名列第5位,综合类高校第2位。

  2016年,海南省人民政府、三亚市人民政府正式签约共建三亚学院,省市共建将集中政府、高校优质资源,全力推进在三亚学院基础上筹建三亚大学,助力海南省科教兴琼和人才强省战略的全面实施。

  学校紧密对接海南省十二大重点产业布局科学设置新专业,配合省市地方政府、世界知名企业,推进智库研究、产学研合作,已成为区域建设发展的重要力量。学校坚持国际化办学,与美国迈阿密大学、俄罗斯莫斯科国立大学、泰国博仁大学、丹麦尼尔斯布鲁克哥本哈根商学院等多所高学开展合作,与国家发改委国际合作中心共建全球首家“丝路商学院”,从北欧至南亚、东非至东南亚、美国至俄罗斯,与多个国家的7所高校已开启了全面务实的新合作。

  学校人才培养经验还得到李克强总理、教育部林惠青副部长和海南省何西庆副省长的称赞。办学成果赢得了社会的普遍认同和良好赞誉,已跃居2017年中国综合类民办大学排行榜第二位,被评为五星级中国一流民办大学。2014年,学校顺利通过教育部本科教学工作合格评估。2015年,作为海南省唯一高校被教育部评为全国高校就业工作50强。2017年,被教育部获评全国高校创新创业50强高校,成为极少数同时拥有全国就业50强、全国创新创业50强两项荣誉的高校。

  “十三五”时期,学校出台《建设特色鲜明的高水平应用型民办大学——三亚学院“十三五”发展规划》,明确提出“以学生为中心、以进取者为标榜、以教育情怀为乐趣”的核心战略理念,不断加强党建和思想政治教育,高效、高品质推进各项工作。

  三亚学院坚持为广大师生开启“筑梦空间”, 万千阳光学子涵养学习信念和塑造美好生活的信念,从此启程,意气风发地奔赴社会。

  (欢迎关注三亚学院网站http://www.sanyau.edu.cn)

  一、艺术校考专业简介

  (一)音乐表演(专业代码130201)

  培养目标:本专业培养系统掌握音乐表演专业的基本理论、基础知识与基本技能,具有良好的人文素养和艺术素养,具备较强的声乐演唱、键盘演奏、中西乐器演奏等音乐表演能力,能在党政机关、企事业单位、社区、音乐教育机构、专业团体、文化公司及演艺机构从事演艺、组织、策划、管理、音乐教育...

2015年三亚学院招生章程

 

  第一章 总 则

  第一条 根据《中华人民共和国教育法》、《中华人民共和国高等教育法》和教育部有关规定,按照“阳光招生工程”要求规范学校全日制普通本科招生工作,特制订本章程。

  第二条 学校全称“三亚学院”(学校代码为13892),是经国家教育部批准成立的民办普通本科院校,办学层次为本科。学校地址:海南省三亚市迎宾大道学院路。

  第三条 招生对象:参加当年全国普通高等学校招生统一考试并符合国家规定的录取条件的考生。

  第二章 招生组织机构及其职责

  第四条 成立由学校领导、招生负责人及相关部门负责人组成的招生工作领导小组。

  第五条 招生工作领导小组职责:全面贯彻落实国家招生政策和各项管理规定,全面负责招生工作的组织实施。

  第三章 招生计划与录取规则

  第六条 学校根据发展规划、办学条件、学科发展、生源状况和社会需求,制定2015年面向全国各省(市、自治区)的分专业招生计划。最终招生人数及招生专业以各省(市、自治区)高招办公布的招生计划为准。

  第七条 学校预留计划作为机动指标用于调节各省(市、自治区)统考上线不平衡问题,严格按照各省级高招办规定录取符合条件的生源。

  第八条 学校招生工作坚持公平竞争、公正选拔、德智体美等全面考核、综合评价、择优录取的原则。

  第九条 三亚学院调阅考生档案的比例按各省(市、自治区)高招办的有关录取规定确定。

  第十条 对于进档考生,依照“志愿优先”,从高分到低分录取专业,不设专业级差。若同一轮投档中出现同分情况,理科考生依次按数学、外语、语文成绩顺序对比排序录取;文科考生依次按语文、外语、数学成绩顺序对比排序录取。

  第十一条 三亚学院优先录取第一志愿或第一轮投档至三亚学院的考生;未能满足专业录取条件的考生,如填报“服从专业调剂”可调剂到相应未满专业;如未填报“服从专业调剂”,则予以退档。

  第十二条 对于进档考生,英语、俄语、日语等三个专业按考生高考外语单科成绩从高分到低分录取;汉语国际教育、国际经济与贸易等两个专业按考生高考英语单科成绩从高分到低分录取;会计学、财务管理等两个专业按考生高考数学单科成绩从高分到低分录取。

  第十三条 对于进档考生,休闲体育、音乐表演、播音与主持艺术、旅游管理等四个专业同等条件下优先录取女生身高在3950px、男生身高在4250px以上的考生;请与未来相应职业岗位对身高要求有距离的考生慎报以上专业。

  第十四条 学校各专业录取无男女比例限制。对考生身体状况的要求严格执行《普通高校招生体检工作指导意见》的有关规定,新生入学后体检复查,凡不符合条件或发现有舞弊行为者,取消入学资格。

  第十五条 艺术类专业录取办法:

  1.在生源地有省级艺术类专业统考或联考的省(市、自治区),考生专业课和文化课考试成绩均须达到生源地省级高招办规定的分数线,在专业和文化成绩均折合成百分制的前提下,三亚学院对进档考生按照专业成绩的60%和文化成绩的40%之和,根据换算后的总分从高分到低分录取;

  2.在三亚学院组织艺术校考的省(市、自治区),考生文化课考试成绩须达到生源地省级高招办规定的分数线,进档考生须取得三亚学院艺术类专业考试合格证,录取时按专业课成绩从高分到低分录取;

...

三亚学院招生简章2013

 

  以下是出国留学网为大家提供的2013年高考信息,希望对您有所帮组,更多高考资讯,点击收藏本网站。(ctrl+d即可收藏)

  第一章 总 则

  第一条 根据《中华人民共和国教育法》、《中华人民共和国高等教育法》和教育部有关规定,按照“阳光招生工程”要求,规范学校全日制普通本科招生工作,特制订本章程。

  第二条 学校全称为“三亚学院”(国标代码为13892),是经国家教育部批准成立的民办普通本科院校,前身是海南大学三亚学院,办学层次为本科。学校地址:海南省三亚市迎宾大道学院路。

  第三条 招生对象:参加当年全国普通高等学校招生统一考试并符合国家规定的录取条件的考生。

  第二章 招生组织机构及其职责

  第四条 成立由学校领导、招生负责人及相关领导组成的招生工作领导小组。

  第五条 招生工作领导小组职责:全面贯彻落实国家招生政策和各项管理规定,全面负责招生工作的组织实施。

  第三章 录取规则

  第六条 学校招生工作坚持公平竞争、公正选拔、德智体美等全面考核、综合评价、择优录取的原则。

  第七条 对于进档考生,依照志愿优先,从高分到低分录取,不设专业级差。

  第八条 若同一轮投档中出现同分情况,理科考生依次按数学、外语、语文成绩顺序对比排序录取;文科考生依次按语文、外语、数学成绩顺序对比排序录取。

  第九条 我校优先录取第一志愿或第一轮投档至我校的考生;未能满足专业录取条件的考生,如填报“服从专业调剂”可调剂到相应未满专业;如未填报“服从专业调剂”,则予以退档。

  第十条 英语、俄语、日语等三个专业录取办法:在电子档案已投至我校的考生中,按其高考外语单科成绩从高分到低分录取;汉语国际教育、国际经济与贸易等两个专业按高考英语单科成绩从高分到低分录取。

  第十一条 艺术类专业录取办法:

  1.在考生专业课和文化课考试成绩均达到生源地省级招办规定分数线的前提下,如生源地有省级艺术类专业统考或联考的,我校对进档考生按换算后的总分从高分到低分录取(换算公式为:总分=专业课成绩×文化课满分/专业课满分+文化课成绩);如生源地没有省级艺术类专业统考或联考的,考生须取得所在地省级招办认可的其他本科院校艺术类专业考试合格证,录取时按进档考生文化课成绩从高分到低分录取。

  2.在我校组织校考的省市区,进档考生须取得我校艺术类专业考试合格证,录取时按专业课成绩从高分到低分录取。

  第十二条 体育类专业录取办法:

  在考生专业课和文化课考试成绩均达到生源地省级招办规定分数线的前提下,如生源地有省级体育类专业统考或联考的,录取时按照进档考生统考或联考专业课成绩从高分到低分录取;如生源地没有省级体育类专业统考或联考的,考生须取得所在地省级招办认可的其他本科院校体育类专业考试合格证,录取时按进档考生文化课成绩从高分到低分录取。

  第十三条

  在电子档案已投档我校的考生中,休闲体育、音乐表演、播音与主持艺术、旅游管理等四个专业同等条件下优先录取女生身高在158cm、男生身高在170cm以上的考生;请与未来相应职业岗位对身材要求有距离的考生慎报以上专业。

  第四章 新生入学及其他

  第十四条 我校严格执行海南省物价局核定的学费标准,为...

三亚学院艺术学院专业介绍

 

  出国留学网高考网为大家提供三亚学院艺术学院专业介绍,更多高考信息请关注我们网站的更新!

  三亚学院艺术学院专业介绍

  学院简介

  艺术学院成立于2005年,成立之初设有艺术设计、园林、雕塑三个专业,经过几年的建设与发展,到目前为止,设有视觉传达设计、服装与服饰设计、环境设计、产品设计、园林、城乡规划、雕塑七个专业。初步形成了门类齐全、涵盖面较广的专业特色群。

  艺术学院坚持“遵循艺术规律,培养和造就厚基础、重实践、强能力、高素质的应用型艺术人才,重视和激发艺术个性引导与培养”,深入贯彻学院倡导的“让学生更好的走向社会”的办学理念。将艺术教育的本质——艺术提高生活品质、设计创造美好生活,作为教学的核心。人才培养计划和课程设置科学合理,教学过程注重于知识的专业性、综合性和包容性,实现了专业建设与社会需求相适应的良好发展趋势。

  为了适应信息化、现代化社会发展,为了让学生早日熟悉适应艺术工作者和设计师的社会角色,学院十分重视技能培训和实践教学,成立了各专业工作室,为学生提供了培养实践创新能力环境与场所。为开辟“让学生更好的走向社会”的渠道,建立了五个教学实习基地,突出实践教学,实行“三结合、一突出”,即:将艺术理论与实践相结合、把课堂教学与课外实践相结合、把校内设计与校外实践相结合,突出教学实习基地的重要作用、丰富了第二课堂的教学内容,培养和锻炼了学生才干、增强了他们的专业知识和能力。

  在搞好基础教学工作的同时,注重教师能力的提高,2012年,将学院教师的教改论文共计34篇,整合整理,装订成册,形成《落笔有道》教改论文集。2013年4月,艺术学院院刊《织锦集》第一期出刊,主要记录了学院的发展简史、学生品牌活动、学生参赛获奖情况等。环艺专业组织编写了《热带建设初步》教材,并广泛应用与08-11级各专业学生的教学中。2012年冯建章博士发表专著《中国文化背景下的终极时代》。

  艺术学院注重对外学术交流与社会交流活动,经常开展各种类型的交流,邀请国内知名教授、专家、学者、艺术家来院访问、讲学和座谈,并聘请他们为名誉教授、兼职教授,为学院的建设和发展提供了有利支持和帮助。

  美丽三亚,新型大学。艺术学院将秉承学院“自力更生、合力更新、有容乃大、不懈则优”的校训,努力把学院办成专业和学科有显著优势和鲜明特色的教学应用性分院,成为绽放在海南岛上的一朵艺术教育的美丽奇葩。

  视觉传达设计(专业代码130502)

  培养目标:本专业培养系统掌握艺术设计基本理论和基本方法,具备广告设计、包装设计、书籍装帧设计、品牌视觉设计、交互界面设计等平面设计的基本知识和表现技能,能在专业的广告、包装设计公司等企事业单位从事平面设计等相关工作,具有创新思维和实践能力的应用型、实用性高级专门人才。

  主要课程:设计素描、设计色彩、装饰图案、构成原理、艺术概论、艺术设计史、图形创意、计算机绘图、字体设计、招贴设计、标志设计、版式设计、商业摄影、商业插画、平面广告设计、包装设计、交互界面设计、设计心理学、平面广告设计、书籍装帧设计、品牌视觉设计、网页设计、影视后期特效等。

  学制:四年

  授予学位:艺术学学士

  专业介绍