出国留学网专题频道上海专业技术资格考试安全承诺书栏目,提供与上海专业技术资格考试安全承诺书相关的所有资讯,希望我们所做的能让您感到满意!
11-30
2022年12月份马上就要到了,有报考2022年12月份专业技术资格考试的考生注意了,上海市职业能力考试院已经发布了12月专业技术资格考试考生安全考试承诺书,请各位考生做好考试准备。下面是小编整理的“上海2022年12月专业技术资格考试考生安全考试承诺书”,可供参考。

点击下载:考生安全承诺书
考试疫情防控要求:
为切实保障广大考生和考试工作人员安全健康,确保2022年12月各项专业技术资格考试工作平稳实施,根据目前国家和本市新冠肺炎疫情防控工作相关规定和要求,结合考试工作及考点实际,现将考生疫情防控要求和措施告知如下,考生务必充分知晓理解并遵照执行。
一、考生应于考前10天前完成本人上海“随申码”和“通信大数据行程卡”(以下简称“行程卡”)注册申请(可通过微信、支付宝小程序或“随申办市民云”APP完成),并下载打印《考生安全考试承诺书》(附件,以下简称《考生承诺书》),做好备考期间个人日常防护和自主健康监测,按要求如实、完整填写《考生承诺书》相关信息并确认签字。
考生在考前10天起非必要不离沪,考前7天必须在沪(即考试当天“行程卡”显示无异常且7天内无到达或途经外省市,同时“随申码”不显示“来沪返沪不满5天”)。
考生应在考前随时关注本人上海“随申码”和“行程卡”显示是否正常,如出现异常请及时联系“随申办”或运营商咨询处理。
按照“应接尽接”原则,建议考生完成新冠疫苗全程疫苗接种。
二、所有参加考试的考生,须在考前按要求在沪完成“3天2检”且其中必须有1次检测在本人每天参加的首个科目考试考前24小时内完成,即考前2天或考前3天在上海市完成第1次核酸检测,本人每天参加的首个科目考试考前24小时内在上海市完成第2次核酸检测,两次采样间隔不少于24小时且均在考试入场前取得相应核酸检测阴性证明。
考试期间考生应每天进行核酸检测,每天考试出发前往考点前自行完成1次抗原检测。
“24小时内”“考前2天”“考...
11-17
2022年下半年的一级建造师考试等专业技术资格考试的时间马上就要到了,请各位考生做好考试准备,及时下载打印考生安全考试承诺书,下面是小编整理的“上海2022年11月下半月专业技术资格考试安全考试承诺书”,可供参考。
考生安全考试承诺书:

安全考试承诺书下载:点击进行下载
考试疫情防控常见问题:
1.考生在哪里可以获知参加考试的最新防疫要求?
答:可以通过“上海市职业能力考试院”官网(www.rsj.sh.gov.cn/spta.shtml),查看阅读相关考试项目的《考生疫情防控告知书》。
2.考生参加考试应当具备哪些条件?
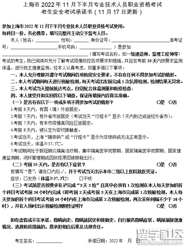
答:考试当日进入考点时,应当提供“两证两码一承诺一证明”。“两证”是指本人纸质准考证和报名时信息一致的有效身份证原件;“两码”是指本人当日更新的绿色上海“随申码”和绿色且“前7天内到达或途经”仅显示“上海市”的“行程卡”;“一承诺”是指本人如实完整填写并签署的纸质《上海市2022年11月下半月专业技术人员职业资格考试考生安全考试承诺书》(每科目一份);“一证明”是指符合要求的新型冠状病毒核酸检测阴性证明(原则上以“随申码”显示的核酸检测结果为准)。同时,考生现场体温查验须<37.3℃。
3.哪些考生不得进入考点参加考试?
答:凡存在以下任意情形之一的考生,一律不得进入考点参加考试:①考前8天内,有国(境)外旅居史;②考前7天内,有外省市旅居史(考试当天“行程卡”显示7天内到达或途经外省市);③考前7天内,有上海市疫情高风险区旅居史;④考前8天内,被认定为密切接触者;⑤考试当天“随申码”或“行程卡”非绿码或无法正常显示(当日更新);⑥考试当天,现场查验及复查后体温≥37.3℃;⑦考试期间,仍在隔离治疗期、集中隔离医学观察期、居家隔离医学观察期、居家健康监测期、闭环管理期或因防疫原因被限制出行;⑧考前10天内有发热、干咳等症状,无法出示上海市二级以上医院就医凭证;⑨无法提供符合考试防疫要求的核酸检测阴性证明;⑩存在告知书中说明的其他不得参加考试的情形、或考试证件及相关资料证明提供不全或不符合要求、或经现场工作人员确认有可疑情况。
存在不得参加考试情形的考生不得进入考点考场,否则按违反疫情防控要求处理,一切后果由考生自行承担。
4.考前7天必须在沪如何理解?
答:参加11月19日考试的考生必须于11月12日0点起在沪且不离沪,参加11月...
11-30
关于上海市2022年12月专业技术资格考试考生的详细疫情防控告知书及承诺书已经公布出来了,上海的考生们来看看具体的防疫要求告知书吧!下面是出国留学网整理的“上海市2022年12月专业技术资格考试考生疫情防控告知书”供上海考生参考阅读。
为切实保障广大考生和考试工作人员安全健康,确保2022年12月各项专业技术资格考试工作平稳实施,根据目前国家和本市新冠肺炎疫情防控工作相关规定和要求,结合考试工作及考点实际,现将考生疫情防控要求和措施告知如下,考生务必充分知晓理解并遵照执行。
一、考生应于考前10天前完成本人上海“随申码”和“通信大数据行程卡”(以下简称“行程卡”)注册申请(可通过微信、支付宝小程序或“随申办市民云”APP完成),并下载打印《考生安全考试承诺书》(附件,以下简称《考生承诺书》),做好备考期间个人日常防护和自主健康监测,按要求如实、完整填写《考生承诺书》相关信息并确认签字。
考生在考前10天起非必要不离沪,考前7天必须在沪(即考试当天“行程卡”显示无异常且7天内无到达或途经外省市,同时“随申码”不显示“来沪返沪不满5天”)。
考生应在考前随时关注本人上海“随申码”和“行程卡”显示是否正常,如出现异常请及时联系“随申办”或运营商咨询处理。
按照“应接尽接”原则,建议考生完成新冠疫苗全程疫苗接种。
二、所有参加考试的考生,须在考前按要求在沪完成“3天2检”且其中必须有1次检测在本人每天参加的首个科目考试考前24小时内完成,即考前2天或考前3天在上海市完成第1次核酸检测,本人每天参加的首个科目考试考前24小时内在上海市完成第2次核酸检测,两次采样间隔不少于24小时且均在考试入场前取得相应核酸检测阴性证明。
考试期间考生应每天进行核酸检测,每天考试出发前往考点前自行完成1次抗原检测。
“24小时内”“考前2天”“考前3天”以核酸检测出具报告时间为准,证明上无出具报告时间的以证明上实际显示的检测时间和采样时间较晚的为准,下同。
建议考生合理安排核酸采样时间和选择采样点,确保能够及时取得符合要求的核酸检测阴性证明。
三、考生发生以下情况之一的,不得参加考试:
1.考前8天内,有国(境)外旅居史。
2.考前7天内,有外省市旅居史(考试当天“行程卡”显示7天内到达或途经外省市或“随申码”显示“来沪返沪不满5天”)。
3.考前7天内,有本市疫情高风险区旅居史。
4.考试当天,上海“随申码”或“行程卡”显示为非绿码或无法正常显示。
5.考试当天,经现场两次复查后,体温≥37.3℃。
6.考试期间,仍在隔离治疗期的新冠肺炎确诊、疑似病例或无症状感染者;
12-01
卫生专业技术资格考试条件有哪些?正准备报考卫生专业技术资格考试的考生可以来看看,下面出国留学网小编为你准备了“卫生专业技术资格考试条件”内容,仅供参考,祝大家在本站阅读愉快!
卫生专业技术资格考试条件为遵守中华人民共和国的宪法和法律;具备良好的医德医风和敬业精神;已实施住院医师规范化培训的医疗机构的医师,参加中级资格考试,须取得该培训合格证书等。
一、卫生专业技术初级资格考试报名条件
(一)基本条件
1、遵守中华人民共和国的宪法和法律;
2、具备良好的医德医风和敬业精神;
3、已实施住院医师规范化培训的医疗机构的医师,参加中级资格考试,须取得该培训合格证书。
(二)报考药学、护理、其他卫生技术等专业初级资格者,除应具备基本条件外,还必须具备相应的学历资历。
报考药(护、技)士者,需具备相应专业中专以上学历。
报考药(护、技)师者,具备下列条件之一:
1、中专毕业,从事药(护、技)士工作满5年;
2、大专毕业,见习期满1年后,从事专业技术工作满2年;
3、本科毕业,见习1年期满;
4、研究生班结业或取得硕士学位者。
二、卫生专业技术中级资格考试报名条件
报考卫生专业中级资格的人员,除具备基本条件条件外,还必须具备下列条件之一:
1、取得相应专业中专学历,受聘担任医(药、护、技)师职务工作满7年;
2、取得相应专业大专学历,从事医(药、护、技)师工作满6年;
3、取得相应专业本科学历,从事医(药、护、技)师工作满4年;
4、取得相应专业硕士学位,从事医(药、护、技)师工作满2年;
5、取得相应专业博士学位。
2020年度卫生专业技术资格考试定于2020年5特23日、24日、30日、31日举行。
1、考试报名
(1)网上预报名:2019年12月24日-2020年1月13日
报名网址:中国卫生人才网
(2)现场确认:2019年12月25日-2020年1月16日(各考点在此期间内,根据具体工作安排确定现场确认的时间,请考生密切关注所在考点的通知)
考生请携带申报表(单位或人事档案所在地审查盖章)和相关证件(包括原件和复印件),在各地通知的时间内,到规定的地点进行现场确认。考生在确认单上签字后,不得再对报名信息进行修改。凡未按期到所选考点或其下设报名点进行现场确认的,视为自动放弃本次考试。
2、资格审查
考生在网上预报名和现场确认结束后,可登录中国卫生人才网,查询个人资格审查情况。
3、缴费
(1)网上缴费:北京、添加、河北、内蒙古、辽宁、吉林、黑龙江、江苏、浙江、安徽、福建、江西...
12-28
2018年卫生专业技术资格考试报名安排已经确定,将于2017年12月28日全面启动。出国留学网为您整理了《2018卫生专业技术资格考试专业目录》,希望对您有帮助,祝考生们都能取得好成绩!
2018卫生专业技术资格考试专业目录
目前各地区已经陆续公布关于2018年卫生资格考试相关通知,为了方便广大考生及时准确地了解各地区2018年卫生资格考试,中华考试网整理汇总了全国2018年卫生资格考试现纸笔和人机对话专业相关信息,请广大考生及时查看相关信息,提前做好准备。
预通知:2018年度卫生专业技术资格考试代码102-111、202、204 -216、301-365、367、374-391的专业4个科目实行人机对话的考试方式。101、201、203、366、368-373的专业4个科目采用纸笔作答方式进行;请考生密切关注中国卫生人才网,留意有关考试的最新通知 。
出国留学网温馨提示:红色代表2018年人机对话的第一年。
一、初级(士)考试专业
专业代码 | 专业名称 | 考试方式 |
12-24
还不清楚经济专业技术资格考试条件的小伙伴,赶紧来看看吧!下面由出国留学网小编为你精心准备了“经济专业技术资格考试条件是什么”仅供参考,持续关注本站将可以持续获取更多资讯!
凡遵守中华人民共和国宪法和法律,具有良好的道德品行和业务素质,符合初级、中级、高级经济专业技术资格考试报名条件的经济专业人员,均可报名参加相应级别的考试。
(一)凡从事经济专业工作,具备国家教育部门认可的高中(含高中、中专、职高、技校,下同)以上学历,均可报名参加初级经济专业技术资格考试。
(二)具备下列条件之一者,可以报名参加中级经济专业技术资格考试:
1.高中毕业并取得初级经济专业技术资格,从事相关专业工作满10年;
2.具备大学专科学历,从事相关专业工作满6年;
3.具备大学本科学历或学士学位,从事相关专业工作满4年;
4.具备第二学士学位或研究生班毕业,从事相关专业工作满2年;
5.具备硕士学位,从事相关专业工作满1年;
6.具备博士学位。
(三)具备下列条件之一者,可以报名参加高级经济专业技术资格考试:
1.具备大学专科学历,取得中级经济专业技术资格后,从事与经济师职责相关工作满10年;
2.具备硕士学位,或第二学士学位或研究生班毕业,或大学本科学历或学士学位,取得中级经济专业技术资格后,从事与经济师职责相关工作满5年;
3.具备博士学位,取得中级经济专业技术资格后,从事与经济师职责相关工作满2年。
取得会计、统计、审计中级专业技术资格,符合以上学历、年限条件的,可以报名参加高级经济专业技术资格考试。
(四)取得导游资格、拍卖师、房地产经纪人协理、银行业专业人员初级职业资格,可对应初级经济专业技术资格;取得房地产估价师、咨询工程师(投资)、土地登记代理人、房地产经纪人、银行业专业人员中级职业资格,可对应中级经济专业技术资格;取得资产评估师、税务师职业资格等相关职业资格,可根据《经济专业人员职称评价基本标准条件》规定的学历、年限条件对应初级或中级经济专业技术资格,并可作为报名参加高一级经济专业技术资格考试的条件。
一、知识点的整理归纳
时间不等人,为了做好知识点的巩固复习,考生需要根据考试大纲,从众多的知识点中找出考试会考到的知识点,再把考试知识点中的重点找出来,整理知识体系,把知识点联系起来,做好知识点的巩固复习。
二、时间调整
时间过得太快了,现在已经到了十一月中下旬,备考时间不多了,考生需要加快备考的节奏,积极准备考前的备考工作。在最后的这几天冲刺时间里,考生需要把一些不重要的事情放下来,把注意力都放到学习上,集中所有精力,专心做好考前的备考,为考试的到来做好准备。
三、方法很重要
备考冲刺已经到了最后的紧要关头,为了掌握好考试知识点,考生需要掌握巩固知识点的方法。在备考的时候,最重要的是放松心态,相信自己可...
12-26
“2017年卫生专业技术资格考试专业目录”一文由出国留学网卫生资格考试栏目整理,希望可以帮到广大考生,了解更多讯息,请继续关注我们网站的更新!我们将竭诚为广大考生服务!
2017年卫生专业技术资格考试专业目录
一、初级(士)考试专业
药学
01-10
本文“2017年全国卫生专业技术资格考试科目”,跟着出国留学网卫生从业资格考试频道来了解一下吧。希望能帮到您!
全国卫生专业技术资格考试科目分为:“基础知识”、“相关专业知识”、“专业知识”、“专业实践能力”等4个科目。
一、初级(士)考试专业
| 专业代码 | 专业名称 | 专业代码 | 专业名称 |
| 101 | 药学 | 107 | 康复医学治疗技术 |
| 102 | 中药学 | 108 | 营养 |
| 103 | 口腔医学技术 | 109 | 理化检验技术 |
| 104 | 放射医学技术 | 110 | 微生物检验技术 |
| 105 |
上海专业技术资格考试安全承诺书推荐访问