出国留学网专题频道上海体育学院招生章程栏目,提供与上海体育学院招生章程相关的所有资讯,希望我们所做的能让您感到满意!
06-11
高校招生简章已经出现,还不知道的考生看过来,下面由出国留学网小编为你精心准备了“上海体育学院2020年招生章程”,持续关注本站将可以持续获取高考资讯!
上海体育学院2020年招生章程
2020年上海市普通高等学校全国统考招生章程 (秋季统一高考) | |||
一、院校全称 | |||
2016年招生章程已经陆续公布,出国留学网高考网为大家提供2016年上海体育学院招生章程已公布,更多高考招生信息请关注我们网站的更新!
2016年上海体育学院招生章程
(全国统考)
一、学校全称
上海体育学院
二、就读校址
校本部: 上海市 杨浦区 清源环路 650 号
三、层次
■ 本科 □ 高职 □ 专科
四、办学类型
■ 普通高等学校 □ 成人高等学校
■ 公办高等学校 □ 民办高等学校 □ 独立学院
□ 高等专科学校 □ 高等职业技术学校 备注:
五、分专业招生人数及有关说明
详见各省(区、市)高招办公布的招生计划
六、预留计划和使用原则
本科招生计划的1%,用于调节各地统考上线生源的不平衡
七、专业培养对入学外语考试语种的要求
入学外语考试语种不限。入学后外语教学语种为英语。
八、招收男女生比例
无
九、身体健康状况要求
符合教育部颁布的《普通高校招生体检工作指导意见》要求,能完成本科相关专业学习。
十、录取规则
一、舞蹈编导、表演、播音与主持艺术专业:
考生参加省市艺术类统考合格,我校艺术类校考合格,文化分达到本省艺术类本科最低录取控制线,依据各省市招生计划数按我校校考成绩从高分到低分择优录取。
二、体育教育、社会体育指导与管理、休闲体育专业:
考生参加省市体育类统考合格,对进档考生从高分到低分按志愿择优录取。上海地区对进档考生按综合分从高分到低分按志愿择优录取(综合分=体育统考成绩×6×55%+文化考试成绩×45%)。
三、新闻学、英语、运动人体科学、运动康复、应用心理学、康复治疗学、体育经济与管理、市场营销专业:
对进档考生从高分到低分按志愿择优录取。英语专业的英语单科成绩不得低于110分(满分150分)。高考投档成绩在同分情况下,按各省市相关规定执行。上海地区同分情况下文科依次按语文、外语、数学等单科成绩从高分到低分按志愿择优录取;理科依次按数学、外语、语文等单科成绩从高分到低分按志愿择优录取。
十一、
收费标准
学费标准
一般专业每生每学年最高不超过5000元(沪价行〔2000〕第120号)
艺术类专业每生每学年最高不超过10000元(沪价行〔2000〕第120号)
住宿费标准
每生每学年最高不超过1200元
(沪价费〔2003〕56号、沪财预〔2003〕93号、沪教委财〔2012〕118号)
十二、颁发学历证书的学校名称及证书种类
学校名称
上海体育学院
证书种类
修学期满,符合毕业要求,颁发 上海体育学院 本科毕业证书
十三、联系电话
本科招生办公室:021-51253145
十四、投诉监督电话
监察处:021-51253040
十五、网址
http://www.sus.edu.cn
十六、资助学生政策
学校认真执行国家和本市相关学生资助规定,被本校录取的家庭经济困难学生可...
05-14
05月12日《2014年上海体育学院招生章程》来源于学校官方,请您放心阅读,本文未增删改一个字。小编说。
2014年上海体育学院招生章程 (全国统考) | ||
一、学校全称 | 上海体育学院 | |
二、就读校址 | 校本部: 上海市 杨浦区 清源环路 650 号 | |
三、层次 | ■ 本科 □ 高职 □ 专科 | |
四、办学类型 | ■ 普通高等学校 □ 成人高等学校 ■ 公办高等学校 □ 民办高等学校 □ 独立学院 □ 高等专科学校 □ 高等职业技术学校 备注: | |
五、分专业招生人数及有关说明 | 详见各省(区、市)高招办公布的招生计划 | |
六、预留计划和使用原则 | 本科招生计划的1%,用于调节各地统考上线生源的不平衡 | |
七、专业培养对入学外语考试语种的要求 | 不限。入学后教学语种为英语。 | |
八、招收男女生比例 | 无 | |
九、身体健康状况要求<... | ||
05-12
05月06日《2008年上海体育学院招生章程》来源于学校官方,请您放心阅读,本文未增删改一个字。小编说。
|
一、学校全称<?xml:namespace prefix = o /> |
上海体育学院 | |
|
二、校址 |
上 海 市 杨 浦 区 清 源 环 路 650 号 | |
|
三、层次 |
本科 | |
|
四、办学类型 |
普通高等学校 公办高等学校 | |
|
五、在有关省(自治区、直辖市)分专业招生人数及有关说明 |
详见各省市高招办的招生计划。 | |
|
六、专业培养对入学外语考试语种的要求 |
限招英语。英语专业的英语单科成绩不得低于105分、英语口试合格。 | |
|
七、招收男女生比例 |
无 | |
|
八、身体健康状况要求 |
身体健康、高中阶段体育课考试成绩必须合格。 | |
05-12
05月06日《2009年上海体育学院招生章程》由出国留学网编辑转载,放心阅读,仅供参考!
|
一、学校全称
|
上海体育学院
|
|
|
二、校址
|
校本部: 上海市 杨浦区 清源环路 650 号
|
|
|
备注:
|
||
|
三、层次
|
■ 本科 □ 高职 □ 专科
|
|
|
四、办学类型
|
■ 普通高等学校 □成人高等学校
■ 公办高等学校 □ 民办高等学校 □ 独立学院
□ 高等专科学校 □ 高等职业技术学校 备注:
|
|
|
五、在有关省(自治区、直辖市)分专业招生人数及有关说明
|
... | |
05-12
05月06日《2010年上海体育学院招生章程》由出国留学网编辑转载,放心阅读,仅供参考!
|
一、学校全称
|
上海体育学院
|
|
|
二、校址
|
校本部: 上海市 杨浦区 清源环路 650 号
|
|
|
三、层次
|
■ 本科 □ 高职 □ 专科
|
|
|
四、办学类型
|
■ 普通高等学校 □成人高等学校
■ 公办高等学校 □ 民办高等学校 □ 独立学院
□ 高等专科学校 □ 高等职业技术学校 备注:
|
|
|
五、分专业招生人数及有关说明
|
详见各省(区、市)高招办公布的招生计划。
|
|
| ... | ||
05-12
05月06日讯,出国留学网(liuxue86.com)考研频道为您转载学校官方《2011年上海体育学院招生章程》内容。
|
2011年上海体育学院招生章程
(全国统考) |
||
|
一、学校全称
|
上海体育学院
|
|
|
二、就读校址
|
校本部: 上海市 杨浦区 清源环路 650 号
|
|
|
三、层次
|
■ 本科 □ 高职 □ 专科
|
|
|
四、办学类型
|
■ 普通高等学校 □成人高等学校
■ 公办高等学校 □ 民办高等学校 □ 独立学院
□ 高等专科学校 □ 高等职业技术学校 备注:
|
|
|
五、分专业招生人数及有关说明
| ||
05-12
小编神速转载《2013年上海体育学院招生章程》一文,供您考研择校参考!
|
2013年上海体育学院招生章程 (全国统考) |
||
|
一、学校全称 |
上海体育学院 |
|
|
二、就读校址 |
校本部: 上海市 杨浦区 清源环路 650 号 |
|
|
三、层次 |
■ 本科 □ 高职 □ 专科 |
|
|
四、办学类型 |
■ 普通高等学校 □成人高等学校 ■ 公办高等学校 □ 民办高等学校 □ 独立学院 □ 高等专科学校 □ 高等职业技术学校 备注: |
|
|
五、分专业招生人数及有关说明 |
详见各省(区、市)高招办公布的招生计划 |
|
|
六、专业培养对入学外语考试语种的要求 |
不限。入学后教学语种为英语。 |
|
|
七、招收男女生比例 |
无 |
|
|
八、身体健康状况要求 |
身体健康、高中阶段体育课考试成绩必须合格。 体育类专业... | |
05-26
05-10
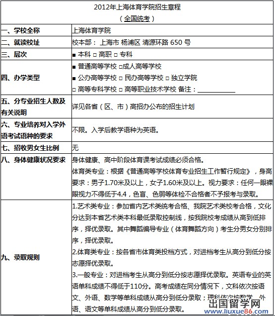
上海体育学院2012年普通类本科招生章程已公布,以下为详细内容:
|
2012年上海体育学院招生章程
(全国统考)
|
||
|
一、学校全称
|
上海体育学院
|
|
|
二、就读校址
|
校本部: 上海市 杨浦区 清源环路 650 号
|
|
|
三、层次
|
■ 本科 □ 高职 □ 专科
|
|
|
四、办学类型
|
■ 普通高等学校 □成人高... | |
上海体育学院招生章程推荐访问