出国留学网专题频道上海地理高考试题栏目,提供与上海地理高考试题相关的所有资讯,希望我们所做的能让您感到满意!
06-09
六月高考,你的心情如何呢?是期待、紧张、兴奋还是百感交集?出国留学网高考频道第一时间为您提供2014上海高考地理真题及答案解析,让全国各位考生更了解高考动向,了解自己在考场中的得与失。

2014高考真题栏目精心推荐:
高考是一道坎,无论成功与失败,对于考生来说都已经没有更多的意义了,他们现在应该做的只是享受当下,其他的都是家长该操心的,出国留学网高考栏目为您带来了“2016年上海地理高考试题及答案”,希望能帮到您。











05-25
2013高考时间安排在6月7日、8日、9日进行,出国留学网将在考后第一时间为广大考生公布2013上海高考文综试题、试卷及答案,考生也可收藏出国留学网高考真题及答案频道,出国留学网高考频道为大家提供更多高考相关信息,本网站随时更新,欢迎大家收藏!
| 2013全国高考真题汇总大全 | |||||||||
| 地区 | 真题 | 答案 | 查分入口 | ||||||
| 北京 | 2013北京高考真题汇总 | 2013北京高考答案汇总 | 查分入口 | ||||||
05-30
编辑寄语:2013年高考安排在6月7日、8日、9日进行,出国留学高考网将在考后第一时间为广大考生公布2013年上海高考真题及答案,考生可关注各科2013年高考真题专题和各科2013年高考答案专题进行查询!
高考推荐阅读:2013上海高考语文真题06-08
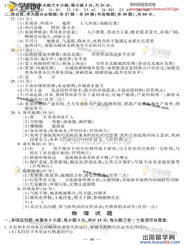
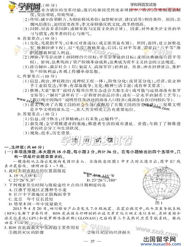
全国各地的高考已经开始,2013江苏高考同样拉开序幕,各位考生已经在考场上奋笔疾书,2013江苏高考文综真题即将揭开真面目。高考网会在第一时间以最快的速度将2013江苏高考文综真题呈现给大家,一旦高考真题及答案发布,将在此表页的头条显示,如果您需要查找的真题及答案没有显示,请按crtl+F5进行刷新。请大家密切关注。

05-23
上海地理高考试题推荐访问