出国留学网专题频道上海市浦东新区招聘栏目,提供与上海市浦东新区招聘相关的所有资讯,希望我们所做的能让您感到满意!
05-28
中考数学考什么,这是考生和家长最关心的问题。以往的中考考题主要体现在对知识点的考查上,强调知识点的覆盖面,对能力的考查没有放在一个突出的位置上。近几年的中考命题发生了明显的变化,既强调了由知识层面向能力层面的转化,又强调了基础知识与能力并重。注重在知识的交汇处设计命题,对学生能力的考查也提出了较高的要求。中考数学重点考查学生的数学思维能力已经成为趋势和共识。初三学生可利用寒假时间对数学思想方法进行梳理、总结,逐个认识它们的本质特征、思维程序和操作程序。有针对性地通过典型题目进行训练,能够真正适应中考命题。
03-08
“上海市浦东新区2017小升初学校招生工作详情介绍”由出国留学网中考栏目为您提供,请各位家长朋友认真阅览后根据下文的要求做好孩子的报名工作!
一、招生年龄和对象
小学招生年龄为:2010年9月1日-2011年8月31日出生,年满6周岁的儿童,残疾儿童可适当推迟一年入学。
初中招生对象为:小学五年级就读学生。
二、公办学校招生
按"免试就近入学"的原则,根据各校招生计划、招生区域及适龄儿童、少年入学依据安排入学。
(一)入学依据及安排方式
1.按学生本区常住户籍所在地地址对口入学的:户主须是学生的父母、祖父母或外祖父母,房产证产权人须是户主(全部或共同共有产权);学生本人是户主的,需提供学生本人或父母为产权人(全部或共同共有产权)的房产证。户籍迁入日期、产证上的登记日期截止为2017年4月23日,办理入学手续截止日为2017年6月30日。
2017年起,如对口招生区域内符合上述入学条件的"户籍地与居住地一致"登记入学适龄儿童数超过学校招生计划数,区招办将按照适龄儿童户籍迁入时间先后排序安排入学,超额部分作统筹安排。
部分学校2016年起(以学校招生告示为准)实行"一个门牌号一居住户,五年内只安排一次同校对口入学机会"(同一居住户二孩除外)的政策,不符合此项政策的适龄儿童按户籍地址统筹安排入学。
2.本区户籍,因人户分离需按房产证地址就近入学的:房产证产权人须是学生父母或其本人(全部或共同共有产权),需待区域内户籍与房产一致的学生安排后,视学校招生情况,按房产证地址就近安排公办学校。产证上的登记日期截止为2017年4月23日,办理入学手续截止日期为2017年6月30日。本市户籍居住廉租房的适龄儿童、少年参照本条办理。
3.父或母持有效期内《上海市居住证》(居住证上的居住地址在本区),且积分达到标准分值的适龄儿童、少年:有房产证的(产权人为父母或学生本人,并全部或共同共有产权),需待区域内有本市户籍和房产的学生安排后,视学校招生情况,按房产证地址就近安排入学。产证上的登记日期截止为2017年4月23日。无房产证的,根据实际居住地址,统筹安排入学。办理入学手续的截止日为2017年6月30日。
4.动迁户子女入学:因动迁原因,户籍暂没有迁移到新地址,如动迁安置地配套学校已具备招生条件,可凭动迁协议书安置地址安排入学。租赁房屋居住的,统筹安排入学。
5.本市外区县户籍,按本区居住地入学的:本市外区县户籍的适龄儿童、少年确有困难,不能在户籍地入学,凭街(镇)社区事务受理服务中心出具的《本市户籍人户分离人员居住登记申请回执》(截止日为2017年4月23日),申请在本区就读的,按居住地统筹安排入学。
6.随迁子女入学:非本市户籍来沪人员随迁子女,学生本人须持有效期内《上海市临时居住证》;入小学和新来沪入初中的随迁子女,父母一方须持有效期内的《上海市居住证》(居住证上的居住地址在本区),或者父母一方持有效期内《上海市临时居住证》满3年(从首次发证起至2017年6月30日),且连续3年(从首次登记日起至2017年6月30日)在本区街(镇)社区事务受理服务中心办妥灵活就业登记。在本区有幼儿园学籍的随迁子女按就读幼儿园作...
12-17
国家公务员考试已经结束,各地省考接踵而至。2014上海公务员考试将在1月18日举行,考生们必须要有明确的报考职位目标,这样才能更有效率的备考。出国留学网公务员频道为您提供上海市浦东新区招考职位表,仅供查阅。
| 浦东新区 | 祝桥镇 | 计财管理职位科员 | 1411102 | 从事政府计划财政管理工作。 | 1 | 不限 | 不限 | 经济学类 | 经济学 | 本科及以上 | 学士 | 不限 | 综合管理 | 研究生报考本职位,本科和研究生阶段专业只要符合其中一项要求即可。 | 乡镇公务员职位 |
| 浦东新区 | 老港镇 | 信访管理职位科员 | 1411103 | 主要负责日常信访的接待、协调和答复,重大群体性事件的处置以及其它综治工作的协调。 |
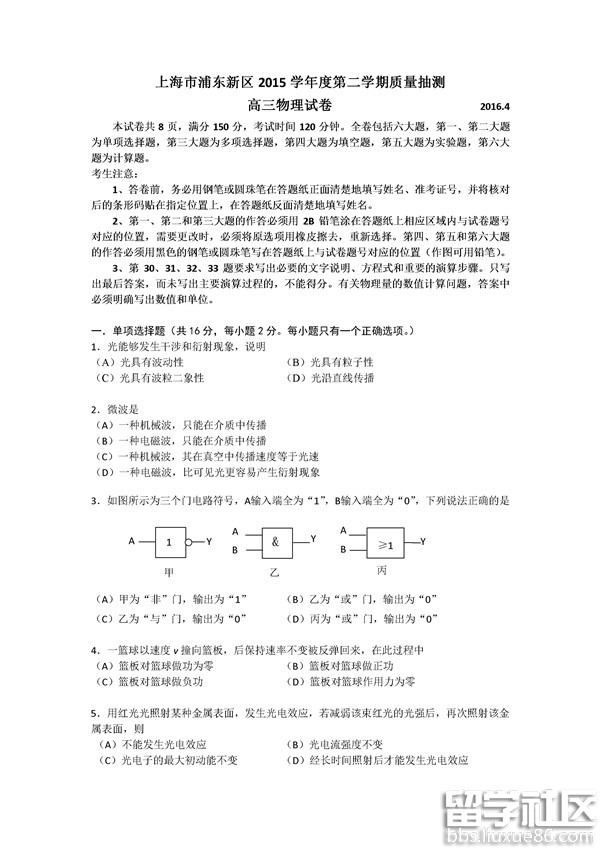
2016上海市浦东新区高三二模考试已结束,以下是出国留学网高考网小编整理的2016上海市浦东新区高三二模物理试题及答案,供同学们参考学习。
一.单项选择题(共16分,每小题2分。每小题只有一个正确选项。)
1.光能够发生干涉和衍射现象,说明
(A)光具有波动性 (B)光具有粒子性
(C)光具有波粒二象性 (D)光沿直线传播








2016上海市浦东新区高三二模考试已结束,以下是出国留学网高考网小编整理的2016上海市浦东新区高三二模地理试题及答案,供同学们参考学习。
1.宇航员登陆火星表面时,他所处的最低级别天体系统的中心天体是
A.火星 B.地球 C.太阳 D.银心
2.与地球相比,据表可知火星表面昼夜温差大的主要原因是
A.火星距离太阳远,得到太阳辐射少 B.火星自转周期长,昼夜更替时间长
C.火星体积质量小,火星上大气稀薄 D.火星轨道的近、远日点距离差异大







上海市浦东新区招聘推荐访问