出国留学网专题频道上海春季高考招生预录取栏目,提供与上海春季高考招生预录取相关的所有资讯,希望我们所做的能让您感到满意!
01-29
出国留学网高考网为大家提供2016年上海春季高考招生录取通知,更多高考资讯请关注我们网站的更新!
2016年上海春季高考招生录取通知
关于做好2016年上海市普通高校春季招生录取工作的通知(沪教考院高招〔2016〕3号)
各有关高校:
为做好2016年上海市普通高校春季招生录取工作,根据《上海市教育委员会关于印发<2016年上海市普通高校春季考试招生试点方案>的通知》(沪教委学〔2015〕58号)以及《上海市教育考试院关于印发<2016年上海市普通高校春季招生考试实施办法>的通知(沪教考院高招〔2015〕37号)文件精神,现将有关工作通知如下(具体日程安排详见附件)。
一、春季招生的考试安排
本次春考的文化统一考试与应届高三毕业生的语数外三门科目的学业水平考试同时进行。
二、成绩公布及成绩复核
2016年2月1日20:00,公布考生语文、数学、外语考试成
绩,同时公布本市2016年普通高校春季招生最低录取资格线。《考试成绩通知单》由邮政EMS直接邮寄考生本人。
考生如对考试成绩有疑问,可于2016年2月23日9:00至24日16:00,在“上海招考热线”网站(www.shmeea.com.cn/ www.shmeea.edu.cn)申请成绩复核。2月29日12:00起考生可再次登录该网站查看复核结果。
三、高校自主测试
1.自主测试方案的公布
各校需认真制定高校自主测试方案,报教委备案后向社会公布。
各校应严格按照公布方案进行自主测试,自主测试须安排在标准化考场中进行,并做好全程录像、录音,确保公平公正。
2.自主测试的网上确认
(1)“上海招考热线”网站的确认
2016年3月1日10:00—3月4日16:00,文化成绩达到最低录取资格线的考生须登录“上海招考热线”网站确认是否参加高校自主测试。逾期未上网确认者,视为自动放弃参加高校自主测试,即放弃春招的录取。
(2)高校网站的确认
已在“上海招考热线”网站确认参加高校自主测试的考生,在有关高校公布自主测试资格线后,还须根据有关高校的要求,于3月9日—10日,登录高校网站,按高校规定的方式,进行自主测试考试时间的选择与确认。
3.划定自主测试资格线和公布自主测试名单
各校根据不超过招生计划数的两倍(民办高校为三倍),在已网上确认过的考生中,依据公布的招生章程和考生文化统考成绩...
11-13
2011年11月13日出国留学网liuxue86.com讯.国内同样有很多让人满意的学校,各位同学不要光顾着看国外的大学哦!
2012年参加本市春季招生的普通高校有上海师范大学、上海工程技术大学、上海商学院、上海师范大学天华学院、上海工商外国语职业学院、上海农林职业技术学院、上海思博职业技术学院共7所,计划招生500名,其中本科260名、高职(专科)240名。
>>2011年高考分数线汇总:https://www.liuxue86.com/gaokao/Special/fsx/Index.html
>>2010年高考分数线汇总:https://www.liuxue86.com/gaokao/Special/fenshuxian2010/Index.html
更多2012上海院校高考信息点击查看上海高考网:https://www.liuxue86.com/gaokao/sh/Index.html
| Hi! 已经为你找到更多关于上海高考的文章 点击免费查看与下载 |
| 喜欢此文的人还喜欢.. |
12-15
上海市教育考试院公布了上海市2023年春季高考招生实施办法,关于上海2023年春季高考考试时间、考试内容、志愿填报、录取等工作安排见下文详细考试实施办法,下面是出国留学网整理的“2023年上海市普通高校春季考试招生实施办法”,供上海考生参考阅读。
各区、后方基地考试招生机构,各有关高校:
现将《2023年上海市普通高校春季考试招生实施办法》印发给你们,请遵照执行。
附件:2023年上海市普通高校春季考试招生实施办法
上海市教育考试院
2022年12月14日
附件
为做好2023年上海市普通高校春季考试招生工作,根据《上海市教育委员会关于印发<2023年上海市普通高校春季考试招生试点方案>的通知》(沪教委学〔2022〕52号)文件精神,特制定本实施办法。
一、招生院校
2023年参加本市春季考试招生的普通高校为25所(具体名单见附1),招生层次均为本科。具体招生专业及计划详见各校招生章程。
二、招生对象
根据《上海市教育委员会关于做好2023年上海市普通高校考试招生报名工作的通知》(沪教委学〔2022〕37号)和《上海市教育考试院关于印发〈2023年上海市普通高校考试招生报名实施办法〉的通知》(沪教考院高招〔2022〕21号)规定,已在2023年上海市普通高校考试招生网上报名期间勾选参加“春季考试”并完成资格审核、信息确认和网上付费的考生,方可参加2023年上海市普通高校春季考试招生。
三、考试
2023年春季考试由统一文化考试和院校自主测试两部分组成。
(一)统一文化考试
1.统一文化考试科目
统一文化考试科目为语文、数学、外语三门科目,成绩总分为450分。其中语文、数学、外语每科目总分150分。
外语科目考试包括笔试(含听力)和听说测试,笔试(含听力)分值为140分,听说测试分值为10分,总分150分。外语科目的考试语种分设英语、俄语、日语、法语、德语、西班牙语6种,由报考学生任选1种。
2023年春季考试外语科目考试即为1月份外语科目考试。若考生参加6月的外语科目考试,两次外语科目的考试语种必须一致。
统一文化考试科目考试时长:语文150分钟,数学120分钟,外语笔试(含听力)120分钟、听说测试20分钟。
2.统一文化考试日期(语文、数学、外语)及成绩公布
03-08
上海的考生注意了,上海2023年度的春季高考招生预录取及候补资格网上确认的时间马上就要到了,请各位考生做好预录取及候补资格网上确认的准备,下面是小编为大家整理的“2023年上海春季高考招生预录取与候补资格网上确认系统操作手册”,可供各位考生参考。




推荐阅读:
...
02-13
上海市2023年春季高考考生注意!上海市2023年春季高考招生专业计划已经公布出来了,完整的招生专业计划一览表已整理如下,下面是出国留学网整理的“2023年上海市普通高校春季考试招生专业计划一览表”,供上海考生参考阅读。
经市教委审定,现将2023年本市春季招生高校招生专业公布。考生填报志愿前务必仔细阅读所要填报高校的招生章程,了解相关专业的要求、自主测试内容及时间、录取规则等内容。






03-08
上海市2023年春季高考预录取及候补确认入口于2023年3月8日9:00开通,截止至3月8日15:00关闭,相关的确认入口已整理如下,下面是出国留学网整理的“2023年上海市春季高考预录取及候补资格确认入口”,此文本仅供参考,欢迎阅读。
须上网确认考生
1. 取得两个专业预录取资格的考生,须在3月8日9:00-15:00,网上选择一个专业进行录取专业信息登记。
2. 取得一个专业预录取、一个专业候补录取资格的考生,须在3月8日9:00-15:00上网确认,确认时可直接选择预录取专业进行录取专业信息登记;也可选择候补录取专业进行候补资格确认,如院校确认最终取得预录取资格,无需操作,默认被预录取。确认后未取得预录取资格的考生,无需操作,也将被原预录取专业预录取。
3. 取得两个专业候补录取资格的考生,须在3月9日9:00-12:00,在网上选择一个专业进行候补资格确认,如院校确认最终取得预录取资格,默认被预录取,无需操作。
网上确认主要流程
为确保网上确认顺利进行,建议考生使用以下浏览器:
IE10及以上版本的IE浏览器、360浏览器、火狐浏览器、搜狗浏览器、Chrome(建议首选谷歌浏览器Chrome)。
1. 通过上海市教育考试院网站“上海招考热线”(www.shmeea.edu.cn)入口,进入到登录页面,点击下方“志愿填报”栏目,进入“2023年上海市普通高校春季招生预录取及候补资格确认”。
...
11-20
2022年上海春季高考招生工作日程已经公布了,让我们一起来了解一下吧。下面是由出国留学网编辑为大家整理的“2022上海春季高考招生工作日程简表”,仅供参考,欢迎大家阅读本文。
2022上海春季高考招生工作日程简表

招生章程
(一)各试点院校应依据《中华人民共和国教育法》《中华人民共和国高等教育法》《中华人民共和国民办教育促进法》和教育部有关规定制定本校2022年春季考试招生章程。
(二)春季考试招生章程包含以下内容:院校全(名)称、就读校址、院校层次、办学类型、颁发学历证书的院校名称及证书种类、院校招生管理机构、招生计划、专业培养对入学外语考试语种的要求、选拔对象、考生身体健康状况要求、自主测试办法、录取规则(含候补录取考生依次递补规则、同分录取规则等)、收费标准、资助政策、监督机制及举报电话、网址及联系电话等。
(三)各试点院校须于2021年12月3日前认真填写《2022年上海市普通高校招生章程核准备案表》正、副表并上报市教委。市教委将于2021年12月中下旬完成各试点院校春季考试招生章程的审核、备案工作。
(四)各试点院校春季考试招生章程经市教委核准备案后应及时向社会公布,不得擅自更改。院校法定代表人应对本校春季考试招生章程及有关宣传材料的真实性负责。市教委将对试点院校招生章程的执行情况进行督查。
(五)各试点院校于2022年1月8日前向市教委报送院校自主测试方案。
...03-08
上海市2023年春季高考考生注意!上海市2023年春季高考预录取与候补资格确认的详细系统操作流程已整理如下,有需要的不要错过了,下面是出国留学网整理的“2023年上海市普通高校春季高考招生预录取与候补资格网上确认系统操作手册”,供上海考生参考阅读。
1.网上确认前准备
网上确认前网上确认前需确保报名时所使用的手机号码正常使用,并确保终端设备已安装好主流浏览器(建议首选谷歌浏览器Chrome) 。
2.网上确认操作说明
2.1. 阅读考生须知
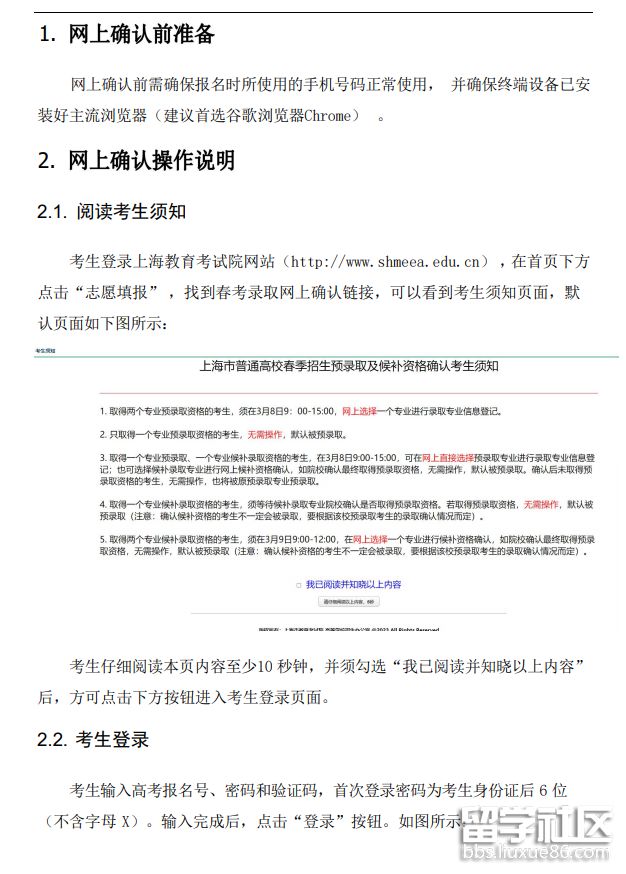
考生登录上海教育考试院网站(http://www.shmeea.edu.cn),在首页下方点击“志愿填报” ,找到春考录取网上确认链接,可以看到考生须知页面,默认页面如下图所示:

考生仔细阅读本页内容至少10 秒钟,并须勾选“我已阅读并知晓以上内容”后,方可点击下方按钮进入考生登录页面。
2.2. 考生登录
考生输入高考报名号、密码和验证码,首次登录密码为考生身份证后6 位(不含字母 X)。输入完成后,点击“登录”按钮。如图所示:

2.3. 修改密码
考生输入初始密码(首次登录密码为考生身份证后6 位不含字母X)、新密码和确认新密码,输入完成后,点击“点击发送验证码”按钮,系统会发送手机验证码到考生报名所使用的手机号码上,考生将收到的验证码填入对应输入框中,之后点击“确定”按钮提交修改。如图所示:

2.4. 选择专业与提交
考生修改密码成功后进入到专业状态选择页面。如图所示:
上海春季高考招生预录取推荐访问