出国留学网专题频道上海考录公务员笔试考生安全考试承诺书栏目,提供与上海考录公务员笔试考生安全考试承诺书相关的所有资讯,希望我们所做的能让您感到满意!
01-03
下文是关于上海市2023年度考试录用公务员笔试的考生安全考试承诺书,上海参加此次考试的考生来下载一下该安全考试承诺书吧!下面是出国留学网整理的“中央机关及其直属机构2023年度考试录用公务员笔试上海考区考生安全考试承诺书(1 月 1 日版)”,供上海考生参考阅读。
每科目一份,务必携带,填写完整并主动交予监考人员。
本人(姓名:___________ 身份证号:__________________________ 准考证号:______________________ 手机号码:_______________ )是 参加中央机关及其直属机构 2023 年度考试录用公务员笔试上海考区考试 的考生,我已阅读并充分了解考试疫情防控各项要求和措施,经本人认真 考虑,郑重承诺以下事项:
一、本人充分理解并愿意遵守考试疫情防控有关规定,配合考试现场 疫情防控有关工作安排。
二、本人考前 7 天内按要求监测体温,进行自主健康监测。考试当天 自行做好防护工作,提前抵达考点,自觉配合入场检查。
三、本人填报、提交和现场出示的所有信息(证明)均真实、准确、 完整、有效,符合疫情防控要求,不存在任何不得参加考试的情形。
如有虚假或不实承诺、隐瞒病史、瞒报漏报健康情况、逃避防疫措施 的,愿承担相应后果及法律责任。
考生签名:____________ 承诺日期:2023 年 1 月 日

附件:中央机关及其直属机构2023年度考试录用公务员笔试上海考区考生安全考试承诺书(1月1日版)
推荐阅读:
01-02
上海的考生注意了,2023年度的国家公务员考试时间马上就要到了,请各位考生做好考试准备。下面是小编为大家准备的“2023年上海国家公务员考试笔试考生安全考试承诺书”,可供上海的考生参考。更多考试相关信息请各位考生继续关注本网站。

点击下载:中央机关及其直属机构2023年度考试录用公务员笔试上海考区考生安全考试承诺书(1月1日版)
推荐阅读:
...11-10
关于江苏省2023年考试录用公务员考试笔试的疫情防控承诺书及告知书已经由相关部门公布出炉了,参加此次笔试的考生来看看详细的内容吧!下面是出国留学网整理的“江苏2023年考录公务员笔试考生疫情防控承诺书及告知书”,欢迎江苏考生参考阅读。
本人已认真阅读《江苏省2023年度考试录用公务员笔试考生新冠肺炎疫情防控告知书》,知悉告知事项、证明义务和防疫要求。在此郑重承诺:本人填报、提交和现场出示的所有信息(证明)均真实、准确、完整、有效,符合疫情防控相关要求,并愿意遵守考试疫情防控有关规定,配合考试现场疫情防控有关工作安排。如有违反或有不实承诺,自愿承担相应责任、接受相应处理。
承 诺 人:在报名网站下载打印笔试准考证即视为本人签名
承诺时间:与在报名网站下载打印笔试准考证时间相一致
为确保江苏省2023年度考试录用公务员笔试安全顺利进行,现将笔试期间新冠肺炎疫情防控有关措施和要求告知如下,请所有考生知悉、理解、配合和支持。
一、考生应至少于考试前7天(2022年12月10日及以前)申领“苏康码”(居住在江苏省外的考生申领“苏康码”时,可在“到江苏居住地区”和“到江苏后详细地址”栏中填写招录单位地址或来苏后拟入住地址或笔试所在地人事考试机构地址等,人事考试机构地址见附件1),并每日进行健康申报更新直至考试当天。考生应持续关注本人“苏康码”状况,确保绿码。
外来考生(指2022年12月10日及以后自省外和省内跨设区市来、返笔试地点所在设区市的考生,下同)应至少于考试前7天起持续了解笔试地点所在设区市最新防疫要求,并严格按规定落实信息报备、抵达后健康监测、新冠肺炎病毒核酸检测(以下简称“核酸检测”)等要求,以免影响正常参加考试。
考生应按疫情防控有关要求做好个人防护和健康管理,备考期间不前往国(境)外或国内疫情中高风险区以及社会面本土疫情所在县(市、区、旗,下同),主动减少外出、不必要的聚集和人员接触。出行时注意保持社交距离,乘坐公共交通工具应全程规范佩戴口罩并做好手部等卫生防护。如出现发热、干咳等急性呼吸道异常症状应及时就医,以免影响正常参加考试。
二、考试当天入场时,考生应出示本人有效期内身份证原件、准考证,“苏康码”绿码和行程卡,提供本人考试开考前48小时内核酸检测阴性证明(具有相关资质检测机构出具的纸质报告、电子报告或“苏康码”、检测机构APP显示均可,考点所在地要求“落地检”的应为当地检测机构出具,下同),现场测量体温<37.3℃且无干咳等可疑症状,可入场参加考试。
考生应服从考试现场防疫管理,并自备医用外科口罩或无呼吸阀N95口罩,除身份核验环节外应全程规范佩戴,做好个人防护。根据疫情防控管理相关要求,考生不能提前进入考点熟悉情况,请提前了解考点入口位置和前往线路,考试当天提前到达考点,自觉配合完成检测验证流程后从规定通道入场...
11-26
江苏省2023年考试录用国家公务员相关笔试考试考生疫情防控告知书及承诺书已经由江苏省人事考试中心公布出来了,详细的防疫相关内容如下,下面是出国留学网整理的“中央机关及其直属机构2023年度考试录用公务员笔试江苏考区考生新冠肺炎疫情防控告知书”,供江苏考生参考阅读。
为确保中央机关及其直属机构2023年度考试录用公务员笔试安全顺利进行,现将江苏考区笔试期间新冠肺炎疫情防控有关措施和要求告知如下,请所有考生知悉、理解、配合和支持。
一、考生应至少于考试前8天(2022年11月25日及以前)申领“苏康码”(居住在江苏省外的考生申领“苏康码”时,可在“到江苏居住地区”和“到江苏后详细地址”栏中填写笔试所在地人事考试机构地址,见附件1),并每日进行健康申报更新直至考试当天。考生应持续关注本人“苏康码”状况,确保绿码。
外来考生(指2022年11月25日及以后,自省外和省内跨设区市来/返笔试地点所在设区市的考生,下同)应至少于考试前8天起持续了解笔试地点所在设区市最新防疫要求,严格按规定落实信息报备、提前抵达及抵达后健康监测(期间不得参加聚集性活动)、新冠肺炎病毒核酸检测(以下简称“核酸检测”)等措施,以免影响正常参加考试。
考生应按疫情防控有关要求做好个人防护和健康管理,备考期间不前往国(境)外或国内疫情高低风险区以及其他社会面本土疫情所在县(市、区、旗,下同),主动减少外出、不必要的聚集和人员接触。出行时注意保持社交距离,乘坐公共交通工具应全程规范佩戴口罩并做好手部等卫生防护。如出现发热、干咳等急性呼吸道异常症状应及时就医,以免影响正常参加考试。
二、考试当天入场时,考生应出示本人有效期内身份证原件、准考证,“苏康码”绿码和行程卡,现场测量体温<37.3℃且无干咳等可疑症状,并能提供本人符合笔试地点所在设区市疫情防控要求的核酸检测阴性证明(具有相关资质检测机构出具的纸质报告、电子报告或“苏康码”、检测机构APP显示均可,以下简称“符合要求核酸检测阴性证明”),方可入场参加考试。提供核酸检测阴性证明的具体要求可在笔试地点所在设区市人事考试机构网站查询,请务必全面了解对核酸检测时间、地点、次数等要求并严格执行。
考生应服从考试现场防疫管理,并自备医用外科口罩或无呼吸阀N95口罩,除身份核验环节外应全程规范佩戴,做好个人防护。根据疫情防控管理相关要求,考生不能提前进入考点熟悉情况,请提前了解考点入口位置和前往线路,考试当天提前到达考点,自觉配合完成检测验证流程后从规定通道入场。逾期到场失去参加考试资格或耽误考试时间的,责任自负。
有以下特殊情形之一的考生,必须主动报告相关情况,提前准备相关证明,服从相关安排,否则不能入场参加考试:
1. 近期有国(境)外、国内疫情高风险区旅居史的考生,以及与新冠病毒肺炎确诊病例或无症状感染者有轨迹交叉的考生,自入境、离开高风险区或脱离轨迹交叉之日起算,已满规定隔离期及健康监测期(按国家和属地疫情防控要求,下同)的,考试当天除须出示本人“苏康码”绿码、行程卡,现场测量体温<37.3℃且无干咳等...
11-30
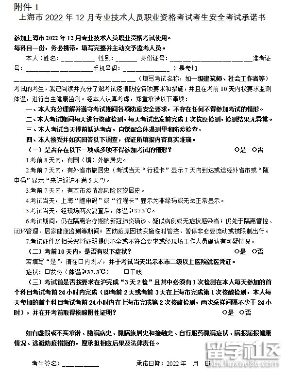
2022年12月份马上就要到了,有报考2022年12月份专业技术资格考试的考生注意了,上海市职业能力考试院已经发布了12月专业技术资格考试考生安全考试承诺书,请各位考生做好考试准备。下面是小编整理的“上海2022年12月专业技术资格考试考生安全考试承诺书”,可供参考。

点击下载:考生安全承诺书
考试疫情防控要求:
为切实保障广大考生和考试工作人员安全健康,确保2022年12月各项专业技术资格考试工作平稳实施,根据目前国家和本市新冠肺炎疫情防控工作相关规定和要求,结合考试工作及考点实际,现将考生疫情防控要求和措施告知如下,考生务必充分知晓理解并遵照执行。
一、考生应于考前10天前完成本人上海“随申码”和“通信大数据行程卡”(以下简称“行程卡”)注册申请(可通过微信、支付宝小程序或“随申办市民云”APP完成),并下载打印《考生安全考试承诺书》(附件,以下简称《考生承诺书》),做好备考期间个人日常防护和自主健康监测,按要求如实、完整填写《考生承诺书》相关信息并确认签字。
考生在考前10天起非必要不离沪,考前7天必须在沪(即考试当天“行程卡”显示无异常且7天内无到达或途经外省市,同时“随申码”不显示“来沪返沪不满5天”)。
考生应在考前随时关注本人上海“随申码”和“行程卡”显示是否正常,如出现异常请及时联系“随申办”或运营商咨询处理。
按照“应接尽接”原则,建议考生完成新冠疫苗全程疫苗接种。
二、所有参加考试的考生,须在考前按要求在沪完成“3天2检”且其中必须有1次检测在本人每天参加的首个科目考试考前24小时内完成,即考前2天或考前3天在上海市完成第1次核酸检测,本人每天参加的首个科目考试考前24小时内在上海市完成第2次核酸检测,两次采样间隔不少于24小时且均在考试入场前取得相应核酸检测阴性证明。
考试期间考生应每天进行核酸检测,每天考试出发前往考点前自行完成1次抗原检测。
“24小时内”“考前2天”“考...
01-02
上海考区2023年考试录用公务员笔试的疫情防控告知书及健康承诺书已经整理在下方了,上海市2023年的公务员考生来仔细阅读一下吧!下面是出国留学网整理的“中央机关及其直属机构2023年度考试录用公务员笔试上海考区考生疫情防控告知书”,供上海考生参考阅读。
为切实保障广大考生和考试工作人员安全健康,确保中央机关及其直属机构2023年度考试录用公务员笔试上海考区相关工作平稳实施,根据目前国家和本市新冠病毒感染疫情防控工作相关规定和要求,结合考试工作及考点实际,现将考生疫情防控要求和措施告知如下,考生务必充分知晓理解并遵照执行。
一、考生应于考前7天做好备考期间个人日常防护和自主健康监测。同时应按要求下载打印《考生安全考试承诺书》(附件,以下简称《考生承诺书》),如实、完整填写《考生承诺书》相关信息并确认签字。每科目考试均需提供一份《考生承诺书》,在进入考点、考场时,应主动交给监考人员。
按照“应接尽接”原则,建议考生完成新冠疫苗全程疫苗接种,符合条件的还可完成加强免疫接种。
二、存在以下健康异常情况的考生,应于2023年1月5日9:00—16:00进行在线异常申报(申报链接:https://shacs.gov.cn/info-collector-ui/):
1. 1月4日0:00至1月5日16:00期间,最后一次(以检测报告出具时间为准)核酸或抗原检测结果显示为阳性的。
2. 1月5日当天存在发热(体温≥37.3℃)、明显干咳等可疑症状的。
考试机构将为进行健康异常情况申报的考生安排备用考场和考位参加考试。请相关考生确保健康异常申报时填写的手机号与报名时填写的一致,并关注开头为【考试院】的短信通知。
无异常情况的考生无需申报。
三、考试当日,考生应提前45分钟到达考点,预留足够时间配合考点工作人员进行入场核验。进入考点时,考生应接受防疫安全检查和指导,出示①本人有效身份证件原件、②纸质准考证、③填写完整并本人签名的纸质《考生承诺书》(每个科目一份)。
进行过健康异常情况申报的考生应根据现场工作人员指引通过专用通道进入备用考场参加考试。
考生因个人原因未能在规定时间到场参加考试的,视同缺考处理。
四、考生应遵守疫情防控相关规定,并做好自我防护。
1. 考生应当遵守本市疫情防控相关规定,主动及时了解相应考试疫情防控相关要求,积极配合考点、考场做好现场防疫工作。
2. 考生在备考期间,务必做好个人防护,避免前往人员密集地区,避免与无关人员接触。勤洗手,公共场所佩戴口罩,在各种场所保持一定的安全社交距离。考试当天,尽可能做到居住地与考点之间“两点一线”。
3. 考生在考试当天,须自备非阀门式的N95/KN95颗粒物防护口罩或以上级别口罩(建议多备几个口罩),除核验身份时须按要求摘戴口罩外,进出考点、考场及考试过程中均应当全程规范佩戴非阀门式的N95/KN95颗粒物防护口罩或以上级别口罩。
4. 在考试过程中,考生若出现发热等不适症状,应立即向监考人员报告,经考点医务人员评估后具备继...
12-12
江苏省参加2023年公务员录用考试的考生须在考试至少前5天申领“苏康码”,并确保为绿码,关于江苏此次考试的详细疫情防控要求如下,下面是出国留学网整理的“江苏省2023年度考试录用公务员笔试考生新冠肺炎疫情防控告知书”,供江苏考生参考阅读。
(2022年12月9日更新)
为确保江苏省2023年度考试录用公务员笔试安全顺利进行,现将笔试期间新冠肺炎疫情防控有关措施和要求告知如下,请所有考生知悉、理解、配合和支持。
一、考生应至少于考试前5天(2022年12月12日及以前)申领“苏康码”(居住在江苏省外的考生申领“苏康码”时,可在“到江苏居住地区”和“到江苏后详细地址”栏中填写招录单位、来苏入住地点、笔试地点所在设区市人事考试机构等地址,人事考试机构地址见附件1),并确保为绿码。按照疫情防控属地化管理原则,考生应详细了解并严格执行笔试地点所在设区市对参加本次考试疫情防控的具体要求(考前将由笔试地点所在设区市人事考试机构在其网站发布),以免影响正常参加考试。
考生应按疫情防控有关要求做好个人防护和健康管理,备考期间不前往国(境)外或国内疫情高风险区,主动减少外出、不必要的聚集和人员接触。出行时注意保持社交距离,规范佩戴口罩,做好个人防护。如出现发热、干咳等急性呼吸道异常症状应及时就医,以免影响正常参加考试。
二、考试当天入场时,考生应出示本人有效期内身份证原件、准考证、“苏康码”绿码,现场测量体温<37.3℃且无干咳等可疑症状,并能提供本人符合笔试地点所在设区市疫情防控要求的核酸检测阴性证明(具有相关资质检测机构出具的纸质报告、电子报告或“苏康码”、检测机构APP显示均可,以下简称“符合要求核酸检测阴性证明”),方可入场参加考试。因患感冒等非新冠肺炎疾病有发热(体温≥37.3℃)、干咳等症状的考生,考试当天如症状未消失,应主动报告,除应符合上述入场参加考试的条件外,经排查无流行病学史的,还须服从安排在临时隔离考场参加考试。
考生应服从考试现场防疫管理,并自备医用外科口罩或无呼吸阀N95口罩,除身份核验环节外应全程规范佩戴,做好个人防护。根据疫情防控有关要求,考生不能提前进入考点熟悉情况,请提前了解考点入口位置和前往线路,考试当天提前到达考点,自觉配合完成检测验证流程后从规定通道入场。逾期到场失去参加考试资格或耽误考试时间的,责任自负。
三、有下列情形之一的考生不得参加考试,且应主动报告并配合相应疫情防控安排:
1.考试当天不能现场出示本人“苏康码”绿码、符合要求核酸检测阴性证明的;
2.仍在隔离期的新冠肺炎确诊病例、无症状感染者及密切接触者,以及有国(境)外、国内疫情高风险区旅居史未满规定隔离期及健康监测期的;
3. 因疫情相关原因被旅居地或考试地点所在地管控不能到场的,或被要求不得参加聚集性活动的。
四、考试过程中,考生出现发热、干咳等可疑症状,应主动向工作人员报告,经复测复查确有症状的,应配合转移到隔离考场参加考试,考试结束后应服从疫情防控有关安排。考生因此耽误的考试时间不予弥补。
五、考生在报名网站下载打印笔试准考证前...
01-07
一、承诺事项
1、将青州局2007年-2010年三年的项目建设支出情况汇总,分别以word和excel表格的形式,全面、清晰的反映总体支出情况,为青州局后续付款提供帮助,范文之范文:党员公开承诺书承诺事项。
2、组织建设项目单位的项目管理人员将所有的项目建设档案资料带到市局,指出档案整理过程中存在的问题,并统一进行指导,县局按照指导意见整理后,再次帮助其进行核对、整理,
3、在县局报账后,统计国库资金使用情况,分析各项目执行进度,根据年度总预算及资金的使用要求,指导县局科学、合理使用国库资金,并适当加快预算执行进度。
二、改正事项
1、对待每一项工作都要尽自己最大的努力,做到精益求精,彻底摒弃“差不多就行”的心里,同时,工作中及时向领导汇报工作进展情况,并请领导指出存在的不足,不断改进提高。
2、在县局报账时,认真、仔细的检查每一张凭证并做好记录,要求县级及时的进行改正,定期进行总结。
承诺人:
日期:
公务员入党申请书小编精心推荐阅读
上海考录公务员笔试考生安全考试承诺书推荐访问