出国留学网专题频道上饶中考语文试题栏目,提供与上饶中考语文试题相关的所有资讯,希望我们所做的能让您感到满意!
06-20
无论你的成绩怎么样,要相信,未来的日子还长,不要因为一次考试就一蹶不振!下面我们来看看由出国留学网整理而出的:《2018年江西上饶中考语文试题及答案》,祝您取得好成绩!
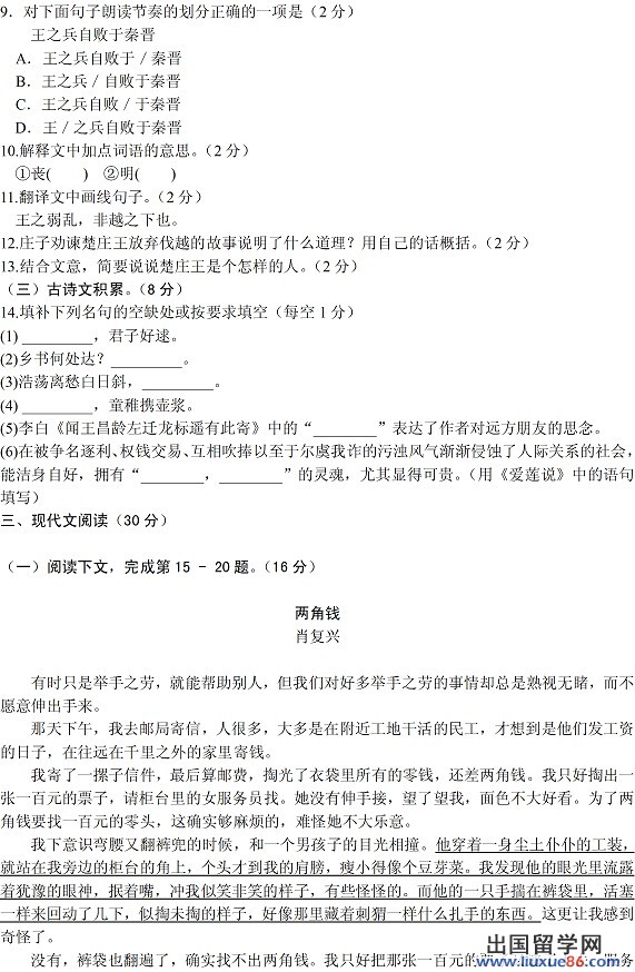
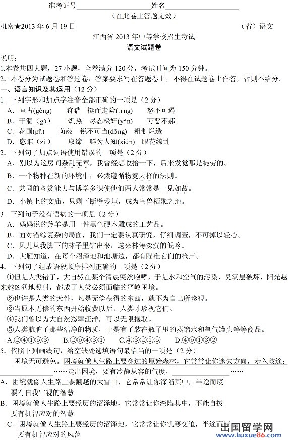
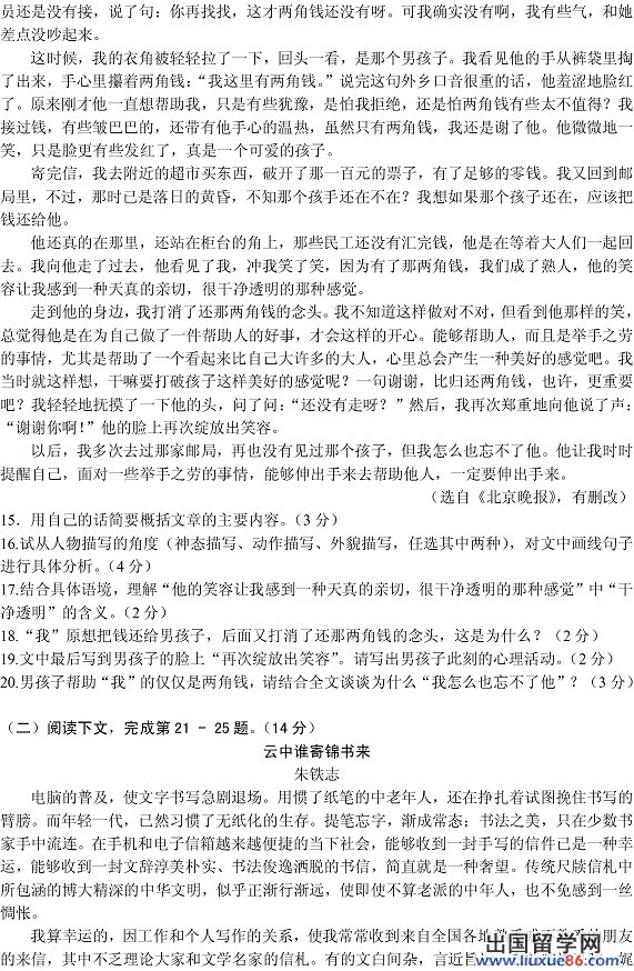
2018年江西上饶中考语文试题及答案






人生几回打拼,昂扬斗志,竭尽全力,爱拼才会赢。出国留学网中考频道第一时间为您提供上饶中考语文试题及答案2017,帮助大家估分,欢迎您访问出国留学网浏览更多中考资讯,了解最新信息请按CTRL F5刷新页面。更多上饶中考分数线、上饶中考成绩查询、上饶中考志愿填报、上饶中考录取查询信息等信息请关注我们网站的更新!
| 2017上饶语文中考真题及答案发布入口 |
以下是上饶2017年全部科目的试题发布入口:
| 地区 | 中考试题 | 中考答案 |
人生几回打拼,昂扬斗志,竭尽全力,爱拼才会赢。出国留学网中考频道第一时间为您提供2017年上饶中考语文真题及答案,帮助大家估分,欢迎您访问出国留学网浏览更多中考资讯,了解最新信息请按CTRL F5刷新页面。更多上饶中考分数线、上饶中考成绩查询、上饶中考志愿填报、上饶中考录取查询信息等信息请关注我们网站的更新!
| 2017上饶语文中考真题及答案发布入口 |
以下是上饶2017年全部科目的试题发布入口:
| 地区 | 中考试题 | 中考答案 |
师生莫等闲,协力齐心,共同铸就新辉煌。出国留学网中考频道第一时间为您提供2017上饶中考语文真题及答案,帮助大家估分,欢迎您访问出国留学网查看更多中考资讯,了解最新信息请按CTRL F5刷新页面。更多上饶中考分数线、上饶中考成绩查询、上饶中考志愿填报、上饶中考录取查询信息等信息请关注我们网站的更新!
| 2017上饶语文中考真题及答案发布入口 |
以下是上饶2017年全部科目的试题发布入口:
| 地区 | 中考试题 | 中考答案 |
站在新起点,迎接新挑战,创造新成绩。出国留学网中考频道的小编会及时为广大考生提供2015年上饶中考语文试题,有需要的考生可以在考题公布后刷新本页面(按ctrl+F5),希望对大家有所帮助。
| 2015上饶语文中考试题发布入口 |
以下是上饶2015年全部科目的试题发布入口:
| 地区 | 中考试题 |
我自信,我出色:我拼搏,我成功!出国留学网中考频道的小编会及时为广大考生提供2015年上饶中考语文试题及答案,有需要的考生可以在考题公布后刷新本页面(按ctrl+F5),希望对大家有所帮助。
| 2015上饶语文中考试题及答案发布入口 |
以下是上饶2015年全部科目的试题发布入口:
| 地区 | 中考试题 |
06-07
08-02
上饶中考语文试题推荐访问