出国留学网专题频道专项施工方案栏目,提供与专项施工方案相关的所有资讯,希望我们所做的能让您感到满意!
活动方案指的是为某一次活动所制定的书面计划,为了更快的完成工作任务和目标。我们都需要制定一份方案,到底怎样才能写好方案?出国留学网编辑已经按照您的需求为您整理了一篇“专项安全施工方案”文章,如需获取更多信息请关注我们的网站!
安全文明专项施工方案
近年来,随着建筑施工规模的不断扩大和工期的紧迫,安全问题成为制约工程进度和质量的一大难题,甚至给工人和周边居民的生命和财产造成了巨大的威胁。在这种背景下,制定一份科学、详细、生动的安全文明专项施工方案,将会对提升工程安全文明水平起到重要的推动作用。
首先,我们需要确定安全文明施工的总体目标和原则。总体目标是保障工人和周边居民的生命财产安全,减少事故发生和处理事故的次数,建设一个安全、文明、绿色、和谐的工地。而原则则包括科学规划、统筹协调、科技支撑、全员参与、持续改进等。
其次,需要针对具体的工程特点和施工环境制定细化的安全文明方案。包括施工前期准备、施工中期管理及施工后期整改三个阶段。首先,在施工前期准备中,我们要明确施工的安全责任制和目标,制定详细的施工计划和安全技术措施。同时,要进行现场对环境和设备的全面检查,确保所有施工条件符合安全要求,将不安全的地方予以整改。还要组织工人进行必要的安全培训,提高他们的安全意识和技能水平。
在施工中期管理阶段,我们要加强对施工现场的监督和管理,确保安全措施的有效实施。要定期检查施工现场的安全设施和工程设备,及时消除安全隐患。要加强施工现场的文明施工管理,建立健全工地秩序,杜绝乱扔垃圾、吸烟等不文明行为,保持整洁有序的工地环境。还要制定安全奖惩制度,激励工人重视安全,遵守安全规定。
在施工后期整改阶段,我们要对施工过程中出现的安全问题进行全面总结和分析,找出问题的原因和处理方法。对一些常见的安全事故加以归纳和总结,并提出切实可行的防范措施。同时,还要对施工设备和安全设施进行维护和检修,确保其安全可靠。
除了以上三个阶段,安全文明专项施工方案还应该注重技术创新和规范标准的制定。要了解和学习最新的施工安全技术,引入先进的施工设备和工艺。在施工中制定科学合理的操作规范和安全标准,制定完善的施工操作流程,确保施工过程的安全可控。
最后,安全文明专项施工方案的制定必须要得到各方的全力支持和积极参与。政府部门要加大安全监管力度,加强对施工现场的检查和巡查,对违反安全规定的行为进行处罚和整改;施工单位要坚持安全第一的原则,加强对工人的培训和管理,提高施工队伍的整体素质;广大劳动者要增强安全意识,自觉遵守安全规定,不以速度和进度来换取安全。
综合以上的安全文明专项施工方案,我们可以进一步提高工程的安全文明水平,保障工人和周边居民的生命财产安全。唯有通过全员参与,科学规划和持续改进,才能实现建设安全、文明、绿色、和谐的工地的目标。
天津市津南区辛庄示范镇安置区二期工程26#、29#、30#住宅楼
脚手架施工方案
天津市津南区辛庄示范镇安置区二期工程26#、29#、30#住宅楼
建设单位: 施工单位: 编制日期:
脚 手 架 施 工 方 案
天津市鑫盛远大投资有限公司 天津恒盛鑫源建筑公司 二〇一三年3月<...
07-28
为了工作能够顺利进行。我们要对其做好万全之策,如何设计一个让大家都满意的方案?以下是我们为您收集的关于“专项施工方案模板范文”的范文,希望本文对您来说会是一个收获的源泉!
土方回填专项施工方案
一、引言
土方回填是建筑工程中一个非常重要的环节,它涉及到土地利用、土地恢复以及环境保护等多个方面。因此,土方回填施工方案的制定与执行至关重要。本文将详细介绍土方回填专项施工方案,以确保工程质量与环境保护的有机结合。
二、施工前的准备工作
在施工前,需要对土方回填工程进行详细的规划与调研。具体工作如下:
1. 地质调查:对施工区域进行地质调查,了解基岩层情况、地下水位、土壤类型及含水量等相关信息,以制定合理的回填方案。
2. 施工区域的清理:清理施工区域内的杂物和固体废弃物,确保施工现场的净化。
3. 安全措施的建立:建立施工现场的安全管理措施,包括设置警示标志、划定安全范围以及培训工作人员等,以确保施工过程中人员的安全。
三、土方回填的施工工艺
土方回填的施工工艺应考虑到工程的需求以及环保要求。下面是一些常用的施工工艺:
1. 机械回填法:采用挖掘机、铲车等机械设备将土方进行回填,施工快速高效。但在回填过程中需要注意土方的均匀分布和夯实程度。
2. 人工回填法:在工程区域内设置施工人员,由他们手动将土方进行回填。由于需要较多的人力,并且施工过程相对较慢,因此这种方法一般适用于小型工程。
3. 振动夯实法:采用专业的振动夯实设备,对回填土方进行夯实。这种方法能够确保土方的密实性,提高地基的承载力。
4. 水平撒铺法:施工过程中需保持回填土方的水平,并且进行适当地夯实。
四、回填后的监测与验收
在回填施工完成后,需要对工程进行监测和验收,以确保回填质量达到要求。监测和验收需要考虑以下几个方面:
1. 地基检查:对回填区域进行地基检查,确保地基的稳定性和承载能力。
2. 沉降监测:通过沉降监测仪器对施工区域进行监测,了解土壤沉降情况,确保回填的稳定性。
3. 地下水位监测:监测地下水位,以确保回填区域的排水系统正常工作。
4. 验收标准:根据工程设计规范和相关法规,制定回填工程的验收标准,确保工程质量。
五、环境保护措施
土方回填施工过程中需要采取一系列的环境保护措施,以减少对环境的影响。具体措施如下:
1. 垃圾分类:将施工过程中产生的建筑垃圾进行分类处理,有害垃圾和可回收垃圾需分开处理,并进行合理的处置。
2. 污水处理:设置合适的污水处理设备,对施工现场产生的废水进行处理,确保污水达到排放标准。
3. 施工噪音控制:采用降噪设备,降低施工过程中产生的噪音污染。
4. 土壤保护:在回填工程区域内设置围挡,防止土壤的流失和...
06-04
一、编制原则
进入冬季施工,为确保冬雨季工程顺利施工,保证工程施工质量、工程进度及施工人员人身安全,根据本工程的特点,按照经济合理的原则,编制冬雨季施工方案。
二、施工前准备
1、根据冬季施工特点,成立冬季施工安全质量领导小组。
组长:韩珺
副组长:陶锋、李建松
成员:孔兴根、何涛、王竹富、朱麒武、王韫轩、杨明阔
2、安排专人收集气象信息,提前筹划施工任务的合理安排。在天气突变时提前通知现场施工负责人,以便采取防冻措施;
3、提前做好工程用材料、保温材料、能源设备、防冻、防滑、防冰雪材料、外加剂、劳保用品等物资和机具设备的储备和调试工作,做好生活用房、作业棚等防寒保温工作,准备好必要的消防器材;
4、加强施工现场管理,确保施工便道畅通,防止路面结冰,采取防滑措施并及时清除积雪、冰碴;对电气设备、供水管网等做好有效的保温措施;
三、冬季施工方案
(一)土方工程
1、施工现场的道路要保持畅通,避免路面积水或结冰,运输车辆及行驶道路均应增设必要的防滑措施(例如沿路覆盖草袋等)。
2、在相邻建筑物侧边开挖土方时,要采取对旧建筑物地基土免受冻害的措施,基坑开挖两侧进行覆盖。施工时,尽量做到快挖快填,以防止地基受冻。
3、基坑槽内应做好排水措施,防止产生积水,造成由于土壁下部受多次冻融循环而形成塌方。
4、开挖好的基坑底部应采取必要的保温措施,如铺设草包。
5、土方回填前,应将基坑底部的冰雪及保温材料清理干净。
6、回填土工作应连续进行,防止基土或填土层受冻,人工回填土,每层铺土厚度不超过20cm,夯实厚度为10—15cm,回填土内不得含有冰块、冻土、碎石及垃圾等物。禁止用冻土回填。(二)排水工程
1、管沟开挖采用机械开挖但应加大放坡系数以保证沟壁的边坡土在经过冻融后不发生塌方事故。
2、地下水排放按施工方案执行,但应加强防冻管理工作,在不排水时应随时将水泵提出集水坑并排干水泵内和排水管内的积水,以保证排水管不结冰和冻坏水泵。
3、管道基础施工时应保证在无水状态下(排除地下水)干作业,砂、碎石原材料不得有冻结,不得含有冰块和雪,砼震捣应到位密实,不得有漏震现象,密实度应达到90%以上。砼管道基础施工完成后应覆盖草袋子或塑料布进行防护,管线安装及回填前砼基础注意不得受冻,以免影响工程质量。
4、本工程模板采用木模板、木支撑,模板安装前应先清除垫层上的积雪、冰块及杂物,安装要牢固。
5、在冬期温度低于0℃施工过程中,砂浆应符合以下规定:
①、砂浆搅拌机搭设防寒棚:6m×8m×5m,棚盖为水泥石棉瓦,彩条塑料布围挡,棚架用木脚手杆架设。
②、砂浆冬季施工标号应按设计标号提高一级,冬季施工中使用的砂浆,其搅拌数量应按当天使用量随用随搅拌,搅拌出的'砂浆应在4h以内用完,冬季施工还应掺早强防冻剂,砖砌体及抹面完成后用土工布覆盖防寒。
(三)路基施工(石灰土)
05-04
1、工程概况
x工程项目建筑总面积x万平米,X栋X层,X栋X层单体建筑组成,由于工期原因,吊篮布置选择满挂(X——X台栋)。
本项目选用的吊篮均为x型,共计X台,由保温专业班组负责租凭,X家租凭公司负责供给。大批量吊篮同时进场同时安装同时作业,给现场安全管理带来极大挑战!
2、入场安装及验收管理
2.1入场管理
1、项目部提前拟定《高处作业吊篮进场审查资料》及《高处作业吊篮安装(拆卸)专项施工方案基本资料》,以文件形式要求租凭公司准备。
2、安装前,安设部内部组织学习《高处作业吊篮》(GB19155-20xx)及《高处作业吊篮安全监督管理规定》,共同确定安装过程监控、安装验收标准和日常管理流程。
3、因本工程吊篮数量较多,故采取分批入场,4-6栋楼为一个入场批次。未经安设部验收同意,保卫科严禁吊篮入场。
2.2安装过程管理
1、除对安装工进行书面交底外,每个安装班组都需先安装一台样板吊篮,实物交底后进行作业。
2、本项目安装的吊篮数量较大。因工期原因,无法按照安装一栋验收一栋的原则进行组织安装,只能选择X栋楼同步安装。安设部将安装班组分为三个安装小组,第一小组负责楼顶支架部分安装,第二小组负责吊篮平台安装,第三小组负责钢丝绳和电器安装。各小组只负责各自安装的部分,便于对安装人员进行细化交底,保证安装质量。
3、区域安全员过程跟踪,每日填写监控记录,所有安装不合格的部位在安装过程中现场整改,避免成型后返工和安装工产生抵触心理。
2.3吊篮验收
安设部下发验收需知,规定验收前吊篮所需满足的条件。租凭公司按照安设部制定的合格标准进行自查,自查合格的楼号,由安设部进行初验收,并主要进行静载试验、动载试验、超载试验和倾斜试验,所有吊篮的验收留存影像资料。特检所检测后组织相关方正式验收。
3、人员培训
3.1胸卡制度
安设部制作培训PPT,对上篮作业人员进行交底教育。对考核合格的作业人员配发胸卡,便于日常管理。
3.2现场实物交底培训
除理论知识培训外,每栋楼号吊篮开始使用前,由安设部组织进行现场交底,主要资料为吊篮使用方法和突发情景下的应急措施。交底后进行现场实际操作考核。
3.3栋号长制度及培训
每栋楼号由保温班组单独设置一名栋号长,与项目部栋号长共同负责每日班前楼顶配重挪动情景检查。组织栋号长专项培训班,提高监督检查本事。
4、日常使用管理
4.1日常管理
吊篮统一进行编号,楼号四周设置警戒区域,防止人员进入和坠物伤人。
由第三方检测机构对楼顶电箱漏保进行检测,保障用电安全。
4.2班前楼顶强制检查
吊篮实行断电管理,每晚安排保卫科人员对吊篮断电情景进行检查,每日上班前必须由保温栋号长上楼合闸送电,起到强制性上楼效果。
电箱门上粘贴检查表,每日由栋号长进行检查完签到,签到记录由安全员复查。<...
疏于日常防震减灾,等于漠视生命财产。面对可能发生的事故和自然灾害,完美有效的应急预案必不可少。您是不是正在寻找应急预案的模板呢?以下是我们为大家收集的“防洪防汛施工专项施工方案模板”仅供参考,我们来看看吧!
一、基本情况
贺家坪村位于直罗镇镇区以西2公里处309国道沿线,青兰高速穿境而过。全村共有89户379人,其中外出务工经商的20多人;有贺家坪和闫家村两个自然村。村两委成员有6人在家,村有党员14人。全村有危房户4户,均为土木结构且年久失修,经常受暴雨等自然灾害影响。
经调查,目前全村有遇灾危险房屋23间,危房人员10人,其中常住人员10人。
二、遵循原则
(一)以人为本。保障人民群众的生命安全是防汛及地质灾害防治工作的出发点和落脚点。通过采取有效措施,落实各种防台职责,最大限度减少因自然灾害造成的人员伤亡。
(二)以防为主。有效预防各种自然灾害的发生,对无法防止或已经发生的,尽可能避免其造成恶劣影响和灾难性后果。
(三)反应迅速。落实防汛及地质灾害防治工作村支部书记总负责的工作机制,在接到镇防汛信息后要及时全面启动本村防汛预案。
(四)公众参与。发挥政治优势和组织优势,以群防、群控、群救为核心,事发前广泛开展村内有潜在危害的分析、预防和报警等工作;事发时准确发布预警、处置遭受自然灾害的相关工作;事发后组织可动用的力量开展重建、善后工作。
三、防汛方案
本村防汛工作办公室设在村办公室,防汛办公室主任由村支部书记石华勤担任,副主任由村主任李远宝担任,成员:王改成、杨玉保、李亚林、李宏、何永文。联系电话:1357115xxxx,联系人:石华勤。
(一)村防办工作职责:
1、接收上级防汛信息及时传达发布,并在村务公开栏上张贴公告;
2、加强宣传动员,在汛期做好防汛前的各项准备工作;
3、因地制宜及时妥善地转移危房、地质隐患等不安全因素涉及的所有人员;
4、及时向镇防办报告本村防汛工作和村内受灾情况;
5、组织发动群众开展灾后自救工作。
(二)村防汛办工作分工:
1、在汛期接到上级暴雨预警信息后,村防办迅速到位,由支部书记石华勤带领支部成员到贺家坪散发暴雨信息,并安排人员转移(具体见附表);由村主任李远宝带领村委会成员到闫家村散发暴雨信息,并安排人员转移(具体见附表)。人员安置后,做好安置人员后勤保障工作和卫生防疫工作。
2、在册人员转移安置后实行一对一跟踪服务制度,直到暴雨警报解除。如遇紧急情况,村内难以继续安置落实的,应及时与镇防汛指挥部取得联系,尽责尽力实施转移安置工作。
3、各小组要求做到隔时段巡逻制度,在保证自身安全的前提下,帮助村内减少一切损失。
四、应急抢救
成立村应急抢救领导小组:组长由石华勤担任,副组长由李远宝担任,成员:王改成、杨玉保、李亚林、李宏、何永文。
具体分工:
1、紧急抢救组:负责人:石华勤、杨玉保,遇险后迅速组织5名以上在家党员赶到事故现场,在上级救护人员没有来到以前保护好现场,防止事态进一步扩大,并尽力实施救助工作。
...10-20
备考期间多付出一份的努力,就能在考试中多收获一份回报,下面由出国留学网小编为你精心准备了“2020二级建造师市政公用工程常考知识点:专项施工方案”,持续关注本站将可以持续获取更多的考试资讯!
2020二级建造师市政公用工程常考知识点:专项施工方案
专项施工方案
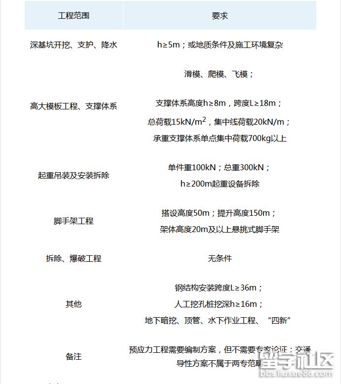
一、需要专家论证的工程范围:
(一)深基坑工程:
开挖深度超过5m(含5m)的基坑(槽)的土方开挖、支护、降水工程。
(二)模板工程及支撑体系:
1.各类工具式模板工程:包括滑模、爬模、飞模、隧道模等工程。
2.混凝土模板支撑工程:搭设高度8m及以上,或搭设跨度18m及以上,或施工总荷载(设计值)15kN/㎡及以上,或集中线荷载(设计值)20kN/m及以上。
3.承重支撑体系:用于钢结构安装等满堂支撑体系,承受单点集中荷载7kN以上。
(三)起重、吊装及安装拆卸工程:
1.采用非常规起重设备、方法,且单件起吊重量在100kN及以上的起重吊装工程。
2.起重量300kN及以上,或搭设总高度200m及以上,或搭设基础标高在200m及以上的起重机械安装和拆卸工程。
(四)脚手架工程:
1.搭设高度50m及以上落地式钢管脚手架工程。
2.提升高度在150m及以上附着式升降脚手架工程或附着式升降操作平台工程。
3.分段架体搭设高度20m及以上的悬挑式脚手架工程。
(五)拆除工程:
1.码头、桥梁、高架、烟囱、水塔或拆除中容易引起有毒有害气(液)体或粉尘扩散、易燃易爆事故发生的特殊建、构筑物的拆除工程。
2.文物保护建筑、优秀历史建筑或历史文化风貌区影响范围内的拆除工程。
(六)暗挖工程:
采用矿山法、盾构法、顶管法施工的隧道、洞室工程。
(七)其他:
1.施工高度50m及以上的建筑幕墙安装工程。
2.跨度36m及以上的钢结构安装工程,或跨度60m及以上的网架和索膜结构安装工程。
3.开挖深度16m及以上的人工挖孔桩工程。
4.水下作业工程。
5.重量1000kN及以上的大型结构整体顶升、平移、转体等施工工艺。
6.采用新技术、新工艺、新材料、新设备可能影响工程施工安全,尚无国家、行业及地方技术标准的分部分项工程。
二、专项施工方案编制及专家论证的要求
(一)专项施工方案编制
建筑工程实行施工总承包的:由总承包单位编制。危大工程实行分包的,专项施工方案可以由相关专业分包单位组织编制。
(二)专项施工方案专家论证
09-17
考试马上就要来了,为了做好备考复习,下面由出国留学网小编为你精心准备了“2020二级建造师建设工程施工管理备考知识点:专项施工方案专家论证制度”,持续关注本站将可以持续获取更多的考试资讯!
2020二级建造师建设工程施工管理备考知识点:专项施工方案专家论证制度
专项施工方案专家论证制度
1.对下列达到一定规模的危险性较大的分部分项工程编制专项施工方案,并附具安全验算结果,经施工单位技术负责人、总监理工程师签字后实施,由专职安全生产管理人员进行现场监督。
(1)基坑支护与降水工程;
(2)土方开挖工程;
(3)模板工程;
(4)起重吊装工程;
(5)脚手架工程;
(6)拆除、爆破工程;
(7)国务院建设行政主管部门或者其他有关部门规定的其他危险性较大的工程。
2.对上述所列工程中涉及深基坑、地下暗挖工程、高大模板工程的专项施工方案,施工单位还应当组织专家进行论证、审查。(简称为“高、地、深”)。
推荐阅读:
...01-08
下面是出国留学网整理的“2018年二级建造师《市政工程管理与实务》考点精讲:安全专项施工方案和专家论证”,欢迎阅读参考,更多有关内容请继续关注本网站二级建造师栏目。
2018年二级建造师《市政工程管理与实务》考点精讲:安全专项施工方案和专家论证
1.一般规定
①危险性较大的分部分项工程是指建筑工程在施工过程中存在的、可能导致作业人员群死群伤或造成重大不良社会影响的分部分项工程。
②施工单位应当在危险性较大的分部分项工程施工前编制安全专项方案;
③对于超过一定规模的危险性较大的分部分项工程,施工单位应当组织专家对专项方案进行论证。
④依据:建质【2009】87号文《危险性较大的分部分项工程安全管理办法》
2.需要专家论证的工程范围

3.专项方案的编制及内容
实行施工总承包的,专项方案应当由施工总承包单位组织编制。其中,起重机械安装拆卸工程、深基坑工程、附着式升降脚手架等专业工程实行分包的,其专项方案可由专业承包单位组织编制。
①工程概况:危险性较大的分部分项工程概况、施工平面布置、施工要求和技术保证条件。
②编制依据:相关法律、法规、规范性文件、标准、规范及图纸(国标图集)、施工组织设计等。
③施工计划:包括施工进度计划、材料与设备计划。
④施工工艺技术:技术参数、工艺流程、施工方法、检查验收等。
⑤施工安全保证措施:组织保障、技术措施、应急预案、监测监控等。
⑥劳动力计划:专职安全生产管理人员、特种作业人员等。
⑦计算书及相关图纸。
4.专项方案的专家论证
(1)应出席论证会人员
①专家组成员;
②建设单位项目负责人或技术负责人;
③监理单位项目总监理工程师及相关人员;
④施工单位分管安全的负责人、技术负责人及项目负责人、项目技术负责入人、专项方案编制人员、项目专职安全生产管理人员;
⑤勘察、设计单位项目技术负责人及相关人员。
(2)专家组构成
①专家组成员应当由5名及以上符合相关专业要求的专家组成。
②本项目参建各方的人员不得以专家身份参加专家论证会。
③专家组对专项施工方案审查论证时,必须察看施工现场,并听取相关人员对施工方案、现场施工等情况的介绍。
(3)专家论证的主要内容
①专项方案内容是否完整、可行;
②专项方案计算书和验算依据是否符合有关标准规范;
③安全施工的基...
05-08
下面是由出国留学网小编整理的2017一建《市政工程》练习题:专项施工方案编制,欢迎查看!
危险性较大工程包括(),应编制专项施工方案。
A、脚手架工程
B、模板工程
C、焊接工程
D、装修工程
E、拆除、爆破工程
【正确答案】ABE
【答案解析】本题考查的是专项施工方案编制与论证的要求。危险性较大工程包括深基坑工程、脚手架工程、模板工程及支撑体系、拆除、爆破工程、起重吊装及安装拆卸工程等,应编制专项施工方案。参见教材P305。
一级建造师考试网为您推荐:
2017年一级建造师报考条件 ...专项施工方案推荐访问