出国留学网专题频道中国政法大学MBA栏目,提供与中国政法大学MBA相关的所有资讯,希望我们所做的能让您感到满意!
02-27
2014年1月MBA联考考研成绩查询入口已经相继开通,以下中国政法大学MBA成绩查询入口2014由出国留学网考研频道为您精心提供,欢迎大家阅读参考。
从中国政法大学研招办获悉,2014年硕士研究生入学考试初试成绩公布,有关事宜通知如下:
一、成绩查询
考生凭身份证号码可以登录网上系统查询本人初试成绩。

二、成绩复查
根据教育部有关文件精神,考生如对硕士研究生入学考试初试评卷结果有异议,可在规定的时间内向招生单位申请复查。现将有关事宜通知如下:
1.申请复查时,考生本人不得查阅试卷。
2.查询范围:各考试科目均可查询。
3.考生需携带本人有效身份证件原件、《2014年硕士研究生入学考试初试成绩查询申请表》(申请表下载见附件)。
4.时间:2014年2月27日至28日,逾期不再受理。为减少考生排队等候时间,请考生根据报考学院在相应时间段内前来查询。
|
时间 |
09-14
最新研究生招生简章尽在出国留学网考研频道,欢迎大家阅读。
一、项目简介
中国政法大学是教育部直属“211工程”重点建设大学、“985工程”优势学科平台建设高校和“高等学校创新能力提升计划”(即“2011计划”)高校,是中国培养法律人才的最高学府,60年培养了20多万优秀人才,参与了国家几乎所有立法活动。中国政法大学商学院是国内法商管理教育培养模式的开创者和推动者,具有近二十年的法商管理教育培养经验。中国政法大学商学院依托学校法学优势资源,开创性地提出独具特色的“法商管理教育模式”,培养具有法商智慧的新时代管理者,培养“讲政治、懂法律、有思想、善经营”的法商管理人才。2007年,教育部在中国政法大学商学院设立“法商型人才培养模式创新实验区”。市场经济首先是法治经济,成功的经营者必须具备法商智慧及其管理技能。中国政法大学商学院是培养具有法商智慧的新时代管理者的摇篮!
二、项目理念
法商管理的历史使命:开创法商管理新时代
法商管理的培养目标:培养具有法商智慧的新时代管理者
法商管理的教育理念:精商明法,敏思善行
法商管理的行动指南:特色、品位、价值
法商管理的人才特征:讲政治懂法律 有思想 善经营
三、项目荣誉
2011年,在第五届中国MBA.EMBA 领袖年会上,中国政法大学MBA教育中心被评为最具办学特色MBA学院。
2012年,在新浪2012年中国教育盛典上,中国政法大学MBA教育中心获得最具品牌影响力MBA院校奖项;此次盛典与我校同获此奖项的还有北京大学光华管理学院、复旦大学管理学院MBA项目、清华经管学院MBA教育中心、中国人民大学商学院MBA项目、北大国际(BiMBA) 等十所国内著名的院校。
2012年,在中国教育家年会暨“中国好教育”盛典上,中国政法大学MBA教育中心获 “2012最具竞争力MBA教育”奖项,同时获奖的还有北大光华管理学院、清华大学经济管理学院、上海交大安泰经济管理学院、上海财经大学商学院、同济大学经济与管理学院6所院校。
2012年,中国政法大学MBA教育中心被中国MBA商学院评选组委评为“最具特色MBA商学院”。
2012年,中国政法大学MBA教育中心获得“第三届全国百篇优秀管理案例评选最佳组织奖”,由全国MBA教育指导委员会及中国管理案例共享中心颁发。本次评奖是从全国234所MBA培养院校中评出40所获此殊荣。
2012年,我校两篇法商管理案例入选“第三届全国百篇优秀管理案例”,另有5篇案例入库。至此,中国政法大学MBA教育中心已有5篇案例入选“百篇优秀管理案例”,9篇入选全国案例共享中心案例库。
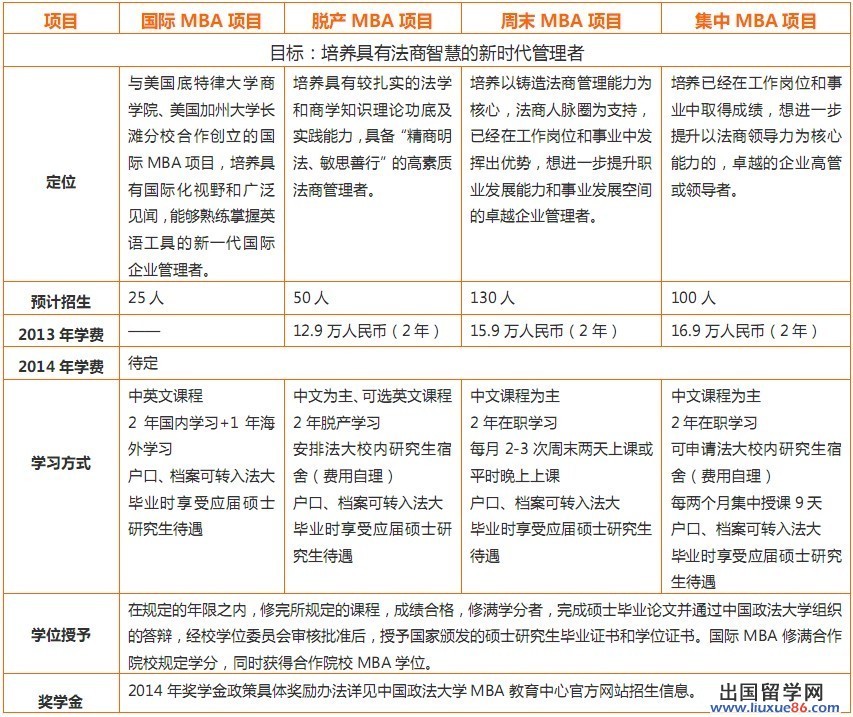
四、项目类型及特点

五、专业方向
1. 企业变革与组织创新;2. 市场营销与现代流通;3. 金融与财务管理;
中国政法大学MBA推荐访问