出国留学网专题频道中国科学院南京地理与湖泊研究所栏目,提供与中国科学院南京地理与湖泊研究所相关的所有资讯,希望我们所做的能让您感到满意!
08-15
出国留学考研网为大家提供中国科学院南京地理与湖泊研究所2018考研招生简章,更多考研资讯请关注我们网站的更新!
中国科学院南京地理与湖泊研究所2018考研招生简章
一、单位介绍
中国科学院南京地理与湖泊研究所坐落于古都南京玄武湖畔,前身为中国地理研究所,于1940年8月在重庆北碚建立,是中国地理学的摇篮。1988年1月改名为中国科学院南京地理与湖泊研究所。
本所是全国唯一以湖泊—流域系统为研究对象的国立综合研究机构,具有湖泊与环境国家重点实验室、中国科学院流域地理学重点实验室、湖泊生态与环境工程研究中心、区域发展与规划研究中心、湖泊野外观测与数据中心(含太湖湖泊生态系统国家野外观测研究站、鄱阳湖湖泊湿地综合研究站、抚仙湖高原深水湖泊研究站和中国湖泊-流域数据中心)的创新研究平台,主导着中国湖泊科学的发展方向,并在长江中下游和东南沿海资源环境与区域发展研究方面拥有无可比拟的综合优势和特色,在国际上具有重要影响。
目前南京地理与湖泊研究所承担了国家重大专项、重点研发计划项目、“863”计划、科技支撑计划项目、国家自然科学基金创新群体及重点项目、中国科学院重点部署项目课题共80余项。
本所现有职工248名,其中研究员50名,副研究员和高级工程师80多名,博士生导师39名,硕士生导师48名。拥有地理学博士后流动站,地理学、环境科学与工程2个一级学科博士培养点,自然地理学、人文地理学、地图学与地理信息系统和环境科学4个博士学位授予点,以及自然地理学、人文地理学、地图学与地理信息系统和环境科学4个硕士学位授予点,及工程硕士(环境工程、建筑与土木工程领域)全日制专业学位培养点,是培养湖泊学、区域地理学和环境科学高层次人才的重点单位之一。
在办学条件方面,作为一个有着70余年发展历史的国家级研究所,本所在办公条件,科研仪器设备,野外观测手段,图书情报资料,生活后勤等方面均形成了较强的保障体系,在科研经费上也具备了强大的实力,在生活上享有体系完备的助学金,保障研究生们顺利完成学业。
二、培养目标
学术型硕士研究生旨在培养德智体全面发展,爱国守法,在本学科内掌握坚实的基础理论和系统的专门知识,具有从事科学研究、教学、管理或独立担负专门技术工作能力、富有创新精神的高级专门人才。
全日制专业学位硕士研究生面向社会需求,面向科技前沿,适应工程技术发展和创新需要,培养德智体全面发展,爱国守法,掌握相关专业领域坚实的基础理论和宽广的专业知识,具有较强的解决实际问题的能力,能够承担专业技术或管理工作,具有良好职业素养的高层次应用型专门人才。
三、报考条件
(一)报考我所参加硕士研究生全国统一考试,须符合下列条件:
1.中华人民共和国公民。
2.拥护中国共产党的领导,具有正确的政治方向,热爱祖国,愿意为社会主义现代化建设服务,遵纪守法,品行端正。
3.考生的学历必须符合下列条件之一:
(1)国家承认学历的应届本科毕业生(录取当年9月1日前须取得国家承认的本科毕业证书。含普通高校、成人高校、普通高校举办的成人高等学历教育应届本科毕业生,及自学考试和网络教育届时可毕业本科生);
(2)已取得国家承认的大学本科毕业证书的人...
08-15
出国留学考研网为大家提供2018中国科学院南京地理与湖泊研究所考研专业目录,更多考研资讯请关注我们网站的更新!
2018中国科学院南京地理与湖泊研究所考研专业目录


推荐阅读:
08-15
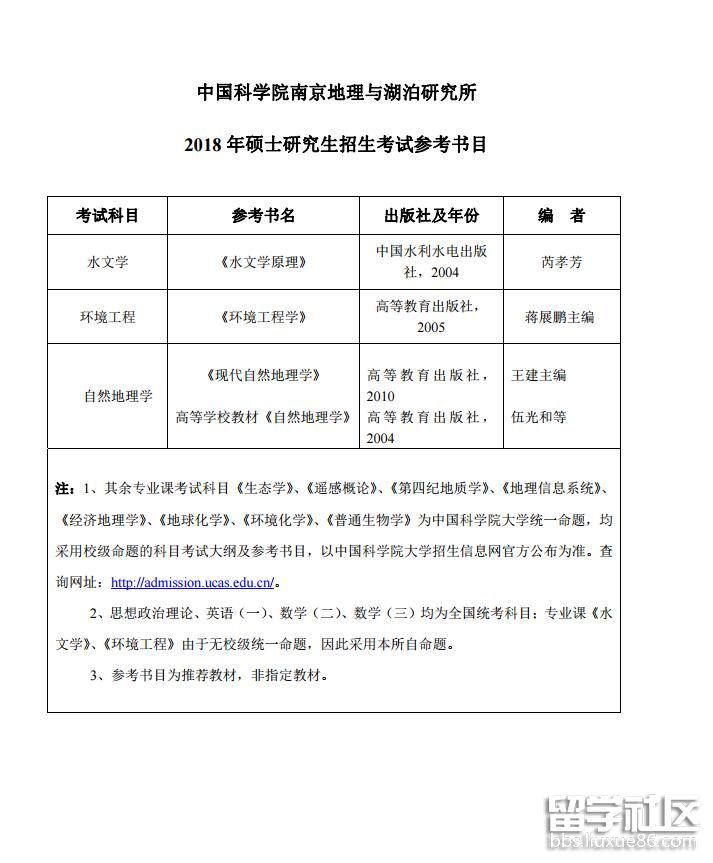
出国留学考研网为大家提供2018中国科学院南京地理与湖泊研究所考研参考书目,更多考研资讯请关注我们网站的更新!
2018中国科学院南京地理与湖泊研究所考研参考书目

推荐阅读:
09-25
目前各大院校的招生简章已经陆续开放了,下面由出国留学网小编为你精心准备了“中国科学院南京地理与湖泊研究所2020年硕士研究生招生简章”,持续关注本站将可以持续获取更多的考研资讯!
中国科学院南京地理与湖泊研究所2020年硕士研究生招生简章
中国科学院南京地理与湖泊研究所坐落于古都南京玄武湖畔,前身为中国地理研究所,于1940年8月在重庆北碚建立,是中国地理学的摇篮。1988年1月改名为中国科学院南京地理与湖泊研究所。
本所是全国唯一以湖泊—流域系统为研究对象的国立综合研究机构,具有湖泊与环境国家重点实验室、中国科学院流域地理学重点实验室、湖泊生态与环境工程研究中心、区域发展与规划研究中心、湖泊野外观测与数据中心(含太湖湖泊生态系统国家野外观测研究站、鄱阳湖湖泊湿地综合研究站、抚仙湖高原深水湖泊研究站和中国湖泊-流域数据中心)的创新研究平台,主导着中国湖泊科学的发展方向,并在长江中下游和东南沿海资源环境与区域发展研究方面拥有无可比拟的综合优势和特色,在国际上具有重要影响。
目前南京地理与湖泊研究所承担了国家重大专项、重点研发计划项目、“863”计划、科技支撑计划项目、国家自然科学基金创新群体及重点项目、中国科学院重点部署项目课题共80余项。
本所现有职工240余名,其中研究员49名,副研究员和高级工程师80多名,博士生导师40名,硕士生导师46名。拥有地理学博士后流动站,地理学、环境科学与工程2个一级学科博士培养点,自然地理学、人文地理学、地图学与地理信息系统和环境科学4个博士学位授予点,以及自然地理学、人文地理学、地图学与地理信息系统和环境科学4个硕士学位授予点,及资源与环境类别工程硕士(环境工程、城市与区域规划2个研究方向)全日制专业学位培养点,是培养湖泊学、区域地理学和环境科学高层次人才的重点单位之一。在2017年教育部第四轮学科评估中地理学、环境科学与工程获评A+。
在办学条件方面,作为一个有着70余年发展历史的国家级研究所,本所在办公条件,科研仪器设备,野外观测手段,图书情报资料,生活后勤等方面均形成了较强的保障体系,在科研经费上也具备了强大的实力,在生活上享有体系完备的助学金,保障研究生们顺利完成学业。
中科院南京地理与湖泊研究所2020年拟招收自然地理学、人文地理学、地图学与地理信息系统、环境科学4个专业的学术型硕士研究生,以及资源与环境类别(环境工程、城市与区域规划2个研究方向)工程硕士专业学位研究生。
以上学术型及专业型方向均接收免试推荐生。
南京地湖所各招生专业均欢迎少数民族骨干计划考生报考!
南京地湖所各招生专业均欢迎退役大学生士兵计划考生报考!
推荐阅读:
出国留学网公务员考试频道为大家整理中国科学院植物研究所招聘公告,祝您阅读愉快!
中国科学院植物研究所植物分子生理学重点实验室宋献军研究组现承担中国科学院战略性先导科技专项(A类)、国家重点基础研究发展计划(973计划)和国家自然科学基金等科研项目,研究工作主要涉及水稻谷粒大小的分子机理和遗传调控网络。现因工作需要,拟招聘博士后1名。
一、招聘单元:植物遗传与功能基因组学研究组
二、招聘岗位:博士后(合作导师:宋献军研究员)
三、研究方向: 水稻谷粒大小调控的遗传和功能研究
四、招聘条件:
1. 对水稻粒型调控研究有浓厚兴趣,性格开朗,乐于沟通,责任心强,有团队合作精神,能吃苦耐劳。
2. 具有生物学相关专业博士学位,熟练掌握遗传学、分子生物学、生物化学、细胞学等相关研究技术。
3. 具有较强科研能力,能独立完成相关科学研究。
4. 具有较好的英文阅读和写作能力,在国际期刊以主要作者身份发表过研究论文者优先。
5、符合植物所对博士后招聘管理的相关规定。
五、待遇
根据工作经验和能力按国家及研究所规定执行;享受植物所博士后待遇。
六、应聘材料
个人简历(包括个人信息、照片、教育经历、研究经历等)、已发表论文、对研究工作的理解与陈述、以及两位推荐人的联系方式。
七、应聘联系方式
联系人:宋献军;电话:010-62836662;Email:songxj@ibcas.ac.cn
招聘截止日期:即日起直至招聘到合适的人员为止。
通讯地址:北京市海淀区香山南辛村20号,中国科学院植物研究所植物遗传与功能基因组学研究组
邮编:100093
原标题:中国科学院植物研究所植物遗传与功能基因组学研究组博士后招聘启事
事业单位改革 |
09-03
出国留学网考研频道为大家提供2015考研报名时间(中国科学院海洋研究所),希望大家喜欢。
考生报名前应仔细核对本人是否符合报考条件。在复试阶段将进行报考资格审查,凡不符合报考条件的考生将不予复试和录取,相关后果由考生本人承担。
所有考生(包含推免生,但不包括直博生)一律采取网上报名方式报考。考生在报名期间因公外出,可就地上网报名。考生在网上报名时所选择的报名点和参加考试的考点应一致。在北京参加考试的考生应选择“中国科学院大学报考点”(报考点代码为1188)。报名包括网上报名和现场确认两个阶段。
1.2015
中国科学院海洋研究所网上报名时间报名时间:2014年10月10日-31日每天9:00-22:00,逾期不再补报,也不得再修改报名信息。
预报名时间:2014年9月28日-30日每天9:00-22:00。(备注:时间若有变化,以教育部公布时间为准。)
报名网址:中国研究生招生信息网(http://yz.chsi.com.cn或http://yz.chsi.cn)。
查询网址:中国研究生招生信息网(http://yz.chsi.com.cn或
http://yz.chsi.cn)、中国科学院大学研究生招生网 (http://admission.ucas.ac.cn)。考生登录网上报名主页后,在选择招生单位及报考点过程中弹出的重要公告信息,务必要认真阅读,并按其要求填报。凡未按公告要求报名、网报信息误填、错填或填报虚假信息所造成的一切后果,由考生本人承担。
考生报考中国科学院所属京内外各研究所或中国科学院大学各院系,“招生单位所在地区”均应选择“北京”,“招生单位”选择“80001中国科学院大学”,在“院系所名称”栏中选择要报...
08-16
2019中国科学院动物研究所考研专业目录及招生人数已公布,出国留学考研网为大家提供中国科学院动物研究所2019考研专业目录,更多考研资讯请关注我们网站的更新!
中国科学院动物研究所2019考研专业目录
动物研究所历史悠久,人才辈出,贡献卓著。1962年由昆虫研究所和动物研究所合并成为现在的动物研究所。动物研究所目前拥有三个国家重点实验室,即干细胞与生殖生物学国家重点实验室、膜生物学国家重点实验室、农业虫害鼠害综合治理研究国家重点实验室;建立了动物生态与保护生物学院重点实验室和动物进化与系统学院重点实验室;有馆藏量近800万号的动物标本馆;还建立了国家动物博物馆,以及众多的野外观察研究台站和基地。研究所主要定位在围绕农业、生态、环境和人类健康及其人与自然协调并存等方面的重大需求和科学问题,在珍稀濒危动物保护、有害动物控制、资源动物可持续利用、动物疾病预警与防控、生殖与发育生物学、动物系统学和进化生物学等领域开展基础性、前瞻性、战略性研究。动物研究所在2003年全国一级学科生物学学科评估中整体水平排名第二,2009年全国一级学科生物学学科评估中整体水平排名第五,在2005年及2010年获得全国优秀博士后流动站荣誉称号。1981年,国务院学位委员会批准动物研究所为我国首批具有博士、硕士学位授予权单位;1987年获准开展具有研究生毕业同等学力的在职人员理学硕士学位、博士学位资格授予工作;1988年经全国博士后管委会批准建立博士后科研流动站;1994年获准为博士生导师自行评定单位;1997年、2000年先后两次被评为中国科学院博士生重点培养基地;1998年被国务院学位委员会批准为一级学科(生物学)博士、硕士学位授予权单位;2008年,动物研究所“生态学”获得北京市重点学科建设资助;2011年,生态学、动物学、发育生物学、细胞生物学四个学科被中科院评为重点学科。2010年,增设生物工程硕士培养点;2011年,成功增列生物医学工程、免疫学、病理学与病理生理学三个学术型硕士培养点。2014年,成功增列基因组学博士及硕士培养点。2016年,成功增列免疫学、病理学与病理生理学两个学术型博士培养点。2017年,成功增列再生医学博士及硕士培养点。现有在学研究生600多人。
单位代码:80103 单位地址:北京市朝阳区北辰西路1号院5号 邮政编码:100101
联系部门:研究生部 联系电话:010-64806233 联系人:张潇冉
学科、专业名称(代码) | 指导教师 | 招生人数 | ||
03-09
出国留学网2016考研调剂频道为大家提供中国科学院化学研究所2016考研调剂信息。大家还可以关注2016各大院校考研调剂信息汇总及2016年考研调剂信息汇总以便了解最新的考研调剂信息!
一、基本要求
1.调剂专业:材料工程(专业型),第一志愿报考专业须与调剂专业相同或相近,且初试中业务课一科目须为“数学二”。
2.初试成绩要求:
| 政治 | 英语 | 业务课一(数学二) | 业务课二 | 总分 |
| ≥50 | ≥50 | ≥80 | ≥80 | ≥300 |
以上初试成绩要求如低于国家线,则以国家线为准。
二、调剂事宜
1.请符合调剂要求的考生于2016年3月9日前将①填写完成的申请表(下载)及②电子版成绩单(查询初试成绩时下载的成绩单或成绩单截图)发送至yjsb@iccas.ac.cn,邮件主题为“姓名+材料工程”。
2.具体复试安排将另行通知。
中国科学院化学研究所招生办公室
2016年3月3日
中国科学院南京地理与湖泊研究所推荐访问