出国留学网专题频道中国科学院武汉病毒研究所栏目,提供与中国科学院武汉病毒研究所相关的所有资讯,希望我们所做的能让您感到满意!
09-11
出国留学考研网为大家提供中国科学院武汉病毒研究所2018考研专业目录,更多考研资讯请关注我们网站的更新!
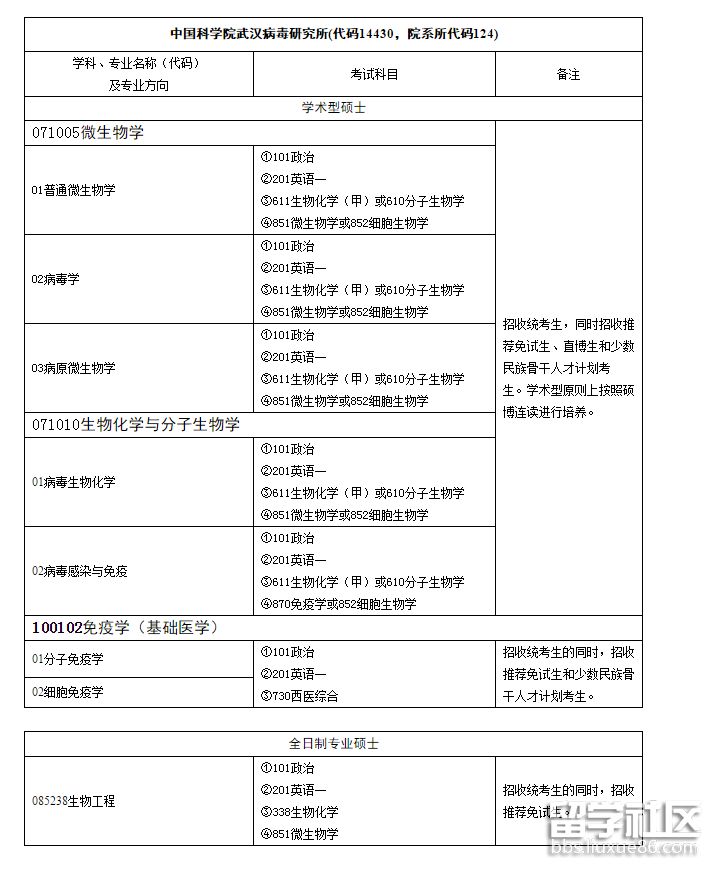
中国科学院武汉病毒研究所2018考研专业目录
中国科学院武汉病毒研究所座落在湖北省武汉市风景秀丽的东湖之滨,始建于1956年,是专业从事病毒学研究的综合性研究机构,是1978年恢复招生以来第一批有学位授予权的招生单位之一。
2015年,随着国内唯一的高等级生物安全实验室建成,武汉病毒研究所依据国家及科学院有关要求,依托不断完善和发展的团簇平台,围绕国家及人民健康及安全,重点开展病毒学、农业与环境微生物学及新兴生物技术等方面的基础和应用基础研究。着力突破重大传染病预防与控制、农业环境安全的前沿科学问题,显著提升在病毒性传染病的诊断、疫苗、药物,农业微生物制剂等方面的技术创新、系统集成和技术转化能力,全面提升应对新发和突发传染病应急反应能力,成为具有国际先进水平的综合性病毒学研究机构。
学术型招生设有微生物学、生物化学与分子生物学和免疫学(基础医学一级学科)三个专业。微生物学和生物化学与分子生物学专业,原则上学术型按照硕博连读生培养,招收统考生、推免生(直博生)及少数民族骨干人才计划考生。全日制专业硕士设有生物工程专业。现有指导老师59名,拟招生44名研究生,计划招收推免生20人。
在学硕士生享受国家及研究所提供的基本助学金,国科大设有各类冠名奖,无生活及经济压力,科研平台优越。同时国科大面向缴纳学费的研究生设置学业奖学金,额度可覆盖学费标准,以提供更加宽心的科研保障。研究所设有活动中心,提供实验科研之余的活动场地及资源。硕士招生执行统一报名、统一面试拟录取,通过轮转及双向选择完成导师选择。培养的毕业生多方向就业,在科研院所、高校等岗位发挥重要作用,同时输送适当优秀人才出国深造,为以后的人才引进服务,就业比例在95%以上。招生条件参考中国科学院大学相关规定。
自2017年起,研究所硕士研究生考试部分专业课试题使用国科大统一命题。相关考试参考书及大纲可在国科大招生网页查询。其中《医学免疫学》和《西医综合》为研究所自主命题,请各位考生仔细阅读我所招生简章,有疑问可随时咨询!
有关报考注意事项等请见稍后研究所网站上发布的2018年硕士研究生招生简章。
所主页研究生教育主页:http://gd.whiov.cas.cn/
研 究 生 处:Email:yjs@wh.iov.cn

参考书:
611 《生物化学》(2002年9月第三版),上、下册 王镜岩等编著,高等教育出版社
338 《生物化学》(2002年9月第三版),上、下...
09-11
出国留学考研网为大家提供中国科学院武汉病毒研究所2018考研招生简章,更多考研资讯请关注我们网站的更新!
中国科学院武汉病毒研究所2018考研招生简章
中国科学院武汉病毒研究所座落在武汉市风景秀丽的东湖之滨,始建于1956年,是专业从事病毒学研究的综合性研究机构。依据科学院“四个率先”总体目标,结合研究所“一三五”科技规划,武汉病毒研究所依托高等级生物安全实验室团簇平台,重点开展病毒学、农业与环境微生物学及新兴生物技术等方面的基础和应用基础研究。着力突破重大传染病预防与控制、农业环境安全的前沿科学问题,显著提升在病毒性传染病的诊断、疫苗、药物,农业微生物制剂等方面的技术创新、系统集成和技术转化能力,全面提升应对新发和突发传染病应急反应能力,成为具有国际先进水平的综合性病毒学研究机构。
一、培养目标
学术型硕士研究生旨在培养德智体全面发展,爱国守法,在本学科内掌握坚实的基础理论和系统的专门知识,具有从事科学研究、教学、管理或独立担负专门技术工作能力、富有创新精神的高级专门人才。
专业学位硕士研究生面向社会需求,面向科技前沿,适应工程技术发展和创新需要,培养德智体全面发展,爱国守法,掌握相关专业领域坚实的基础理论和宽广的专业知识,具有较强的解决实际问题的能力,能够承担专业技术或管理工作,具有良好职业素养的高层次应用型专门人才。
专业学位硕士研究生与学术型硕士学位研究生,在我国高层次人才培养中具有同等重要的地位和作用,属同一培养层次的不同类型。通过全国硕士研究生统一入学考试选拔录取,在导师指导下进行学习且具有学籍,毕业时达到培养要求者颁发硕士研究生毕业证和硕士专业学位证,非定向考生双向选择联系就业并正常派遣。与学术型硕士不同的是,专业学位硕士研究生主要面向社会应用需求进行招生和培养,在培养过程中更加侧重于专业技术技能和应用实践能力的培养。
二、报考条件
学术型硕士研究生和专业学位硕士研究生采取“分列招生计划、分类报名考试、分别确定录取标准”的招生考试模式。全日制硕士研究生报考条件执行教育部统一的报考要求。
(一)报名参加硕士研究生全国统一考试(含学术型硕士和专业学位硕士),须符合下列条件:
1.中华人民共和国公民。
2.拥护中国共产党的领导,具有正确的政治方向,热爱祖国,愿意为社会主义现代化建设服务,遵纪守法,品行端正。
3.考生的学历必须符合下列条件之一:
(1)国家承认学历的应届本科毕业生(2018年9月1日前须取得国家承认的本科毕业证书。含普通高校、成人高校、普通高校举办的成人高等学历教育应届本科毕业生,及自学考试和网络教育届时可毕业本科生);
(2)已取得国家承认的大学本科毕业证书的人员;
(3)已获硕士、博士学位的人员;
(4)达到与大学本科毕业生同等学力的人员。
其中同等学力人员是指:
①国家承认的高职高专毕业学历后,满2年(从高职高专毕业到2018年9月1日),且达到报考单位根据培养目标提出的具体业务要求的人员;
②国家承认学历的本科结业生;
③成人高校(含普通高校举办的成人高等学历教育)应届本科毕业生;
④自学...
出国留学网公务员考试频道为大家整理中国科学院植物研究所招聘公告,祝您阅读愉快!
中国科学院植物研究所植物分子生理学重点实验室宋献军研究组现承担中国科学院战略性先导科技专项(A类)、国家重点基础研究发展计划(973计划)和国家自然科学基金等科研项目,研究工作主要涉及水稻谷粒大小的分子机理和遗传调控网络。现因工作需要,拟招聘博士后1名。
一、招聘单元:植物遗传与功能基因组学研究组
二、招聘岗位:博士后(合作导师:宋献军研究员)
三、研究方向: 水稻谷粒大小调控的遗传和功能研究
四、招聘条件:
1. 对水稻粒型调控研究有浓厚兴趣,性格开朗,乐于沟通,责任心强,有团队合作精神,能吃苦耐劳。
2. 具有生物学相关专业博士学位,熟练掌握遗传学、分子生物学、生物化学、细胞学等相关研究技术。
3. 具有较强科研能力,能独立完成相关科学研究。
4. 具有较好的英文阅读和写作能力,在国际期刊以主要作者身份发表过研究论文者优先。
5、符合植物所对博士后招聘管理的相关规定。
五、待遇
根据工作经验和能力按国家及研究所规定执行;享受植物所博士后待遇。
六、应聘材料
个人简历(包括个人信息、照片、教育经历、研究经历等)、已发表论文、对研究工作的理解与陈述、以及两位推荐人的联系方式。
七、应聘联系方式
联系人:宋献军;电话:010-62836662;Email:songxj@ibcas.ac.cn
招聘截止日期:即日起直至招聘到合适的人员为止。
通讯地址:北京市海淀区香山南辛村20号,中国科学院植物研究所植物遗传与功能基因组学研究组
邮编:100093
原标题:中国科学院植物研究所植物遗传与功能基因组学研究组博士后招聘启事
事业单位改革 |
09-03
出国留学网考研频道为大家提供2015考研报名时间(中国科学院海洋研究所),希望大家喜欢。
考生报名前应仔细核对本人是否符合报考条件。在复试阶段将进行报考资格审查,凡不符合报考条件的考生将不予复试和录取,相关后果由考生本人承担。
所有考生(包含推免生,但不包括直博生)一律采取网上报名方式报考。考生在报名期间因公外出,可就地上网报名。考生在网上报名时所选择的报名点和参加考试的考点应一致。在北京参加考试的考生应选择“中国科学院大学报考点”(报考点代码为1188)。报名包括网上报名和现场确认两个阶段。
1.2015
中国科学院海洋研究所网上报名时间报名时间:2014年10月10日-31日每天9:00-22:00,逾期不再补报,也不得再修改报名信息。
预报名时间:2014年9月28日-30日每天9:00-22:00。(备注:时间若有变化,以教育部公布时间为准。)
报名网址:中国研究生招生信息网(http://yz.chsi.com.cn或http://yz.chsi.cn)。
查询网址:中国研究生招生信息网(http://yz.chsi.com.cn或
http://yz.chsi.cn)、中国科学院大学研究生招生网 (http://admission.ucas.ac.cn)。考生登录网上报名主页后,在选择招生单位及报考点过程中弹出的重要公告信息,务必要认真阅读,并按其要求填报。凡未按公告要求报名、网报信息误填、错填或填报虚假信息所造成的一切后果,由考生本人承担。
考生报考中国科学院所属京内外各研究所或中国科学院大学各院系,“招生单位所在地区”均应选择“北京”,“招生单位”选择“80001中国科学院大学”,在“院系所名称”栏中选择要报...
08-16
2019中国科学院动物研究所考研专业目录及招生人数已公布,出国留学考研网为大家提供中国科学院动物研究所2019考研专业目录,更多考研资讯请关注我们网站的更新!
中国科学院动物研究所2019考研专业目录
动物研究所历史悠久,人才辈出,贡献卓著。1962年由昆虫研究所和动物研究所合并成为现在的动物研究所。动物研究所目前拥有三个国家重点实验室,即干细胞与生殖生物学国家重点实验室、膜生物学国家重点实验室、农业虫害鼠害综合治理研究国家重点实验室;建立了动物生态与保护生物学院重点实验室和动物进化与系统学院重点实验室;有馆藏量近800万号的动物标本馆;还建立了国家动物博物馆,以及众多的野外观察研究台站和基地。研究所主要定位在围绕农业、生态、环境和人类健康及其人与自然协调并存等方面的重大需求和科学问题,在珍稀濒危动物保护、有害动物控制、资源动物可持续利用、动物疾病预警与防控、生殖与发育生物学、动物系统学和进化生物学等领域开展基础性、前瞻性、战略性研究。动物研究所在2003年全国一级学科生物学学科评估中整体水平排名第二,2009年全国一级学科生物学学科评估中整体水平排名第五,在2005年及2010年获得全国优秀博士后流动站荣誉称号。1981年,国务院学位委员会批准动物研究所为我国首批具有博士、硕士学位授予权单位;1987年获准开展具有研究生毕业同等学力的在职人员理学硕士学位、博士学位资格授予工作;1988年经全国博士后管委会批准建立博士后科研流动站;1994年获准为博士生导师自行评定单位;1997年、2000年先后两次被评为中国科学院博士生重点培养基地;1998年被国务院学位委员会批准为一级学科(生物学)博士、硕士学位授予权单位;2008年,动物研究所“生态学”获得北京市重点学科建设资助;2011年,生态学、动物学、发育生物学、细胞生物学四个学科被中科院评为重点学科。2010年,增设生物工程硕士培养点;2011年,成功增列生物医学工程、免疫学、病理学与病理生理学三个学术型硕士培养点。2014年,成功增列基因组学博士及硕士培养点。2016年,成功增列免疫学、病理学与病理生理学两个学术型博士培养点。2017年,成功增列再生医学博士及硕士培养点。现有在学研究生600多人。
单位代码:80103 单位地址:北京市朝阳区北辰西路1号院5号 邮政编码:100101
联系部门:研究生部 联系电话:010-64806233 联系人:张潇冉
学科、专业名称(代码) | 指导教师 | 招生人数 | ||
03-09
出国留学网2016考研调剂频道为大家提供中国科学院化学研究所2016考研调剂信息。大家还可以关注2016各大院校考研调剂信息汇总及2016年考研调剂信息汇总以便了解最新的考研调剂信息!
一、基本要求
1.调剂专业:材料工程(专业型),第一志愿报考专业须与调剂专业相同或相近,且初试中业务课一科目须为“数学二”。
2.初试成绩要求:
| 政治 | 英语 | 业务课一(数学二) | 业务课二 | 总分 |
| ≥50 | ≥50 | ≥80 | ≥80 | ≥300 |
以上初试成绩要求如低于国家线,则以国家线为准。
二、调剂事宜
1.请符合调剂要求的考生于2016年3月9日前将①填写完成的申请表(下载)及②电子版成绩单(查询初试成绩时下载的成绩单或成绩单截图)发送至yjsb@iccas.ac.cn,邮件主题为“姓名+材料工程”。
2.具体复试安排将另行通知。
中国科学院化学研究所招生办公室
2016年3月3日
09-03
出国留学网考研专业目录频道为大家提供2015考研专业目录:中国科学院海洋研究所,欢迎大家点击查看。
中国科学院海洋研究所2015考研专业目录





中国科学院海洋研究所始建于1950年8月1日,是从事海洋科学基础研究与应用基础研究、高新技术研发的综合性海洋科研机构,是国际海洋科学领域具有重要影响的研究所。
海洋研究所现有职工近700人,其中中国科学院院士4人,中国工程院院士2人,博士生导师100余人。海洋研究所是中国科学院博士生重点培养基地,具有海洋科学、环境科学与工程、水产一级学科博士学位授予权,现有9个博士点、10个学术型硕士点、3个专业型硕士点,并设有中国第一个海洋科学博士后流动站。
一、海洋研究所2015年预计招收学术型硕士研究生70名,预计招收专业型硕士研究生20名,其中拟接收推荐免试生40名左右。
二、各招生专业的业务课主要由中国科学院大学命题,部分科目委托有关高校命题。
三、除气象学专业,其他专业均可招收硕博连读生;海洋生物学、海洋生态学和物理海洋学可招收直博生。
四、各专业均接收符合条件的推荐免试生,具体见海洋研究所网站《2015年推免生招生简章》。
五、研究生复试采取差额复试,择优录取。
六、研究生在读期间享有助学金、普通奖学金、科研助理津贴、优等奖学金及各种冠名奖学金。
七、欢迎到海洋研究所研究生招生主页查询:http://159.226.158.4/。
单位代码:80068 青岛市南海路七号 邮政编码:266071
联系部门:研究生部 电话:0532-82898654 联系人:路淑涵
推荐阅读:
02-21
2016年考研成绩已经公布,去年中国科学院武汉物理与数学研究所考研调剂是3月份开始,大家可以在3月关注考研调剂信息!出国留学网考研调剂频道会第一时间发布2016年考研调剂信息(中国科学院武汉物理与数学研究所)。请大家密切关注本网站的更新。大家还可以关注2016各大院校考研调剂信息汇总及2016年考研调剂信息汇总以便了解最新的考研调剂信息!
| 2016年考研调剂信息(中国科学院武汉物理与数学研究所) |
2016考研调剂信息最新公布 >>>点击查看
2016中国科学院武汉物理与数学研究所考研调剂预计于在考研复试分数线公布后开始,大家也可以在考研成绩公布后及时关注考研调剂信息,请广大考生密切关注出国留学网2016考研调剂专题及时了解中国科学院武汉物理与数学研究所2016考研调剂信息。
在中国科学院武汉物理与数学研究所考研调剂信息还没有公布之前,可以先点击进入中国科学院武汉物理与数学研究所研究生信息网,了解中国科学院武汉物理与数学研究所的详细的考研信息。
如果你成...
中国科学院武汉病毒研究所推荐访问