出国留学网专题频道中国银行协会栏目,提供与中国银行协会相关的所有资讯,希望我们所做的能让您感到满意!
11-23
出国留学网银行专业资格考试栏目为大家带来“中国银行协会招聘启事”,希望对大家有所帮助!
中国银行业协会(China Banking Association,CBA)成立于2000年5月,是中国银行业自律组织。主管单位为中国银监会。中国银行业协会履行自律、维权、协调、服务职能,以促进会员单位实现共同利益及健康发展为宗旨。为加强人才储备,进一步完善人才梯队建设,根据工作需要,中国银行业协会面向社会及应届毕业生公开招聘。现将招聘工作有关事项公告如下:
一、总体安排
本次招聘采取统一组织的形式,参与招聘的单位为:
(一)中国银行业协会本部;
(二)东方银行业高级管理人员研修院。
二、应聘人员应符合以下基本条件
(一)具有中华人民共和国国籍,年龄35周岁以下,条件特别优秀的,年龄可放宽至40周岁以下;
(二)热爱金融事业,遵守相关法律法规,无违法违纪记录;
(三)具有良好的政治素质,业务水平、知识结构,品行端正;
(四)具有全日制统招统分本科及以上学历,获得学士及以上学位,海外院校留学归国人员所获学历(学位)应当取得国家教育部的学历(学位)认证或认可,具备银行业从业人员初级或中级证书优先;
(五)所学专业为金融工程、法律、会计、统计、信息技术等相关专业,熟练使用各类办公软件;
(六)身体健康,具有履行职责的身体条件;
(七)具有良好的英语应用能力;
(八)能适应经常出差等相关工作要求。
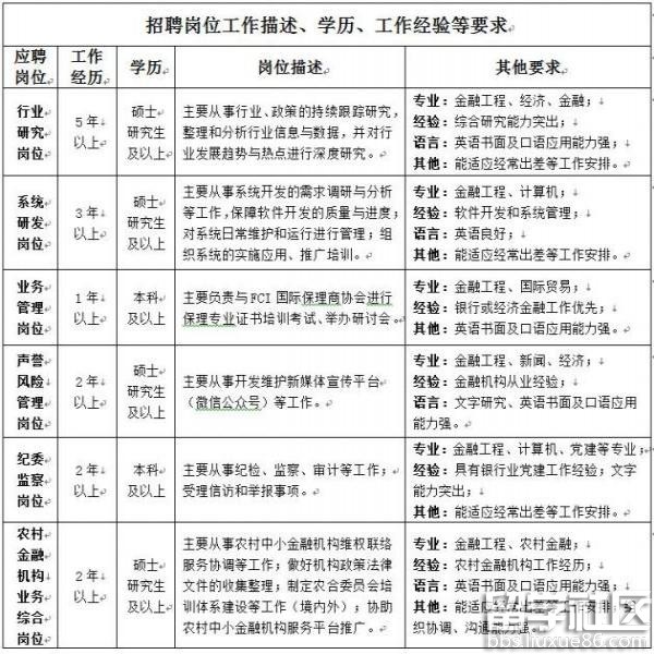
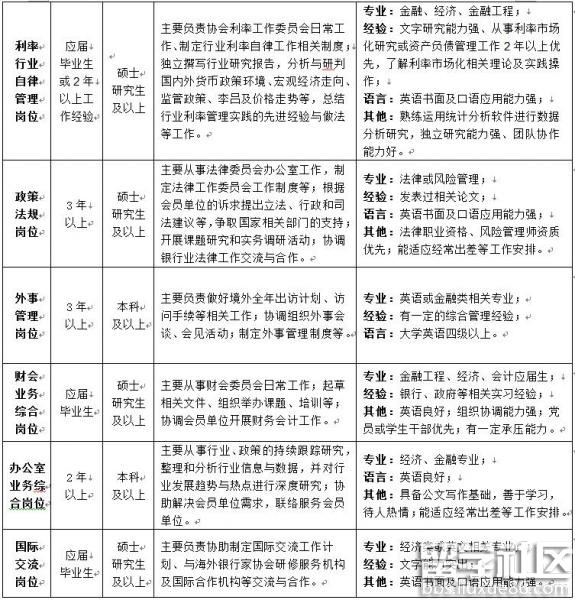
三、招聘岗位及人员数量
中国银行业协会本部公开招聘11人,东方银行业高级管理人员研修院1-2人。


四、招聘流程
本次招聘根据“公平竞争、择优录取、程序合规”的原则,按照报名、资格审查、笔试、面试、背景调查、体检、录用等程序进行。
(一)报名。请于2016年12月6日前,按照附件格式内容填写报名表,发送至cbazhaopin@china-cba.net。除网上报名外,不接受其他形式报名。
(二)笔试、面试。具体时间、地点以电话或邮件通知为准。
(三)背景调查、体检等后续工作。
五、注意事项
(一)中国银行业协会承诺对应聘者资料给予严格保密,并仅用于招聘工作。此次未选聘者资料,恕不退还。
(二)请应聘者准确、完整填写简历和相关资料信息,保证信息真实性;如与事实不符,中国银行业协会有权取消其应聘资格。
(三)各招聘岗位、应聘条件等有专门要...
中国银行协会银行从业章程
出国留学网银行专业资格考试栏目为考生整理关于中国银行协会银行从业章程解读,希望对考生们能有帮助,欢迎广大备考考生前来参考阅读,分享阅读心得,共同学习。
第一章 总则
第一条 本协会名称为中国银行业协会(以下简称协会),英文名称为China Banking Association,缩写为CBA。
第二条 协会是全国性银行业自律组织,是在中华人民共和国民政部(以下简称民政部)登记注册的非营利性社会团体法人。接受业务主管单位中国银行业监督管理委员会(以下简称中国银监会)和社团登记管理机关民政部的指导、监督和管理。
第三条 协会以促进会员单位实现共同利益为宗旨,遵守国家宪法、法律、法规和经济金融方针政策,依据《中华人民共和国商业银行法》、《中华人民共和国人民银行法》、《中华人民共和国银行业监督管理法》等法律法规,认真履行自律、维权、协调、服务职能,维护银行业合法权益,维护银行业市场秩序,提高银行业从业人员素质,提高为会员服务的水平,促进银行业的健康发展。
第四条 协会住所:中国北京。
第二章 职责
第五条 协会履行下列行业自律职责:
(一)组织会员签订自律公约及其实施细则,建立自律公约执行情况检查和披露制度,受理会员单位和社会公众的投诉,采取自律惩戒措施,督促会员依法合规经营,共同维护公平竞争的市场环境;
(二)受政府有关部门委托,组织制定行业标准、业务规范及银行从业人员资格考试,推动实施并监督会员执行,提高行业服务水平;
(三)建立健全银行业诚信制度以及银行机构和从业人员信用信息体系,加强诚信监督,协助推进银行业信用体系建设;
(四)制定银行从业人员道德和行为准则,对从业人员进行自律管理,组织银行从业人员的相关培训,提高从业人员素质;
(五)对于违反银行业协会章程、自律公约、管理制度等致使行业利益受损的会员,可按有关规定实施自律性处罚,并及时告知中国银监会;
(六)对涉嫌银行业金融机构和从业人员违法违规的投诉件和发现的业内涉嫌违法违规的行为,要及时报告中国银监会,并做好中国银监会批转投诉件的调查处理工作。
第六条 协会履行下列行业维权职责:
(一)组织会员制定维权公约,通过开展区域信用环境评级,发布诚实守信客户或违约客户名单,实施行业联合制裁等措施,制止各种侵权行为,维护银行业合法权益;
(二)参与中国银监会等部门组织的有关银行业改革发展以及与行业权益相关的决策论证,提出银行业有关政策、立法和行业规划等方面的建议;
(三)向中国银监会等部门反映妨碍银行业改革和发展的问题,建立与有关部门的沟通机制,争取有利于银行业发展的外部环境;
(四)组织会员开展行业维权调查,及时向会员进行风险提示,促进会员加强债权维护和风险管理。
第七条 协会履行下列行业协调职责:
...中国银行协会推荐访问