出国留学网专题频道中央财经大学艺术类专业招生简章栏目,提供与中央财经大学艺术类专业招生简章相关的所有资讯,希望我们所做的能让您感到满意!
01-22
下面是出国留学网整理的“2018年中央财经大学艺术类专业招生简章”,欢迎阅读参考,更多有关内容请继续关注本网站高考栏目。
2018年中央财经大学艺术类专业招生简章
2018年,我校艺术类专业(含视觉传达设计和书法学)继续面向全国部分省市招生,参加全国艺术类提前批次录取。
学校成立艺术类招生专家评审委员会,在学校本科生招生工作领导小组的领导下,全面负责艺术类专业招生的有关工作。具体安排如下:
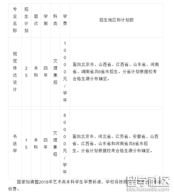
一、招生专业、计划及地区
2018年我校对视觉传达设计和书法学专业进行校考,分别仅面向部分省(市)招生。

二、报考条件
(一)报考考生须符合以下基本条件:
1。符合教育部普通高等学校年度招生工作规定的报名条件;
2。体检标准参照《普通高等学校招生体检工作指导意见》执行,考生应无色盲色弱;
3。只面向全国部分省市招生(详见招生地区),未在规定范围内省份的考生填报无效。
(二)除符合报考条件(一)的基本要求外,还须满足以下相关条件:
1。报考视觉传达设计专业:考生须参加生源所在省招生考试机构组织的美术类专业统一测试,考试成绩须高出当地省级统考本科合格线50分及以上。
2。报考书法学专业:在我校招生的8个省市中,有书法学省级统考的,考生须参加省级统考并取得省统考合格证,且测试成绩达到省级统考满分的70%及以上。无书法学省级统考的考生,应具有较强的文史素养,熟悉至少一种古代碑帖,具备较强的笔墨驾驭能力并能够独立完成作品。
三、考点设置
我校2018年艺术类专业校考只在北京设置考点。
地点:中央财经大学学院南路校区,详细地址:北京市海淀区学院南路39号。
四、报考程序
所有考生均须网上报名,不接受现场报名。
(一)网上报名
1、时间:2018年1月18日至2月7日10:00。
2、报名网址:http://gaokao.chsi.com.cn/yslbm/
登陆阳光高考特殊类型招生报名平台,按照要求注册账号、报名登陆和信息填报,确认无误后提交生成申请表,下载打印并按要求签字盖章后上传。考生报名材料应当清晰、真实、完整,报名材料中存在虚假内容或隐匿的,按教育部相关规定处理。
(二)网上初审
报名结束后,评审委员会将按照报名条件进行网上初审,结果于2月9日后在阳光高考特殊类型招生报名平台查询。
(三)网上交费
<...中央财经大学艺术类专业招生简章推荐访问