出国留学网专题频道中考体检注意事项栏目,提供与中考体检注意事项相关的所有资讯,希望我们所做的能让您感到满意!
今天小编为大家提供中考体检结论分三种 考生看清结果合理填志愿,各位考生要结合自己的体检结果,避开不宜选报的专业和工种。
全市各区中招体检将陆续开始。学校会组织考生到各区中小学生保健所参加。体检结束后,根据考生身体状况,体检表上会显示三种结论。考生要学会按照不同情况填报志愿。
一是合格。这表明考生的身体状况符合普高及中职校各专业和工种的要求。考生可随意选择报考,不受任何限制。想报考军校、警校要另外参考军校、警校的体检标准。
二是合格,专业受限。这表明考生的身体状况具有《普通中等专业学校招生体检标准》“二、有下列疾病或生理缺陷者,不能录取的专业”中新列条款,或“五、报考师范专业的补充规定”,或“六、其他补充规定”中所列条款;或《技工学校招生体检标准及执行细则》“二、执行细则”中所列条款;或《北京市技工学校部分专业(工种)试行体检标准》中的所列条款,考生不宜选报此条内所列的专业或工种。若考生具有《北京市普通高中招生体检标准》“二、有下列疾病者,不宜录取为住宿生”中所列条款,则不宜选报普通高中的住宿生。
三是不合格。这表明考生的身体状况具有《普通中等专业学校招生体检标准》“一、有下列疾病或生理缺陷者,不能录取”中所列条款;或《技工学校招生体检标准及执行细则》“一、标准”中所列条款;或《北京市普通高中招生体检标准》“一、下列疾病者,普通高中不宜录取”中所列条款,这部分考生不宜选报中职校或普高。
北京教育考试院中招办有关负责人介绍,考生要依据体检结果合理填报志愿,结合自己的体检结果,避开不宜选报的专业和工种。
中招体检即将开始,考生体检时要填写“既往病史”一项。往年,有些考生有意不填写或错误填写。北京市体检中心有关负责人提醒,体检的目的是了解每名中考生的身体状况,也为填报志愿提供参考。考生填写既往病史时要慎重。
从往年情况看,不少初三生的既往病史填得不准确。一名女生在既往病史一栏填了湿疹,结果体检医生检查后发现她并没有湿疹症状。她说,小时候得过湿疹,但现在已经好了,是家长帮自己填写的。还有一名男生在既往病史栏填写了哮喘。一问才知道,他小时候总咳嗽。家长怀疑是哮喘,所以就填了哮喘。还有的考生与此相反,明明曾做过心脏手术,却坚决不肯填写,担心影响志愿填报。
北京市体检中心有关负责人说,考生填写既往病史要真实准确,不要随便填写。出于对自己负责的态度,考生在体检中要秉承实事求是的原则填写,切勿弄虚作假。考生病史的填报主要是填报一些和《技工学校招生体检标准及执行细则》《普通中等专业学校招生体检标准》和《北京市普通高中招生体检标准》相关重要疾病的病史,痊愈也需要填写。医生体检时还要了解考生的现状,如是否已经痊愈,有没有复发等。
既往病史可能影响考生选报某些专业和工种,如皮肤过敏症不宜选报化工、制药类专业,先心病手术后不宜选报高空、井下、高温、野外等重体力专业及工种等,但可选报其他大部分专业。如实、准确填写既往病史能让医生准确判断考生身体状况,从而发现其不适合报考的专业。如果考生所患疾病已基本痊愈,不影响专业选择,医生会特别注明“报考不...
今天小编为大家提供2019北京中考体检启动 体检莫戴隐形眼镜,请大家仔细查看中考体检要求,提前做好中考体检准备,以免影响考试!
北京市中招体检开始,有关专家提醒,中考生要提前做好相关准备,清淡饮食、保证睡眠,在体检时不要佩戴隐形眼镜。
北京市体检中心有关负责人提醒考生,体检时要带上相关证件。体检前,考生要调整好身体状态,体检前三天不要做剧烈运动、保证饮食清淡,体检前一天要充分休息保证睡眠、调整心情保持平静,体检当天最好穿便于穿脱服装,不佩戴饰物、不化妆。在体检现场,考生要听从工作人员的指挥,如有问题可通过带队老师协调解决。
睡眠不足会导致免疫力下降,加上过度疲劳和考前紧张,考生很容易患上感冒,影响体检结果。因此,考生体检前一天不要熬夜,尽量保证充足睡眠。考生在体检前要合理利用时间,保持好体力和精力。上午参加体检的考生,当天不要吃早餐,要少饮水;下午参加体检的考生,早餐可进食少量清淡食物,但9时以后要禁食。考生前一天晚饭也要清淡,以免影响转氨酶检查结果。
从往年的体检标准来看,视力主要影响考生对中职专业的报考。如两眼矫正视力之和低于5.0的考生不能报考中等专业学校,裸眼视力任何一眼低于5.0的考生不能报考交通运输类的铁道车辆、船舶驾驶专业,任何一眼低于4.8的考生不能报考音乐、舞蹈类的表演专业等。海淀中小学保健所有关负责人表示,考生体检时最好不要戴隐形眼镜,以免现场摘取不便。近视考生可戴框架眼镜,供检查矫正视力时使用。考生不要临时滴眼药水,以免影响裸眼视力检查;戴义眼者要向体检医生讲明。
往年体检时,曾有考生因检查中转氨酶偏高,复查中发现是因为没有停止服药造成。如果因身体不适必须服药,考生要在身体恢复并停药后再体检。考生体检前一周要尽量避免服用损肝药物及营养品,以免影响转氨酶的检查结果。如果确实病情需要,考生也不必强行停药,但体检时要说明,以便医生对体检结果进行正确判断。
体检结束后,考生可登录北京市体检中心网站或关注北京市体检中心微信公众服务号,进入中招体检查询系统,输入姓名、报名号、出生年月日即可查询体检结果。
本周开始,本市各区将陆续组织区内中考生参加中招体检。每年中考体检要检查哪些内容?记者从北京市体检中心了解到,今年体检项目与往年相比没有变化,仍包括八大项。
这八个体检项目分别是:一、询问病史。二、内科:测量血压,发育状况,心、肺、肝、脾器官及神经系统的物理检查。三、外科:测量身高、体重,皮肤、浅表淋巴结、头颈部、胸廓、腹壁、脊柱、四肢关节及姿势步态的检查。四、耳鼻喉科:听力、嗅觉、外耳、耳道、鼓膜、外鼻、鼻腔、悬雍垂、扁桃体、咽后壁的检查。五、口腔科:牙齿、口腔粘膜、唇腭检查。六、眼科:裸眼视力、矫正视力、矫正度数、色觉及眼病的检查。七、检验科:丙氨酸氨基转移酶(ALT)。八、放射科:胸部X射线检查。
区中小学卫生保健所对考生进行体检的过程中,可能会遇到不易确定的疾病,或需进一步指导考生选报专业,或涉及招生体检标准及有关政策等疑难问题。为了对考生负责,及时解决这些问题,保健所会将考生及时转到北京市体检中心进...
出国留学网为您整理“2018年中考体检注意事项”,欢迎阅读参考,更多精彩内容请继续关注本网站相关栏目。
2018年中考体检注意事项
每年的3、4月份,各地都会组织中考生参加体检,请各位家长、同学注意。
1、体检工作什么时候进行?一般三月至四月。
2、考生在体检前应做哪些准备工作?
(1)体检当天不要吃早饭,可饮少量水,前一天晚饭宜进清淡食物,以免影响肝功能检验结果。下午体检的考生,早晨9∶00以后开始禁食。
(2)体检前应避免做剧烈运动,以免影响血压测量等体检结果。
3、考生在体检中应注意哪些事项?
(1)考生要按照学校的安排在规定时间到所在区中小学卫生保健所进行体检。
(2)体检时要服从工作人员的安排,遵守纪律,保持体检场所整洁、安静。
(3)体检过程中,考生应如实回答体检医生有关病史的询问,配合检查。
(4)体检时要检查裸眼视力,因此请不要戴隐形眼镜,以免影响视力检查。
(5)配戴助听器或义眼者应向体检医生讲明,以免影响检查结果及报考建议。
(6)体检过程中,考生如有问题,可通过带队老师反映,协调解决,不要影响体检医生的工作。
(7)体检项目全部检查完成再离开体检场所,以免遗漏检查项目而影响体检结果。
4、考生如错过统一组织的体检时间怎么办?
考生如错过统一组织的体检时间,应及时向班主任或校医提出补检要求,由校医或班主任及时与本区保健所联系,约定在本区保健所的补检时间。
如遇特殊情况无法在本区保健所补检的考生,需提前到本区保健所领取体检表(体检表照片处加盖保健所公章),在规定时间携带体检表及本人学生证到规定体检中心补检。
推荐阅读:
...
出国留学网北京中考频道的小编会及时为广大考生提供2017年北京中考体检注意事项:体检前一周别乱用药,希望对大家有所帮助。
2017年北京中考体检注意事项:体检前一周别乱用药
2017年中招体检工作3月15日启动。体检前,考生要做好哪些准备?错过体检怎么办?记者日前专访了北京市体检中心主任张静波。
记者:体检前,考生在饮食和作息方面要注意哪些问题?
张静波:体检前,考生要注意气温变化,适时增减衣物,预防感冒;同时警惕参加体育活动时的运动损伤,保证身体安全;此外,要调理饮食、睡眠习惯,避免过多食用油腻食品,晚上尽量不要熬夜,保证睡眠充足等。
记者:如果考生平时服用保健品和药品,体检前多久停药?要注意哪些问题?
张静波:考生在体检前一周要尽量避免服用损肝药物及营养品,以免影响转氨酶的检查结果。如果确实病情需要,考生也不必强行停药,但在体检时要向体检医生说明,以便医生对体检结果进行判断。
记者:2016年北京中招体检总体情况怎么样?
张静波:去年北京中招体检实检考生81694人,男生43299人,女生38395人。其中,完全合格13583人,合格但部分专业受限68095人,总合格率为99.98%。阳性体征检出率最高的仍为视力不足,达82.1%,其次为肥胖和超重,各项阳性检出率与往年基本持平。
记者:近年来,视力不足与肥胖成为考生体检时发现的主要健康问题。正处于发育阶段的初三生平时要注意什么?
张静波:视力不足与肥胖是目前中招体检中发现的主要阳性体征。尤其视力不足在中招参检考生中检出率仍较高。比如用眼时最好每40至50分钟休息10分钟,可以远眺、做眼保健操等;学习时的灯光既不能太暗也不能太亮,要较为柔和;节假日多进行户外活动,让眼睛得到调整和放松。肥胖问题提示考生的能量摄入和体能消耗不平衡,平时要注意合理膳食,荤素搭配,保证足够的蔬菜和水果,少食快餐、碳酸饮料等容易发胖的食品和饮料;同时加强体育锻炼,每天最好能保证锻炼半小时至1小时。
记者:体检当天,考生要注意哪些问题?
张静波:第一,体检当天,考生要按规定时间到达指定体检地点,待全部检查项目完毕后,再离开体检场所。第二,因肝功能检查需要空腹采血,所以上午体检的考生早晨要禁食;下午体检的考生早餐可进食少量清淡食物,9时以后要禁食。第三,体检时要查裸眼视力,平时戴隐形眼镜的考生要改戴框架眼镜,装有义眼的考生要向医生说明。第四,检测听力时,戴有助听器的考生要向体检医生如实说明。第五,既往或目前正患疾病以及手术史要如实告知体检医生。
记者:进行放射检查时考生要注意什么?
张静波:为避免影响,进行放射检查时,考生不要戴金银首饰,如耳环、项链,不要在衬衣口袋内放硬币、钢笔、打火机等小件物品;女生尽量穿着纯棉内衣,不要戴有金属托的文胸;体检现场服从工作人员安排,做好放射防护;检查完毕后不要逗留,及时离开检查室。
记者:如果错过体检,考生如何进行补检?
张静波:考生如果错过了体检日期,要及时通过校医与各区保健所联系安排补检。如所在区全部中招体检已结束,还可参加全市补检,时间是4月27日13时至15时,地点在北京市体检中心马甸部(朝阳...
05-31
2016上海中考体检有哪些注意事项呢?和出国留学网小编一起来了解一下详细的内容吧!相信你会有所收获!
上海2016中考体检注意事项
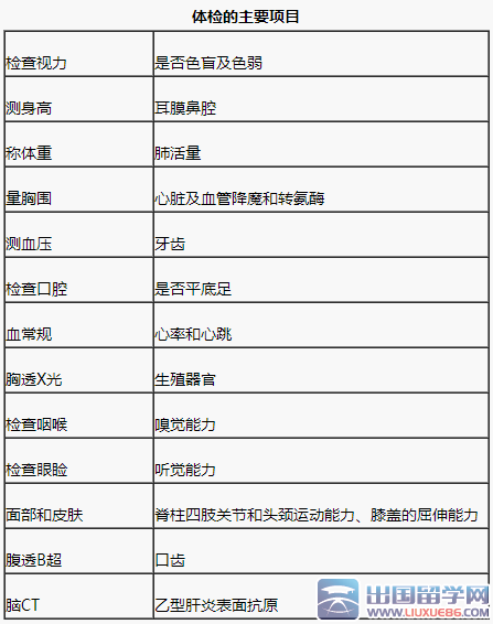
3月上海的考生们还要统一经历一件事情,那就是中考体检,这也是每个城市中考必不可少的一项,那上海的体检有那些项目呢?体检应该注意那些事项呢?小编为你整理了一些注意事项。

(具体检查项目视学校而定)
上表中是中考所有体检项目,部分项目根据不同的情况会有些调整。
考生体检要注意的事项
1、受检考生应当按照学校的安排,在指定时间内到达所在区(县)中小学卫生保健所或大中型医院进行体检,到达体检场所后,服从工作人员指挥,遵守纪律,并保持体检场所整洁、安静;受检考生不得让他人冒名顶替参加中考体检,一旦被校方院方发现且核实,后果自负。
2、体检当天上午参加体检的考生,不要食用早餐,少饮水。下午参加体检的考生,可以吃早饭(即9时以前可进行少许清淡饮食),但不要吃午饭,前一天晚饭也要吃些清淡食物
3、体检未结束时不得离开体检现场。体检过程中考生如有异议,可通过学校教师向主检反映,不得吵闹。考生不得擅自涂改或更换体检表,如出现涂改影响录取,责任自负。
4、体检项目全部检查完成后再离开体检场所,以免遗漏检查项目而影响体检结果。
5、体检结束后,每位受检考生都会领到一张本人的体检检查结果通知书。考生拿到通知书后,先详细阅读全部内容,然后和家长商量,在填报志愿时要根据身体情况避开限报专业。(中职志愿对体检要求比较严格)。
体检温馨小贴士
1、体检前尽量不要服用药物、不吃保健品(若有长期服用保健品或补药的受检考生,建议在中考体检前一周停服保健品或补药)。
2、初三生学习比较紧张,不少人喜欢"开夜车",但在体检前一天不要熬夜,要保证睡眠在8小时以上,因为睡眠不足会导致抵抗力下降,容易感冒,也会引起转氨酶增高。体检前,考生还要避免剧烈运动,以免血压升高,影响体检结果。
3、体检时最好不要戴隐形眼镜,以免摘取困难并易损坏;
4、体检当天要穿宽松的、便于穿脱的衣服,以为测量身高体重作好准备。
小编精心为您推荐:
| 2016年 |
出国留学网上海中考网为大家提供上海2016中考体检注意事项,更多上海中考语文、上海中考数学、上海中考英语、上海中考真题、上海中考答案、上海中考满分作文、上海中考成绩查询、上海中考分数线、上海中考录取查询等中考信息请关注我们网站的更新!
上海2016中考体检注意事项
3月上海的考生们还要统一经历一件事情,那就是中考体检,这也是每个城市中考必不可少的一项,那上海的体检有那些项目呢?体检应该注意那些事项呢?小编为你整理了一些注意事项。

(具体检查项目视学校而定)
上表中是中考所有体检项目,部分项目根据不同的情况会有些调整。
考生体检要注意的事项
1、受检考生应当按照学校的安排,在指定时间内到达所在区(县)中小学卫生保健所或大中型医院进行体检,到达体检场所后,服从工作人员指挥,遵守纪律,并保持体检场所整洁、安静;受检考生不得让他人冒名顶替参加中考体检,一旦被校方院方发现且核实,后果自负。
2、体检当天上午参加体检的考生,不要食用早餐,少饮水。下午参加体检的考生,可以吃早饭(即9时以前可进行少许清淡饮食),但不要吃午饭,前一天晚饭也要吃些清淡食物
3、体检未结束时不得离开体检现场。体检过程中考生如有异议,可通过学校教师向主检反映,不得吵闹。考生不得擅自涂改或更换体检表,如出现涂改影响录取,责任自负。
4、体检项目全部检查完成后再离开体检场所,以免遗漏检查项目而影响体检结果。
5、体检结束后,每位受检考生都会领到一张本人的体检检查结果通知书。考生拿到通知书后,先详细阅读全部内容,然后和家长商量,在填报志愿时要根据身体情况避开限报专业。(中职志愿对体检要求比较严格)。
温馨提示:
1、体检前尽量不要服用药物、不吃保健品(若有长期服用保健品或补药的受检考生,建议在中考体检前一周停服保健品或补药)。
2、初三生学习比较紧张,不少人喜欢"开夜车",但在体检前一天不要熬夜,要保证睡眠在8小时以上,因为睡眠不足会导致抵抗力下降,容易感冒,也会引起转氨酶增高。体检前,考生还要避免剧烈运动,以免血压升高,影响体检结果。
3、体检时最好不要戴隐形眼镜,以免摘取困难并易损坏;
4、体检当天要穿宽松的、便于穿脱的衣服,以为测量身高体重作好准备。
小编精心为您推荐:
中考体检注意事项推荐访问