出国留学网专题频道中考化学实验题栏目,提供与中考化学实验题相关的所有资讯,希望我们所做的能让您感到满意!
出国留学网中考网为大家提供2016年山西中考化学实验操作试题及评分细则汇总,更多中考化学真题、中考化学答案、中考化学复习资料请关注我们网站的更新!
| 2016年山西中考化学实验操作试题及评分细则汇总 | |
| 1 | 2016中考化学实验操作题: 配制100克5%的氯化钠溶液 |
| 2 | 2016中考化学实验操作题:粗盐中难溶性杂质的去除 |
出国留学网中考网为大家提供中考化学实验操作题: 鉴别硬水和软水并软化硬水,更多中考化学真题、中考化学答案、中考化学复习资料请关注我们网站的更新!
中考化学实验操作题: 鉴别硬水和软水并软化硬水


小编精心为您推荐:
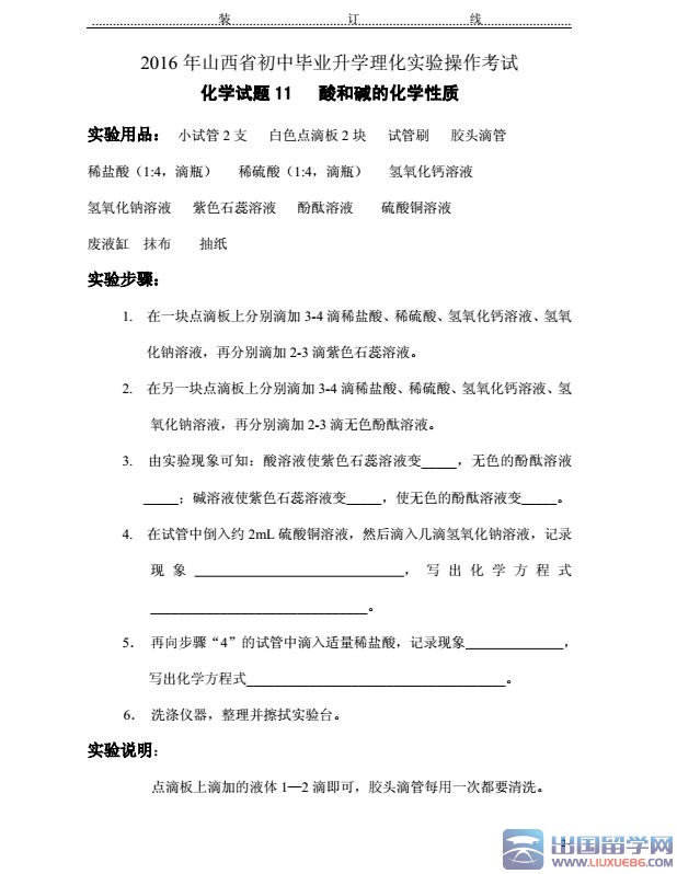
出国留学网中考网为大家提供中考化学实验操作题: 酸和碱的化学性质,更多中考化学真题、中考化学答案、中考化学复习资料请关注我们网站的更新!
中考化学实验操作题: 酸和碱的化学性质


小编精心为您推荐:
出国留学网中考网为大家提供中考化学实验:鉴别稀硫酸、氢氧化钠、碳酸钠、氯化钠溶液,更多中考化学真题、中考化学答案、中考化学复习资料请关注我们网站的更新!
中考化学实验:鉴别稀硫酸、氢氧化钠、碳酸钠、氯化钠溶液


小编精心为您推荐:
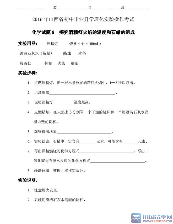
出国留学网中考网为大家提供中考化学实验操作题:探究酒精灯火焰的温度和石蜡的组成,更多中考化学真题、中考化学答案、中考化学复习资料请关注我们网站的更新!
中考化学实验操作题:探究酒精灯火焰的温度和石蜡的组成


小编精心为您推荐:
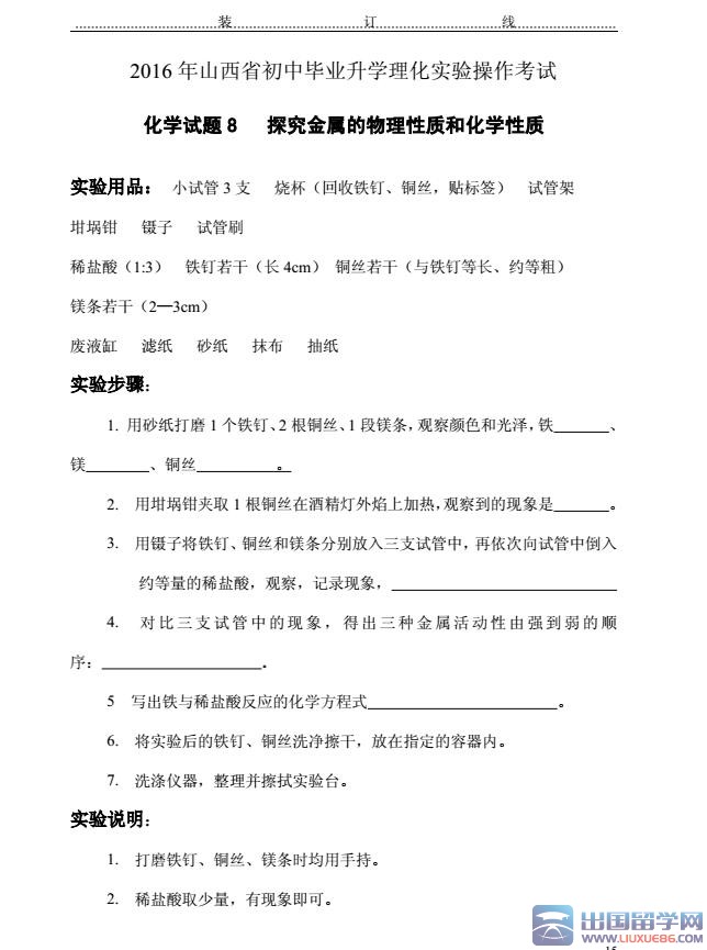
出国留学网中考网为大家提供2016中考化学实验操作题:探究金属的物理性质和化学性质,更多中考化学真题、中考化学答案、中考化学复习资料请关注我们网站的更新!
2016中考化学实验操作题:探究金属的物理性质和化学性质


小编精心为您推荐:
出国留学网中考网为大家提供中考化学实验:鉴别稀盐酸与氢氧化钠溶液并探究其反应,更多中考化学复习资料请关注我们网站的更新!
中考化学实验:鉴别稀盐酸与氢氧化钠溶液并探究其反应


小编精心为您推荐:
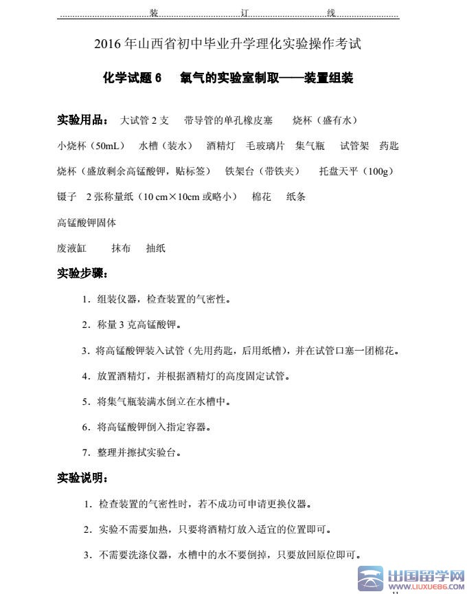
出国留学网中考网为大家提供中考化学实验操作题:氧气的实验室制取—装置组装,更多中考化学复习资料请关注我们网站的更新!
中考化学实验操作题:氧气的实验室制取—装置组装


小编精心为您推荐:
出国留学网中考网为大家提供2016中考化学实验操作题: 氯化钠溶液的蒸发结晶,更多中考化学复习资料请关注我们网站的更新!
2016中考化学实验操作题: 氯化钠溶液的蒸发结晶


小编精心为您推荐:
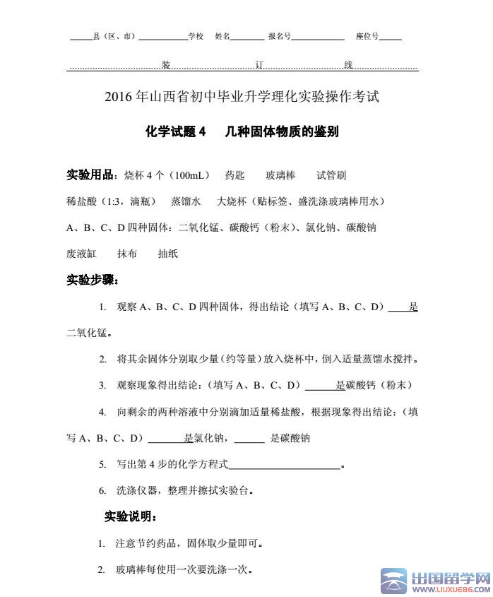
出国留学网中考网为大家提供2016中考化学实验操作题:几种固体物质的鉴别,更多中考化学复习资料请关注我们网站的更新!
2016中考化学实验操作题:几种固体物质的鉴别


小编精心为您推荐:
中考化学实验题推荐访问