出国留学网专题频道中考化学最后冲刺栏目,提供与中考化学最后冲刺相关的所有资讯,希望我们所做的能让您感到满意!
06-09
同学们复习《元素和元素周期表》时要注意重难点:重点:元素周期表的结构。难点:原子结构与元素周期表的位置相互推断。更多有关2014中考化学的信息可登录出国留学网化学频道,欢迎收藏本站(CTRL+D即可收藏)!
| 2014中考各科目复习资料汇总 | ||
|---|---|---|
| 语文:阅读 诗歌 名句 综合 | 作文:素材 范文 技巧 中考范文 | 数学:填空 压轴 模拟 解题 |
| 英语:单选 阅读 易错 综合 | ||
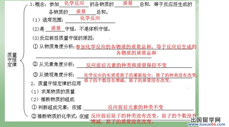
06-07
同学们复习《质量守恒定律》时要注意重难点:重点:1、认识质量守恒定律。2、从微观角度认识在一切化学反应中,反应前后原子的种类和原子的数目没有增减。难点:从微观角度认识在一切化学反应中,反应前后原子的种类和原子的数目没有增减。更多有关2014中考化学的信息可登录出国留学网化学频道,欢迎收藏本站(CTRL+D即可收藏)!
| 2014中考各科目复习资料汇总 | ||
|---|---|---|
| 语文:阅读 诗歌 名句 综合 | 作文:素材 范文 技巧 中考范文 | 数学:填空 压轴 模拟 解题 |
| 英语:单选 阅读 易错 综合 | ||
06-07
同学们复习《常见盐》时要注意重难点:①了解氯化钠、碳酸钠、碳酸氢钠和碳酸钙的组成及其在生活中的主要用途。②能根据复分解反应发生的条件判断酸、碱、盐之间的反应能否发生。③掌握碳酸根离子的检验方法。④学习蒸发操作技能并综合运用相关操作分离、提纯固体混合物。更多有关2014中考化学的信息可登录出国留学网化学频道,欢迎收藏本站(CTRL+D即可收藏)!
| 2014中考各科目复习资料汇总 | ||
|---|---|---|
| 语文:阅读 诗歌 名句 综合 | 作文:素材 范文 技巧 中考范文 | 数学:填空 压轴 模拟 解题 |
| 英语:单选 阅读 易错 综合<... | ||
06-07
同学们复习《有关溶液的计算》时要注意重难点:1、理解溶质质量分数的概念,弄清溶质质量、溶剂质量、溶液质量和溶液体积、密度间的关系,进行有关计算;2、根据溶液的组成,掌握有关溶液的稀释和浓缩的计算。更多有关2014中考化学的信息可登录出国留学网化学频道,欢迎收藏本站(CTRL+D即可收藏)!
| 2014中考各科目复习资料汇总 | ||
|---|---|---|
| 语文:阅读 诗歌 名句 综合 | 作文:素材 范文 技巧 中考范文 | 数学:填空 压轴 模拟 解题 |
| 英语:单选 阅读 易错 综合 | ||
06-07
同学们复习《溶液的酸碱度》时要注意重难点:①了解酸碱度的表示法——PH,知道pH与溶液酸碱性的关系;②学会用PH试纸检验溶液的酸碱度;③了解溶液的酸碱度在实际中的应用。更多有关2014中考化学的信息可登录出国留学网化学频道,欢迎收藏本站(CTRL+D即可收藏)!
| 2014中考各科目复习资料汇总 | ||
|---|---|---|
| 语文:阅读 诗歌 名句 综合 | 作文:素材 范文 技巧 中考范文 | 数学:填空 压轴 模拟 解题 |
| 英语:单选 阅读 易错 综合 | ||
06-07
同学们复习《化学式和化合价》时要注意重难点:1. 了解化学式的涵义 2. 知道一些常见元素和根的化合价 3. 能用化学式表示某些物质的组成,并能利用化合价推求化学式。更多有关2014中考化学的信息可登录出国留学网化学频道,欢迎收藏本站(CTRL+D即可收藏)!
| 2014中考各科目复习资料汇总 | ||
|---|---|---|
| 语文:阅读 诗歌 名句 综合 | 作文:素材 范文 技巧 中考范文 | 数学:填空 压轴 模拟 解题 |
| 英语:单选 阅读 易错 综合 | ||
06-07
同学们复习《构成物质的微粒》时要注意重难点:1.认识物质的微粒性,知道分子、原子、离子等都是构成物质的微粒。2.能用微粒的观点解释某些常见的现象。3.能从微观的角度对物质进行分类,知道常见物质的微观构成。4.知道、分子、离子之间的区别和联系★5.知道原子是由原子核和核外电子构成的,原子核一般是由质子和中子构成的。知道原子中质子数、核电荷数与核外电子数的关系。6.从微观角度认识物理变化和化学变化的本质区别。更多有关2014中考化学的信息可登录出国留学网化学频道,欢迎收藏本站(CTRL+D即可收藏)!
| 2014中考各科目复习资料汇总 | ||
|---|---|---|
| 语文:阅读 诗歌 名句 综合 | 作文:素材 范文 技巧 中考范文 | 数学:填空 压轴 模拟 解题 |
中考化学最后冲刺推荐访问