出国留学网专题频道中考历史试卷栏目,提供与中考历史试卷相关的所有资讯,希望我们所做的能让您感到满意!
各位在关注中考试卷的朋友注意了,海南省2022年中考历史试卷的题目哈答案已经出来了,小编已经将详细的内容整理出来了,有需要的来了解一下吧!想看其他更多新鲜资讯,敬请关注出国留学网。





推荐阅读:
07-08
2022年海南省中考终于结束了,相信同学们一定对自己的最终成绩非常好奇吧?小编为大家整理了2022年海南省中考历史试题和答案,供同学们参考,大家可以根据需要自行估算分数哦,还有更多科目的试卷在火速编辑中,敬请关注~









10-16
以下是本网站中考栏目为大家收集整理的《2018年湖北荆州中考历史试卷及答案》,更多精彩内容敬请关注本站!祝您中考一举高中,学业有成!




参考答案:
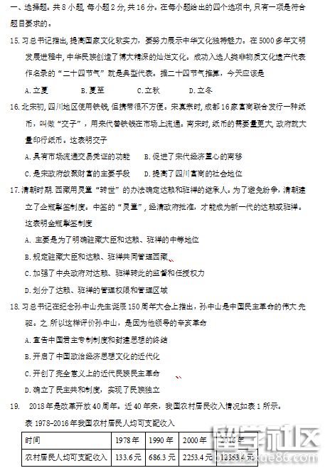
13.B 14.C 15.D 16.A 17.B 18.D 19.A 20.C 21.D 22.A 23.C 24.D
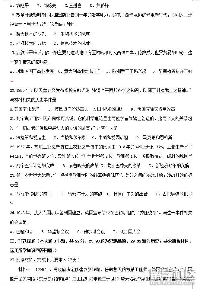
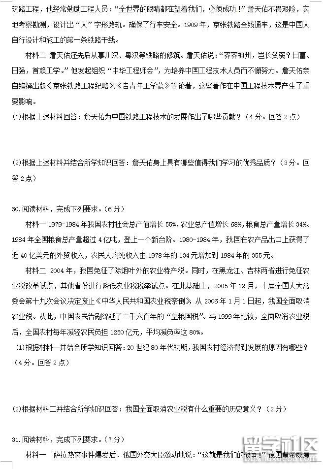
29.

30.

31.
10-16
中考已结束,祝您金榜题名,学业有成。本网站中考栏目为您提供《2018年湖北恩施中考历史试卷及答案》,更多中考资讯敬请关注本网更新!
2018年湖北恩施中考历史试卷及答案




参考答案:

推荐阅读:
10-16
若将中考视为一场六月的美丽约会,那么小编助您盛装赴会,以下是本网站中考栏目为大家整理的《2018年湖北随州中考历史试卷及答案》,和小编一起来看一下吧!相信你会有所收获!






推荐阅读:
10-16
10-16
10-16
2018年中考已经结束,本网站中考栏目为您提供《2018年湖北襄阳中考历史试卷及答案》。如果您想要找的真题及答案没有显示,可按Ctrl+F5进行刷新。
2018年湖北襄阳中考历史试卷及答案




推荐阅读:
...10-16
中考是人生当中第一次重要的考试,本网站中考栏目为您整理《2018年湖北黄冈中考历史试卷及答案》,供您参考。如果您想要找的真题及答案没有显示,可按Ctrl+F5 进行刷新。
2018年湖北黄冈中考历史试卷及答案




参考答案:

推荐阅读:
中考历史试卷推荐访问