出国留学网专题频道中考报名条件栏目,提供与中考报名条件相关的所有资讯,希望我们所做的能让您感到满意!
南宁市的考生注意了!根据广西南宁市教育局发布的通知公告,南宁市2023年初中学业水平考试将于4月1日至4月18日进行报名,请各位考生做好准备。下面是出国留学网收集整理的 “南宁市2023年中考报名条件及时间” ,本文仅供参考,欢迎阅读。
一、报名组织工作
中考报名工作由市招生考试院、县(市、区)教育局、开发区教育局、初中学校共同负责组织实施。
二、报名条件
(一)符合下列条件的人员可以申请报名。
1.遵守中华人民共和国宪法和法律;
2.具有南宁市户籍或具有南宁市初中阶段学校正式学籍;
3.初中毕业或具有同等学力;
4.身体状况符合考试、升学相关要求。
其中,具有南宁市初中阶段学校正式学籍但户籍不在南宁市的应届初中毕业生,自愿在南宁市参加中考的,可在学籍所在学校作为借考考生报名;具有南宁市户籍但在外地学校就读、自愿返回户籍所在地参加中考的应届初中毕业生,以及具有南宁市户籍、自愿在户籍所在地参加2023年中考的往届初中毕业生,可作为社会考生报名。
(二)下列人员不能报名参加中考。
1.初中非毕业年级在校生;
2.普通高中、中等职业学校(包括职业高中、普通中专、中师、职业中专、成人中专、技工学校等)在校生;
3.因触犯刑法已被有关部门采取强制措施或正在服刑役者。
三、报名时间和地点
(一)报名时间。
2023年4月1日至4月18日,逾期原则上不再受理。
(二)报名地点。
1.南宁市各学校的初中毕业年级学生在本校报名。
2.社会考生于4月17日至4月18日到户籍所在地的市招生考试院、县(横州市、武鸣区)教育局报名。社会考生报名时应交验的材料:(1)考生本人户口簿(原件);(2)外地就读学校出具的应届毕业证明(应届毕业生交验)或初中毕业证书(往届毕业生交验)。社会考生报名具体事项在“南宁市教育局”网站(jy.nanning.gov.cn)公布。
四、报名资格的审查
(一)审查要求。
各县(市、区)、开发区教育局、各初中学校要对照报名条件,严格按照程序认真做好考生学籍、户籍等信息及其他报名资格材料的审查工作。凡不符合报名条件的学生,一律不予报名。对学校工作人员因工作失职造成重大差错或弄虚作假的,将依法依纪依规严肃查处。
(二)需审查的考生材料。
1.学籍。
在本校参加中考报名的应届初中毕业生,必须具有本校的南宁市学生学籍。学生学...
邢台市的各位社会考生注意了!根据邢台市教育局发布的通知公告,邢台市2023年社会考生中考报名时间为2023年4月15日至4月25日,请各位考生做好准备。下面是出国留学网收集整理的 “邢台市2023年社会考生中考报名时间及条件” ,本文仅供参考,欢迎阅读。
一、报名时间
邢台市2023年社会考生中考报名时间为2023年4月15日—4月25日。
二、报名条件
(一)具有邢台市户籍,符合以下任一条件的,具备报名资格。
1.在外省、外市就读(学籍和就读学校均在外省、市)的邢台主城区(包括襄都区、信都区、开发区)户口的应届初中毕业生回我市报名参加中考的,需本人提交身份证、户口本、学籍表(或学籍卡片)到报名点办理报名手续,此类考生在市区普通高中录取时不能享受省级示范性高中名额分配生待遇。
2.未注册高中阶段学籍的邢台市往届初中毕业生。往届初中毕业生均以社会考生身份报名参加中考,参加中考后只能报考职业类高中和中专、高职类学校,不得报考普通高中和3+4本科学校。
(二)无邢台市户籍的社会考生
符合进城务工人员及其它就业人员随迁子女入学政策规定,未注册高中阶段学籍的往届初中毕业生可以报考。往届初中毕业生均以社会考生身份报名参加中考,参加中考后只能报考职业类高中和中专、高职类学校,不得报考普通高中和3+4本科学校。
三、报名要求
社会考生需本人持身份证、户口本和初中毕业证到户籍(居住证)所在地县(市、区)招生办现场报名。
四、收费标准
按照省发改委、省财政厅《关于重新明确教育考试和培训等收费标准问题的通知》(冀发改公价〔2021〕1638号),中考报名考务费为每位考生85元。
附件:各县(市、区)社会考生中考报名点一览表


推荐阅读:
上饶市的考生注意了!根据江西省教育考试院发布的通知,2023年上饶市初中学业水平考试将于3月7日至3月17日进行报名,请各位考生在规定时间内完成报名。下面是出国留学网收集整理的 “2023年上饶市中考报名条件及流程” ,本文仅供参考,欢迎阅读。
一、报名对象和条件
(一)初三年级
1.报名对象
我市继续实行初中学考,应届初中毕业生必须参加初中学考。应届、历届初中毕业生,不受年龄限制,均可报名。历届初中毕业生可以报考普通高中(含省级重点高中),但不能填报师范定向志愿和省级重点高中、省级重点建设高中的均衡志愿。
2.报考类别
报名分为三类:一是高中类(含重点高中、重点建设高中、一般高中);二是中职类(含高等职业院校、普通中等专业学校、职业高中或职业中专、技工学校);三是师范定向类(定向培养乡村小学、特殊教育学校和幼儿园师资的院校)。报考类别经考生网上确认后,不能修改。
初二年级不分报考类别。
3.报名条件
(1)具有上饶市初中学籍或户籍的应届初中毕业生。
以户籍报考的考生户籍截止时间为:在上饶市所辖县(市、区,信州区除外)的考生户籍,在上饶市所辖各县(市、区)间户籍迁移手续截止2023年2月28日;外省、市考生到上饶市所辖县(市、区)内报考,其户籍迁移手续截止2023年2月28日;参加信州区2023初中学考报名的考生户籍以2022年8月30日前为准(因父母工作变动或购房的、且随父母任何一方迁入信州区户籍的可延长到报名起始日)。
(2)报考普通高中均衡招生志愿的考生,只限于在籍直升应届初中毕业生(学籍在本校,且初一至初三年级均在本校学习的应届初中毕业生,含按规定正常转学和休学)学生。在本县(市、区)内初三年级期间从城区学校转入农村初中或城区内其他学校的考生不属于正常转学,不得认定均衡生资格。
县(市、区)教体局和学校必须严格按照省、市有关招生文件规定的对象、条件、办法,认真组织资格审查。资格审查分别由班主任、校长、县(市、区)教体局职能股室负责人进行逐级把关、并予以签字确认,师范定向类考生、均衡生的资格审查结果要在校内公示一周。严禁以任何理由允许未完成初中三年学历教育的学生参加初中学业水平考试(初二年级学生参加地理、生物的初中学业水平考试的除外)。
(3)师范定向类的考生必须是应届初中毕业生(含休学生)。填报师范定向类志愿的考生必须是需求县(市、区)的生源户籍(户籍以2020年12月31日为准且至今未发生过变动),且必须到户籍所在县(市、区)报考。填报面向边远乡镇生源定向招生志愿的考生必须是本乡镇的户籍生源(户籍以2020年12月31日为准且至今未发生过变动)。
(4)对具有上饶户籍未在户籍...
台州市的考生注意了,根据台州市教育局发布的通知,台州市2023年初中毕业生学业考试将于3月16日至3月20日进行报名,请各位考生做好准备。下面是出国留学网收集整理的 “2023年台州市中考报名条件及方法” ,本文仅供参考,欢迎阅读。
一、报考条件
(一)具有台州户籍,有正式学籍的九年级学生(以下称为应届初中毕业生)。
(二)具有台州户籍的往届初中毕业生。
(三)非台州户籍人员随迁子女(以下简称随迁子女)报考普通高中的,其父(母)或监护人于中考报名前在台州已领取《浙江省居住证》并缴纳社会保险,其本人在台州初中学校有3年完整的学籍且就读至毕业。
不符合以上条件、初中学籍在台州的随迁子女可参加中考,但只能报考中等职业学校。
(四)符合《台州市高层次人才子女入学实施办法》规定的高层次人才子女。
二、报考办法
(一)报名方式:参加中考的考生须在学籍或户籍所在县(市、区)教育考试部门指定的报名点报名。
1.学籍所在地与户籍所在地一致的应届初中毕业生原则上由就读学校集体统一报名。
2.学籍所在地与户籍所在地不一致的应届初中毕业生,原则上可以在就读学校报名,也可以回户籍所在地报名。回户籍所在地报名的学生须填写《回户籍地报考申请表》,出具户籍等有关证件原件和复印件,经就读学校和所属教育考试部门、户籍所在地教育考试部门审核后,到户籍所在地教育考试部门指定的报名点报名。
3.往届初中毕业生凭户口簿、毕业证书原件及复印件,到户籍所在地教育考试部门指定的报名点报名。
4.随迁子女报考普通高中,需提供符合报名条件的相关证明材料原件及复印件各1份,同时须交验《非台州户籍人员随迁子女在台州初中学校学习经历和学籍审核表》,再由报名点交所在地教育考试部门留存。
(二)报名时间:2023年3月16日8时至3月20日17时,逾期不予办理。
三、考试
(一)考试科目、分值、时间:语文150分、数学150分、英语120分(含听力考试25分)、科学200分、历史与社会·道德与法治100分、体育40分,总分760分。考试时间安排如下:

(二)考试命题:试卷难度系数控制在0.70至0.75之间,单个题型难度系数不宜低于0.40。
(三)考试形式与要求:中考文化课所有科目均采用闭卷形式考试。英语科目先进行听力考试,再进行笔试。各科目统一使用答题纸答题,禁止使用计算器。逐步推进中考标准化试场建设。
(四)体育考试项目、分值及要求
1.2...
01-14
上海中考报名时间什么时候,报名中考的考生要符合什么条件?想了解的小伙伴看过来,下面由出国留学网小编为你精心准备了“2021年上海市中考报名条件是什么”仅供参考,持续关注本站将可以持续获取更多的资讯!
2021年上海市中考报名条件是什么
报名条件
非上海市常住户口学生参加中考需满足以下条件之一:
学生父母一方持有效期内的《上海市居住证》且积分达到标准分值学生父母一方及学生本人持有效期内《上海市海外人才居住证》或学生属于市人保局认定的“本市户籍留学人员其持外国护照子女”学生父母一方现属本市常住户口(其中现属本市常住户口为学生继父母或养父母的,须依法与学生建立抚养关系或收养关系连续满3年)学生父母一方为在沪高校、科研机构博士后流动站(工作站)人员学生父母一方为经市政府合作交流办公室审核登记的地级市以上(含地级市)政府驻沪办事机构有关工作人员学生属在沪台胞,香港、澳门特别行政区永久居民学生属经市政府侨办认定的本市华侨学生为在沪定居并持《中华人民共和国外国人永久居留证》。

拓展阅读:什么是平行志愿
所谓平行志愿,即一个志愿中包含若干所平行的院校。是指考生在填报高考志愿时,可在指定的批次同时填报若干个平行院校志愿。录取时,按照“分数优先,遵循志愿”的原则进行投档,对同一科类分数线上未被录取的考生按总分从高到低排序进行一次性投档,即所有考生排一个队列,高分者优先投档。每个考生投档时,根据考生所填报的院校顺序,投档到排序在前且有计划余额的院校。
中考平行志愿的填报技巧
平行志愿在录取时,分数优先,遵循志愿。也就是分数为王,分数越高的同学越早进入系统被检索。只要填报合理,则录取几率很高。
填报志愿时要填满所有志愿,三个志愿要稍微拉开层次,讲究一冲二稳三保。三个志愿之间平行,但有先后顺序。在该生进入系统被检索时,优先检索第一志愿,依次是第二第三志愿,所以三个志愿学校一定要从高到低排列。
推荐阅读:
中考报名要什么条件,中考报名表考生又要怎么填?需要了解的考生看过来,下面由出国留学网小编为你精心准备了“中考报名条件有哪些 关于中考报名”仅供参考,持续关注本站将可以持续获取更多的资讯!
中考报名条件有哪些 关于中考报名
1、有三年初中学籍。
2、本地户口学校直接办理中考报名;
非本地户口,属于本省户口亦可以由学校直接报名;
外省户口,则需要本地学生相应的条件外,还要需要监护人在当地有稳定的工作、稳定的住所、两年以上的社会保险,并由教育局检验后方可报名。
3、报名统一在网上报名,所填内容必须慎重,真实姓名必须与户口本上的名字一致,身份证的号码务必无误,特别是选择体育考试一栏一定要与你即将参加的选项一致。
中考报名表怎么填
2020年中考报名表填考号、学籍号、报名点,学校会统一发放考生考号和密码,无需自己特地去查看。记得拿到之后先改密码,而且一定要记下来。注意的是资料邮寄信息需要填写有效的、能够联系到自己的地址,最好就填写现居地,以免错过重要资料的收取。
需要按要求提交符合规格的照片,一般情况学校也会组织进行拍照,如果错过了,去指定照相馆补拍就行,具体照相馆可以在公众号对话框回复“中考报名”获取附件。是否具有我市3年完整学籍和3年本校完整学籍,一般只要不是中途从外地转学来的,没有出现过转学的,都填是。
拓展阅读:中考批次可以报考多少个志愿
独立批:外语、美术类和招收“宏志班”的学校、自主招生(1个)
提前指标批:国家级示范性普通高中和市级示范性高中(3个)
提前统招批:国家级示范性高中和市级示范性高中(4个)
第一批:省一级普通高中学校(4-6个)
第二批提前录取:广州市美术中学(1个)
第二批:市一级普通高中学校。(2-4个)
第三批:区一级及以下普通高中学校。(3个)
第四批:各级各类中职学校(6个)
推荐阅读:
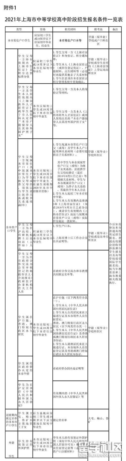
2019上海中考报名已经启动,小编为大家提供2019上海市中等学校高中阶段招生报名条件一览表,请大家仔细查看!祝你报考顺利!
2019上海市中等学校高中阶段招生报名条件一览表

小编精心为您推荐:
为方便大家报名,小编为大家提供2019上海中考报名对象及报名条件,请需要报名的同学仔细阅读本文,在规定的时间内报名!
2019上海中考报名对象及报名条件
(一)具有本市常住户籍的应届初三学生或18周岁以下(2001年9月1日及以后出生,下同)往届初中毕业生、结业生,可在学籍学校(或原初中毕业学校,下同)或户籍所在区报名。
(二)符合下列情况之一的非本市户籍学生可在本市参加中招报名:
1.考生父母一方持有效期内《上海市居住证》且积分达到标准分值,同时考生本人为持有效期内《上海市居住证》(或居住登记凭证)的应届初三学生或18周岁以下本市往届初中毕业生,可在学籍学校或考生所持有的《上海市居住证》(或居住登记凭证)上登记地址所在区报名。
2.考生父母一方及本人持有效期内《上海市海外人才居住证》或考生属于市人力资源社会保障局认定的“本市户籍留学人员其持外国护照子女”,考生为本市应届初三学生或18周岁以下本市往届初中毕业生,可在学籍学校所在区报名。
3.考生父母一方为本市户籍,且考生为持有效期内《上海市居住证》连续满3年的本市应届初三学生或18周岁以下本市往届初中毕业生(往届生须取得2018年本市中招报名资格),可在学籍学校所在区报名。
4.考生父母一方为在沪高校、科研机构博士后流动站(工作站)人员,考生为应届初三学生或18周岁以下本市往届初中毕业生,可在学籍学校或设站单位所在区报名。
5.考生父母一方为经市政府合作交流办审核登记的地级市以上(含地级市)政府驻沪办事机构有关工作人员,考生为本市应届初三学生或18周岁以下本市往届初中毕业生,可在学籍学校所在区报名。
6.考生属在沪台胞,香港、澳门特别行政区永久居民身份,且为本市应届初三学生或18周岁以下本市往届初中毕业生,可在学籍学校所在区报名。
7.考生属经市政府侨办认定华侨身份,且为本市应届初三学生或18周岁以下本市往届初中毕业生,可在学籍学校所在区报名。
8.考生为在沪定居并持《中华人民共和国外国人永久居留证》,且为本市应届初三学生或18周岁以下本市往届初中毕业生,可在学籍学校所在区报考。
(三)考生属过渡期内锁定名单的大屯、梅山、鲁矿后方基地(以下简称“后方基地”)职工子女,且为应届初三学生或18周岁以下的往届初中毕业生,可在相应的后方基地报考。
(四)考生持有效签证的外国护照并合法在本市居留的,如继续在本市高中阶段学校升学就读,可在学籍学校所在区报考。
持外国护照的考生须参加本市初中毕业统一学业考试,参照考试成绩,由报名所在区教育局根据相关政策统筹安排入学。
(五)非本市户籍部分应届初中毕业生可参加本市部分全日制普通中等职业学校自主招收进城务工人员随迁子女的招生考试,具体办法另行通知。
(六)符合第(一)(二)款的本市应届初三残疾学生可参加本市高中阶段特殊教育学校(含普通中等职业学校附设特教班,下同)招生,在学籍学校所在区报名。
1.本市特殊教育学校应届初三残疾学生参加本市特殊教育初中毕业统一学业考试,报考本市高中阶段特殊教育学校。
2.本市初中学校随班就读的应届初三残疾学生,如确需参加本市特殊教育初中毕业统一学业考试、报...
要参加考试的同学们,小编为大家提供“黑龙江哈尔滨2019年中考报名条件”供您参考,本网站将实时更新更多相关资讯,请不要错过。感谢大家浏览本页面!
黑龙江哈尔滨2019年中考报名条件
一、初中政治历史学业考试
报考条件
1.已完成政治、历史学业学习的全体在籍应届初中毕业生。
2.户籍在哈市市区而学籍在外地的初中毕业生返哈参加初中升学考试(以下简称中考)的(该类考生以下简称返哈考生),须参加我市统一组织的初中政治、历史学业考试,不可提交成绩证明。
3.符合我市普通高中报考条件要求报考普通高中且未参加过某学科初中学业考试的往届初中生(以下简称往届生),允许其参加一次该学科初中学业考试。
4.朝鲜族学校考生报考朝鲜族高中学校的,由其所在学校自行组织学业考试;报考其它高中学校的须参加全市统一组织的学业考试。
二、中招体育考试(身体素质测试部分)
报考项目
依据《哈尔滨市教育局关于调整中招体育考试(身体素质测试部分)项目的通知》(哈教函〔2018〕107号)相关要求,男女生可选考试项目均为四项,由考生自愿选择其中一项完成考试。具体如下:
男生为“立定跳远、坐位体前屈、跳绳、引体向上”四选一
女生为“立定跳远、坐位体前屈、跳绳、仰卧起坐”四选一
三、初中升学考试(简称中考)
报考条件
1.报考重点高中统招志愿考生的条件
具有哈市九区户口的考生具备下列条件可以报考重点高中统招志愿:
(1)应届初中毕业生;
(2)综合素质评价各维度等级均为合格或合格以上;
(3)英语听力与口语交际、理化实验操作考查成绩均合格。
具有哈市九区外来人口《居住证》并在哈市九区就读(具有就读学校学籍,下同)的外来务工人员随迁子女具备下列条件可以报考重点高中统招志愿:
(1)应届初中毕业生;
(2)综合素质评价各维度等级均为合格或合格以上;
(3)英语听力与口语交际、理化实验操作考查成绩均合格;
(4)父母双方或单方在我市工作5年以上;
(5)地理、生物学业考试(不含补考)前即在哈市九区初中学校就读,在就读学校参加了全部学业考试,并连续在哈市就读至毕业。
2.报考省重点高中配额志愿考生的条件
考生除具备报考重点高中统招志愿条件外,八年级结束前已在就读学校就学、毕业学年未转学或外出借读的,可报考就读初中学校获得的省重点高中配额生指标志愿。考生所在学校与电子学籍不一致的,不具备报考省重点高中配额生的资格。在毕业年级转学或外出借读的考生不具备报考省重点高中配额生的资格。
3.报考市重点高中配额志愿考生的条件
(1)具有哈市九区户口的考生,除具备报考省重点高中配额志愿的条件外,其户口与就读初中学校所在区一致的,可报考就读初中学校获得的市重点高中配额生指标志愿。
(2)具有哈市九区外来人口《居住证》并在哈市九区就读的外来务工人员随迁子...
中考频道为大家提供2019哈尔滨中考报名条件,一起来了解一下吧!更多中考报名资讯请关注我们网站的更新!
由《哈尔滨市2019年中考报名工作通知》可知以下内容:
2019哈尔滨中考报名条件
1.报考重点高中统招志愿考生的条件
具有哈市九区户口的考生具备下列条件可以报考重点高中统招志愿:
(1)应届初中毕业生;
(2)综合素质评价各维度等级均为合格或合格以上;
(3)英语听力与口语交际、理化实验操作考查成绩均合格。
具有哈市九区外来人口《居住证》并在哈市九区就读(具有就读学校学籍,下同)的外来务工人员随迁子女具备下列条件可以报考重点高中统招志愿:
(1)应届初中毕业生;
(2)综合素质评价各维度等级均为合格或合格以上;
(3)英语听力与口语交际、理化实验操作考查成绩均合格;
(4)父母双方或单方在我市工作5年以上;
(5)地理、生物学业考试(不含补考)前即在哈市九区初中学校就读,在就读学校参加了全部学业考试,并连续在哈市就读至毕业。
2.报考省重点高中配额志愿考生的条件
考生除具备报考重点高中统招志愿条件外,八年级结束前已在就读学校就学、毕业学年未转学或外出借读的,可报考就读初中学校获得的省重点高中配额生指标志愿。考生所在学校与电子学籍不一致的,不具备报考省重点高中配额生的资格。在毕业年级转学或外出借读的考生不具备报考省重点高中配额生的资格。
3.报考市重点高中配额志愿考生的条件
(1)具有哈市九区户口的考生,除具备报考省重点高中配额志愿的条件外,其户口与就读初中学校所在区一致的,可报考就读初中学校获得的市重点高中配额生指标志愿。
(2)具有哈市九区外来人口《居住证》并在哈市九区就读的外来务工人员随迁子女,除具备报考省重点高中配额志愿的条件外,其居住地(《居住证》等有效证件上的地址)与就读初中学校所在区一致的,可报考就读初中学校获得的市重点高中配额生指标志愿。
4.报考普通高中志愿考生的条件
具有哈市九区户口的考生具备下列条件可以报考普通高中志愿:
(1)户口在哈市九区的应届或未被全国中小学生学籍管理系统(高中阶段)和全国中等职业学校学籍管理系统注册的往届初中毕业生;
(2)综合素质评价各维度等级均为合格或合格以上。
具有哈市九区外来人口《居住证》并在哈市九区就读的外来务工人员随迁子女具备下列条件可以报考普通高中志愿:
(1)应届初中毕业生;
(2)综合素质评价各维度等级均为合格或合格以上。
上述凡被我市重点高中和普通高中录取的外省籍考生,高中毕业时参加高考的管理办法须按国家和黑龙江省的高考有关政策...
中考报名条件推荐访问