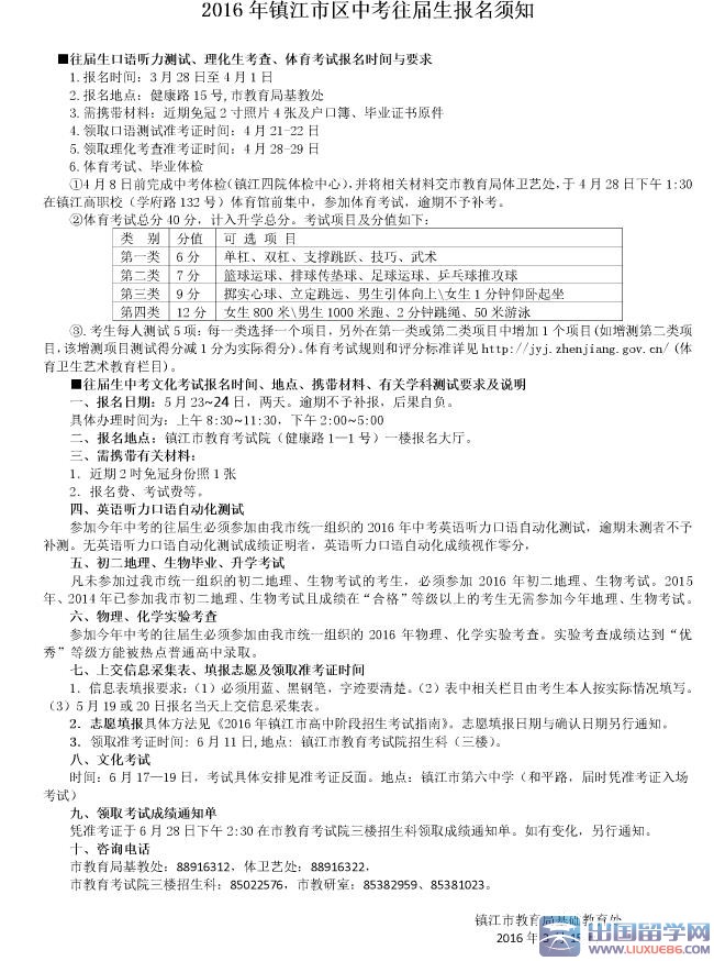
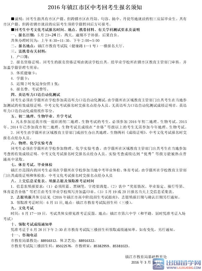
出国留学网中考报名须知

出国留学网专题频道中考报名须知栏目,提供与中考报名须知相关的所有资讯,希望我们所做的能让您感到满意!

温州市五年制学前教育大专班与中考报名须知

 

  2019年温州市五年制学前教育大专班招生报名将于3月初与中考报名同步进行报名,小编为你提供了温州市五年制学前教育大专班与中考报名须知,一起来看看吧,想知道更多相关资讯,请关注网站更新。

热爱“学前教育”的中考生看过来!

  2019年我市五年制学前教育大专班招生报名将于3月初与中考报名同步进行,考生在中考网报时,注意勾选“学前教育”一栏。

  五年制学前教育大专班是招收参加中考的初中毕业生,考生经过术科考试合格后,结合其中考文化成绩择优录取。考生被录取后的培养模式是,先在中职学校学习三年,经过“三升四”考试(即中职三年学习后升入大专进行的考试)后,合格的将进入高校继续两年的大专学习。

  据了解,自2017年起,学前教育实现扩容提质被列入了市政府民生工程,面对全市扩建70所幼儿园;2018年我市制定并发布了《发展学前教育第三轮三年行动计划(2018—2020年)》。根据计划,2018—2020年,我市每年要开工建设一批幼儿园,其中2018年新增幼儿园70所,2019年新增幼儿园80所,2020年新增幼儿园80所。

  未来,面对学前教育师资缺口将很大,学前教育专业的学生培养便成为了重点。下面是我市与高校合作办学的五所中职学校亮出各自学前教育专业特色,看看哪家更适合你的发展。

  附件:2019年温州市五年制学前教育大专班招生宣传.pdf

  推荐阅读:

  温州市2019年中考加分规定

  温州市2019年高中招生录取原则与办法

  

​2019年广州中考报名须知

 

  参加中考的同学,2019年广州中考报名须知出来了,一起来了解一下吧,看看报名想要注意些什么吧,希望能对你有所帮助 ,想知道更多相关资讯,请关注网站更新。

2019年广州中考报名须知

  2019年广州市高中阶段学校招生考试(以下简称“中考”)报名将于3月11日-15日进行。本次报名继续采取现场核验学生报名资格、派发考生号再由考生网上填写报名信息的方式进行。考生完成资格核验和摄像后,凭考生号和密码登录中考服务平台(http://zhongkao.gzzk.cn/)进行网上报名,主要填写个人基本信息,申报各类升学资格和体育考试项目。考生最迟须在3月15日17:00前对报名信息予以网上确认,逾期未确认的报名无效。其中申报相关资格的考生需在规定时间内向报名点提交审核材料。选择在我市参加高中阶段学校统一升学的考生还须交纳考试费。

  3月11-13日,应届生到学籍学校办理资格审核后领取考号和初始密码进行报名。

  3月13-15日,我市户籍的往届生和外地返穗生到户籍所在区招考办(基教科)报名,港澳台或国外来穗升学生到居住地所在区招考办(基教科)进行报名,在我市初中学校毕业的非本市户籍往届毕业生到原毕业学校所在区招考办(基教科)报名。申报体育、艺术特长生资格的考生须按市教育局有关招收体育、艺术特长生文件要求,在规定时间(5月初左右)内,上网填报特长生项目和招生学校,携证明材料到特长生招生学校进行资格审核,参加学校组织的特长测试。

  >>>点击进入广州市招生考试委员会办公室2019年中考报名入口

  推荐阅读:

  2019年广州中考思想品德模拟试卷

  2019年广州市中考招生考试报名问答

  

2017年成都锦江区回城生、往届生中考报名须知

 

  出国留学网成都中考频道的小编会及时为广大考生提供2017年成都锦江区回城生、往届生中考报名须知,希望对大家有所帮助。

  2017年成都锦江区回城生、往届生中考报名须知

  凡户籍在锦江区且学籍不在成都市五城区、高新区、天府新区成都直管区,并要求回锦江区参加中考的考生,请登录成都市中考网络应用服务平台:http://zkzx.cdzk.net,点击“注册中考网络应用通行证”进行注册(以前已注册过的可登录查验注册信息是否正确)。中考报名、志愿填报、分数查询等都需在此平台进行,请在到我办进行现场资格审核前务必进行注册。

  考生注册完毕后,请考生本人带上以下材料:

  1、户口簿原件及复印件

  2、由就读学校出具盖章的初三应届毕业生学籍证明(必须有G字头或L字头的国网学籍号)/往届生带毕业证及复印件

  3、由就读学校出具盖章并有就读学校所属教育局签章的生物、地理会考成绩

  4、由就读学校出具盖章并有就读学校所属教育局签章的综合素质评价等级证明

  于3月9日—11日(9:00—11:30,13:00—16:30)到锦江区大中专招生办公室(水碾河南街66号),进行报名资格审核、报名确认、电子摄像及缴纳报名费(报名费60元/生)。

  咨询电话:

  028-84440438、84454691

  以下是成都2017年全部科目的试题发布入口:


地区 中考试题

2015年东营中考报名须知

 

  2015年东营中考报名须知

  一、招生对象

  东营市第一中学、第二中学的招生范围为市直、东营区、东营经济技术开发区和济军基地实验学校。招生对象为具有招生范围内学籍(或户籍)的初中应届毕业生。

  二、报名时间

  报名时间为2015年4月1日至3日下午17:00,逾期不再办理。每天的报名时间为:上午8:30-11:30,下午13:30-17:00。具体安排如下:

  4月1日:上午,市实验学校、济军基地实验学校、开发区社会事务管理局;下午,市育才学校。

  4月2日:上午,市实验中学;下午,市晨阳学校、各民办学校。

  4月3日:借读考生。

  三、报名办法

  报名采取集体报名和个人报名相结合的办法。

  (一)市教育局所属初中学校、济军基地实验学校、开发区社会事务管理局、各民办学校按照时间安排到市晨阳学校体育馆一楼大厅报名;东营区所属初中学校集中到东营区教育局报名。在其它县区或外地市借读的考生回户籍所在地报名,报名时须持初中学籍档案(由考生学籍所在地县级以上学籍主管部门出具,加盖公章)、综合素质发展报告书(由考生借读学校出具,加盖公章)、户口簿原件和复印件、中小学信息技术等级证书原件和复印件。在市内借读的考生还需出具原毕业学校主管教育行政部门出具的地理、生物学科学业考试成绩(原始分数)证明。

  (二)音乐、体育、美术特长生报名时须持报考学校的专业合格证原件。

  (三)特殊考生须持有关证书(证件)原件和复印件报名。

  考生基本信息须经本人签字确认,严禁他人代签。经报名点审查后信息更改的考生,学校集体报名的由学生所在初中学校通知考生本人及其家长[微博],于4月3日下午5:00前,考生本人持户口本到报名点签字确认;借读考生单独报名的,现场签字确认。凡规定时限内不签字确认的,以审查结果为准。

  四、报名程序

  (一)集体报名程序

  第一步:资格审核:学校将考生信息汇总表、未报考学生信息汇总表、考生志愿表、所需证件原件及复印件(与汇总表名单顺序一致)交集体报名资格审核处审核。

  第二步:信息录入:学校将审核合格的考生信息交报名信息录入处,由工作人员导入该校报考信息,查验考生学籍档案。

  (二)借读考生报名程序

  第一步:考生认真阅读《2015年市教育局直属普通高中学校招生报名须知》,了解有关规定和要求。

  第二步:领取报名序号、《致全市初中学生学业考试考生及家长的一封信》和《2015年东营市高中阶段学校招生考生志愿表》,特殊考生领取《2015年东营市高中阶段学校招生特殊考生审批表》,熟悉相关政策,填写相关表格。

  第三步:按考生报名序号依次进行资格审查,考生将报名所需证件原件及复印件交借读考生报名处审查,交《2015年东营市高中阶段学校招生考生志愿表》和《一封信》回执,特殊考生同时交《201...

2015年无锡个别考生中考报名须知

 

  无锡教育网2015年个别考生中考报名须知

  凡无锡市区户口,在外就读的应届毕业学生和无锡市区初中毕业的往届毕业学生可单独报名参加2015年无锡市初中毕业升学考试。根据《江苏省义务教育学籍管理规定》文件精神,在外就读的应届毕业生应先转学至户口所在地初中学校。为方便个别考生报名,市教育局开通了个别考生中考网络报名系统(http://gbbm.wxetv.com.cn),考生直接上网填报《无锡市个别考生中考报名申请表》,信息提交后可凭姓名和身份证号修改相关信息。咨询电话81821847。

  个别考生于3月9日—3月13日(休息日除外)期间, 携带户口簿、在读学校学习证明(往届生携带初中毕业证书)、近期免冠二寸电子照片、中考报名费62元到无锡市教育考试院(原无锡市教育考试服务中心)一楼一站式服务窗口进行现场确认。(地址:无锡市南长区扬名新村720号,联系电话:85011221。地铁1号线至太湖广场站3号出口)

  2015年全国各地中考时间及科目安排汇总>>>点击查看

  2015年全国中考报名时间及通知汇总>>>点击查看

  最全中考各科复习资料>>>点击查看

  怎么样写出中考满分作文及素材>>>点击查看

  各科中考模拟试题>>>点击开始做题

...

2013年天津市静海县外省回津考生中考报名须知

12-20

标签: 中考

 

一、采集范围:

  ①已经具有我县常住户籍(含蓝印户籍)的应届初中毕业生;

  ②目前尚未取得我县常住户籍(含蓝印户籍),但2013年3月20日前可以取得我县常住户籍(含蓝印户籍)的应届初中毕业生。
二、采集时间:
  2012年12月15日至2012年12月20日(上午8:30-12:00、下午13:30-5:00)
三、采集地点:
  静海县教育局服务处
四、咨询电话:
  022-28940571(服务处),022-28942556(教育科)
  网址www.jinghaiedu.cn(天津市静海县教育局网站)
五、所带材料:
  ①静海县的户口簿及复印件(蓝印户口还需提供城市建设费发票及复印件);尚未取得我县户口的考生,可先提供其原籍户口簿及复印件,并务必于2013年3月20日前上交我县户口簿及复印件(蓝印户口还需提供城市建设费发票及复印件)。
  ②地市级学籍证明;
  ③2013年天津市八、九年级学生基本信息采集登记表(表格在静海教育局网站下载,填写后上报打印稿);
六、注意事项:
  ①因为要采集头像,学生本人必须来,要求学生衣着得体,留学生发型;
  ②户口簿的户主页、学生本人页以及城市建设费发票要复印在一张A4纸的正反面;
  ③学籍证明的格式如下:(必须打印)

外省回津中考考生学籍证明

  ××××××××学校2013年应届初中毕业生,学籍号:×××,身份证号:×××

  特此证明。

  地市级教育局学籍专用章 毕业学校章

2013年天津滨海新区开发区外省回津考生中考报名须知

12-20

标签: 中考

 

  报名范围:2012年12月20日前取得开发区正式户口或蓝印户口的应届初中毕业生。

  报名时间:2012年12月19日上午8:30-12:00,下午1:00—4:00(学生本人来)。

  报名地点、联系人、联系方式:开发区国际学校(开发区晓园街9号);联系人:李主任、叶老师、曹老师。

  咨询电话:25292562;25290150

  所需材料:①户口簿及复印件1份(天津蓝印户口和原籍户口都要复印户口本首页和学生本人页,蓝印户口还要提供城市建设费发票及复印件)。

  ②学校和上级主管部门盖章的学籍证明,要求带有身份证号、学籍号(模板见后)。

注意事项:户口簿复印在一张A4纸的正反面,如图所示。

户口簿首页
户主页
...

2013年天津市河北区外省回津考生中考报名须知

12-20

标签: 中考

 

  一、报名范围:
  2013年3月20日前取得河北区正式户口或蓝印户口的应届初中毕业生。

  二、报名时间:
  2012年12月15日(学生本人来)已在河北区学校就读的在学校先统计

  三、报名地点:河北区教育局中学科26288185
  四、所需材料:①户口簿及复印件2份(天津蓝印户口和原籍户口都要复印户口本首页和学生本人页,蓝印户口还要提供城市建设费发票及复印件)。
  ②学校和上级主管部门盖章的学籍证明,要求带有身份证号、学籍号(模板见后)。
  ③近期学生的一寸蓝色背景彩照8张(同时带电子版)。
  五、注意事项:
  ①户口簿复印在一张A4纸的正反面,如图所示。

户口簿首页

户主页