出国留学网专题频道中考政治真题栏目,提供与中考政治真题相关的所有资讯,希望我们所做的能让您感到满意!
2022年安徽省的中考政治考试试题难度相较于往年来说没有太大变化,但相较于其他科目来说,对考生的能力考察上还略显轻松一些,相信今年各位考生在考场上也能感受到,下面的内容是小编为大家整理的2022年安徽省中考政治真题及答案,快来看看吧!





推荐阅读:
2022年的中考已经全部结束了,各位考生目前也已经查询到了自己的考试成绩,与此同时,下一届将在明年参加考试的考生们也已经开始全面的复习和备考了,小编在本文中为大家带来了2022海南省中考政治真题,快和小编一起来看看吧!






推荐阅读:
...06-15
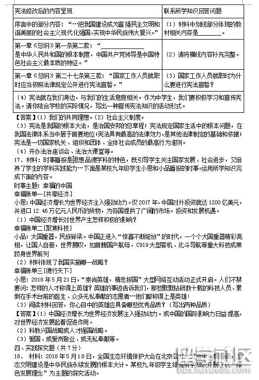
中考开始了,但是真正能够在最后胜利的人都会永远保持冷静的心态,只有冷静的心态才能在考试中从容的应对。发挥出超神水平!出国留学网中考栏目为您提供2019年四川南充中考政治真题及答案(图片版),中考,一路与你同行。
2019年四川南充中考政治真题及答案(图片版)




推荐阅读:
06-15
中考虽然艰难,但你并不是孤身一人!出国留学网为你精选2019年四川南充中考政治真题及答案,做你背后的伙伴,为你解析每一道题目的得分利弊,让失分不再迷茫,得分尽在掌握!
2019年四川南充中考政治真题及答案




推荐阅读:
10-18
本网站将为您带来最新的《2018年广西百色中考政治真题及答案》,欢迎阅读!祝您中考大捷,学业有成!更多相关资讯敬请关注本网更新!
2018年广西百色中考政治真题及答案






推荐阅读:
...10-17
10-16
本网站中考栏目以最快的速度为大家呈现《2018年湖北荆门中考政治真题及答案》,如果您需要查找的真题及答案没有显示,请按ctrl+F5刷新。
2018年湖北荆门中考政治真题及答案




推荐阅读:
...10-16
少壮须努力,用功要趁早。祝考生们金榜题名!本网站中考栏目为大家提供《2018年湖北随州中考政治真题及答案》,更多中考资讯请关注我们网站的更新!





推荐阅读:
中考政治真题推荐访问