出国留学网专题频道中考物理易错点栏目,提供与中考物理易错点相关的所有资讯,希望我们所做的能让您感到满意!
各地中考已经纷纷拉开帷幕了,各位考生请从容面对!出国留学网为您整理《2018中考物理易错点》,希望给您带来帮助!更多相关资讯请继续关注本网站的更新!在这里祝您顺利通过考试!
2018中考物理易错点




推荐阅读:
出国留学网为您整理“中考物理常见易错考点整理(5)”,欢迎阅读参考,更多精彩内容请继续关注本网站相关栏目发布的信息。
中考物理常见易错考点整理(5)
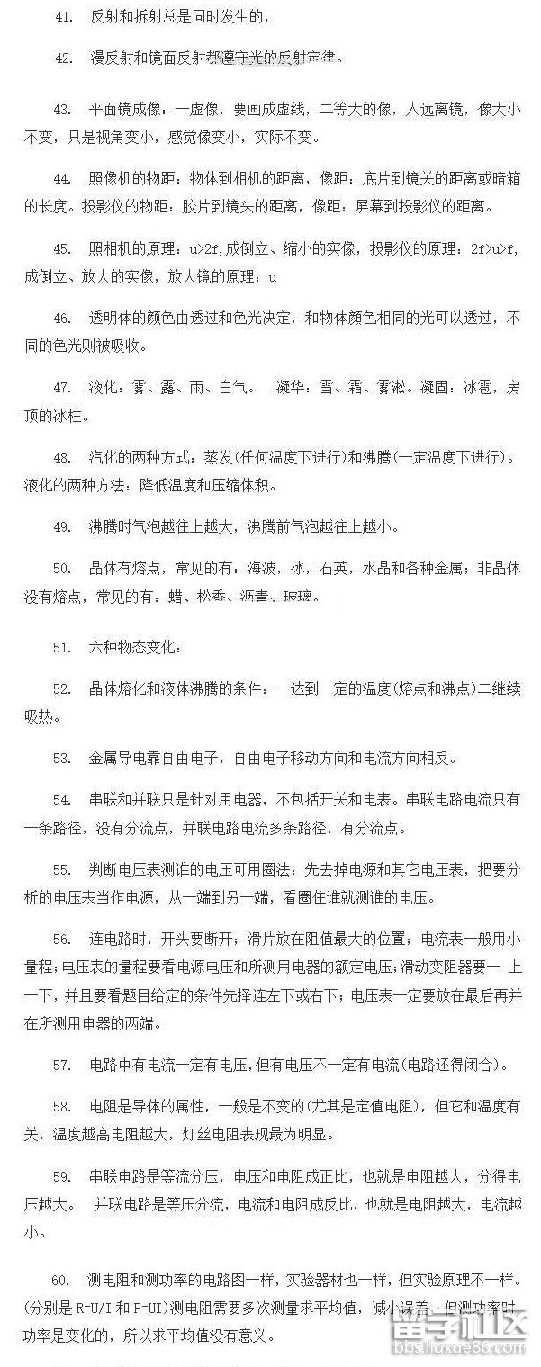
41.照像机的物距:物体到相机的距离;像距:底片到镜头的距离或暗箱的长度。投影仪的物距:胶片到镜头的距离;像距:屏幕到投影仪的距离。
42.照相机的原理:u>2f,成倒立、缩小的实像;投影仪的原理:2f>u>f,成倒立、放大的实像。
43.透明物体的颜色由透过的色光决定,和物体顔色相同的光可以透过,不同的色光则被吸收。
44.液化:雾、露、雨、白气。凝华:雪、霜、雾淞。凝固:冰雹,房顶的冰柱。
45.汽化的两种方式:蒸发(任何温度下进行)和沸腾(一定温度下进行)。液化的两种方法:降低温度和压缩体积。
46.沸腾时气泡越往上越大,沸腾前气泡越往上越小。
47.晶体有熔点,常见的有:海波,冰,石英,水晶和各种金属;非晶体没有熔点,常见的有:蜡、松香、沥青、玻璃。
48.晶体熔化和液体沸腾的条件:达到一定的温度(熔点和沸点);继续吸热。
49.金属导电靠自由电子,自由电子移动方向和电流方向相反。
50.串联和并联只是针对用电器,不包括开关和电表。串联电路的电流只有一条路径,没有分流点;并联电路的电流多条路径,有分流点。
推荐阅读:
...
出国留学网为您整理“中考物理常见易错考点整理(4)”,欢迎阅读参考,更多精彩内容请继续关注本网站相关栏目发布的信息。
中考物理常见易错考点整理(4)
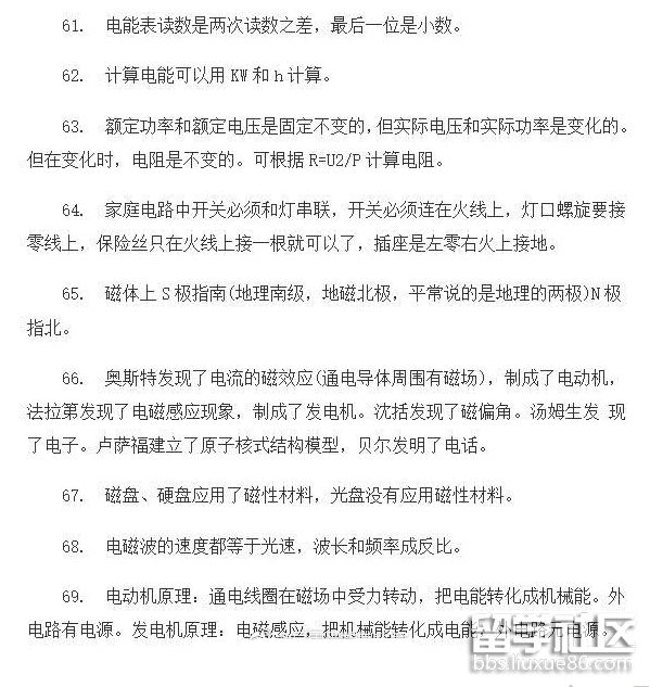
31.热量只存在于热传递过程中,离开热传递说热量是没有意义的。热量对应的动词是:吸收或放出。
32.比热容是物质的一种属性,是固定不变的。比热容越大,吸收相同热量,温度变化量小(用人工湖调节气温);升高相同温度,吸收热量多(用水做冷却剂)。
33.内燃机一个工作循环包括4个冲程,曲轴转动2周,做功1次,有2次能量转化。
34.太阳能电池是把太阳能转化为电能,并不是把化学能转化为电能。
35.核能属于一次能源,不可再生能源。
36.音调指声音的高低,和频率,发声体的长短、粗细、松紧有关。响度指声音的大小,和振幅,用力的大小,距离发声体的远近有关。
音色指声音的特色,是区别不同发声体的,和发声体材料,结构有关。
37.回声测距要注意除以2。
38.光线要注意加箭头,要注意实线与虚线的区别;实像,光线是实线;法线、虚像、光线的延长线是虚线。
39.漫反射和镜面反射都遵守光的反射定律。
40.平面镜成像:一虚像,要画成虚线;二等大的像,人远离镜,像大小不变,只是视角变小,感觉像变小,实际不变。
推荐阅读:
...
出国留学网为您整理“中考物理常见易错考点整理(3)”,欢迎阅读参考,更多精彩内容请继续关注本网站相关栏目发布的信息。
中考物理常见易错考点整理(3)
21.托里拆利实验水银柱的高度差和管子的粗细倾斜等因素无关,只跟当时的大气压有关。
22.浮力和深度无关,只跟物体浸在液体中的体积有关。浸没时V排=V物,没有浸没时V排
23.有力不一定做功。有力有距离,并且力距离要在同一方向才做功。
24.简单机械的机械效率不是固定不变的。滑轮组的机械效率除了跟动滑轮的重力有关外,还跟所提升物体的重力有关,物体越重,拉力也越大,机械效率越高,但动滑轮的重力不变。
25.物体匀速水平运动时,动能和势能不一定不变。此时还要考虑物体的质量是否发生变化,例如洒水车,投救灾物资的飞机。
26.机械能守恒时,动能最大,势能最小。可以由容易分析的高度和形变大小先判断势能,再判断动能的变化。
27.分子间的引力和斥力是同时存在,同时增大和减小。只是在不同的变化过程中,引力和斥力的变化快慢不一样,导致最后引力和斥力的大小不一样,最终表现为引力或斥力。
28.分子间引力和大气压力的区别:分子力凡是相互吸引的都是因为分子间有引力,但如果伴随着空气被排出或大气压强的变化则说明是大气压力。例:两块玻璃沾水后合在一起分不开是大气压力,水面上提起玻璃弹簧测力计示数变小是因为分子间有引力。
29.物体内能增大,温度不一定升高(晶体熔化,液化沸腾);物体内能增加,不一定是热传递(还可以是做功);物体吸热,内能一定增加;物体吸热温度不一定升高(晶体熔化,液体沸腾);物体温度升高,内能不一定升高(还和物体的质量等因素有关);物体温度升高,不一定是热传递(还可以是做功)。
30.内能和温度有关,机械能和物体机械运动情况有关,它们是两种不同形式的能。物体一定有内能,但不一定有机械能。
推荐阅读:
...
出国留学网为您整理“中考物理常见易错考点整理(2)”,欢迎阅读参考,更多精彩内容请继续关注本网站相关栏目发布的信息。
中考物理常见易错考点整理(2)
11.1Kg≠9.8N。两个不同的物理量只能用公式进行转换。
12.月球上弹簧测力计、天平都可以使用,太空失重状态下天平不能使用,而弹簧测力计还可以测拉力等除重力以外的其它力。
13.压力增大,摩擦力不一定增大。滑动摩擦力跟压力有关,但静摩擦力跟压力无关,只跟和它平衡的力有关。
14.两个物体接触不一定发生力的作用,还要看有没有挤压,相对运动等条件。
15.滑动摩擦力和接触面的粗糙程度有关,压强和接触面积的大小有关。
16.杠杆调平:左高左调。天平调平:指针偏左右调,两侧的平衡螺母调节方向一样。
17.画力臂的方法:一找支点(杠杆上固定不动的点),二画力的作用线(把力延长或反向延长),三连距离(过支点,做力的作用线的垂线),四标字母。
18.动力最小,力臂应该最大。力臂最大做法:在杠杆上找一点,使这一点到支点的距离最远。
19.压强的受力面积是接触面积,单位是平方米。注意接触面积是一个还是多个,更要注意单位换算。
20.液体压强跟液柱的粗细和形状无关,只跟液体的深度有关。深度是指液面到液体内某一点的距离,不是高度。
21.固体压强先运用F=G计算压力,再运用P=F/S计算压强,液体压强先运用P=ρgh计算压强,再运用F=PS计算压力(注意单位,对于柱体则两种方法可以通用)
推荐阅读:
...
出国留学网为您整理“中考物理常见易错考点整理(1)”,欢迎阅读参考,更多精彩内容请继续关注本网站相关栏目发布的信息。
中考物理常见易错考点整理(1)
1.天平读数时,游码要看左侧,移动游码相当于在天平右盘中加减砝码。
2.惯性大小和速度无关,惯性大小只跟质量有关。一个物体速度越大,只能说明动能越大,能够做的功越多,并不是惯性越大。
3.密度并不是一定不变的。密度是物质的属性,和质量体积无关,但和温度有关,尤其是气体密度跟随温度的变化比较明显。
4.匀速直线运动的速度一定不变。只要是匀速直线运动,则速度一定是一个定值(即速度的大小方向都不变)。
5.受力分析的步骤:确定研究对象;找重力;找接触物体;判断和接触物体之间是否有压力、支持力、摩擦力、拉力等其它力。
6.平衡力和相互作用力的区别:平衡力作用在一个物体上,相互作用力作用在两个物体上。
7.物体运动状态改变一定受到了力,受力不一定改变运动状态。力是改变物体运动状态的原因。受力也包含受平衡力,此时运动状态就不变(静止或者匀速直线运动)。
8.平均速度只能是总路程除以总时间。求某段路上的平均速度,不是速度的平均值,只能是总路程除以这段路程上花费的所有时间,包含中间停的时间。
9.惯性是属性,不是力。因此不能说受到惯性,只能说具有,由于惯性。
10.物体受平衡力,则物体处于平衡状态(静止或匀速直线运动),这两个可以相互推导。物体受非平衡力,若合力和运动方向一致,物体做加速运动;反之,做减速运动。
推荐阅读:
...
出国留学中考网为大家提供中考物理易错点50个,更多中考资讯请关注我们网站的更新!
中考物理易错点50个
初三的孩子即将面临中考,对于物理课程更是欲罢不能,声光热力电整一起还搭上化学放在一张理综卷上,把初三的小伙伴们给难住了。
下面是一位物理特级老师凭着自己多年的教学经验,总结出初中物理50个拉分的易错点,下面就一起来看看这50个知识点吧!
1. 天平读数时,游码要看左侧,移动游码相当于在天平右盘中加减砝码。
2. 惯性大小和速度无关,惯性大小只跟质量有关。一个物体速度越大,只能说明动能越大,能够做的功越多,并不是惯性越大。
3. 密度并不是一定不变的。密度是物质的属性,和质量体积无关,但和温度有关,尤其是气体密度跟随温度的变化比较明显。
4. 匀速直线运动的速度一定不变。只要是匀速直线运动,则速度一定是一个定值(即速度的大小方向都不变)。
5. 受力分析的步骤:确定研究对象;找重力;找接触物体;判断和接触物体之间是否有压力、支持力、摩擦力、拉力等其它力。
6. 平衡力和相互作用力的区别:平衡力作用在一个物体上,相互作用力作用在两个物体上。
7. 物体运动状态改变一定受到了力,受力不一定改变运动状态。力是改变物体运动状态的原因。受力也包含受平衡力,此时运动状态就不变(静止或者匀速直线运动)。
8.平均速度只能是总路程除以总时间。求某段路上的平均速度,不是速度的平均值,只能是总路程除以这段路程上花费的所有时间,包含中间停的时间。
9.惯性是属性,不是力。因此不能说受到惯性,只能说具有,由于惯性。
10.物体受平衡力,则物体处于平衡状态(静止或匀速直线运动),这两个可以相互推导。物体受非平衡力,若合力和运动方向一致,物体做加速运动;反之,做减速运动。
11. 1Kg≠9.8N。两个不同的物理量只能用公式进行转换。
12. 月球上弹簧测力计、天平都可以使用,太空失重状态下天平不能使用,而弹簧测力计还可以测拉力等除重力以外的其它力。
13. 压力增大,摩擦力不一定增大。滑动摩擦力跟压力有关,但静摩擦力跟压力无关,只跟和它平衡的力有关。
14. 两个物体接触不一定发生力的作用,还要看有没有挤压,相对运动等条件。
15. 滑动摩擦力和接触面的粗糙程度有关,压强和接触面积的大小有关。
16. 杠杆调平:左高左调。天平调平:指针偏左右调,两侧的平衡螺母调节方向一样。
17. 画力臂的方法:一找支点(杠杆上固定不动的点),二画力的作用线(把力延长或反向延长),三连距离(过支点,做力的作用线的垂线),四标字母。
18. 动力最小,力臂应该最大。力臂最大做法:在杠杆上找一点,使这一点到支点的距离最远。
19. 压强的受力面积是接触面积,单位是平方米。注意接触面积是一个还是多个,更要注意单位换算。
20. 液体压强跟液柱的粗细和形状无关,只跟液体的深度有关。深度是指液面到液体内某一点的距离,不是高度。
固体压强先运用F=G计算压力,再运用P=F/S计算压强,液体压强先运用P=ρgh计算压强,再运用F...
以下《》由出国留学网高考频道为您精心提供希望对您的考试有所帮助
1.匀速直线运动的速度一定不变。只要是匀速直线运动,则速度一定是一个定值。
2.平均速度只能是总路程除以总时间。求某段路上的平均速度,不是速度的平均值,只能是总路程除以这段路程上花费的所有时间,包含中间停的时间。
3.密度不是一定不变的。密度是物质的属性,和质量体积无关,但和温度有关,尤其是气体密度跟随温度的变化比较明显。
4.天平读数时,游码要看左侧,移动游码相当于在天平右盘中加减砝码。
5.受力分析的步骤:确定研究对象;找重力;找接触物体;判断和接触物体之间是否有压力、支持力、摩擦力、拉力等其它力。
6.平衡力和相互作用力的区别:平衡力作用在一个物体上,相互作用力作用在两个物体上。
7.物体运动状态改变一定受到了力,受力不一定改变运动状态。力是改变物体运动状态的原因。受力也包含受包含受平衡力,此时运动状态就不变。
8.惯性大小和速度无关。惯性大小只跟质量有关。速度越大只能说明物体动能大,能够做的功越多,并不是惯性越大。
9.惯性是属性不是力。不能说受到,只能说具有,由于。
10.物体受平衡力物体处于平衡状态(静止或匀速直线运动)。这两个可以相互推导。物体受非平衡力:若合力和运动方向一致,物体做加速运动,反之,做减速运动。
11.1Kg≠9.8N。两个不同的物理量只能用公式进行变换。
12.月球上弹簧测力计、天平都可以使用,太空失重状态下天平不能使用而弹簧测力计还可以测拉力等除重力以外的其它力。
13.压力增大摩擦力不一定增大。滑动摩擦力跟压力有关,但静摩擦力跟压力无关,只跟和它平衡的力有关。
14.两个物体接触不一定发生力的作用。还要看有没有挤压,相对运动等条件。
15.摩擦力和接触面的粗糙程度有关,压强和接触面积的大小有关。
16.杠杆调平:左高左调;天平调平:指针偏左右调。两侧的平衡螺母调节方向一样。
17.动滑轮一定省一半力。只有沿竖直或水平方向拉,才能省一半力。
18.画力臂的方法:一找支点(杠杆上固定不动的点),二画力的作用线(把力延长或反向延长),三连距离(过支点,做力的作用线的垂线)、四标字母。
19.动力最小,力臂应该最大。力臂最大做法:在杠杆上找一点,使这一点到支点的距离最远。
20.压强的受力面积是接触面积,单位是m2。注意接触面积是一个还是多个,更要注意单位换算:1cm2=10-4m2
21.液体压强跟液柱的粗细和形状无关,只跟液体的深度有关。深度是指液面到液体内某一点的距离,不是高度。
固体压强先运用F=G计算压力,再运用P=F/S计算压强,液体压强先运用P=ρgh计算压强,再运用F=PS计算压力(注意单位,对于柱体则两种方法可以通用)
22.托里拆利实验水银柱的高度差和管子的粗细倾斜等因素无关,只跟当时的大气压有关。
23.浮力和深度无关,只跟物体浸在液体中的体积有关。浸没时V排=V物,没有浸没时V排
求浮力要首先看物体的状态:若漂浮或悬浮则直接根据F浮=G计算,若有弹簧测力计测可以根据F浮=G-F拉计...
以下由出国留学网中考频道为您精心提供中考物理指导:69个易错点汇总,希望对您中考物理复习有所帮助。
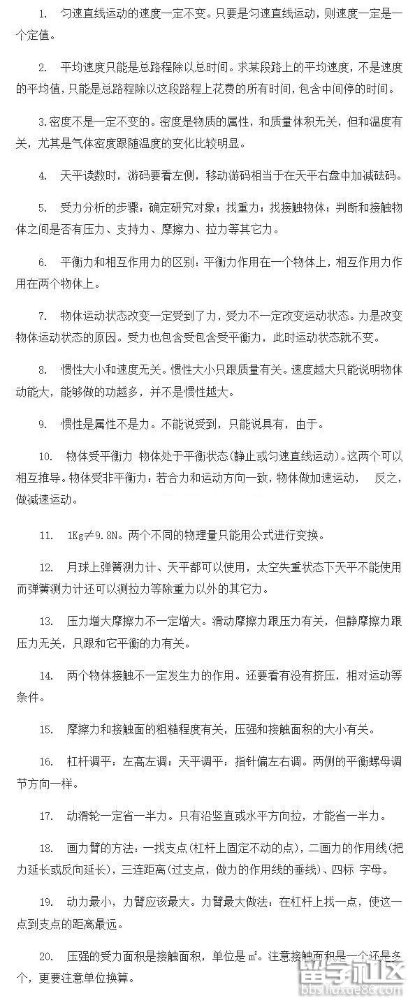
◆1. 匀速直线运动的速度一定不变。只要是匀速直线运动,则速度一定是一个定值。
◆2. 平均速度只能是总路程除以总时间。求某段路上的平均速度,不是速度的平均值,只能是总路程除以这段路程上花费的所有时间,包含中间停的时间。
◆3.密度不是一定不变的。密度是物质的属性,和质量体积无关,但和温度有关,尤其是气体密度跟随温度的变化比较明显。
◆4. 天平读数时,游码要看左侧,移动游码相当于在天平右盘中加减砝码。
◆5. 受力分析的步骤:确定研究对象;找重力;找接触物体;判断和接触物体之间是否有压力、支持力、摩擦力、拉力等其它力。
◆6. 平衡力和相互作用力的区别:平衡力作用在一个物体上,相互作用力作用在两个物体上。
◆7. 物体运动状态改变一定受到了力,受力不一定改变运动状态。力是改变物体运动状态的原因。受力也包含受包含受平衡力,此时运动状态就不变。
◆8. 惯性大小和速度无关。惯性大小只跟质量有关。速度越大只能说明物体动能大,能够做的功越多,并不是惯性越大。
◆9. 惯性是属性不是力。不能说受到,只能说具有,由于。
◆10. 物体受平衡力 物体处于平衡状态(静止或匀速直线运动)。这两个可以相互推导。物体受非平衡力:若合力和运动方向一致,物体做加速运动, 反之,做减速运动。
◆11. 1Kg≠9.8N。两个不同的物理量只能用公式进行变换。
◆12. 月球上弹簧测力计、天平都可以使用,太空失重状态下天平不能使用而弹簧测力计还可以测拉力等除重力以外的其它力。
◆13. 压力增大摩擦力不一定增大。滑动摩擦力跟压力有关,但静摩擦力跟压力无关,只跟和它平衡的力有关。
◆14. 两个物体接触不一定发生力的作用。还要看有没有挤压,相对运动等条件。
◆15. 摩擦力和接触面的粗糙程度有关,压强和接触面积的大小有关。
◆16. 杠杆调平:左高左调;天平调平:指针偏左右调。两侧的平衡螺母调节方向一样。
◆17. 动滑轮一定省一半力。只有沿竖直或水平方向拉,才能省一半力。
◆18. 画力臂的方法:一找支点(杠杆上固定不动的点),二画力的作用线(把力延长或反向延长),三连距离(过支点,做力的作用线的垂线)、四标 字母。
◆19. 动力最小,力臂应该最大。力臂最大做法:在杠杆上找一点,使这一点到支点的距离最远。
◆20. 压强的受力面积是接触面积,单位是m2。注意接触面积是一个还是多个,更要注意单位换算:1 cm2 = 10-4m2
◆21. 液体压强跟液柱的粗细和形状无关,只跟液体的深度有关。深度是指液面到液体内某一点的距离,不是高度。
固体压强先运用F=G计算压力,再运用P=F/S计算压强,液体压强先运用P=ρg h计算压强,再运用F=PS计算压力(注意单位,对于柱体则两种方法可以通用)
◆22. 托里拆利实验水银柱的高度差和管子的粗细倾斜等因素无关,只跟当时的大气压有关。
◆23. 浮力和深度无关,只跟物体浸在液体中的体积有关。浸没时V排=V...
中考物理易错点推荐访问