出国留学网专题频道中考物理题库栏目,提供与中考物理题库相关的所有资讯,希望我们所做的能让您感到满意!
出国留学中考网为大家提供2016山西中考百校联考物理模拟试题(一),更多中考资讯请关注我们网站的更新!
2016山西中考百校联考物理模拟试题(一)






小编精心为您推荐:
01-23
出国留学中考网为大家提供北京2015-2016学年初三上学期物理期末考试试卷及答案汇总,更多中考资讯请关注我们网站的更新!
| 北京2015-2016学年初三上学期物理期末考试试卷及答案汇总 | |
| 北京西城区2015-2016学年初三上学期物理期末试卷 | 北京西城区2015-2016初三上册物理期末试卷答案 |
| 北京东城区2015-2016学年初三上学期物理期末试卷 | |
出国留学中考网为大家提供北京西城区2015-2016学年初三上学期物理期末试卷,更多中考资讯请关注我们网站的更新!
北京西城区2015-2016学年初三上学期物理期末试卷
北京西城区2015-2016学年初三上册物理期末试卷答案>>>点击查看









小编精心为您推荐:
出国留学网中考网为大家提供北京东城区2015-2016学年初三上学期物理期末试卷,更多中考资讯请关注我们网站的更新!
北京东城区2015-2016学年初三上学期物理期末试卷
北京东城区2015-2016学年初三上学期物理期末试卷答案>>>点击查看









出国留学中考网为大家提供北京海淀区2015-2016学年初三上学期物理期末试卷,更多中考资讯请关注我们网站的更新!
北京海淀区2015-2016学年初三上学期物理期末试卷
北京海淀区2015-2016学年初三上学期物理期末试卷答案 >>>点击查看









出国留学网中考网为大家提供中考物理专题复习:作图题,更多中考资讯请关注我们网站的更新!
中考物理专题复习:作图题







小编精心为您推荐:
出国留学网中考网为大家提供2015-2016年上海普陀区初三物理试题(一模),更多中考资讯请关注我们网站的更新!
2015-2016年上海普陀区初三物理试题(一模)






小编精心为您推荐:
九江市二O一五年中考物理实验操作考试
物 理 题 库
一、考试题目(物理一):使用弹簧测力计测量力的大小
实验要求:
1、读出弹簧测力计的量程和分度值;
2、会正确使用弹簧测力计测量钩码重力的大小;
3、读出并记录数据;
4、实验完毕,整理器材。
二、考试题目(物理二):探究平面镜成像的规律
实验要求:
1.会垂直安装平面镜,画出中线位置;
2.会用蜡烛检验像的大小、用刻度尺测量物距和像距、用光屏检测像的虚、实;
3.结论正确;
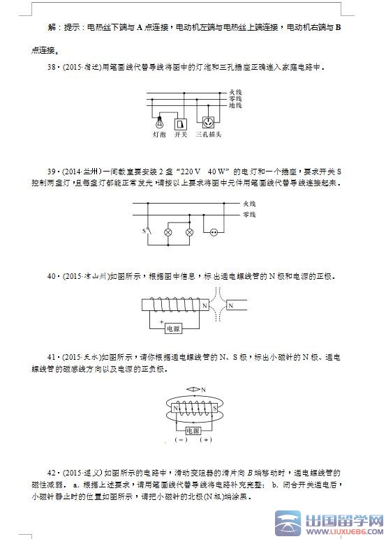
4.实验完毕,整理器材。
三、考试题目(物理三):测量物体运动的平均速度
实验要求:
1、会正确摆放实验装置;
2、能正确测量并记录路程和时间值;
3、能应用速度公式计算出物体运动的平均速度;
4、实验完毕,整理器材。
四、考试题目(物理四):用天平测固体的质量
实验要求:
1、能正确使用托盘天平;
2、能正确记录测量结果;
3、实验完毕,整理器材。
五、考试题目(物理五):连接并联电路
实验要求:
1、会连接并联电路;
2、能正确测量并记录干路电流值;
3、实验完毕,整理器材。
六、考试题目(物理六):测量小灯泡工作时的电功率
1、会正确连接电路;
2、能正确测量并记录电压值和电流值;
3、能应用电功率公式计算出小灯泡工作时的电功率;
4、实验完毕,整理器材。
| 2015年九江中考时间安排 | ||
中考物理题库推荐访问