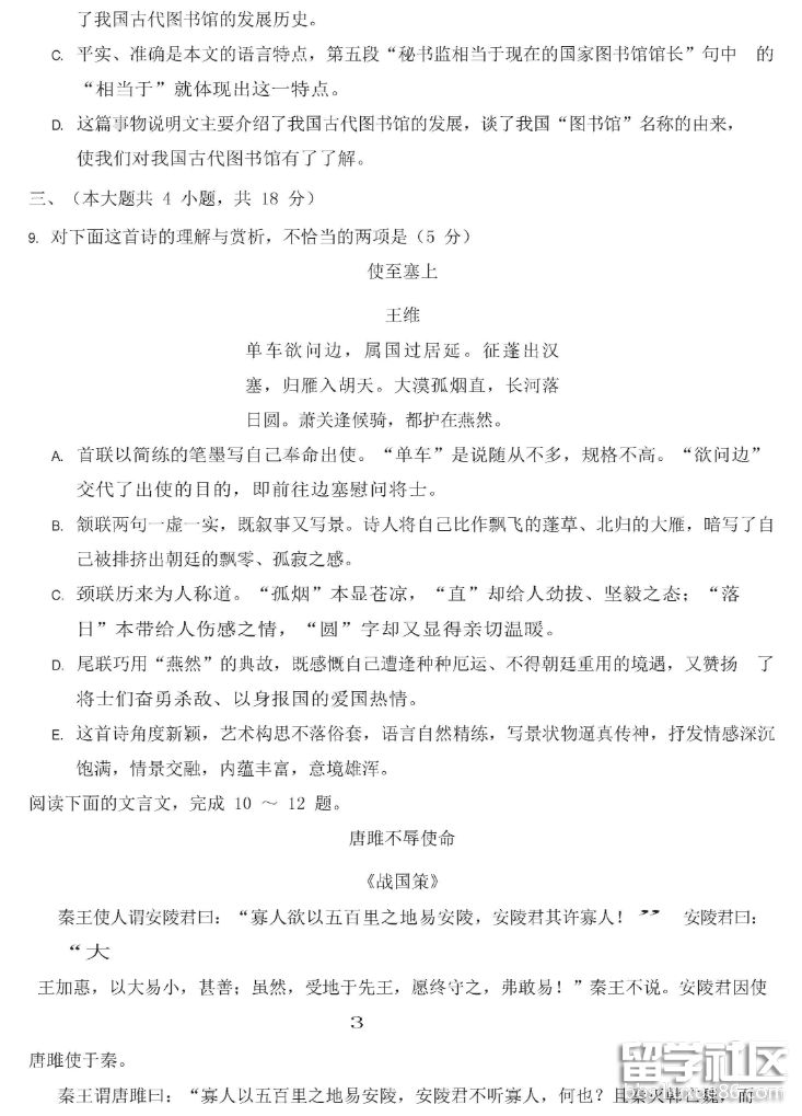
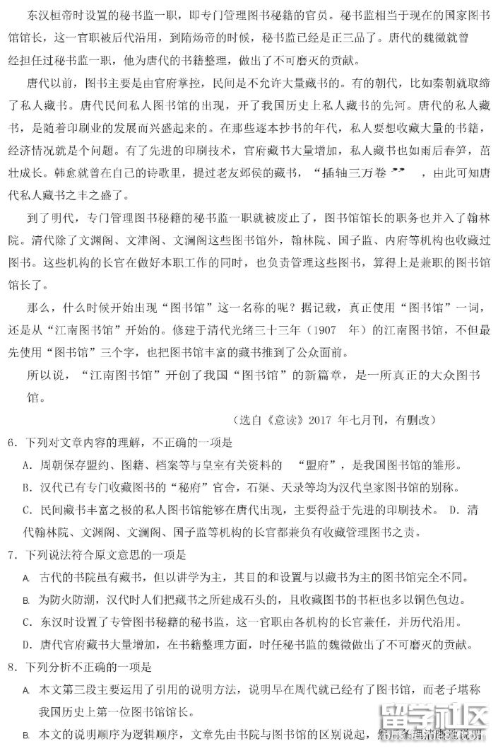
出国留学网专题频道中考语文试题答案栏目,提供与中考语文试题答案相关的所有资讯,希望我们所做的能让您感到满意!
10-11
十年寒窗苦读日,只盼金榜题名时。本网站中考栏目为您准备了《2018年山东威海中考语文试卷答案》,来看一看吧!愿你中考考出理想的成绩,进入向往的学校。



推荐阅读:
...07-18
07-18
中考结束以后,出国留学网中考栏目在此为您提供 《2018年新疆克州中考语文试题及答案》,希望能对大家有所帮助!
新疆维吾尔自治区2018年初中学业水平考试语文试题卷
考生须知:
1.本试卷分为试题卷和答题卷两部分。
2.试题卷共8页,满分150分。考试时间120分钟。
3.答题卷共4页,所有答案必须写在答题卷上,写在试题善上无效。
4.答题前,考生应先在答题春密封区内认真填写准考证号、姓名、考场号、座位号、地(州、市、师)、县(市、区、团场)和学校。
一、基础知识与运用(共22分)
1.下列词语中加点字注音正确的一项是( )(3分)
A.鄙夷(b) 伫立(chù) 潜心贯注(qián)
B.气氛(fn) 霎时(shà) 惟妙惟肖( xio)
C.屏息(bng) 炽痛(chì) 风雪载途(zài)
D.默契(qiè) 殷红(yn) 随声附和(hè)
2.下列词语的书写完全正确的一项是( )(3分)
A.勋章 葱茏 物竞天择 B.托辞 慷慨 油光可签
C.狂斓 委屈 心无旁骛 D.诀别 伧俗 妇儒皆知
3.下列各句中加点成语使用有误的一项是( )(3分)
A.所有同类题材的绘画和它比较起来,都黯然失色。
B.外出三年的李波回到家乡,与同学好友欢聚堂,尽享天伦之乐。
C.顏真卿的《祭侄文稿》,用笔流畅遒劲,行文劲挺奔放,有一泻千里之势。
D.“南海军演”显示了中国捍卫疆土的强大实力,那些不自量力的挑衅行为只会自取其辱。
4.下列句子中没有语病的一项是( )(3分)
A.教育是否兴盛强大,是一个国家兴盛强大的标志。
B.李明同学一年来阅读名著大约100万字左右。
C.人民公园的木栈道满足了游人与花花草草亲密接触。
D.通过全家人不懈努力,我们家去年的年收入有了大幅增加。
5.在下列文段空白处填入的词语,顺序恰当的一项是( )(3 分)
王義之是中国古代一位杰出的书法家,被称为书圣。他的书法从总体上说,刚健而 、朴素而 、真率而 、飘逸而 ,多种似乎矛盾的艺术特色都在这里汇合交融,达到炉大纯青、尽善尽美的境界。
精巧 端庄 娟秀 含蓄
A. B. C. D.
6.学校将在读书日幵展“我读中外名著”的学习活动。请你根据提示完威下列读书卡,和同学交流。(5分、前三空各1分、第四空2分)
07-18
2018中考结束了,以下是小编为大家收集整理的《2018年新疆阿勒泰中考语文试题及答案》,希望能对大家有所帮助!更多精彩内容敬请关注出国留学网中考栏目!
新疆维吾尔自治区2018年初中学业水平考试语文试题卷
考生须知:
1.本试卷分为试题卷和答题卷两部分。
2.试题卷共8页,满分150分。考试时间120分钟。
3.答题卷共4页,所有答案必须写在答题卷上,写在试题善上无效。
4.答题前,考生应先在答题春密封区内认真填写准考证号、姓名、考场号、座位号、地(州、市、师)、县(市、区、团场)和学校。
一、基础知识与运用(共22分)
1.下列词语中加点字注音正确的一项是( )(3分)
A.鄙夷(b) 伫立(chù) 潜心贯注(qián)
B.气氛(fn) 霎时(shà) 惟妙惟肖( xio)
C.屏息(bng) 炽痛(chì) 风雪载途(zài)
D.默契(qiè) 殷红(yn) 随声附和(hè)
2.下列词语的书写完全正确的一项是( )(3分)
A.勋章 葱茏 物竞天择 B.托辞 慷慨 油光可签
C.狂斓 委屈 心无旁骛 D.诀别 伧俗 妇儒皆知
3.下列各句中加点成语使用有误的一项是( )(3分)
A.所有同类题材的绘画和它比较起来,都黯然失色。
B.外出三年的李波回到家乡,与同学好友欢聚堂,尽享天伦之乐。
C.顏真卿的《祭侄文稿》,用笔流畅遒劲,行文劲挺奔放,有一泻千里之势。
D.“南海军演”显示了中国捍卫疆土的强大实力,那些不自量力的挑衅行为只会自取其辱。
4.下列句子中没有语病的一项是( )(3分)
A.教育是否兴盛强大,是一个国家兴盛强大的标志。
B.李明同学一年来阅读名著大约100万字左右。
C.人民公园的木栈道满足了游人与花花草草亲密接触。
D.通过全家人不懈努力,我们家去年的年收入有了大幅增加。
5.在下列文段空白处填入的词语,顺序恰当的一项是( )(3 分)
王義之是中国古代一位杰出的书法家,被称为书圣。他的书法从总体上说,刚健而 、朴素而 、真率而 、飘逸而 ,多种似乎矛盾的艺术特色都在这里汇合交融,达到炉大纯青、尽善尽美的境界。
精巧 端庄 娟秀 含蓄
A. B. C. D.
6.学校将在读书日幵展“我读中外名著”的学习活动。请你根据提示完威下列读书卡,和同学交流。(5分、前三空各1分、第四空2分)
07-18
出国留学网为您精心准备了《2018年新疆塔城中考语文试题及答案》,希望可以帮到您,更多中考资讯信息请关注本站哟!
新疆维吾尔自治区2018年初中学业水平考试语文试题卷
考生须知:
1.本试卷分为试题卷和答题卷两部分。
2.试题卷共8页,满分150分。考试时间120分钟。
3.答题卷共4页,所有答案必须写在答题卷上,写在试题善上无效。
4.答题前,考生应先在答题春密封区内认真填写准考证号、姓名、考场号、座位号、地(州、市、师)、县(市、区、团场)和学校。
一、基础知识与运用(共22分)
1.下列词语中加点字注音正确的一项是( )(3分)
A.鄙夷(b) 伫立(chù) 潜心贯注(qián)
B.气氛(fn) 霎时(shà) 惟妙惟肖( xio)
C.屏息(bng) 炽痛(chì) 风雪载途(zài)
D.默契(qiè) 殷红(yn) 随声附和(hè)
2.下列词语的书写完全正确的一项是( )(3分)
A.勋章 葱茏 物竞天择 B.托辞 慷慨 油光可签
C.狂斓 委屈 心无旁骛 D.诀别 伧俗 妇儒皆知
3.下列各句中加点成语使用有误的一项是( )(3分)
A.所有同类题材的绘画和它比较起来,都黯然失色。
B.外出三年的李波回到家乡,与同学好友欢聚堂,尽享天伦之乐。
C.顏真卿的《祭侄文稿》,用笔流畅遒劲,行文劲挺奔放,有一泻千里之势。
D.“南海军演”显示了中国捍卫疆土的强大实力,那些不自量力的挑衅行为只会自取其辱。
4.下列句子中没有语病的一项是( )(3分)
A.教育是否兴盛强大,是一个国家兴盛强大的标志。
B.李明同学一年来阅读名著大约100万字左右。
C.人民公园的木栈道满足了游人与花花草草亲密接触。
D.通过全家人不懈努力,我们家去年的年收入有了大幅增加。
5.在下列文段空白处填入的词语,顺序恰当的一项是( )(3 分)
王義之是中国古代一位杰出的书法家,被称为书圣。他的书法从总体上说,刚健而 、朴素而 、真率而 、飘逸而 ,多种似乎矛盾的艺术特色都在这里汇合交融,达到炉大纯青、尽善尽美的境界。
精巧 端庄 娟秀 含蓄
A. B. C. D.
6.学校将在读书日幵展“我读中外名著”的学习活动。请你根据提示完威下列读书卡,和同学交流。(5分、前三空各1分、第四空2分)
07-18
出国留学网中考栏目为您整理《2018年新疆伊犁中考语文试题及答案》,希望能帮到您。祝您取得优异的成绩!
新疆维吾尔自治区2018年初中学业水平考试语文试题卷
考生须知:
1.本试卷分为试题卷和答题卷两部分。
2.试题卷共8页,满分150分。考试时间120分钟。
3.答题卷共4页,所有答案必须写在答题卷上,写在试题善上无效。
4.答题前,考生应先在答题春密封区内认真填写准考证号、姓名、考场号、座位号、地(州、市、师)、县(市、区、团场)和学校。
一、基础知识与运用(共22分)
1.下列词语中加点字注音正确的一项是( )(3分)
A.鄙夷(b) 伫立(chù) 潜心贯注(qián)
B.气氛(fn) 霎时(shà) 惟妙惟肖( xio)
C.屏息(bng) 炽痛(chì) 风雪载途(zài)
D.默契(qiè) 殷红(yn) 随声附和(hè)
2.下列词语的书写完全正确的一项是( )(3分)
A.勋章 葱茏 物竞天择 B.托辞 慷慨 油光可签
C.狂斓 委屈 心无旁骛 D.诀别 伧俗 妇儒皆知
3.下列各句中加点成语使用有误的一项是( )(3分)
A.所有同类题材的绘画和它比较起来,都黯然失色。
B.外出三年的李波回到家乡,与同学好友欢聚堂,尽享天伦之乐。
C.顏真卿的《祭侄文稿》,用笔流畅遒劲,行文劲挺奔放,有一泻千里之势。
D.“南海军演”显示了中国捍卫疆土的强大实力,那些不自量力的挑衅行为只会自取其辱。
4.下列句子中没有语病的一项是( )(3分)
A.教育是否兴盛强大,是一个国家兴盛强大的标志。
B.李明同学一年来阅读名著大约100万字左右。
C.人民公园的木栈道满足了游人与花花草草亲密接触。
D.通过全家人不懈努力,我们家去年的年收入有了大幅增加。
5.在下列文段空白处填入的词语,顺序恰当的一项是( )(3 分)
王義之是中国古代一位杰出的书法家,被称为书圣。他的书法从总体上说,刚健而 、朴素而 、真率而 、飘逸而 ,多种似乎矛盾的艺术特色都在这里汇合交融,达到炉大纯青、尽善尽美的境界。
精巧 端庄 娟秀 含蓄
A. B. C. D.
6.学校将在读书日幵展“我读中外名著”的学习活动。请你根据提示完威下列读书卡,和同学交流。(5分、前三空各1分、第四空2分)
中考语文试题答案推荐访问