出国留学网专题频道乐山中考政治栏目,提供与乐山中考政治相关的所有资讯,希望我们所做的能让您感到满意!
06-15
笑容在汗水之后绽放,也许我平凡,但我接受挑战。出国留学网中考频道第一时间为您发布乐山中考政治真题及答案2017,希望对您有所帮助,欢迎您访问出国留学网浏览更多中考资讯,了解最新信息请按CTRL F5刷新下面链接。更多乐山中考分数线、乐山中考成绩查询、乐山中考志愿填报、乐山中考录取查询信息等信息请关注我们网站的更新!
| 2017乐山中考政治真题及答案发布入口 |
以下是乐山2017年全部科目的试题发布入口:
06-15
静,蓄势待发,动,畅快淋漓,中考,动静相宜,厚积薄发。出国留学网中考频道第一时间为您发布2017年乐山中考政治真题及答案,希望对您有所帮助,欢迎您访问出国留学网浏览更多中考资讯,了解最新信息请按CTRL F5刷新下面链接。更多乐山中考分数线、乐山中考成绩查询、乐山中考志愿填报、乐山中考录取查询信息等信息请关注我们网站的更新!
| 2017乐山中考政治真题及答案发布入口 |
以下是乐山2017年全部科目的试题发布入口:
06-15
奋斗改变命运,拼搏成就辉煌!出国留学网中考频道第一时间为您发布2017乐山中考政治真题及答案,希望对您有所帮助,欢迎您访问出国留学网浏览更多中考资讯,了解最新信息请按CTRL F5刷新下面链接。更多乐山中考分数线、乐山中考成绩查询、乐山中考志愿填报、乐山中考录取查询信息等信息请关注我们网站的更新!
| 2017乐山中考政治真题及答案发布入口 |
以下是乐山2017年全部科目的试题发布入口:
花有重开日,人无再少年。出国留学网中考频道第一时间为您公布乐山中考政治真题及答案2016,希望对您有所帮助,欢迎您访问出国留学网查看更多中考资讯,了解最新信息请按CTRL F5刷新页面。更多乐山中考分数线、乐山中考成绩查询、乐山中考志愿填报、乐山中考录取查询信息等信息请关注我们网站的更新!
| 2016乐山政治中考真题及答案发布入口 |
以下是2016年乐山中考各科真题及答案:
| 2016年乐山中考真题及答案汇总 | ||
| 科目 | 2016中考真题及答案 | 查看详情 |
道德常常能弥补智慧的缺陷,然而智慧却永远填补不了道德的空白。出国留学网中考频道第一时间为您公布2016年乐山中考政治真题及答案,希望对您有所帮助,欢迎您访问出国留学网浏览更多中考资讯,了解最新信息请按CTRL F5刷新页面。更多乐山中考分数线、乐山中考成绩查询、乐山中考志愿填报、乐山中考录取查询信息等信息请关注我们网站的更新!
| 2016乐山政治中考真题及答案发布入口 |
以下是2016年乐山中考各科真题及答案:
| 2016年乐山中考真题及答案汇总 | ||
| 科目 | 2016中考真题及答案 | 查看详情 |
千淘万漉虽辛苦,吹尽狂沙始到金。出国留学网中考频道第一时间为您公布2016乐山中考政治真题及答案,希望对您有所帮助,欢迎您访问出国留学网查看更多中考资讯,了解最新信息请按CTRL F5刷新页面。更多乐山中考分数线、乐山中考成绩查询、乐山中考志愿填报、乐山中考录取查询信息等信息请关注我们网站的更新!
| 2016乐山政治中考真题及答案发布入口 |
以下是2016年乐山中考各科真题及答案:
| 2016年乐山中考真题及答案汇总 | ||
| 科目 | 2016中考真题及答案 | 查看详情 |
06-18
06-17
努力就能成功,坚持确保胜利。出国留学网中考频道的小编会及时为广大考生提供2015四川乐山中考政治答案,有需要的考生可以在考题公布后刷新本页面(按ctrl+F5),希望对大家有所帮助。
| 2015四川乐山中考政治答案发布入口 |
2015年四川乐山中考政治真题及答案最新发布 >>>点击查看
| 2015年四川乐山中考试卷及答案汇总 | ||
| 科目 | ... | |
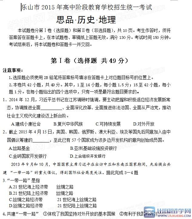
成绩绝不能不劳而获,除了汗流满面而外,没有其他获取的方法。出国留学网中考频道的小编会及时为广大考生提供2015年乐山中考政治 真题,有需要的考生可以在考题公布后刷新本页面(按ctrl+F5),希望对大家有所帮助。
| 2015乐山政治 中考真题发布入口 |
以下是乐山2015年全部科目的试题发布入口:
| 地区 |
乐山中考政治推荐访问