出国留学网专题频道云南大学招聘栏目,提供与云南大学招聘相关的所有资讯,希望我们所做的能让您感到满意!
出国留学网为大家提供《2018年云南大学旅游文化学院招聘公告(98人)》,更多事业单位招考相关资讯请关注我们网站的更新!
云南大学旅游文化学院2018年招聘启事
云南大学旅游文化学院是创建于2002年的本科独立学院,位于拥有世界自然遗产、世界文化遗产和世界记忆遗产三项桂冠的云南省丽江市,现有来自全国各地的学子近1.7万人。
十五年来,学院坚定不移地贯彻党和国家教育方针,扎根丽江,立足云南,面向全国,以完善的办学条件,优美的校园环境,先进的教学理念,开放的培养模式,特色的学科专业,致力于培养德、智、体、美全面发展的高素质应用型人才,受到政府和社会各界的好评。
根据学院的发展需要,现面向全国公开招聘专任教师和教辅人员,欢迎有志之士前来应聘。
一、招聘条件
(一)热爱教育事业,遵纪守法,有良好的职业道德和社会公德,有强烈的事业心和责任感。
(二)全日制硕士研究生(艺术系部分岗位、护理学系、图书馆放宽至优秀本科毕业生),专业基础扎实。
(三)具备从事高等教育工作的基本素质,政治立场坚定。
(四)身心健康,能胜任岗位需求。
(五)具有博士学位或中高级职称或具有实践教学经验者优先。
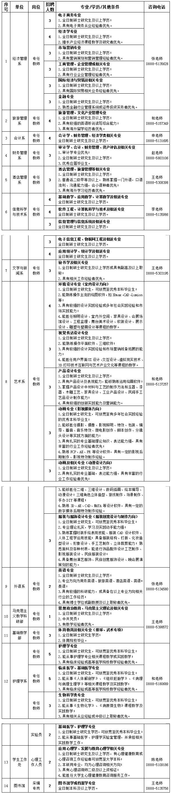
二、招聘计划

三、工作安排
(一)报名、招聘时间
2017年11月10日--2018年6月30日,完成招聘名额为止。
(二)报名方式
采取网络投档方式报名。投档内容:
1、自制简历,简历内容包含应聘岗位、个人基本情况、学习经历、实习/工作经历、专业课程与成绩、科研成果、创作作品、奖励等情况;
2、提供学历学位证(在国外取得的学历需提供教育部留学服务中心出具的国外学历学位认证书,应届毕业生提供成绩单扫描件)、职称证、相应专业资格证书等有关证书扫描件。
简历及相关材料扫描件打包压缩后采用邮件的形式发送至招聘邮箱[email protected],邮件主题注明“应聘岗位+姓名+政治面貌+学历+毕业院校+专业+联系方式”(主题未注明的邮件不予回复)。
(三)资格审查
对应聘人员的基本条件进行审核,符合条件者将通过电话、视频等方式进行初试,合格后邀请到校参加考核。
(四)考核方式、时间
考核采用面谈、心理测试、笔试、面试、试讲、专业技能测评等方式对应聘者的综合能力进行考察,考核于每月最后一周进行。具有博士学位或副高及以上职称者,不受考核时间限制,部分项目可免试。
(五)健康检查
学院组织考核合格者到指定医院进行健康检查,费用由学院支付。
(六)录用
学院根据考核结果和身体健康情况择优录用。
...
云南大学招聘推荐访问