出国留学网专题频道云南美术学类与设计学类专业统考说明栏目,提供与云南美术学类与设计学类专业统考说明相关的所有资讯,希望我们所做的能让您感到满意!
11-04
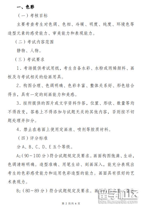
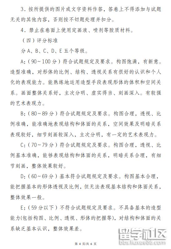
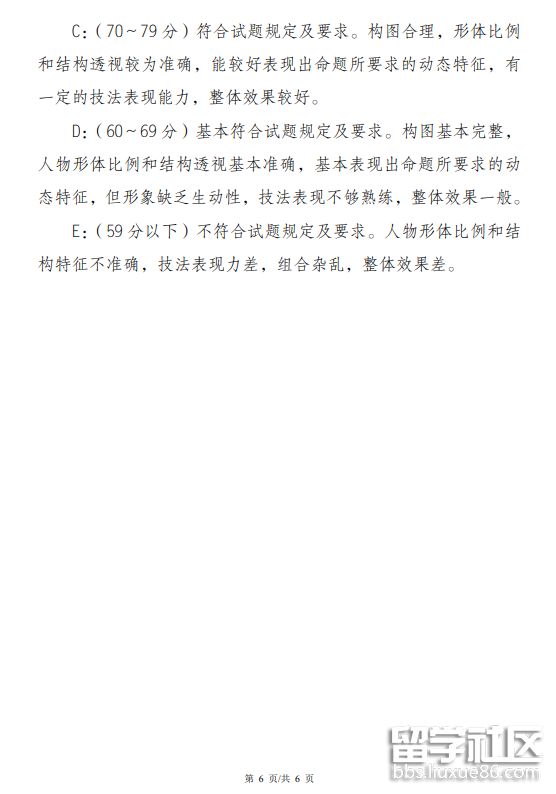
云南2023年艺术高考中美术学类与设计学类专业统考考试说明公布出来了,云南美术学类与设计学类专业的考生来看看详细考试说明吧!下面是出国留学网整理的“云南2023年高考美术学类与设计学类专业统考说明”, 欢迎云南考生参考阅读。






推荐阅读:
10-23
高考大纲频道为大家提供2019吉林美术学类与设计学类专业省统考考试说明,一起来看看吧!更多高考资讯请关注我们网站的更新!
2019吉林美术学类与设计学类专业省统考考试说明
吉林省普通高等学校招生美术学类与设计学类专业统一考试(以下简称美术与设计类专业省统考),是面向报考普通高等学校美术学类、设计学类专业的考生进行的专业基础技能测试,是我省普通高考的一个重要组成部分。为方便广大艺术类考生选报,现将美术与设计类专业省统考考试说明如下:
一、我省美术与设计类专业省统考适用范围
(一)报考美术学、绘画、雕塑、艺术设计学、视觉传达设计、环境设计、产品设计、服装与服饰设计、公共艺术、工艺美术、动画、戏剧影视美术设计、数字媒体艺术本科专业的考生。
(二)报考美术学类、设计学类专科专业,且招生院校在招生章程或录取说明中注明录取时使用美术与设计类专业省统考合格成绩的考生。
(三)报考其他与美术学类、设计学类专业相近专业,且招生院校在招生章程或录取说明中注明录取时使用美术与设计类专业省统考合格成绩的考生。如:部分院校的中国画、书法学、摄影、影视摄影与制作等专业,具体情况自行查阅招生院校当年公布的艺术类招生简章。
以上考生须参加我省2019年高考美术与设计类专业省统考,并取得美术与设计类专业省统考合格证。报考美术学、绘画、雕塑、艺术设计学、视觉传达设计、环境设计、产品设计、服装与服饰设计、公共艺术、工艺美术、动画、戏剧影视美术设计、数字媒体艺术本科专业的考生,如所报考该专业的院校还有校考要求,须取得我省美术与设计类专业省统考合格证后方可参加相关招生院校的校考。
二、报名办法
报考美术与设计类专业的考生在高考报名时,必须正确选择“报考科类”中“艺术(文)”或“艺术(理)”选项、“术科考试”中须含“美术与设计类”选项,因填报错误及填报不及时造成的后果,由考生本人承担。
三、考试内容
美术与设计类专业省统考包括色彩、素描、速写三个科目。
色彩科目一般采用静物写生、风景默写等方式考试,考查考生对色彩的感受能力、认识能力和色彩技法表现能力。满分为150分;考场提供4开考试画纸。
素描科目一般采用人物头像、石膏像、静物写生或默写等方式考试,考查考生的造型基础和对形体、结构、体积、空间、质感等方面的理解、认识和表现能力。满分为150分;考场提供4开考试画纸。
速写科目一般采用人物动态写生或默写等方式考试,考查考生在较短的时间内,完成对人物动态、人物动态组合以及人物与环境的整体表现,同时注重考生对人物的比例、结构、动态的准确把握,以及画面的构图和处理。满分为100分;考场提供8开考试画纸。
美术与设计类专业省统考总分为400分。
四、考试日期
美术与设计类专业省统考安排在2018年12月8-9日进行,各科目具体安排如下:
本网准备了吉林2019年美术学类与设计学类专业省统考考试说明,供同学们参考,更多2019年艺术高考资讯请关注本网站更新。
吉林2019年美术学类与设计学类专业省统考考试说明
吉林省普通高等学校招生美术学类与设计学类专业统一考试(以下简称美术与设计类专业省统考),是面向报考普通高等学校美术学类、设计学类专业的考生进行的专业基础技能测试,是我省普通高考的一个重要组成部分。为方便广大艺术类考生选报,现将美术与设计类专业省统考考试说明如下:
一、我省美术与设计类专业省统考适用范围
(一)报考美术学、绘画、雕塑、艺术设计学、视觉传达设计、环境设计、产品设计、服装与服饰设计、公共艺术、工艺美术、动画、戏剧影视美术设计、数字媒体艺术本科专业的考生。
(二)报考美术学类、设计学类专科专业,且招生院校在招生章程或录取说明中注明录取时使用美术与设计类专业省统考合格成绩的考生。
(三)报考其他与美术学类、设计学类专业相近专业,且招生院校在招生章程或录取说明中注明录取时使用美术与设计类专业省统考合格成绩的考生。如:部分院校的中国画、书法学、摄影、影视摄影与制作等专业,具体情况自行查阅招生院校当年公布的艺术类招生简章。
以上考生须参加我省2019年高考美术与设计类专业省统考,并取得美术与设计类专业省统考合格证。报考美术学、绘画、雕塑、艺术设计学、视觉传达设计、环境设计、产品设计、服装与服饰设计、公共艺术、工艺美术、动画、戏剧影视美术设计、数字媒体艺术本科专业的考生,如所报考该专业的院校还有校考要求,须取得我省美术与设计类专业省统考合格证后方可参加相关招生院校的校考。
二、报名办法
报考美术与设计类专业的考生在高考报名时,必须正确选择“报考科类”中“艺术(文)”或“艺术(理)”选项、“术科考试”中须含“美术与设计类”选项,因填报错误及填报不及时造成的后果,由考生本人承担。
三、考试内容
美术与设计类专业省统考包括色彩、素描、速写三个科目。
色彩科目一般采用静物写生、风景默写等方式考试,考查考生对色彩的感受能力、认识能力和色彩技法表现能力。满分为150分;考场提供4开考试画纸。
素描科目一般采用人物头像、石膏像、静物写生或默写等方式考试,考查考生的造型基础和对形体、结构、体积、空间、质感等方面的理解、认识和表现能力。满分为150分;考场提供4开考试画纸。
速写科目一般采用人物动态写生或默写等方式考试,考查考生在较短的时间内,完成对人物动态、人物动态组合以及人物与环境的整体表现,同时注重考生对人物的比例、结构、动态的准确把握,以及画面的构图和处理。满分为100分;考场提供8开考试画纸。
美术与设计类专业省统考总分为400分。
四、考试日期
美术与设计类专业省统考安排在2018年12月8-9日进行,各科目具体安排如下:
10-20
本网整理了吉林2019美术学类与设计学类专业省统考时间安排,考试时间定12月8日至9日,请考生做好准备。更多资讯本网站将不断更新,敬请及时关注。
吉林2019美术学类与设计学类专业省统考时间安排
根据《2019年吉林省美术学类与设计学类专业省统考考试说明》可知2019年吉林省美术学类与设计学类专业省统考考试时间:2018年12月8-9日进行,各科目具体安排如下:

考试要求
考生凭当地招生办核发的《准考证》及本人《居民身份证》参加美术与设计类专业省统考。入场检查时,证件不全或与报名信息不一致者不得参加考试。
考生自备不大于四开的画板(或画夹)及相关绘画用具,素描和速写考试要求使用黑色铅笔、炭笔均可;色彩考试要求使用水粉和水彩颜料。考生须按美术与设计类专业省统考要求自带考试用具,不得携带考试规定以外的物品进入考场。(详见《准考证》背面《考试规则》)
推荐阅读:
出国留学网高考网为大家提供2016上海美术与设计学类专业统考院校及统考专业,更多美术高考资讯请关注我们网站的更新!
2016上海美术与设计学类专业统考院校及统考专业
上海交通大学 视觉传达设计
同济大学 设计学类、动画
华东师范大学 美术学、设计学类
华东理工大学 视觉传达设计、环境设计、产品设计、数字媒体艺术
东华大学 视觉传达设计、环境设计、产品设计、服装与服饰设计、服装与服饰设计(中日合作)、数字媒体艺术、艺术与科技、环境设计(中英合作)、服装与服饰设计(中英合作)
上海海事大学 视觉传达设计
上海理工大学 动画、视觉传达设计、环境设计、产品设计
上海杉达学院 视觉传达设计、环境设计、产品设计、产品设计(数字媒体方向)、服装与服饰设计
上海大学 绘画(国画)、绘画(油画)、绘画(版画)、雕塑、环境设计、视觉传达设计、数字媒体艺术
上海应用技术学院 视觉传达设计(平面设计、多媒体设计、会展设计方向)、环境设计(室内设计方向)、产品设计(产品设计、时尚产品设计方向)、绘画(油画、水彩画方向)、应用艺术设计(室内设计方向)、应用艺术设计(视觉传达方向)
上海师范大学 摄影、美术学(师范)、设计学类、绘画(油画、版画)、雕塑、中国画、动画
上海工程技术大学 摄影、视觉传达设计、艺术与科技、产品设计、数字媒体艺术(数字媒介)、环境设计、服装与服饰设计、数字媒体艺术(中韩合作)、服装与服饰设计(中法合作)
上海第二工业大学 视觉传达设计、产品设计、环境设计、数字媒体艺术
上海商学院 视觉传达设计、环境设计、服装与服饰设计
上海电机学院 产品设计
上海外国语大学贤达经济人文学院
数字媒体艺术(影视制作与设计方向)、数字媒体艺术(环境艺术设计方向)、数字媒体艺术(广告设计与策划方向)
上海建桥学院 视觉传达设计、环境设计、产品设计(珠宝首饰设计方向)、数字媒体艺术、数字媒体艺术(中日交流)
上海视觉艺术学院 视觉传达设计、环境设计、动画、艺术与科技、服装与服饰设计、绘画、雕塑、工艺美术、公共艺术、数字媒体艺术、产品设计、摄影
上海师范大学天华学院 环境设计、视觉传达设计、数字媒体艺术
上海出版印刷高等专科学校 艺术设计(印刷美术设计)、数字媒体艺术设计、视觉传播设计与制作、环境艺术设计、影视动画、艺术设计(艺术经纪)、艺术设计(艺术经纪)(中法合作)、广告设计与制作、广播影视节目制作、影视多媒体技术、广告设计与制作(中美合作)
上海济光职业技术学院 广告设计与制作、视觉传达艺术设计、艺术设计(室内设计方向)、艺术设计(景观设计方向)
上海工商外国语职业学院 视觉传播设计与制作、游戏设计、环境艺术设计
上海东海职业技术学院 环境艺术设计、服装与服饰设...
2019年云南美术高考已经结束,小编为大家提供2019云南美术学及艺术设计统考合格线,一起来看看吧!希望大家都能过合格线!
2019云南美术学及艺术设计统考合格线

小编精心为您推荐:
10-13
出国留学网高考频道讯:江苏省2015年高考美术与设计类、音乐类专业统考说明公布
江苏省2015年普通高校招生美术与设计类、音乐类专业统考
考试说明公布
为提高我省普通高校招生美术与设计类、音乐类专业人才选拔质量,根据教育部艺术类专业招生改革的总体要求,结合我省实际,经反复调研,充分听取招生院校、教研部门、中学等有关方面意见,制定了我省2015年普通高校招生美术与设计类、音乐类专业统考方案。
同时,为方便考生备考,我院组织专家编写了美术类专业省统考典型题示例、音乐类专业省统考声乐曲目库,一并向社会公布。
附件: ...
出国留学高考网为大家提供2018上海美术与设计学类专业统考合格线,更多美术高考资讯请关注我们网站的更新!
2018上海美术与设计学类专业统考合格线
根据上海市教育考试院《关于印发<2018年上海普通高等学校艺术类专业招生实施办法>的通知》(沪教考院高招〔2017〕45号)的文件要求,根据美术与设计学类专业统一考试3门科目和单科成绩的分布情况,经审定, 2018年上海市普通高校招生美术与设计学类专业统考合格线为3门科目总成绩不低于237.00分,单科每门不低于50.00分。报考美术与设计学类本科专业考生的市统考成绩必须达到教育部规定的省级专业统考的最低合格要求(3门科目总成绩不低于270.00分,且其中2门科目各不低于90.00分)。
美术与设计学类专业统考成绩通知单将于1月13日起通过邮政特快专递寄送给考生,考生在接到专业统考成绩通知单后,如确实对成绩有疑问,可于1月14日登录“上海招考热线”(网址:www.shmeea.edu.cn)申请成绩复核。成绩复核仅限复核是否存在漏评、加分错、登分错情况,不重新评分,考生不能查阅试卷。
达到美术与设计学类专业统考合格线要求的考生在收到统考成绩单的同时将收到专业统考合格证。取得专业统考合格证的考生可报考统考涉及的普通高校美术与设计学类专业;其中报考统考涉及的普通高校美术与设计学类本科专业的合格考生,除了要达到教育部规定的省级专业统考的最低合格要求外,还需关注获准在市统考合格生源基础上组织校考的招生院校是否再需组织美术与设计学类专业的校考,或者这些院校是否在教育部规定的最低合格要求基础上直接再划定该校美术与设计学类本科专业报考资格线。
附:

小编精心为您推荐:
云南美术学类与设计学类专业统考说明推荐访问