出国留学网专题频道云南艺术学院艺术校考时间栏目,提供与云南艺术学院艺术校考时间相关的所有资讯,希望我们所做的能让您感到满意!
01-17
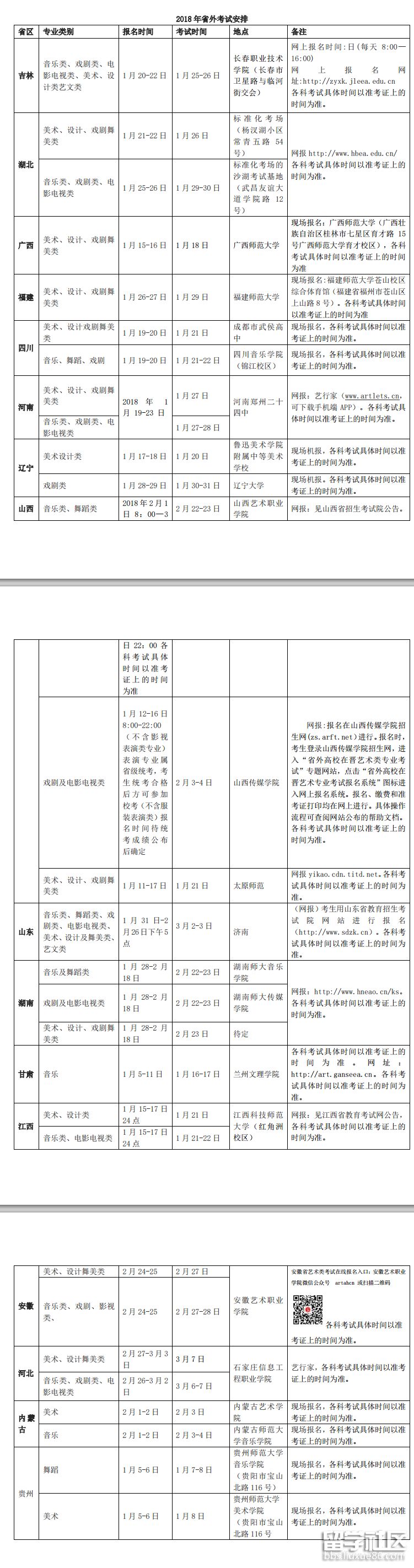
出国留学高考网为大家提供云南艺术学院2018省外校考时间安排,更多高考资讯请关注我们网站的更新!
云南艺术学院2018省外校考时间安排
小编精心为您推荐:
2018各科高考大纲汇总
第四次全国高校学科评估结果
2018各省美术统考考题汇总
2018年美术统考、联考合格分数线汇总
与云南艺术学院艺术校考时间相关的艺术高考
云南艺术学院艺术校考时间推荐访问
搜索更多内容
云南艺术学院艺术校考时间相关推荐
编辑推荐
热点推荐