出国留学网专题频道人脸识别系统栏目,提供与人脸识别系统相关的所有资讯,希望我们所做的能让您感到满意! 人脸识别,是基于人的脸部特征信息进行身份识别的一种生物识别技术。用摄像机或摄像头采集含有人脸的图像或视频流,并自动在图像中检测和跟踪人脸,进而对检测到的人脸进行脸部的一系列相关技术,通常也叫做人像识别、面部识别。2015年11月,招商银行推出人脸识别你取款机,真正实现刷脸取款,目前这款取款机已经在南京正式亮相并启用,据称全国只有3台。这台取款机位于新街口的招商银行南京分行营业部,外形被设计成小黄人造型,非常卡哇伊。网友体验发现,取款仅需42秒。
为进一步严肃考风考纪,营造公平公正的考试环境,提高工作效率广西考点教师资格证考试使用人脸识别系统,为接下来,要参加考试的考生做好准备,更多相关资讯,请关注网站更新。
关于在2019年上半年中小学教师资格考试中开展人脸识别试点工作的公告
为进一步严肃考风考纪,营造公平公正的考试环境,提高工作效率,广西招生考试院将继续在此次考试中开展人脸识别试点工作。届时参与试点工作的考点将设置“安检通道”,考生须使用身份证进行识别,同时摄像头实时抓拍头像,通过“人脸识别比对”技术核验考生身份。
为提高工作效率,避免安检通道拥挤,特别提醒考生:考试当天持有效二代居民身份证、准考证,提前40分钟到达考点,在工作人员的引导下按秩序通过“安检通道”,核验身份后进入指定候考区。
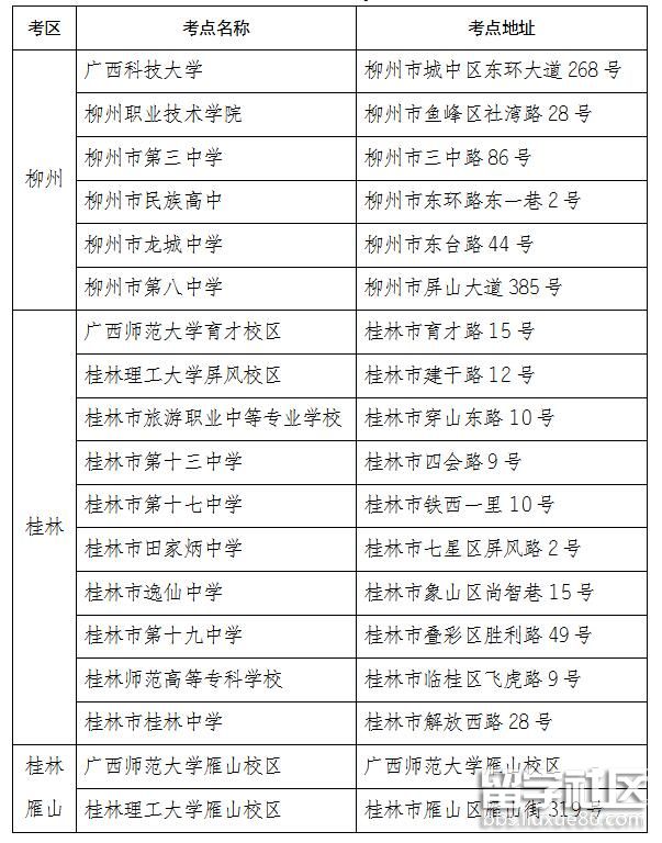
附件:人脸识别试点考点信息表
广西壮族自治区招生考试院
2019年3月7日
附件:
人脸识别试点考点信息表

推荐阅读:
2019年苏州中考体育考试总分共50分,出国留学网现在为大家带来《2019年苏州中考体育考试人脸识别系统亮相》,希望对您有帮助!
2019年苏州中考体育考试人脸识别系统亮相
苏州市2019年中考体育考试在园区某体育馆拉开了帷幕,而今年让初中生们眼前一亮的是考试内场的人脸识别系统。
初二学生徐天翼今天50米的泳道游出了28秒的好成绩,他说这样的已经很快了,完全可以拿到优秀。而梅浩坤虽然比他慢了十几秒的时间,同样也拿到了满分的成绩。
梅浩坤同学说,满分是15分,60秒是满分,然后每晚5秒扣一分,自己游了41秒,对自己的成绩比较满意。
据了解,2019年中考体育考试总分共50分,其中包括15分的必考项目跑步,30分的选考项目两项,还有5分的平时成绩。今天率先拉开帷幕的是满分15分的游泳,其中对于男女的成绩要求还有些许不同,男生60秒满分,女生70秒满分。
2018年中考结束后您可能还会关注: ... |
2016下半年司法考试即将到来,司法考试的备考过程中充满着枯燥乏味的法律知识,每一位考生都承受着沉重的压力,出国留学网司法考试栏目为大家分享“湖北司法考试将首次使用人脸识别系统”,希望能对广大考生有所帮助。想了解更多关于司法考试的讯息,请继续关注我们网站的更新。
湖北司法考试将首次使用人脸识别系统
被誉为“中国第一考”的国家司法考试将于9月24日(周六)、9月25日(周日)如期举行。9月20日,从湖北省司法厅了解到,今年湖北省共有19479人报名参加国家司法考试,其中武汉考区近1.2万人。值得一提的是,今年全省考场将首次使用人脸识别系统。
据介绍,今年湖北国家司法考试将面临报名数量“高峰期”、考生作弊“高发期”、组织工作“高险期”的严峻形势。这对考点学校安检通道设置、考生进场秩序、设备标准等都提出更高要求。尤其是武汉特大集中考区,考生顺利进入考场和安保防暴是当务之急,必须确保万无一失。
在9月6日召开的全省2016年国家司法考试工作会议上,省司法厅党委书记、厅长谭先振还与各考区司法局局长、督考组长和工作专班负责人签订了目标责任书,确保全省司法考试责任落实到位。
此外,为确保今年司法考试工作安全顺利进行,省司法厅先后组织了三次培训,各考区也分别组织了培训。9月12日,武汉考区举行考务安全管理系统培训班,邀请司法部国家司法考试中心夏露处长对负责考务安全检验通道的100名工作人员进行了现场授课,司法部白秀春工程师对人像识别检验通道运用技术进行了详细讲解,并组织参训学员进行模拟演练,取得了很好的效果。荆州、恩施、襄阳、黄冈、咸宁等地市(州)司法局派员参加了培训。
从考生报名情况来看,今年湖北报考人数再创新高。统计显示,今年湖北省共有19479人报名参加国家司法考试,其中武汉考区近1.2万人。武汉考区报名人数继去年后再次突破1万人大关。
司法考试栏目为您推荐:
09-08
2016下半年司法考试即将到来,司法考试的备考过程中充满着枯燥乏味的法律知识,每一位考生都承受着沉重的压力,出国留学网司法考试栏目为大家分享“2016四川国家司法考试将首推人脸识别系统”,希望能对广大考生有所帮助。想了解更多关于司法考试的讯息,请继续关注我们网站的更新。
2016四川国家司法考试将首推人脸识别系统
2016年国家司法考试将于9月24日、25日进行,据了解,今年四川各考点将首次推行国家司法考试人脸识别系统核查考生身份。距离考试还有18天,各项工作已经进入倒计时,9月6日,四川省司法厅召开2016年全省国家司法考试考务工作会,总结了2015年度司法考试工作,并对2016年司法考试组织实施工作进行了部署。四川新闻网记者从会场获悉,今年全省报考国家司法考试人数达到29338人,创历史新高。
会议总结,去年,全省2015年司法考试工作在考生增多、考区调整的情况下,顺利举行了2015年国家司法考试,全省报考人数达到22289人,共有4750人最终通过审核获得法律职业资格。
会议还介绍,因政策预期的影响,今年全省报考国家司法考试的报名人数高位运行,达到29338人,比去年增加7049人,在全国排第六位,创历史新高。
今年四川省司法考试面临一些新的情况和特点,除了报名人数创新高外,另一个特点就是全省首次全面使用考务安全系统,“这对各级司法行政机关组织考试的能力提出了新的更高的要求。”省司法厅副厅长姚正奇说,面对日益增多的司法考试人群,面对社会和广大考生对考试公平公正的要求和期待,“司法考试工作的任务更加繁重和艰巨。”对此,省司法厅要求全省司法行政系统继续贯彻落实依法治考、从严治考、热情服务的总原则,确保全省司法考试平稳安全顺利有效举行。
会议认为,组织实施好国家司法考试工作,最关键的是确保考卷、考场、考试和人员“四个安全”。会议强调,要加强在试卷运送、交接、保管、启用、回收、答卷(卡)返送、备用卷管理等关键环节的重点岗位的安全保密管理。试卷交接运送必须有行车记录仪,有必要监控,有安全应对措施,有领导跟车,要坚持出保密室、交监考老师、考试结束、封袋前“四点清”。此外,各考区试卷保密室还必须请保密局进行检查验收,确保符合规定要求。
省司法厅明确,各考点必须配备无线信号监测车,考场配备屏蔽仪、金属探测仪等器材,对隐形耳机、电磁波信号等进行异常信号探测和识别,对电子产品、危险物品、爆炸物进行有效探测和排除,杜绝仍处于高发期并已成产业化、有组织化趋势的考试作弊行为。
据了解,今年全省各考点还将首次推行国家司法考试人脸识别系统核查身份,在考点入口处设置考生身份查验通道,扫描参考人员有效居民身份证、现场拍照进行人脸识别比对,通过后方可进入考场。
司法考试栏目为您推荐:
09-23
据日本新华侨报网报道,日本出入境审查十分复杂繁琐。不少访日华人都深有体会,在机场排着近百米的长龙,一个接着一个,拿着护照,等着海关人员的审查。曾有有心人士计算过,通常入境审查至少要花上一个小时。因此,为提高出入境审查速度,日本法务省决定在机场等地导入自动人脸识别系统。此系统将首先以日本人为对象进行测试,并在不久以后适用到中国人身上。
日本《读卖新闻》消息,为提高出入境审查速度,日本法务省决定在机场等地导入自动人脸识别系统。法务省于3月26日正式发表了此项决定。
法务省表示,2013年,入国管理局将首先以日本人为对象,对自动人脸识别系统进行测试。然后,根据测试结果,才决定是否正式全面导入该系统。
据悉,3月26日,日本法务省召开了出入境审查的相关会议。会议上,有人就导入自动人脸识别系统为题,发表了报告,并向法务省大臣小川敏夫提出了具体建议。
据了解,护照内的IC芯片会储有护照持有人的照片。自动人脸识别系统将利用此照片信息,对出入境人士进行审查识别。为了防止不法人士欲通过化妆蒙混过关,自动人脸识别系统还将利用照相机进行监测。相关人士透露,今后机场还会通过监测虹膜、脉搏等方式,对出入境者进行精密监测。
目前,日本出入境审查手续,主要是海关官员通过护照对一个个人进行检查。虽然日本成田机场等地,也设有自动指纹识别系统,供已经登录指纹的日本人及外国人使用。但是,提前登录指纹的手续却十分繁琐,此项制度难以推行。
一名中国留学生在接受记者采访时说,虽然人脸识别系统暂时只是面向日本人使用。但是,相信在不久就能够面向中国人,并在各大机场全面推广开来。有了人脸识别系统,留学生就再也不用担心过海关时,要排着长龙,浪费一两个小时了。
...
人脸识别系统推荐访问