出国留学网专题频道体育类专业统考栏目,提供与体育类专业统考相关的所有资讯,希望我们所做的能让您感到满意!
各位考生注意了!云南省2023年体育类专业统考考试时间将在2023年3月21—31日进行,请各位考生提前做好准备。考试相关的工作安排通知已整理在下文了,各位考生来看看吧!下面是出国留学网整理的“云南省2023年体育类专业统考须知”,供考生参考阅读。
一、考试安排
(一)考试时间
考试时间:2023年3月21—31日,如遇不可抗拒因素考试无法正常进行,考试时间依次顺延。

(二)考试地点及考场出入口
1.考试地点:云南师范大学呈贡校区(地址:昆明市呈贡新区聚贤街768号)
2.考生考场出入安排:
(1)游泳、足球、田径专项(投掷项目除外)考生从3号门出入。
(2)武术专项、体操专项、篮球专项、排球专项、田径专项投掷项目的考生从5号门出入。
(3)素质考试从6号门出入。
二、准考证打印
考生可自3月16日起自行登录缴费系统(https://tygk.ynnu.edu.cn/)下载准考证并打印。考生打印准考证后,应及时核对本人姓名、准考证号、性别、专项、轮次等信息,如有差错请于考试前及时向县市区招生考试机构反映;考生入场时须持本人纸质准考证、身份证,自觉接受身份核验。考试前请考生自备一张纸质准考证和身份证复印件交给学校领队,学校领队收齐备用。
三、其他注意事项
(一)考生应当好自己健康管理的第一责任人,提升健康意识,做好个人防护。根据自身实际情况,及时调适身心状态。要注意天气变化,及时增减衣物,科学合理训练。
(二)请考生做好自我健康评估,时刻关注个人身体健康状况,如有健康异常情况确无法正常参加考试的,应按要求向考点进行异常申报。
(三)考生应自备一次性医用口罩或者医用外科口罩进入考点,除考试及身份验证环节外应全程佩戴口罩。
(四)考前考点不提供场地适应性训练,为方便考生了解考场地理位置,现将考点平面示意图(附后)公布,请考生自行下载查看。
(五)考试当天,考生根据考场安排的入口进入考场,入场时请带好本人纸质准考证、身份证原件自觉接受核查。不得将球或运动器材带入考场(武术项目刀、剑、棍除外)。入场后应服从现场工作人员管理及防疫工作安排,考点内不得随意走动,考试结束应尽快离开考点。除考生及考务工作人员外,其他人员不得...
03-07
关于云南省2023年高考体育类专业统考的时间及地点安排已经公布出来了,相关的详细内容小编已整理好放在下面了,云南体育类专业考生来看看吧!下面是出国留学网整理的“云南省2023年普通高等学校招生体育类专业统考时间及地点安排”,供云南考生参考阅读。
一、体育统考考试时间
考试时间:2023年3月21—31日(共11天),如遇不可抗拒因素考试无法正常进行时,考试时间依次顺延。

二、考试地点
云南师范大学呈贡主校区(云南省昆明市呈贡新区聚贤街768号)
三、温馨提示
请考生关注云南省招考频道(https://www.ynzs.cn/)、云南省招生考试院微信公众号发布的有关信息,按要求做好考试准备工作。
推荐阅读:
...03-07
江西的考生注意了,江西2023年体育类专业统考考试时间马上就要到了,为了帮助各位考生更好的应考,江西教育考试院发布了考试通知,下面是小编为大家整理的“江西2023年体育类专业统考指南及考生名册”,可供各位考生参考。
统考指南:





考场规则:


03-07
江西省2023年高考体育类专业考生注意!江西省2023年高考体育类专业统考即将举行,关于考试的相关须知及工作安排内容已整理在下边了,下面是出国留学网整理的“江西省2023年普通高校招生体育类专业统考考试指南”,供江西考生参考阅读。
一、江西省2023年普通高校招生体育类专业统一考试考生须知
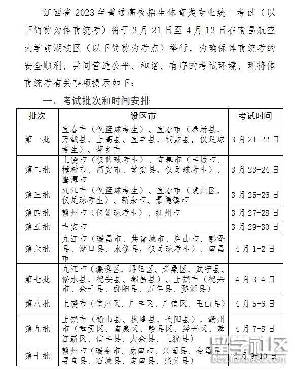
江西省2023年普通高校招生体育类专业统一考试(以下简称为体育统考)将于3月21日至4月13日在南昌航空大学前湖校区(以下简称为考点)举行,为确保体育统考的安全顺利,共同营造公平、和谐、有序的考试环境,现将体育统考有关事项提示如下:
一、考试批次和时间安排


备注:所有篮球考生缓考均安排在第六批次进行,所有足球考生缓考均安排在第十一批次进行;自第七批次起全部为足球考生。
二、考前准备
1.自行从江西省教育考试院网站(www.jxeea.cn)下载打印《江西省2023年普通高校招生体育类专业统一考试准考证》(以下简称准考证)、《江西省2023年普通高校招生体育类专业统一考试指南》(以下简称《考试指南》),仔细阅读相关内容,了解考场规则,熟悉相关要求。
2.依照《考试指南》中明确的考试批次,合理安排赴考时间。考点将严格按照考试批次安排考生入场,非当日当批次考试考生及其他无关人员不得进入考点。
三、考试流程
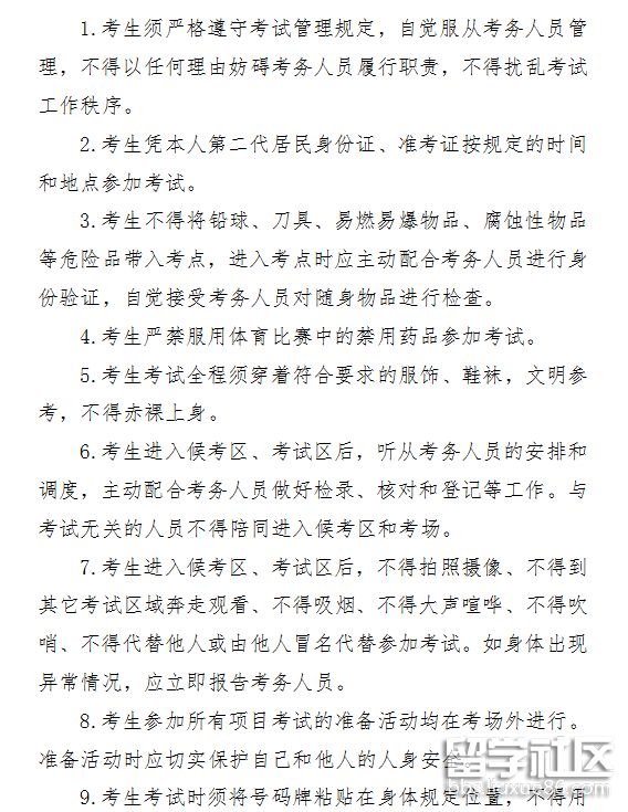
3.进入考点:考生凭本人二代身份证、准考证进入考点。
考试区域实行闭环管理,考生须步行进入考点,所有送考、陪考人员及车辆不得进入考点。考点入口处为南昌航空大学北门(在前湖大道上)。考生进入考点后,须按规定线路通道进入候考区。
4.检录:考生在每个项目考试前,须先参加检录。各考试项目的检录均按照《考试指南》上考生的考试编号(由计算机随机确定)从小号到大号依次进行。考生须提前30分钟到相应的检录处等候检录,接受身份验证。
5.确定考试场地:(1)100米跑、800跑两个项目按考生的考试编号顺序确定跑道或场地;(2)原地推铅球、立定跳远、足球、篮球四个项目按考试编号顺序确定考生的...
03-07
江西省教育考试院公布了关于江西省2023年高考体育类统考的考生名单,详细的名单内容小编已整理在下文了,感兴趣的来看看吧!下面是出国留学网整理的“江西省2023年普通高校招生体育类专业统一考试考生名册”,此文本仅供参考,欢迎阅读。
| 第十一批 赣州市(安远县、全南县、宁都县、于都县) | |||
| 考号 | 考生号 | 姓名 | 性别 |
| 170001 | 23360729110718 | 黄志宇 | 男 |
| 170002 | 23360730114113 | ||
03-06
云南需要体育考试的考生注意了!云南2023年普通高等学校招生体育类专业考试时间将在2023年3月21—31日(共11天)进行,请各位考生提前备考。考试相关的工作安排通知已整理在下文了,大家可以来看看!下面是出国留学网整理的“云南2023年普通高等学校招生体育类专业统考时间及地点安排”,供考生参考阅读。
一、体育统考考试时间
考试时间:2023年3月21—31日(共11天),如遇不可抗拒因素考试无法正常进行时,考试时间依次顺延。

二、考试地点
云南师范大学呈贡主校区(云南省昆明市呈贡新区聚贤街768号)
三、温馨提示
请考生关注云南省招考频道(https://www.ynzs.cn/)、云南省招生考试院微信公众号发布的有关信息,按要求做好考试准备工作。
推荐阅读:
...03-06
云南的考生注意了,云南招生考试院发布了2023年云南高校招生体育类专业统考的通知,考试时间定于3月21日到31日,请各位考生做好考试准备,下面是小编为大家整理的“云南2023年高校招生体育类专业统考时间及地点安排”,可供各位考生参考。
一、体育统考考试时间
考试时间:2023年3月21—31日(共11天),如遇不可抗拒因素考试无法正常进行时,考试时间依次顺延。

二、考试地点
云南师范大学呈贡主校区(云南省昆明市呈贡新区聚贤街768号)
三、温馨提示
请考生关注云南省招考频道(https://www.ynzs.cn/)、云南省招生考试院微信公众号发布的有关信息,按要求做好考试准备工作。
推荐阅读:
...03-06
安徽省的考生注意了!安徽省教育招生考试院发布安徽省2023年普通高等学校体育专业课统一考试简章。下面是出国留学网根据简章整理的 “安徽省2023年体育类专业统考报名及考试相关信息” ,本文仅供参考,欢迎阅读。
一、报名条件
已经参加2023年普通高校招生考试报名,且报考科类为体育(文)或体育(理),符合体育专业招生身体条件要求者可报考。
二、专业考试报名
2023年我省体育类专业课统一考试采取网上报名、网上缴费的方式。
1.报名时间:2023年3月14日10:00-16日16:00,缴费与报名同步进行。逾期未报名或未在报名时段内缴费的考生将不能参加考试。
2.报名方式:体育类考生在规定时间内登录“高考报名系统”(网址:gkbm.ahzsks.cn)进行专业课统考报名,并使用微信或支付宝扫码缴纳报名考试费,完成网上报名流程。
3.收费标准:根据原安徽省物价局、安徽省财政厅《关于调整普通高校招生报名考试费等收费标准的函》(皖价费〔2009〕60号)文件规定,体育专业招生报名考试收费为160元/生。
三、专业考试
1.考试科目:10...
03-03
上海市2023年高校体育类专业统考信息确认及缴费工作须在3月5日9:00至15:00期间完成,考试信息确认及缴费入口已整理至下文,参考的考生来看看吧!下面是出国留学网整理的“2023年上海市高校体育类专业统考信息确认及缴费入口”,此文本仅供参考,欢迎阅读。
2023年上海市普通高校体育类专业统考采取网上确认个人报考信息及网上付费的方式。符合本市高考报名条件且已在网上报名参加体育类专业统考的考生请于3月5日(星期日)9:00—15:00,登录“上海招考热线”网站(www.shmeea.edu.cn),进入首页下方的“考试报名”,选择“2023年上海市普通高校体育类专业统一考试网上确认”栏目进行个人报考信息确认,完成信息确认的考生还须进行网上付费。
信息确认时,不得更改已勾选的体育专业测试项目。逾期未确认及付费视为放弃体育类专业统考。
根据考试要求,考生在准考证下载期间须从系统中自行下载并打印《2023年上海市普通高校招生体育类专业统考考生考试安全承诺书》与《2023年上海市普通高校招生体育类专业统考考生考试诚信承诺书》(以下简称《安全承诺书》、《诚信承诺书》)。考试当日,考生须携带填写完整的《安全承诺书》、《诚信承诺书》参加考试。
为方便考生了解体育类专业考试招生相关信息,市教育考试院专门编写了《2023年上海市普通高校考试招生体育类专业统考考生报考指南》,供考生查阅相关信息。考生在网上个人信息确认时,可从系统或“上海招考热线”网站“高考学考——艺体类加试”栏目中自行下载。
有关考试安排,以市教育考试院正式公布为准。请考生密切关注市教育考试院“上海招考热线”网站公布的相关信息。
如有疑问,可拨打市教育考试院咨询电话:021-35367070(周一至周五,每日9:00-11:00、13:30-16:00)。
03-03
2023年上海市普通高校体育类专业统考采取网上确认个人报考信息及网上付费的方式。报名时间将在3月5日(星期日)9:00—15:00进行。相关的工作安排通知已整理在下文了,各位考生可以来看看!下面是出国留学网整理的“2023年上海市体育类专业统考网上报名时间及安排”,供考生参考阅读。
2023年上海市普通高校体育类专业统考采取网上确认个人报考信息及网上付费的方式。符合本市高考报名条件且已在网上报名参加体育类专业统考的考生请于3月5日(星期日)9:00—15:00,登录“上海招考热线”网站(www.shmeea.edu.cn),进入首页下方的“考试报名”,选择“2023年上海市普通高校体育类专业统一考试网上确认”栏目进行个人报考信息确认,完成信息确认的考生还须进行网上付费。
信息确认时,不得更改已勾选的体育专业测试项目。逾期未确认及付费视为放弃体育类专业统考。
根据考试要求,考生在准考证下载期间须从系统中自行下载并打印《2023年上海市普通高校招生体育类专业统考考生考试安全承诺书》与《2023年上海市普通高校招生体育类专业统考考生考试诚信承诺书》(以下简称《安全承诺书》、《诚信承诺书》)。考试当日,考生须携带填写完整的《安全承诺书》、《诚信承诺书》参加考试。
为方便考生了解体育类专业考试招生相关信息,市教育考试院专门编写了《2023年上海市普通高校考试招生体育类专业统考考生报考指南》,供考生查阅相关信息。考生在网上个人信息确认时,可从系统或“上海招考热线”网站“高考学考——艺体类加试”栏目中自行下载。
有关考试安排,以市教育考试院正式公布为准。请考生密切关注市教育考试院“上海招考热线”网站公布的相关信息。
如有疑问,可拨打市教育考试院咨询电话:021-35367070(周一至周五,每日9:00-11:00、13:30-16:00)。
推荐阅读:
...体育类专业统考推荐访问