出国留学网专题频道全国卷1栏目,提供与全国卷1相关的所有资讯,希望我们所做的能让您感到满意!
06-14
2022年的高考已经完美谢幕了,出国留学网的小编特意整理出了2022年新高考一卷的英语试卷和答案,已经编辑好在下面啦!对试卷好奇的家长们和需要对答案的考生们,快来一起看看吧!
2022年普通高等学校招生全国统一考试(新高考I卷)
英语
本试卷共10页,满分120分。考试用时120分钟。
注意事项:
1.答卷前,考生务必用黑色字迹钢笔或签字笔将自己的姓名、考生号、考场号和座位号填写在答题卡上。用2B铅笔将试卷类型(A)填涂在答题卡相应位置上。将条形码横贴在答题卡右上角“条形码粘贴处”。因笔试不考听力,选择题从第二部分的“阅读”开始,试题序号从“21”开始。
2.作答选择题时,选出每小题答案后,用2B铅笔把答题卡上对应题目选项的答案信息点涂黑;如需改动,用橡皮擦干净后,再选涂其他答案,答案不能答在试卷上。
3.非选择题必须用黑色字迹钢笔或签字笔作答,答案必须写在答题卡各题目指定区域内相应位置上;如需改动,先划掉原来的答案,然后再写上新的答案;不准使用铅笔和涂改液。不按以上要求作答的答案无效。
4.考生必须保持答题卡的整洁。考试结束后,将试卷和答题卡一并交回。
第二部分 阅读(共两节,满分50分)
第一节(共15小题:每小题2.5分,满分37.5分)
阅读下列短文,从每题所给的A、B、C、D四个选项中选出最佳选项。
A
Grading Policies for Introduction to Literature
Grading Scale
90-100, A; 80-89, B; 70-79, C; 60-69, D; Below 60, E.
Essays (60%)
Your four major essays will combine to form the main part of the grade for this course:
Essay 1 = 10%; Essay 2= 15%; Essay 3= 15%; Essay 4= 20%.
Group Assignments (30%)
Students will work in groups to complete four assignments (作业) during the course. All the assignments will be submitted by the assigned date through Blackboard, our online learning and course management system.
07-11
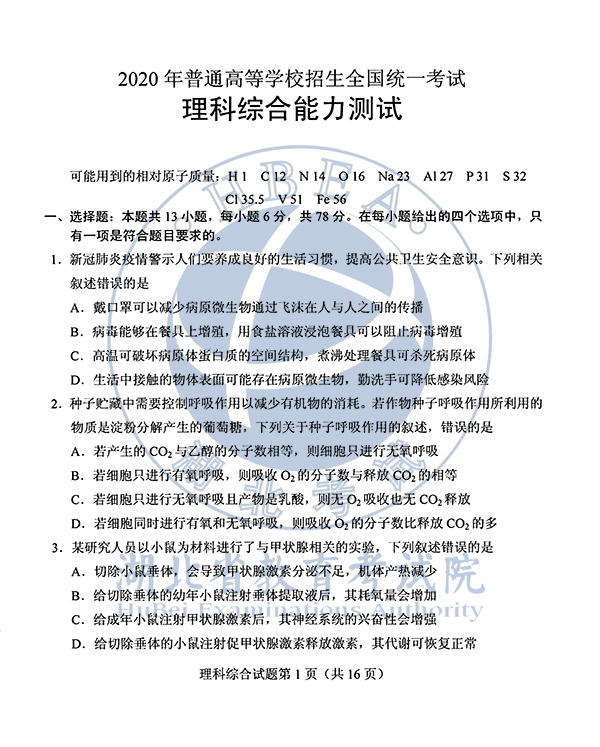
全国高考试题已经陆续出完,想知道考试试题的考生赶紧了解一下,下面由出国留学网小编为你精心准备了“2020全国卷1高考理综试卷及参考答案(图片版)”,持续关注本站将可以持续获取高考资讯!
2020全国卷1高考理综试卷及参考答案(图片版)
2020年全国卷一(即新课标I卷、乙卷)适用地区:河南、河北、山西、江西、湖南、湖北、安徽、福建、广东。










07-11
掌握高考资讯,有助提前准备好考试,下面由出国留学网小编为你精心准备了“2020全国卷1高考理科数学试卷及参考答案(图片版)”,持续关注本站将可以持续获取高考资讯!
2020全国卷1高考理科数学试卷及参考答案(图片版)
2020年全国卷一(即新课标I卷、乙卷)适用地区:河南、河北、山西、江西、湖南、湖北、安徽、福建、广东。










07-11
一年一度的高考已经结束了,下面由出国留学网小编为你精心准备了“2020全国卷1高考文科数学试卷及参考答案”,持续关注本站将可以持续获取高考资讯!
2020全国卷1高考文科数学试卷及参考答案
2020年全国卷一(即新课标I卷、乙卷)适用地区:河南、河北、山西、江西、湖南、湖北、安徽、福建、广东。










07-11
一年一度的高考已经结束了,下面由出国留学网小编为你精心准备了“2020全国卷1高考文科数学试卷及参考答案(图片版)”,持续关注本站将可以持续获取高考资讯!
2020全国卷1高考文科数学试卷及参考答案(图片版)
2020年全国卷一(即新课标I卷、乙卷)适用地区:河南、河北、山西、江西、湖南、湖北、安徽、福建、广东。










07-11
全国高考试题已经陆续出完,想知道考试试题的考生赶紧了解一下,下面由出国留学网小编为你精心准备了“2020全国卷1高考英语试卷及参考答案(图片版)”,持续关注本站将可以持续获取高考资讯!
2020全国卷1高考英语试卷及参考答案(图片版)
2020年全国卷一(即新课标I卷、乙卷)适用地区:河南、河北、山西、江西、湖南、湖北、安徽、福建、广东。


07-11
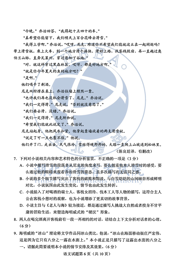
掌握高考资讯,有助提前准备好考试,下面由出国留学网小编为你精心准备了“2020全国卷1高考语文试卷及参考答案”,持续关注本站将可以持续获取高考资讯!
2020全国卷1高考语文试卷及参考答案
2020年全国卷一(即新课标I卷、乙卷)适用地区:河南、河北、山西、江西、湖南、湖北、安徽、福建、广东。










07-11
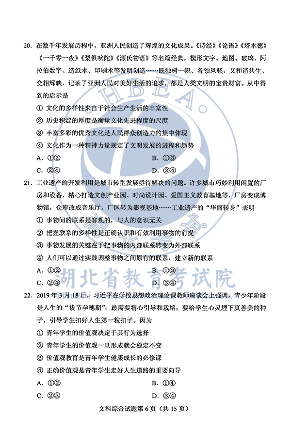
全国各地高考试卷及参考答案相关咨询已经出来了,需要了解的小伙伴们看过来。下面由出国留学网小编为你精心准备了“2020全国卷1高考文科综合试卷及答案”,持续关注本站将可以持续获取更多的考试资讯!
2020全国卷1高考文科综合试卷及答案
2020年全国卷一(即新课标I卷、乙卷)适用地区:河南、河北、山西、江西、湖南、湖北、安徽、福建、广东。







07-11
全国各地高考试卷及参考答案相关咨询已经出来了,需要了解的小伙伴们看过来。下面由出国留学网小编为你精心准备了“2020全国卷1高考文科数学试卷及答案”,持续关注本站将可以持续获取更多的考试资讯!
2020全国卷1高考文科数学试卷及答案










07-11
全国各地高考试卷及参考答案相关咨询已经出来了,需要了解的小伙伴们看过来。下面由出国留学网小编为你精心准备了“2020全国卷1高考语文试卷及答案”,持续关注本站将可以持续获取更多的考试资讯!
2020全国卷1高考语文试卷及答案










全国卷1推荐访问