出国留学网专题频道全国普通高考招生统一理科综合栏目,提供与全国普通高考招生统一理科综合相关的所有资讯,希望我们所做的能让您感到满意!
03-17
为方便广大考生进行高考备考复习,出国留学网高考频道特为您搜集整理了辽宁全国普通高考招生统一理科综合2010,希望对您2014年高考有所借鉴!
与全国普通高考招生统一理科综合相关的高考试题
以下是出国留学网高考频道为您提供的全国普通高考招生统一理科综合2002,希望对您2014年高考有所帮助!
出国留学网高考频道为您免费提供《全国普通高考招生统一理科综合2002》,希望对您2014年高考有所帮助!
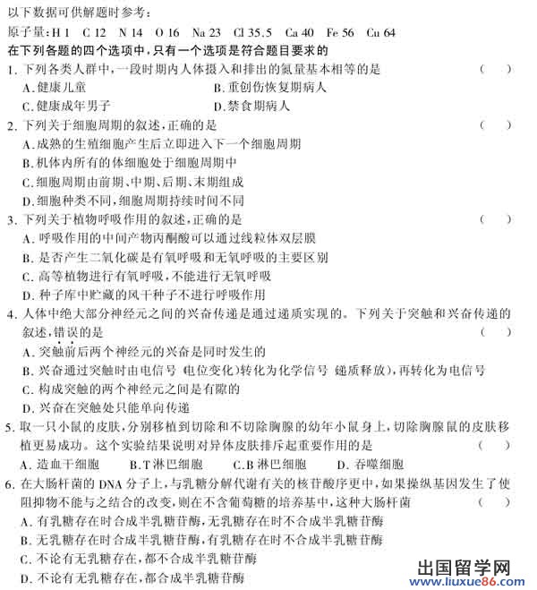
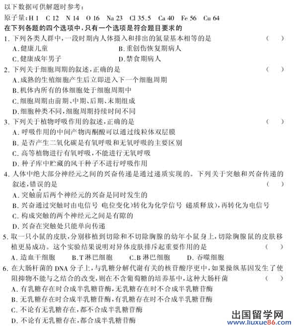
以下《辽宁全国普通高考招生统一理科综合2010》由出国留学网高考频道为您提供,希望对您有所帮助!
全国普通高考招生统一理科综合推荐访问
搜索更多内容
全国普通高考招生统一理科综合相关推荐
编辑推荐
热点推荐