出国留学网专题频道兴安中考栏目,提供与兴安中考相关的所有资讯,希望我们所做的能让您感到满意!
04-30
春秋冬来,新一轮的中考即将到来,下面由出国留学网小编为你精心准备了“2020内蒙古兴安中考时间延期公告:7月21日至30日”,持续关注本站将可以持续获取更多的中考资讯!
2020内蒙古兴安中考时间延期公告:7月21日至30日
了解到,2020年内蒙古中考时间延期,内蒙古中考具体时间安排在7月21日至30日举行。具体如下:
经内蒙古自治区新冠肺炎防控工作指挥部同意,2020年内蒙古中考延期举行。内蒙古中考报名时间为5月7日至18日,内蒙古中考时间为7月21日至30日。具体时间由各盟市根据本地实际情况确定。
此前,内蒙古高三、初三年级已于3月30日正式开学复课。
4月23日,内蒙古初高中一、二年级和中等职业学校经盟市指挥部评估达标后开学复课,达不到标准的学校不得开学。
5月7日起,小学高年级(四、五、六年级)经盟市指挥部评估达标后开学复课,达不到标准的学校不得开学。小学其他年级和幼儿园、特殊教育学校由各盟市视疫情防控形势另行确定。
5月7日起,经评估达到开学复课疫情防控标准的高校毕业年级(含高职和本、硕、博)及无国内中、高风险地区和其他输入风险较大地区生源的高校,先行错峰开学复课。5月13日起,经评估达到开学复课疫情防控标准的高等院校,可以安排其他年级开学复课。其中,自治区直属高校由教育厅组织评估,盟市所属高校由盟市政府组织评估。
校外教育培训机构在当地中小学、幼儿园全部开学复课前,不得开展线下培训及服务。
各地各校要严格按照教育部关于“疫情没有得到基本控制前不开学、学校基本防控条件不具备不开学、师生和校园公共卫生安全得不到切实保障不开学”的要求,坚持属地管理原则,认真组织检查评估学校开学复课准备工作,具备条件的分期分批有序开学,不具备条件的坚决不允许开学。
各级各类学校尚在境外的师生一律不返校。湖北省和国内中、高风险地区返校师生要按有关规定进行隔离和核酸检测。口岸城镇及其他输入风险较大的地区,由盟市政府科学研判,确定开学时间。
...10-15
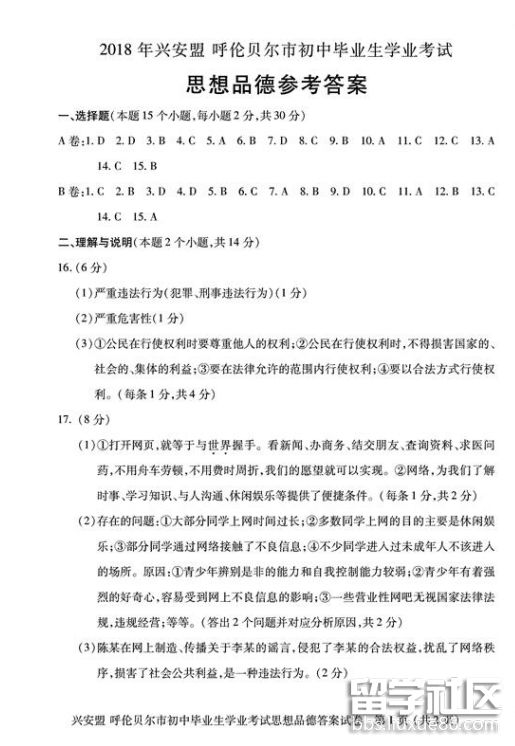
愿你中考考出理想的成绩,进入向往的学校。本网站中考栏目为大家提供《2018年内蒙古兴安中考地理真题及答案》,更多中考资讯请关注我们网站的更新!
2018年内蒙古兴安中考地理真题及答案




参考答案:

推荐阅读:
10-15
中考栏目为大家提供《2018年内蒙古兴安中考地理试题及答案》,更多中考资讯请关注我们网站的更新!祝所有考生学业有成,前程似锦!
2018年内蒙古兴安中考地理试题及答案




参考答案:

推荐阅读:
10-15
请相信:只要付出了辛勤的劳动,总会有丰硕的收获!本网站中考栏目为大家提供《2018年内蒙古兴安中考地理试卷及答案》,更多中考资讯请关注我们网站的更新!
2018年内蒙古兴安中考地理试卷及答案




参考答案:

推荐阅读:
10-15
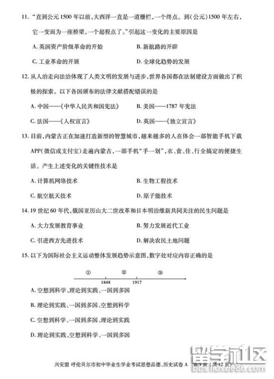
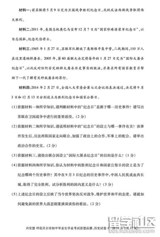
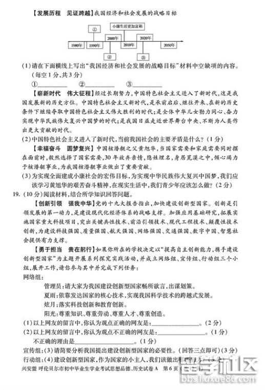
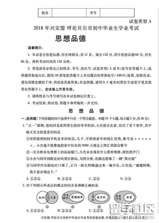
2018年中考圆满结束,许多朋友一定很想知道今年的中考考了哪些内容吧?本网站中考栏目第一时间为您提供 《2018年内蒙古兴安中考历史真题及答案》,欢迎查阅!请持续关注本站。
2018年内蒙古兴安中考历史真题及答案






10-15
10-15
10-15
10-15
10-15
兴安中考推荐访问