出国留学网专题频道军队文职栏目,提供与军队文职相关的所有资讯,希望我们所做的能让您感到满意!
04-14
各位考生注意了!2023年全军面向社会公开招考文职人员统一考试阅卷评分工作终于全部结束,各位考生可以开始查询成绩啦。相关的查询入口已整理在下文了,各位考生关注一下!下面是出国留学网整理的“2023年军队文职考试成绩查询官网入口”,供考生参考阅读。
近日,2023年军队文职人员公开招考笔试阅卷评分工作按计划完成。按照政策规定的90%考生上线比例,非文体岗位和文体岗位公共科目合格分数线分别划定为42.6分、40.5分。非文体岗位入围人员名单,根据招考岗位明确的入围比例,按照报考人员笔试成绩由高到低确定,其中参考人员数量低于入围比例的岗位,参考人员全部入围;入围人员最后一名成绩相同的一并入围。文体岗位预选对象名单,按照招考岗位计划人数120%的比例,根据报考人员面试和笔试总成绩由高到低确定。现公布非文体岗位笔试入围人员名单和入围分数线,以及文体岗位预选对象名单和确定预选对象分数线。用人单位将以电话、电子邮件等方式,通知入围人员面试和体格检查的时间地点、资格条件、所需材料和具体安排等事项。
【知识拓展】
待遇制度
文职人员依法享受相应的政治待遇、工作待遇和生活待遇
政治待遇:按照国家和军队有关规定执行。
工作待遇:根据文职人员在军队工作期间所任岗位职务层级和岗位等级等,享受军队规定的办公用房、公务用车等工作待遇;免职、退出军队的,调整或者取消相应的工作待遇。
工资制度
军队建立统一的文职人员工资制度。文职人员工资包括基本工资、津贴、补贴等。在军队技术密集型单位,可以实行文职人员绩效工资。
政策保障
(一)用人单位及其文职人员应当按照国家有关规定参加社会保险,依法缴纳社会保险费。军队根据国家有关规定,为文职人员建立补充保障。
(二)文职人员享受国家和军队规定的社会化、货币化住房保障政策。用人单位及其文职人员应当按照规定缴存、使用住房公积金,缴存的住房公积金由所在地住房公积金管理中心统一管理。
(三)文职人员享受国家和军队规定的医疗补助和...
04-14
各位报考了军队文职考试的考生注意了!根据中央军委政治工作部发布的通知公告,2023年军队文职考试成绩查询入口将于2023年4月14日9点提供全军统一笔试成绩查询,请各位考生做好准备。下面是出国留学网收集整理的 “2023年度军队文职考试成绩查询入口” ,本文仅供参考,欢迎阅读。
一、成绩查询入口(点击下图进入)
2023年4月14日9点提供全军统一笔试成绩查询。
二、军队文职成绩查询
中央军委政治工作部通过军队人才网提供全军统一考试成绩查询。考试客观题和主观题的阅卷工作均依托国家专门机构进行,采用分数处理自动化系统,没有人工登分、合分过程,除缺考、违纪、零分等特殊情况外,原则上不接受考生成绩复查申请;属于成绩复查范围的,按报考指南规定程序和时限申请查分;复查期结束后,不再受理考生复查申请。
确定军队文职入围人员名单
中央军委政治工作部按照90%考生上线的比例,划定公共科目合格分数线;根据招考岗位入围比例,对达到公共科目合格分数线的,再按照全军统一考试成绩由高到低确定考试入围人员名单,并在军队人才网公布名单。
公共科目或者专业科目单科考试成绩为零分或者缺考的,不列入考试入围人员名单。
军队文职组织面试
用人单位对考试入围人员的基本情况、学历学位、专业资质、工作经历、准考证等原件或者证明材料进行审查,依据报考人员参加面试意向、资格条件审查等情况确定面试人员名单,名单由军委机关各部门、各大单位政治工作部门汇总审核后,由用人单位或者其上级单位按照规定组织实施面试。面试成绩确定后,由用人单位现场告知报考人员面试成绩。
推荐阅读:
04-14
各位报考了军队文职考试的考生注意了!根据中央军委政治工作部发布的通知公告,2023年军队文职考试成绩查询入口将于2023年4月14日9点提供全军统一笔试成绩查询,请各位考生做好准备。下面是出国留学网收集整理的 “2023年军队文职考试成绩查询入口” ,本文仅供参考,欢迎阅读。
一、成绩查询入口(点击下图进入)
2023年4月14日9点提供全军统一笔试成绩查询
二、军队文职成绩查询
中央军委政治工作部通过军队人才网提供全军统一考试成绩查询。考试客观题和主观题的阅卷工作均依托国家专门机构进行,采用分数处理自动化系统,没有人工登分、合分过程,除缺考、违纪、零分等特殊情况外,原则上不接受考生成绩复查申请;属于成绩复查范围的,按报考指南规定程序和时限申请查分;复查期结束后,不再受理考生复查申请。
确定军队文职入围人员名单
中央军委政治工作部按照90%考生上线的比例,划定公共科目合格分数线;根据招考岗位入围比例,对达到公共科目合格分数线的,再按照全军统一考试成绩由高到低确定考试入围人员名单,并在军队人才网公布名单。
公共科目或者专业科目单科考试成绩为零分或者缺考的,不列入考试入围人员名单。
军队文职组织面试
用人单位对考试入围人员的基本情况、学历学位、专业资质、工作经历、准考证等原件或者证明材料进行审查,依据报考人员参加面试意向、资格条件审查等情况确定面试人员名单,名单由军委机关各部门、各大单位政治工作部门汇总审核后,由用人单位或者其上级单位按照规定组织实施面试。面试成绩确定后,由用人单位现场告知报考人员面试成绩。
推荐阅读:
各位考生注意了!军队文职报名已经在陆续开始进行了,对军队文职还有哪些不清楚的可以来看看哦!相关的文章已整理在下文了,关注一下吧!下面是出国留学网整理的“军队文职人员公开招考报考指南”,供考生参考阅读。
1.报考人员年龄条件怎么把握?
报考九级文员以下管理岗位或者初级专业技术岗位的,年龄为18周岁以上、35周岁以下(1987年1月至2005年1月期间出生);报考八级文员、七级文员管理岗位或者中级专业技术岗位的,年龄为18周岁以上、45周岁以下(1977年1月至2005年1月期间出生)。
2.2023年毕业的定向生、委培生是否可以报考?
原则上不得报考。
3.哪些人员不能报考?
根据军队文职人员政治考核有关规定,有下列情形的不得报考文职人员:编造或传播有政治性问题言论;参加、支持民族分裂、暴力恐怖、宗教极端等非法组织和活动;与国(境)外政治背景复杂的组织或人员有联系,被有关部门记录在案;曾受到刑事处罚、行政拘留等;有涉及淫秽、色情、暴力和非法组织标志等文身;被开除公职、责令辞职、开除党籍、开除学籍、开除团籍或受到严重纪律处分;家庭成员、主要社会关系成员因危害国家安全受到刑事处罚或为非法组织成员,等等。
4.已与国家、地方和军队用人单位建立劳动人事关系的社会人才能否报考?
征得所在用人单位同意后,可以报考。面试时,本人需提供所在用人单位出具的同意报考的证明(加盖组织或者人事部门公章);被确定为拟录用对象的,在与军队用人单位建立人事关系前须与原用人单位解除劳动人事关系。
5.留学回国人员能否报考,有哪些要求?
可以报考。本人在参加面试时需提供国家教育部有关机构出具的学历认证书。其中,2021年1月1日至面试前取得国(境)外学位并完成教育部门学历认证的留学回国人员,未落实工作单位的,可以报考仅允许应届高校毕业生报考的岗位。
6.非普通高等学历教育的其他国民教育形式的毕业生是否可以报考?
非普通高等学历教育的其他国民教育形式(自学考试、成人教育、网络教育、夜大、电大等)毕业生取得毕业证后,可以报考对学历不作全日制要求的文职人员岗位。这些岗位主要包括:艰苦边远地区、岛屿的岗位,以及相关特殊岗位。驻艰苦边远地区、岛屿的单位定向招考军队烈士、因公牺牲军队人员的配偶子女,未婚军队烈士的兄弟姐妹,以及现役军人配偶,除教学、科研、工程、医疗专业技术岗位外,报考学历要求可以放宽至大学专科。报考护理、艺术、体育专业岗位的,可为大学专科以上学历。其中,报考人员为现役军人配偶的,报名期间无需上传与有关军队人员关系的证明材料。报名结束后,由全军组考机构依据报考人员姓名和身份证号,通过军事人力资源信息系统进行核实确认。请有关军队人员通过所在单位查核军事人力资源信息系统中本人“重要社会关系”栏目中的报考人员相关信息,如有错漏,须在报名结束后20日内,按照相关规定完成军事人力资源信息系统中相关信息修改完善。
7.实行免笔试直接面试、学历学位要求为“双一流”...
02-17
天津的考生注意了,天津省2023年度的军队文职公开招考笔试时间马上就要到了,请各位考生做好考试准备。为了帮助各位考生更好的应考,小编为大家准备了“2023年天津军队文职公开招考笔试进校注意事项”,可供各位考生参考。
注意事项:
| 学校名称 | 教学楼名称 | 对应考场分布 | 入校要求(入校门、考生车辆、考生用餐) |
02-14
报考了2023年度的军队文职考试的考生注意了,2023年军队文职笔试考试时间马上就要到了,请各位考生做好考试准备,及时打印考试准考证,下面是小编为大家整理的“2023年军队文职招考笔试温馨提示”,可供各位考生参考。
笔试温馨提示:
1. 提前熟悉考点地址和交通路线
请报考人员在考试前一天熟悉考点地址和交通路线。为避免延误考试时间,建议考生考试当天提前到达考点。
2. 开考30分钟后不得入场
在考试开始前30分钟,凭准考证和身份证进入考场,对号入座,并将准考证、身份证放在桌面上。
开始考试30分钟后,不得入场;考试期间,不得提前交卷、退场。
3. 严禁携带违规物品
考生应严格按照规定携带文具,开考后考生不得传递任何物品。
除规定可携带的文具以外,严禁将手机、计算器、智能手表、智能手环、蓝牙耳机等各种电子、通信、计算、存储或其它有关设备带至座位。已带入考场的要按监考人员的要求切断电源并放在指定位置。凡发现将上述各种设备带至座位,一律按照相关规定处理。
4. 答题前认真阅读说明,听铃作答
考试采取闭卷方式,需用2B铅笔、黑色签字笔和橡皮擦。
开始答题前,考生务必核对试卷是否与准考证上考试科目一致,并认真阅读试卷和答题卡上的说明,按照答题卡上的提示要求作答,字迹要清楚、工整,不得标记与答题无关的内容。听统一铃声开始答题,否则,按违纪处理。
考生不得要求监考人员解释试题,如遇试卷分发错误,页码序号不对、字迹模糊或答题卡有折皱、污点等问题,应举手询问。
5. 严格遵守考场纪律
考生在考场内必须保持安静,禁止吸烟,严禁交头接耳,不得窥视他人试卷、答题卡及其他答题材料,或为他人窥视提供便利。严禁抄袭。考试期间,考生未经监考人员允许不得离开座位。
考试结束铃响,考生应立即停止答卷,将试卷和答题卡反扣在桌面上,不得再有任何填涂答题卡和试卷的动作,否则按违纪处理。试卷和答题卡等材料经监考人员清点无误后,方可离开考场。不得将试卷、答题卡和草稿纸带出考场,否则按违纪处理。
考生应服从考试工作人员管理,接受监考人员的监督和检查。对无理取闹,辱骂、威胁、报复工...
02-14
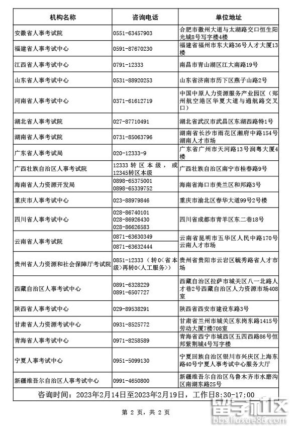
2023年军队文职招考笔试时间马上就要到了,请各位考生做好笔试考试的准备,及时打印考试准考证,准考证打印时间为2月14日到19日,下面是小编为大家整理的“2023年军队文职笔试准考证打印入口”,可供各位考生参考。
准考证打印入口:
点击进入>>>
准考证打印时间:
2023年军队文职人员公开招考笔试准考证打印服务已经开通,报考人员可于2023年2月14日9时至19日14时期间,通过军队人才网首页选择“打印入口”,登录报名系统,自行打印准考证,黑白、彩色均可。
考务值班电话:


推荐阅读:
02-14
青海的考生注意了,青海2023年度的军队文职笔试考试时间马上就要到了,笔试时间定于2月19日,请各位考生做好笔试准备。下面是出国留学网小编为大家整理的“青海2023年军队文职公开招考笔试温馨提示”,可供各位考生参考。
各位考生:
2023年军队文职人员公开招考笔试笔试将于2023年2月19日举行,为营造良好的考试环境,确保考试平稳安全顺利,现将有关事项提示如下:
一、做好自我健康管理
考生要强化“每个人都是自己健康的第一责任人”意识,考前加强个人防护,科学佩戴口罩,做好手卫生;外出时与他人保持安全距离,不去人群密集、通风不良的场所,尽量减少参加聚会、聚餐等聚集性活动。考生参加考试时应自备N95口罩,除核验身份时按要求摘除口罩外,考试期间以及进出考点、考场应全程佩戴口罩。
二、提前做好参考准备
准考证打印入口于2023年2月14日9:00至2月19日14:00期间开放,请考生及时登录系统打印准考证。认真阅读准考证上的注意事项,提前做好考前准备。提前了解考点入口位置和前往路线,做好考试当天的出行安排。考试当天,考生应选择合适的出行方式,尽可能做到居住地与考点之间“两点一线”。提倡考生自行赴考,送考人员不得进入考点和在考点周围聚集,社会车辆禁止进入考点。
三、遵守入场检验规定
每场考试前,提前60分钟到达考点。出示本人居民身份证和纸质版准考证进行身份信息核验。考生前往考点学校应预留足够时间。
四、自觉遵守考试规则
考前30分钟,考生开始入场。考试开始30分钟后,不得入场。考试期间不得提前交卷、退场。除规定允许携带的黑色钢笔或签字笔、2B铅笔、削笔刀、橡皮外,不得将手机、计算器、智能手表、智能手环、蓝牙耳机等各种电子、通信、计算、存储或其他有关设备带入考场。考生携带手机要主动关机后放在手机袋内,并写明姓名、座位号,放置在物品放置处。考生请勿携带贵重物品。
五、按规定要求作答
(一)考试用笔要求。答题卡填涂时,考生姓名、准考证号等需要填写的信息,请考生使用黑色字迹钢笔或签字笔书写。需要用铅笔涂写的部分请使用2B铅笔规范填涂。
(二)公共科目及专业科目(客观)采用“卷卡合一”。本次考试公共科目及专业科目(客观)采用“卷卡合一”的方式,与之配套的答题卡印制在试卷封底内页,请考生本人沿裁切线将答题卡小心撕下,注意保持答题卡的整洁。试卷与答题卡一一对应,考生必须在配套答题卡上作答,卷卡不一致将影响考试成绩。
六、关于违纪违规处理
考生必须遵守考场规则,若有违纪违规行为,参加2023年军队文职人员公开招考笔试的考生将按《事业单位公开招聘违纪违规行为处理规定》(人社部第35号令)进行处理。
七、考务咨询联系方式
西宁市人事考试中心:0971-6163404
海东市人事考试中心:0972-8610756
海北州人事...
01-17
军队文职是很多考生都非常关心的一门考试,近日,军队人才网发布了2023年军队文职考试报名的通知,考试报名时间定于1月13日到17日,请各位考生抓紧时间进行考试报名。下面是小编为大家整理的“2023年军队文职考试报名入口”,可供各位考生参考。
报名入口:
点击进入>>>
报考流程:
(一)公布招考信息。中央军委政治工作部通过军队人才网(网址:http://www.81rc.mil.cn或者http://81rc.81.cn),向社会发布《2023年军队文职人员公开招考岗位计划》、《2023年军队文职人员公开招考报考指南》(以下简称《报考指南》),明确招考人数、具体岗位、资格条件、咨询电话、注意事项等信息。报考人员对发布招考岗位的专业、学历、学位、工作经历等资格条件有疑问需要咨询时,可直接与用人单位联系。
(二)报名及初审。报名时间为2023年1月13日8:00至17日18:00,报名资格条件初审截止时间为1月18日18:00,缴费截止时间为1月19日18:00。
报考人员根据公布的文职人员招考信息,通过军队人才网报名,按照报名流程及要求,如实填报个人信息和上传相关证明材料,选择用人单位和招考岗位,确认无误后申请报名资格条件初审。中央军委机关部委、战区、军兵种、中央军委直属单位、武警部队政治工作部门通过军队人才网报名系统对报考人员填报的信息进行初审,确认是否符合报考条件,一般2天左右反馈初审结果。申请报名资格条件初审并通过初审的,不能修改报名信息或者改报其他岗位;报名时间内资格条件初审未通过的,可以改报其他岗位;2023年1月17日18:00至18日18:00期间资格条件初审未通过的,不能改报其他岗位。通过报名资格条件初审的报考人员即可缴纳报名费和选择考试城市,报名费应当在规定时间内通过网上支付方式缴纳,每门考试科目人民币50元。报考人员缴费成功并打印出报名回执方为有效报名。报名缴费后不予变更报考信息和退费。
对招考学历学位要求为博士研究生,以及“双一流”建设高校或者建设学科的理学、工学、医学硕士研究生的岗位,符合学历学位等规定报考条件且通过报名初审的报考人员,经中央军委机关部委、战区、军兵种、中央军委直属单位、武警部队政治工作部门审批后,可以免笔试直接参加面试,其中面试人员名单统一在军队人才网公布。这...
01-16
截止1月15日17时,2023年军队文职人员公开招考报名人数达到97710名,缴费成功的有63314名, 缴费完成岗位12783个,详细的报名情况见下文详情,下面是出国留学网整理的“2023年军队文职人员公开招考网上报名有关情况”,欢迎大家参考阅读。
2023年军队文职人员公开招考网上报名火热进行中。截至1月15日17时,通过网上报名资格条件初审的报考人员97710名,缴费成功的报考人员63314名,正在审核报名资格条件的报考人员67035名。有报考人员完成缴费的岗位12783个、占38.12%,平均报招考比为4.95∶1,最高报招考比为335∶1。此次招考网上报名时间还剩2天,请广大报考人员抓紧时间申请报名资格条件初审,并及时关注审核结果,通过报名资格条件初审的请及时缴费和选择考试城市。相关招考岗位报考情况如下:
1.截至1月15日17时各省份岗位报考情况统计表

2.截至1月15日17时各岗位类别报考情况统计表

3.截至1月15日17时报考人数较多的岗位


推荐阅读:
军队文职推荐访问