出国留学网专题频道加试题栏目,提供与加试题相关的所有资讯,希望我们所做的能让您感到满意!
出国留学网高考网为大家提供浙江2017下半年化学选考加试题特点深度分析,更多高考资讯请关注我们网站的更新!
浙江2017下半年化学选考加试题特点深度分析
距离2018年4月学考选考还有两个多月,参与阅卷的老师分析化学科目试题特点,点拨解题思路,提出教学启示。“前事不忘 ,后事之师”,感兴趣的同学快来学习吧。
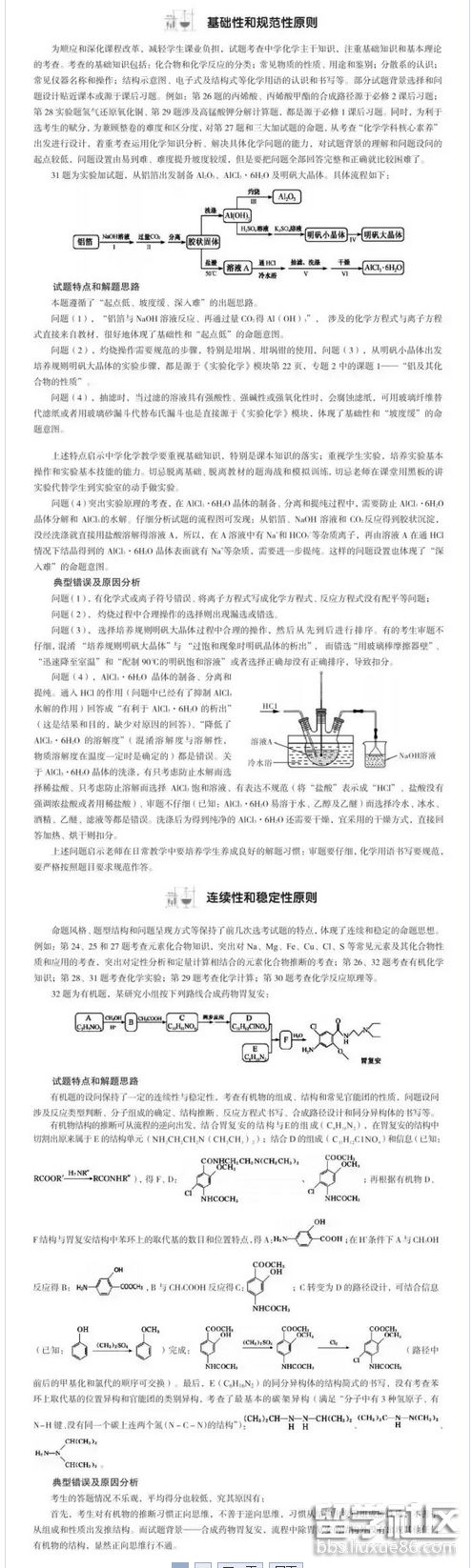
选考化学试题的命制严格遵循《浙江省普通高中学科教学指导意见-化学》(2014版)、《浙江省普通高中学业水平暨高考选考科目考试说明》的规定,坚持“基础性、稳定性和科学性”等原则,力求充分体现新课程理念,积极顺应深化课程改革的需要。


小编精心为您推荐:
托福考试就要开始咯,赶快复习起来吧,出国留学网托福栏目为各位同学准备了“2017年托福听力热门加试题目概括”,希望对各位考生有帮助。
托福考试中听力加试是很常见的,和小编一起来看看托福听力热门加试题目有哪些吧!
一、学生丢饭卡及ID
二、“鸟的迁徙”报告
三、拉格泰姆音乐
四、神经胶质细胞
以丢钱包为例:
女生的钱包中里面有她的student id& meal card以及 key等东西,无法回dorm。
于是去student service办id card,遇到staff(口音是黑人)把守,说没有id card 不能进去,要么出示driving license,要么是有头像照片的证件,比如passport或者其他。但是女生说,我的wallet丢了,id card没了,passport也在dorm里面,而没有id card,dorm不让进(有题目出现,问她为什么拿不到passport)。
后来女说这个问题她和dorm负责人说过,有email 到这里做说明。staff查了查,果然如此,然后staff又说如果你能正确说出passport 的number,就让她进去,女学生从容的说出了number,他说OK,你可以进去了,但是你会受到监视。女生说who cares!
女生又说了:她的meal card也掉了。管理员说:你在里面办ID的时候也可以顺便办了meal card。女生说:你真的是帮了我很大的忙啊!
管理员:if you have some other problems, I am glad to help you。女生说you help!(本句语气为降调,有问题出现,问女生为什么这么说。此题两个选项为正确选项:1、女生怀疑这个管理员是不是能帮他。 2、女生在解决了所有的问题之后如释重负)
托福听力栏目推荐阅读:
在托福阅读的备考中,同学们不要忘了积累阅读经验哦。出国留学网托福栏目为大家带来托福阅读经典加试题,希望能帮到大家!
托福阅读经典加试题
ETS托福阅读加试题:1、地核物质成分
讨论地核物质成分,科学家根据地震波传导的快慢,确定了地核的成分与地表的成分不同。然后科学家发现火山爆发出来的物质有钻石,证明地球深层是一个高温高压的环境,因为钻石只能在这种情况下产生。
然后来了一段很长的,TMD,如果他分开好了。说根据陨石里面的材料来判定地核的材料。
因为科学家可以估计地核的密度,如果发现陨石的密度与地核密度差不多,很有可能他们的element(元素成份)是相同的。有一道题目问地核的构成物质最多是什么,有 iron, silicon(硅)......
ETS托福阅读加试题:2、生物适应性
主要介绍了沙漠中的动植物是如何适应极端环境的。首先说了沙漠最大的问题就是缺水,如何适应这种缺水环境就是各种动植物存活的关键。然后说了植物是如何适应缺水环境的:有些是周期性植物,只在湿度较高时才生长;常年生长的植物采取另一些办法,例如,叶子表面产生一层蜡质,减少水分蒸发;有些叶子成了刺;有些的根系特别发达;等等。然后,另起一段将动物是如何适应的:产生高盐度的尿液,调整呼吸,等等。随后,还对比了在沙漠和在极地生活的同一种动物的异同。
ETS托福阅读加试题:3、 Modificationof weather
modification of weather 多年来人们一直努力改变天气。最初是发现一战期间,降雨增多(可能与武器使用有关),美国农业部开始试验。后来 1946 年,有个员工发现干冰能让 supercooled water becomesnow particles.文章给 supercool 下了定义就是低于零度但是还没有结冰。于是人们开始用 dry ice 和 silver iodide 来进行人工降雨。其原理就是 dry ice makes the moisture freeze into ice particles and thesurrounding moisture freeze around it.也就是为降雨提供了凝结核。后来文章说有人担心这样下去会使地面水体的含银量增高,但是调查并没有显示这个说法。这种 cloud seeding 办法继续发展,用别的物质替代干冰。但是很多人 concern 这种办法,会对 local 的环境带来影响,但是并无定论。
ETS托福阅读加试题:4、北美加试
关于一个叫smith 的人,小的时候就喜欢收集石头,长大后开始研究岩石层,在采石场的工作,他有大量的机会去研究 rock and fossil,后来还提出了一套理论,现 fossil 更能提供时间的准确信息,后来,他和另一个科学家发现动物的区系可以帮助确认化石的年代,说这些理论至今都还有用后来,有人认为植物的分科也可以用于化石和岩石的研究。
托福阅读栏目推荐:
备考托福的同学们需要多多查阅学习资料哦,出国留学网托福栏目为大家提供托福听力经典加试题之鸟类迁徙,希望对大家备考托福有所帮助!
托福听力经典加试题之鸟类迁徙
托福听力栏目推荐:
03-25
出国留学网托福栏目为大家带来了《托福考试之常见阅读加试题目》,我们栏目会持续关注托福考试信息动态,希望大家能够考出好成绩!
托福阅读经典加试一:电报
本文主要讲述了电报在美国起步阶段所遇到的障碍。其原因主要是:第一,缺乏资金;第二,缺乏政府监管;第三,美国政府当时致力于电话的研究。本文还讲述了电报尽管是一项**性的发明,但是,它对人类的生活影响很小。
概述:科技进步,1840S 的电报已经有了长足进步Telegraph 有很重大的意义:拉近了long distance communication。
1. 遇到了什么样的obstacle?
解析:A. fund 不够; B. 缺少management;
2. 电报在美国的发展存在缺陷,原因是?
解析:当时Telegraph 在美国发展得不如在欧洲发展得好,因为还把精力放在telephone 的研究上。
3. 电报在美国发展缓慢,该由谁负责?
解析: 在美国,telegraph system 掌控在私人企业手里(私有化private) ,很多私企行为都用电报来联系。这些私企有些很垄断(monopoly)。
4. 19世纪,美国电报的发展为什么发生了转折?
解析:在19 世纪,电报被纳入政府监管(under government regulation)。之后,尽管美国那时有科技的
限制,但电报在美国发展得最好,得到了普及。
5. 电报在欧洲的发展开端?
解析:当时很多欧洲国家担心电报会使情报外流,就在犹豫要不要立法来规范电报行为。
6. 欧洲国家的邮政业为什么得到发展?
解析 : 随着 发 展 , 欧洲国 家把telegraph 纳入governmental control(国家政府管理), 主要应用在邮政系统postal system 方面,因此欧洲国家的传统邮政postal 业又恢复生机。
7. 为什么电报的发明是**性的?
解析:电报需要建立 net,这为后来的网络的建立提供了很多思路,所以说telegraph 是非常revolutionary
invention。
8. 电报的重要性?
解析:虽然telegraph 重要,但其不像人们猜测的那么重要,因为在当时,transportation 已经发展了,人们之间的距离被缩短了(物流发达) ,因此,不应过分夸大
电报发明的意义。电报只产生了little change 。
9. Novel
解析:新奇的,新颖的, 新的,近义词:new unique unusual
小编推荐:
托福阅读加试经常会出现,成绩不计入总分。出现加试的时候托福考试时间会延长,考生的精神也会高度紧绷,所以,如果能确定加试题,大家也能在精神上放松一些。《托福阅读加试题目:电报》是由出国留学网托福栏目小编为您推荐,希望对您的托福考试有所帮助!为了您的方便使用,您可以收藏本站.
托福阅读经典加试一:电报
本文主要讲述了电报在美国起步阶段所遇到的障碍。其原因主要是:第一,缺乏资金;第二,缺乏政府监管;第三,美国政府当时致力于电话的研究。本文还讲述了电报尽管是一项**性的发明,但是,它对人类的生活影响很小。
概述:科技进步,1840S 的电报已经有了长足进步Telegraph 有很重大的意义:拉近了long distance communication。
1. 遇到了什么样的obstacle?
解析:A. fund 不够; B. 缺少management;
2. 电报在美国的发展存在缺陷,原因是?
解析:当时Telegraph 在美国发展得不如在欧洲发展得好,因为还把精力放在telephone 的研究上。
3. 电报在美国发展缓慢,该由谁负责?
解析: 在美国,telegraph system 掌控在私人企业手里(私有化private) ,很多私企行为都用电报来联系。这些私企有些很垄断(monopoly)。
4. 19世纪,美国电报的发展为什么发生了转折?
解析:在19 世纪,电报被纳入政府监管(under government regulation)。之后,尽管美国那时有科技的
限制,但电报在美国发展得最好,得到了普及。
5. 电报在欧洲的发展开端?
解析:当时很多欧洲国家担心电报会使情报外流,就在犹豫要不要立法来规范电报行为。
6. 欧洲国家的邮政业为什么得到发展?
解析 : 随着 发 展 , 欧洲国 家把telegraph 纳入governmental control(国家政府管理), 主要应用在邮政系统postal system 方面,因此欧洲国家的传统邮政postal 业又恢复生机。
小编推荐:
|
1. 达尔文的进化论着重强调由于环境变化什么的动植物要经过很长时间的进化才形成新物种。但有些人提出短时间内物种也能进化。有一种鱼,放在下游,还有好多predator,所以这些鱼的繁殖速度加快,baby与鱼比以前大,质量差,畸形多,所以就不会超负荷。而且长得快。放在上游,并且有很少predator,它们的繁殖速度就慢,而且baby鱼不大并且生长速度慢。 说有一种鸟,有的嘴大有的嘴小。最小的就只能吃小的seed/nut。有一段时间干旱,种子大,死了好多鸟,可调查研究发现,死的鸟是有规律的。斯的大多是小嘴的鸟。后来天气恢复正常之后,发现那些后代鸟比以前的嘴大了。雨量充沛的话,鸟的嘴又比以前小了。 达尔文的进化论要求很长期才能看出来进化特征,文章举了两个例子关于短期进化实验: 1。人工干预的实验,一种鱼类,在深海有很多天敌,浅海天敌较少,把他们放在天敌很多的环境中让他们生活,若干年后,这些鱼开始生命周期缩短,产卵早,母鱼不抚养幼鱼。再把他们放回浅海后,由若干年观察他们,他们产卵比最初减少,但体积增大。 2。自然实验:一个岛上有一种鸟,一次大干旱,很多喙小的鸟灭绝了,因为喙大的鸟能够更好地摄取食物;后来自然条件恢复,发现那些鸟的喙又逐渐减小。大题目是总结题 2. 动物向大体积进化的理论:大体积生物不灵活,趋向于进化的终结,举了两个例子: 1。大象,四肢等身体特征和体积庞大很有关系 2。鲸鱼,靠水支撑体重(有考题),与大象同源于一种啮齿动物,祖先体积小,生活在浅滩,有后肢,后来变成鲸鱼(有考题关于变化特征)。 进化论(evolution)在19世纪后用于生物学,专指生物由简单到复杂、由低级到高级的变化发展。又称演化论。evolution一词来自拉丁文evolutio,表示展开或把一个卷紧的卷松开的意思。 1、进化论/自然选择 生物学的文章,关于进化的一些最新发现... |
第一篇
说o动物是marsupial(有袋动物)的一种,然后说marsupial跟一般动物的不一样 ,主要是在生理结构上,然后说marsupial is primitive(原始简单的),(有题,问为什么 except).然后文章说了很久很久以前,大陆都是连到一起的,然后分开之后,marsupial在美洲竞争不过其他动物了,所以只有澳洲的marsupial很flourish,那么美洲的呢?说南美和北美再次连接起来之后,很多食肉动物南下,把marsupial都吃了。然后说o动物很奇特,跟其他marsupial不一样,所以他才可以留在美洲大陆,然后说很多人觉得o动物不进化,但是事实证明他是最近才来到北美的 ,然后说o动物适应能力好,什么都吃,人扔的垃圾都吃,所以他活下来了。
第二篇
说威尼斯的盐事业,说威尼斯本来自己产盐,跟另外一个城市竞争,但是威尼斯的盐是细盐,要粗盐还要进口,另外自然灾害来了,那个威尼斯专门产盐的地方被端了,所以他只能进口了(有两项选择)。然后说没想到,威尼斯做盐贸易作发财了,然后越做越好,盐的贸易刺激了其他产品的买卖,然后还说政府制定一些规定,说政府虽然不拥有盐,但是管理盐,跟不一样(有题,问什么样)然后威尼斯就很牛了,开始跟其他国家签合同,说你们只能卖我的,不能卖别人的,(有词汇题, stipulate规定,约定)然后还在海上查岗,跟海上警察一样。)
第三篇
讨论地核物质成分,科学家根据地震波传导的快慢,确定了地核的成分与地表的成分不同。然后科学家发现火山爆发出来的物质有钻石,证明地球深层是一个高温高压的环境,因为钻石只能在这种情况下产生。 然后来了一段很长的,TMD,如果他分开好了。说根据陨石里面的材料来判定地核的材料。因为科学家可以估计地核的密度,如果发现陨石的密度与地核密度差不多,很有可能他们的element(元素成份)是相同的。有一道题目问地核的构成物质最多是什么,有iron, silicon(硅)。
第四篇 玛雅文明
玛雅文明在公元前900年后的发展, 主要几个region原来是独立的,后来就有融合了,但又不是完全融合,有自己的特点
第五篇 生物适应性(1月13号 阅读 )
主要介绍了沙漠中的动植物是如何适应极端环境的。首先说了沙漠最大的问题就是缺水,如何适应这种缺水环境就是各种动植物存活的关键。然后说了植物是如何适应缺水环境的:有些是周期性植物,只在湿度较高时才生长;常年生长的植物采取另一些办法,例如,叶子表面产生一层蜡质,减少水分蒸发;有些叶子成了刺;有些的根系特别发达;等等。然后,另起一段将动物是如何适应的:产生高盐度的尿液,调整呼吸,等等。随后,还对比了在
...高频托福阅读加试
4. 讲了美索不达米亚与埃及两地的文化比较:两者是同时发展起来的文化(考:Mesopotamia 文化是独立于Egypt 的文化),他们同时存在,有交流,但没有一方压倒另一方。Egypt 的体制根两河的政治 体制不一样,一个united under 一个什么体制下,另外一个则由于地理条件的制约不存在united format。另外两河的文明很少有tangible substance留下来,因为他们的architecture structure 与Egypt 不一样,对他们文字的研究也是通过发掘fragment 的方法研究的。还讲了两河的local lord,这人不是fiction 的,他对他那个citystate 具有很大的influence,文中讲到的是economic aspect.同时,他传话通过一个叫做人君的人传话。其中讲到了Mesopotamia culture 的特点:建筑物没有Egypt 的牢固,文化没有文字记载等。好像有个题考:location of Ur。附:Mesopotamia 的背景:美索不达米亚(亚洲西南部 Tigris 和Euphrates 两河流域间的古王国, 今伊拉克所在地) 美索不达米亚古代西南亚介于底格里斯河和幼发拉底河之间的一个地区,位于现在的伊拉克境内。可能在 公元前5000 年以前就开始有人在此定居。这一地区孕育了众多的人类早期文明,其中包括苏美尔文明、阿卡德文明、巴比伦文明和亚述文明。蒙古侵略者在公元1258 年破坏了该地区发达的灌溉系统之后,这一地区的重要性就此减小。
5. 关于进化论/自然选择(natural selection),达尔文(Darwin)的自然选择学说(naturalselection)认为,进化(evolution)的发生需要很长的时间(long time)才能验证,这种限制是Darwin 当时不能用experiment 证明nature selection 的原因(第一题考),然后讲了现代生物学家发现在短期可以观察到nature selection 给动物的一些特性带来的变化。a) 人为控制条件:有一种鱼(guppy),他们生活在下游时由于predator 很多,所以繁殖的速度很快;但当科学家把他们带到上游生活(那里的predator 很少),他们的繁殖的速度明显变慢了。即如果猎食者少,它们就成熟更晚,长得更大,生更少的卵,不过每个卵孵出的小鱼会更大更健康。(guppy 在predator 多的时候,life-span, size, mate, reproduction 都有变化,为什么变化。然后,再将一部分放入predator 少的pool 中,offspring 发生了很多changes,比如比它们的ancestor size 上要大,下egg 少了,等等。整个实验耗时11y)b) 自然条件变化,我们需要做的只是observe。有一种海鸟(一说为finch),由于干旱,发生食物短缺。那些站着长而硬的beak 的bird 往往能生存下来(这里考了个生词decimation=destruction),这样一来这一地区的这种bird 很快都有了长而硬的beak(考:长而硬的beak可以打碎large size 的grain)。所以干旱季节后新鸟BEAK 普遍大,雨季后又缩小了,总之就是SHORT TERM而且可以SWING.(讲了有关它们beak 的大小的。cause 是lethal ...
07-25
Listen to a conversation between a student and a staff in University Service office.
女生丢了钱包wallet,里面有她的student id, meal card &key 等东西,她不能进自己的寝室she can't enter her dorm。她想到student service center 这儿来补办id card。(考主旨题:Why does the student go to see the office worker in the university service office? mm 要补办new id 卡。)遇到staff(口音像是一位黑人大叔)把守。
男staff: 没有id card 你不能进去,这个地方只有持 student id 的人才可以进去。
加试题推荐访问