出国留学网专题频道包头一中栏目,提供与包头一中相关的所有资讯,希望我们所做的能让您感到满意!
06-13
2015年高考圆满的结束了,出国留学网高考成绩查询频道为大家提供2015年包头一中高考成绩,大家可以在6月下旬登陆我们网站,关注2015年包头一中高考成绩的更新!更多高考资讯请关注我们网站的更新!
| 2015包头一中高考成绩入口 |
小编精心为您推荐:
06-26
出国留学网高考频道为您提供包头一中2014高考成绩,供您参考!
包头一中2014年高考再创辉煌!
热 烈 祝 贺
石海蓝同学以651分喜获包头市2014年高考文科状元!
沙学康同学以678分喜获包头市2014年高考理科榜眼!
在日前结束的2014年高考中,求实、严谨、团结、奋进的包一中人用辛勤的汗水续写优异的成绩,用深厚的实力再铸办学的辉煌!
1、石海蓝同学以651分的优异成绩位居包头市文科总分第一名、自治区文科裸分和含加分第五名!沙学康同学以678分列包头市理科裸分第二名、自治区理科裸分第10名、含加分第34名。杜锦超同学以676分列自治区理科含加分第40名;同时实现理科总分上675分人数居包头第一名。自治区优秀学生赵杰同学也考出了665分的优异成绩,全校预计将有3到5名同学被北京大学、清华大学录取。
2、包头市文科总分前10名中我校有1人,包头市理科总分前10名中我校有2人;自治区文、理科裸分前10名中我校各有1人;自治区文科总分前10名中我校有1人。
3、据目前不完全统计,包括外盟市学生在内我校600分以上人数共85人,其中文科11人,理科74人。另据包头市教育局“一模”分析会统计,2011年全市中考600分以上33人,我校录取2人;587分以上全市101人,我校录取7人;570分以上全市266人,我校录取15人,均不到全市十分之一,但高分达成率全市领先。
4、普文一本上线149人,普理一本上线439人,合计588人。普文一本率47.9%,二本率81.09%,本科率99%。普理一本率68.4%,二本率94.9%,本科率99%。文、理综合重点率61.69%,二本率90.66%,本科率99%(含外盟市生、不含体育艺术生),综合排名位居全市前茅。此外,报考汉授体育艺术类的学生也在高考中取得了优秀的成绩,全部达到或超过最低录取分数线。
5、刘璐同学保送浙江大学,毕艺原同学保送中山大学,金璐同学保送中央民族大学;曹心悦、王瑞宇同学获得复旦大学自主招生资格,高鹏飞同学获得中国科技大学自主招生资格,高鹏同学获得北京交通大学自主招生资格,段茹同学获得中山大学自主招生资格,叶昭彤、王予彤、田钰霖、龚月祯、赵静等同学分别通过高水平运动员测试被东南大学、四川大学、北京航空航天大学、昆明理工大学、西安交通大学录取;严昊天、张瀚林同学被北京体育大学录取。另外,女排部分队员将保送内蒙古工业大学和包头医学院等高校,本科就读完毕保研并留校任教。
6、高中在我校就读的外盟市学生在户籍所在地参加高考取得优异成绩,600分以上共有23人,其中文科2人,理科21人。
7、10名学生通过空军北京招飞局复选、5名学生通过民航招飞复选(自治区最多),获得重点院校高考加分资格。
共同绘就辉煌,携手再创奇迹。2014年高考取得的佳绩,既是全体包一中人自强不息、顽强拼搏的硕果,更归功于全社会对我校长期以来的...
07-25
06-08
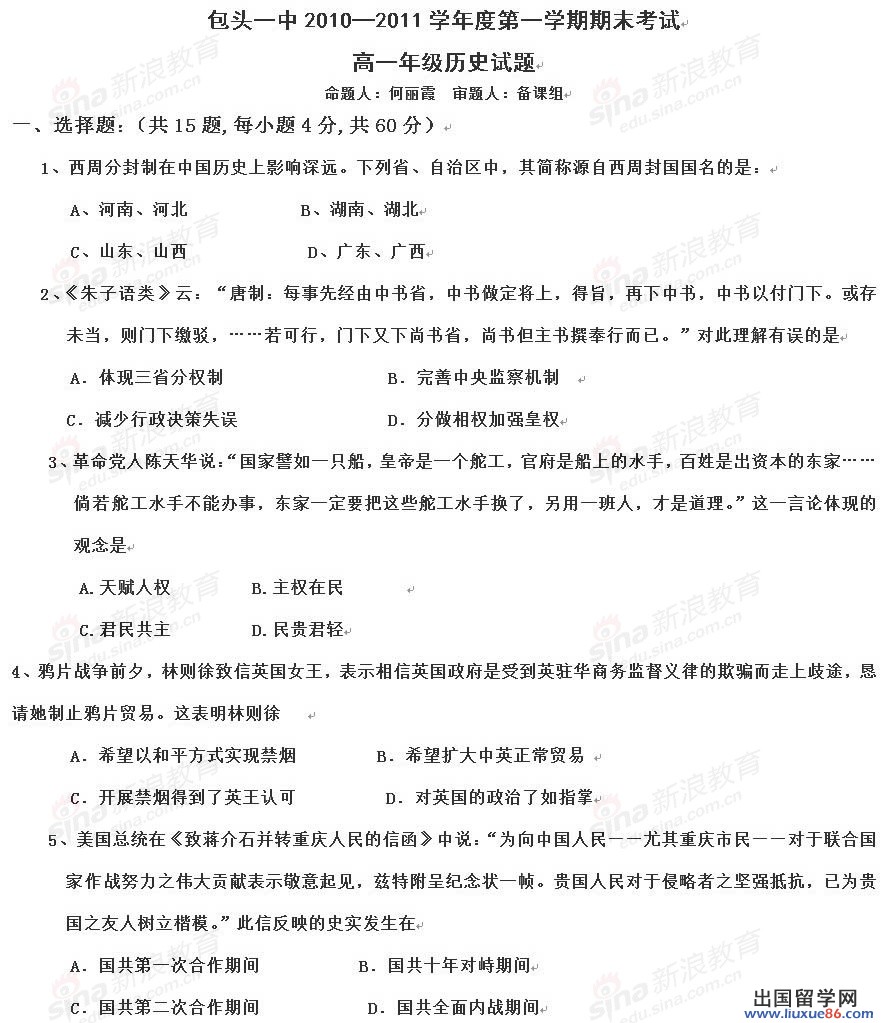
2012年05月23日 亲,很高兴访问《内蒙古自治区包头一中10-11学年高一第一学期期末历史试题》一文,也欢迎您访问出国留学(liuxue86.com)的高考频道,为您精心准备了2011高考历史日常练习的相关模拟考试试题内容!同时,我们正在加紧建设高考频道,我们全体编辑的努力全是为了您,希望您能在本次高考中能获得好的名次,以及考上满意的大学,也希望我们准备的《内蒙古自治区包头一中10-11学年高一第一学期期末历史试题》内容能帮助到您。在即将到来的高考上助您一臂之力!加油,童鞋!
【出国留学liuxue86.com提供正确答案】
2012年05月23日 亲,很高兴访问《内蒙古自治区包头一中10-11学年高一第一学期期末历史试题》一文,也欢迎您访问出国留学(liuxue86.com)的高考频道,为您精心准备了2011高考历史日常练习的相关模拟考试试题内容!同时,我们正在加紧建设高考频道,我们全体编辑的努力全是为了您,希望您能在本次高考中能获得好的名次,以及考上满意的大学,也希望我们准备的《内蒙古自治区包头一中10-11学年高一第一学期期末历史试题》内容能帮助到您。在即将到来的高考上助您一臂之力!加油,童鞋!
【出国留学liuxue86.com提供正确答案】
2012年05月23日 亲,很高兴访问《内蒙古自治区包头一中10-11学年高一第一学期期末历史试题》一文,也欢迎您访问出国留学(liuxue86.com)的高考频道,为您精心准备了2011高考历史日常练习的相关模拟考试试题内容!同时,我们正在加紧建设高考频道,我们全体编辑的努力全是为了您,希望您能在本次高考中能获得好的名次,以及考上满意的大学,也希望我们准备的《内蒙古自治区包头一中10-11学年高一第一学期期末历史试题》内容能帮助到您。在即将到来的高考上助您一臂之力!加油,童鞋!
【出国留学liuxue86.com提供正确答案】
06-08
2012年05月23日 亲,很高兴访问《内蒙古自治区包头一中10-11学年高一第一学期期末化学试题》一文,也欢迎您访问出国留学(liuxue86.com)的高考频道,为您精心准备了2011高考化学日常练习的相关模拟考试试题内容!同时,我们正在加紧建设高考频道,我们全体编辑的努力全是为了您,希望您能在本次高考中能获得好的名次,以及考上满意的大学,也希望我们准备的《内蒙古自治区包头一中10-11学年高一第一学期期末化学试题》内容能帮助到您。在即将到来的高考上助您一臂之力!加油,童鞋!
【出国留学liuxue86.com提供正确答案】
2012年05月23日 亲,很高兴访问《内蒙古自治区包头一中10-11学年高一第一学期期末化学试题》一文,也欢迎您访问出国留学(liuxue86.com)的高考频道,为您精心准备了2011高考化学日常练习的相关模拟考试试题内容!同时,我们正在加紧建设高考频道,我们全体编辑的努力全是为了您,希望您能在本次高考中能获得好的名次,以及考上满意的大学,也希望我们准备的《内蒙古自治区包头一中10-11学年高一第一学期期末化学试题》内容能帮助到您。在即将到来的高考上助您一臂之力!加油,童鞋!
【出国留学liuxue86.com提供正确答案】
2012年05月23日 亲,很高兴访问《内蒙古自治区包头一中10-11学年高一第一学期期末化学试题》一文,也欢迎您访问出国留学(liuxue86.com)的高考频道,为您精心准备了2011高考化学日常练习的相关模拟考试试题内容!同时,我们正在加紧建设高考频道,我们全体编辑的努力全是为了您,希望您能在本次高考中能获得好的名次,以及考上满意的大学,也希望我们准备的《内蒙古自治区包头一中10-11学年高一第一学期期末化学试题》内容能帮助到您。在即将到来的高考上助您一臂之力!加油,童鞋!
【出国留学liuxue86.com提供正确答案】
06-08
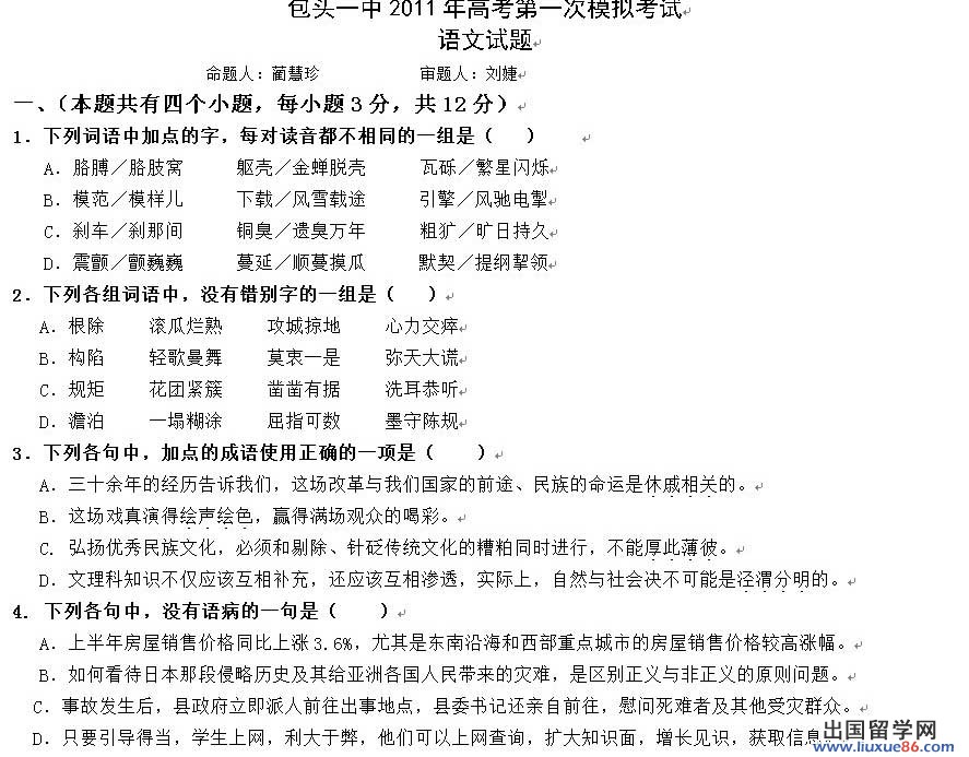
2012年05月23日 亲,很高兴访问《内蒙古自治区包头一中2011年高三第一次模拟考试语文试题》一文,也欢迎您访问出国留学(liuxue86.com)的高考频道,为您精心准备了2011高考语文日常练习的相关模拟考试试题内容!同时,我们正在加紧建设高考频道,我们全体编辑的努力全是为了您,希望您能在本次高考中能获得好的名次,以及考上满意的大学,也希望我们准备的《内蒙古自治区包头一中2011年高三第一次模拟考试语文试题》内容能帮助到您。在即将到来的高考上助您一臂之力!加油,童鞋!
【出国留学liuxue86.com提供正确答案】
2012年05月23日 亲,很高兴访问《内蒙古自治区包头一中2011年高三第一次模拟考试语文试题》一文,也欢迎您访问出国留学(liuxue86.com)的高考频道,为您精心准备了2011高考语文日常练习的相关模拟考试试题内容!同时,我们正在加紧建设高考频道,我们全体编辑的努力全是为了您,希望您能在本次高考中能获得好的名次,以及考上满意的大学,也希望我们准备的《内蒙古自治区包头一中2011年高三第一次模拟考试语文试题》内容能帮助到您。在即将到来的高考上助您一臂之力!加油,童鞋!
【出国留学liuxue86.com提供正确答案】
2012年05月23日 亲,很高兴访问《内蒙古自治区包头一中2011年高三第一次模拟考试语文试题》一文,也欢迎您访问出国留学(liuxue86.com)的高考频道,为您精心准备了2011高考语文日常练习的相关模拟考试试题内容!同时,我们正在加紧建设高考频道,我们全体编辑的努力全是为了您,希望您能在本次高考中能获得好的名次,以及考上满意的大学,也希望我们准备的《内蒙古自治区包头一中2011年高三第一次模拟考试语文试题》内容能帮助到您。在即将到来的高考上助您一臂之力!加油,童鞋!
【出国留学liuxue86.com提供正确答案】
...
06-08
2012年05月23日 亲,很高兴访问《内蒙古自治区包头一中10-11学年高一第一学期期末地理试题》一文,也欢迎您访问出国留学(liuxue86.com)的高考频道,为您精心准备了2011高考地理日常练习的相关模拟考试试题内容!同时,我们正在加紧建设高考频道,我们全体编辑的努力全是为了您,希望您能在本次高考中能获得好的名次,以及考上满意的大学,也希望我们准备的《内蒙古自治区包头一中10-11学年高一第一学期期末地理试题》内容能帮助到您。在即将到来的高考上助您一臂之力!加油,童鞋!
【出国留学liuxue86.com提供正确答案】
2012年05月23日 亲,很高兴访问《内蒙古自治区包头一中10-11学年高一第一学期期末地理试题》一文,也欢迎您访问出国留学(liuxue86.com)的高考频道,为您精心准备了2011高考地理日常练习的相关模拟考试试题内容!同时,我们正在加紧建设高考频道,我们全体编辑的努力全是为了您,希望您能在本次高考中能获得好的名次,以及考上满意的大学,也希望我们准备的《内蒙古自治区包头一中10-11学年高一第一学期期末地理试题》内容能帮助到您。在即将到来的高考上助您一臂之力!加油,童鞋!
【出国留学liuxue86.com提供正确答案】
2012年05月23日 亲,很高兴访问《内蒙古自治区包头一中10-11学年高一第一学期期末地理试题》一文,也欢迎您访问出国留学(liuxue86.com)的高考频道,为您精心准备了2011高考地理日常练习的相关模拟考试试题内容!同时,我们正在加紧建设高考频道,我们全体编辑的努力全是为了您,希望您能在本次高考中能获得好的名次,以及考上满意的大学,也希望我们准备的《内蒙古自治区包头一中10-11学年高一第一学期期末地理试题》内容能帮助到您。在即将到来的高考上助您一臂之力!加油,童鞋!
【出国留学liuxue86.com提供正确答案】
06-08
2012年05月23日 亲,很高兴访问《内蒙古自治区包头一中2011年高三第一次模拟考试英语试题》一文,也欢迎您访问出国留学(liuxue86.com)的高考频道,为您精心准备了2011高考外语日常练习的相关模拟考试试题内容!同时,我们正在加紧建设高考频道,我们全体编辑的努力全是为了您,希望您能在本次高考中能获得好的名次,以及考上满意的大学,也希望我们准备的《内蒙古自治区包头一中2011年高三第一次模拟考试英语试题》内容能帮助到您。在即将到来的高考上助您一臂之力!加油,童鞋!
【出国留学liuxue86.com提供正确答案】
2012年05月23日 亲,很高兴访问《内蒙古自治区包头一中2011年高三第一次模拟考试英语试题》一文,也欢迎您访问出国留学(liuxue86.com)的高考频道,为您精心准备了2011高考外语日常练习的相关模拟考试试题内容!同时,我们正在加紧建设高考频道,我们全体编辑的努力全是为了您,希望您能在本次高考中能获得好的名次,以及考上满意的大学,也希望我们准备的《内蒙古自治区包头一中2011年高三第一次模拟考试英语试题》内容能帮助到您。在即将到来的高考上助您一臂之力!加油,童鞋!
【出国留学liuxue86.com提供正确答案】
2012年05月23日 亲,很高兴访问《内蒙古自治区包头一中2011年高三第一次模拟考试英语试题》一文,也欢迎您访问出国留学(liuxue86.com)的高考频道,为您精心准备了2011高考外语日常练习的相关模拟考试试题内容!同时,我们正在加紧建设高考频道,我们全体编辑的努力全是为了您,希望您能在本次高考中能获得好的名次,以及考上满意的大学,也希望我们准备的《内蒙古自治区包头一中2011年高三第一次模拟考试英语试题》内容能帮助到您。在即将到来的高考上助您一臂之力!加油,童鞋!
【出国留学liuxue86.com提供正确答案】
...
06-08
2012年05月23日 亲,很高兴访问《内蒙古自治区包头一中10-11学年高二第一学期期末政治试题》一文,也欢迎您访问出国留学(liuxue86.com)的高考频道,为您精心准备了2011高考政治日常练习的相关模拟考试试题内容!同时,我们正在加紧建设高考频道,我们全体编辑的努力全是为了您,希望您能在本次高考中能获得好的名次,以及考上满意的大学,也希望我们准备的《内蒙古自治区包头一中10-11学年高二第一学期期末政治试题》内容能帮助到您。在即将到来的高考上助您一臂之力!加油,童鞋!
【出国留学liuxue86.com提供正确答案】
2012年05月23日 亲,很高兴访问《内蒙古自治区包头一中10-11学年高二第一学期期末政治试题》一文,也欢迎您访问出国留学(liuxue86.com)的高考频道,为您精心准备了2011高考政治日常练习的相关模拟考试试题内容!同时,我们正在加紧建设高考频道,我们全体编辑的努力全是为了您,希望您能在本次高考中能获得好的名次,以及考上满意的大学,也希望我们准备的《内蒙古自治区包头一中10-11学年高二第一学期期末政治试题》内容能帮助到您。在即将到来的高考上助您一臂之力!加油,童鞋!
【出国留学liuxue86.com提供正确答案】
2012年05月23日 亲,很高兴访问《内蒙古自治区包头一中10-11学年高二第一学期期末政治试题》一文,也欢迎您访问出国留学(liuxue86.com)的高考频道,为您精心准备了2011高考政治日常练习的相关模拟考试试题内容!同时,我们正在加紧建设高考频道,我们全体编辑的努力全是为了您,希望您能在本次高考中能获得好的名次,以及考上满意的大学,也希望我们准备的《内蒙古自治区包头一中10-11学年高二第一学期期末政治试题》内容能帮助到您。在即将到来的高考上助您一臂之力!加油,童鞋!
【出国留学liuxue86.com提供正确答案】
06-08
2012年05月23日 亲,很高兴访问《内蒙古自治区包头一中10-11学年高一第一学期期末文综试题》一文,也欢迎您访问出国留学(liuxue86.com)的高考频道,为您精心准备了2011高考文综日常练习的相关模拟考试试题内容!同时,我们正在加紧建设高考频道,我们全体编辑的努力全是为了您,希望您能在本次高考中能获得好的名次,以及考上满意的大学,也希望我们准备的《内蒙古自治区包头一中10-11学年高一第一学期期末文综试题》内容能帮助到您。在即将到来的高考上助您一臂之力!加油,童鞋!
【出国留学liuxue86.com提供正确答案】
2012年05月23日 亲,很高兴访问《内蒙古自治区包头一中10-11学年高一第一学期期末文综试题》一文,也欢迎您访问出国留学(liuxue86.com)的高考频道,为您精心准备了2011高考文综日常练习的相关模拟考试试题内容!同时,我们正在加紧建设高考频道,我们全体编辑的努力全是为了您,希望您能在本次高考中能获得好的名次,以及考上满意的大学,也希望我们准备的《内蒙古自治区包头一中10-11学年高一第一学期期末文综试题》内容能帮助到您。在即将到来的高考上助您一臂之力!加油,童鞋!
【出国留学liuxue86.com提供正确答案】
2012年05月23日 亲,很高兴访问《内蒙古自治区包头一中10-11学年高一第一学期期末文综试题》一文,也欢迎您访问出国留学(liuxue86.com)的高考频道,为您精心准备了2011高考文综日常练习的相关模拟考试试题内容!同时,我们正在加紧建设高考频道,我们全体编辑的努力全是为了您,希望您能在本次高考中能获得好的名次,以及考上满意的大学,也希望我们准备的《内蒙古自治区包头一中10-11学年高一第一学期期末文综试题》内容能帮助到您。在即将到来的高考上助您一臂之力!加油,童鞋!
【出国留学liuxue86.com提供正确答案】
包头一中推荐访问