出国留学网专题频道化学高考调研栏目,提供与化学高考调研相关的所有资讯,希望我们所做的能让您感到满意!
出国留学网高考网为大家提供安徽省2016年高考化学调研性测试题及答案,更多安徽高考化学真题及安徽高考化学答案请关注我们网站的更新!
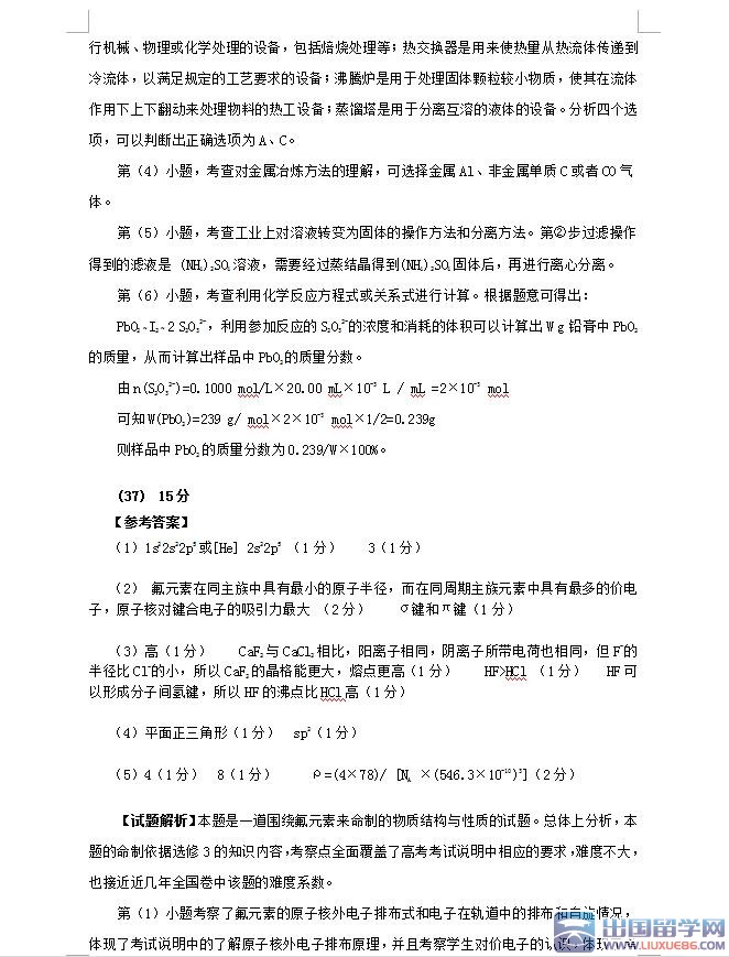
安徽省2016年高考化学调研性测试题及答案






小编精心为您推荐:
调研时间:XX年2月22日 调研对象:大学生活动中心
调研目的:为了了解大学生活动中心空间功能区的分布情况及,了解设计中活动区与服务区的关系和流线要求,掌握各种设计手法和艺术处理,加深对大学生活动中心设计的难点和原则的了解,获得更多关于现代建筑的设计理念和设计思路,从实践中学习的专业知识,开阔眼界,提高自主学习的兴趣,在开始自己的设计之前,我们分组进行了实地调研,希望能通过这次调研,我们能设计出属于自己的作品。
一、大学生活动中心的概况
1、概念:
在现代社会,教育是全社会最关注的建设问题之一,大学也随之变得不再遥远。在大学中,大学生活动中心是大学设立的组织指导大学生进行文化艺术娱乐活动的场所,属于文化馆类建筑。
2、建筑特征:
综合性——活动内容复杂。
多用性——活动形式各异。建筑空间组织和建筑空间表现形式均应具备多用性和灵活性,实现一室多用和空间的综合利用。
地域性——与大学校园环境的特殊密切关系,在设施内容建筑造型、艺术处理上应予充分体现。
3、设计内容:
总平设计、流线设计、活动空间组织、造型设计、建筑设计。
二、实地调研
大学生活动中心设计是我们进入大二后的第三个课题设计,身为组长的我将调研的工作作出了一个详细的规划,并根据组员个人擅长作出合理分工:调研具体对象、调研注意的细节问题、行程安排以及后期的资料收集由**和***两人主要负责;收获整理、材料分析、ppt制作由***主要负责,其他人从旁协助;
带领小组进行实地勘察和成果展示与讲解则由我主要负责。整个调研所有成员全程参加,力争每个人都能得到最大的收获。
我们的调研分两站,第一站是安徽大学。
安徽大学学生活动中心位于学校新校区西门,名“适之楼”。由三个部分组成,分别为活动中心、服务中心及校门诊楼,是校区西门内一组半环状建筑群,在功能上基本满足了校园生活的一切日常需求。
大学生活动中心在选址上是很注重可达性的,一个交通便利,在人来人往、疏合流散中具备很强的可达性的活动中心是能够有效地自然地形成校园生活的
文化氛围,并成功地发挥它联系学生活动区和教学区的作用。在我国高校建设中,大都将活动中心与食堂、服务中心、操场等建筑联合布置,形成一个有着一定规模和体量的建筑群。在安徽大学新校区,活动中心紧邻校园西大门,是从西门进入教学区的必经之路,不仅交通便利,不会出现人流拥挤,疏散困难的问题,而且它的活动范围也不会对宿舍和教学区造成噪音干扰。半环状的建筑布局巧妙地转换了校区轴线,与图书馆的东面相对,形成校区东西向景观主轴,这样的选址与布局凸显了活动中心在校园中的重要位置。
站在安徽大学的西门入口出,最醒目的便是建筑顶部的大飘顶构架,走进
校园便发现它和立面三层高的柱廊把活动中心和服务中心连成一个整体...
20xx年,新昌县人大工作研究会组织人员深入乡镇、村和茶叶、茶机生产企业开展调查研究,并在形成调研报告初稿后进行专题研讨,最后形成调研报告《兴一方茶业富一方百姓》送县领导参阅。新昌县委书记楼建明、县长马永良(现任平阳县委书记)、副县长柴理明作了批示,对调研报告给予充分肯定。
20xx年3月,新昌县人大工作研究会组织会员以兴一方茶业,富一方百姓为主题,对回山、双彩茶叶产业的发展情况开展了先期调研,然后完善了调研方案,45月,7个组分别到其余的13个乡镇(街道)(新林乡没作实地调研)和中国茶市开展调研,召开了23个有乡镇(街道)领导,相关村主职干部,茶叶、茶苗生产大户,茶叶生产合作社、茶商、茶叶企业代表,茶叶专家等共158人次参加的座谈会,走访了部分茶场、茶叶及茶机生产企业。
各乡镇(街道)提供了茶叶产业发展情况的介绍材料。调研结束后,各组分别写出了调研报告。形成总的调研报告初稿后,新昌县人大工作研究会召开理事会进行专题讨论研究,现将调研情况综合如下:
一、新昌县茶叶产业发展历史
茶叶,一片古老而神奇的树叶,人们将其视为沟通天地的生命。
新昌,东汉时已开始种茶制茶,六朝时高僧名人纷纷入剡,饮茶已成风尚,唐朝时越茶、剡茶等名茶声誉雀起从古至今,新昌人的命运已经与茶叶连接在一起,融会在一起。新昌的农民,因茶叶而殷实;新昌的文化,因茶叶而丰富;新昌的形象,因茶叶而增色。
在茶叶培育上。建国初期,全县共有茶地1.23万亩,多为丛植,零星分散,粮茶间作。1953年,原遁山乡大枫树村首建20亩条播密植专用茶园,推广后,茶叶培育由丛植变成了条植,间作茶地变成了专业茶园。1958年,毛主席号召以后山坡上要多多开辟茶园,新昌县新茶园连年新增,1974年达到4.4万亩,并逐步推广新品种,在上个世纪60年代后,引入福鼎大白等品种,到80年代末,引进乌牛早、龙井43等无性系茶树良种,良种茶园覆盖率明显提高。
1999年开始实施首轮茶业扶持政策,县政府每年拨出100万元以上的专项基金,大力支持推广无性系良种茶。镜岭镇1999年建立的浙东良种茶树繁育基地,引进培育、自繁自育优良品种,发挥了重要作用。现全县无性系良种率达66.4%。茶叶品种的不断更新换代,为确保茶叶品质提供了必要条件。
在茶类变化上。清代前期,以烘青为主,道光后,盛行外销,改制珠茶。1984年,新昌县珠茶质量达到了顶级水平,被誉为绿色珍珠,生产的天坛牌3505特级珠茶荣获第23届世界优质食品评选会金奖,成为全国三大珠茶出口基地县之一。随着茶叶市场的放开,出口竞争加剧,传统珠茶生产跌入低谷,茶农们纷纷尝试寻找新的出路。
1982年,全县第一只卷曲型名茶望海云雾诞生;1986年,中国茶科所炒茶工人王长根师傅到红旗茶场、雪溪村传授龙井茶炒制技术,同年夏,杭州西湖区人事局干部丁明松邀请西湖区农业局领导和两名茶叶科技人员,来到自己的家乡安山村指导龙井茶的炒制。1987年安山村丁良法买了茶锅,将炒制成功的茶叶带至省农业厅评鉴,得到肯定。至此,茶叶成品完成了从圆到扁质的飞跃。
当时,新昌炒制的龙井茶在杭州可卖100元左右1斤,而同期珠茶2元多1斤,价格翻了几十倍。炒扁形龙井能卖高价的消息迅...
为切实推进新课程改革,帮助教师提高课堂教学能力,促进我县小学教育质量全面提升。根据县教研室工作计划精神,从3月16日~6月15日,对全县小学进行重点调研的工作方式,深入各小学开展进课堂听课、参加校本教研活动。
本次活动,旨在通过调研,掌握全县小学课堂教学现状,查找课堂教学存在的问题,并在此基础上形成解决问题的对策。我们先后对八个乡镇和县城的13所小学进行听课指导。通过深入农村小学给了我们更多的思考:多少年来,教师用课程标准提出新理念引领小学课堂教学,小学数学课堂教学发生很大变化,教师的确在努力改变着自己的教学方式,也在不断改善着学生的学习方式,小学数学课堂教学有效性有了明显提高。主要体现在以下几个方面:
一、创设有效情境激发学生的学习兴趣
课改以来,“创设情境,激发兴趣”成为小学数学课堂中一道亮丽的风景线。在村小听课中,大部分教师能够根据学生的认知规律和教学内容创设一些有效新颖,且富有思考价值,具有挑战性的课堂学习情境令我们眼界大开。如,台吉镇中心校于艳华老师上二年级《方向与路线》这节课,在导入部分创设生活的情境。
把书中辨认方向的情景改为校园内部情景,出示图后问:学生你们看这是什么地方?(本校的校园花坛)以校园花坛为中心学习辨认八个方向。通过这个情境的创设,学生从看到校园内的照片激发兴趣,发展学生的想象力,为有效学好八个方向奠定了基础。
二、重视有效操作激发学生潜在的创造力
实践操作能培养学生主动探究的能力,通过观察、实验、操作、想象、模拟、设计、思考等实践活动能激发学生潜在的创造力,教师要十分重视学生的操作实践活动来理解新知,让学生动手,动口,动脑把抽象知识转化为可感知内容。
如,台吉镇中心校吕彩华老师上三年级《分一分》这节课,让学生动手操作,通过试一试、折一折、画一画、剪一剪、涂一涂等活动来初步认识分数的概念,体现了数形结合的思想方法,让每个学生经历过程和体验成功,不但培养学生动手操作能力,而且使学生的抽象思维得到进一步发展。
三、注重有效学习方式体验成功快乐
教育家苏霍姆林斯基说:“在人心灵深处都有一种根深蒂固的需要,这就是希望自己是一个发现者、研究者、探索者。在儿童的世界中,这种需要特别强烈。”儿童有一种与生俱来的,以自我为中心的探究活动方式,他们对客观现实的认识来自于外界探究性活动。
因此,要让学生用探索的学习方式去探究新知,在新的课程标准中,注重培养学生自主探究,自主学习,合作交流,独立思考的能力,采取有效的学习方式,在学生自主探究学习过程中,加深对所学知识的认识和理解。
如台吉镇中心校刘兴阁,教学有风格,在上五年级《合格率》这节课,紧扣自编的一首儿歌“要求合格率,其实很简单,分母是总共的,分子是合格的,结果是一个百分率。”改变以往学生单一,被动学习方式,引导学生通过合作学习,交流讨论来解决问题,根据次儿歌自主探究出勤率、发芽率、出粉率等等,在思考中,体验快乐,获得知识。
四、恰当地运用多媒体课件提高课堂教学效率。
...06-07
2012年05月23日 亲,很高兴访问《上海闵行区2009届高三第一学期质量调研化学试卷》一文,也欢迎您访问出国留学(liuxue86.com)的高考频道,为您精心准备了2009高考化学日常练习的相关模拟考试试题内容!同时,我们正在加紧建设高考频道,我们全体编辑的努力全是为了您,希望您能在本次高考中能获得好的名次,以及考上满意的大学,也希望我们准备的《上海闵行区2009届高三第一学期质量调研化学试卷》内容能帮助到您。在即将到来的高考上助您一臂之力!加油,童鞋!
【出国留学liuxue86.com提供正确答案】
2012年05月23日 亲,很高兴访问《上海闵行区2009届高三第一学期质量调研化学试卷》一文,也欢迎您访问出国留学(liuxue86.com)的高考频道,为您精心准备了2009高考化学日常练习的相关模拟考试试题内容!同时,我们正在加紧建设高考频道,我们全体编辑的努力全是为了您,希望您能在本次高考中能获得好的名次,以及考上满意的大学,也希望我们准备的《上海闵行区2009届高三第一学期质量调研化学试卷》内容能帮助到您。在即将到来的高考上助您一臂之力!加油,童鞋!
【出国留学liuxue86.com提供正确答案】
2012年05月23日 亲,很高兴访问《上海闵行区2009届高三第一学期质量调研化学试卷》一文,也欢迎您访问出国留学(liuxue86.com)的高考频道,为您精心准备了2009高考化学日常练习的相关模拟考试试题内容!同时,我们正在加紧建设高考频道,我们全体编辑的努力全是为了您,希望您能在本次高考中能获得好的名次,以及考上满意的大学,也希望我们准备的《上海闵行区2009届高三第一学期质量调研化学试卷》内容能帮助到您。在即将到来的高考上助您一臂之力!加油,童鞋!
【出国留学liuxue86.com提供正确答案】
2012年05月23日 亲,很高兴访问《上海闵行区2009届高三第一学期质量调研化学试卷》一文,...
化学高考调研推荐访问