出国留学网北京中考试题

出国留学网专题频道北京中考试题栏目,提供与北京中考试题相关的所有资讯,希望我们所做的能让您感到满意!

2015北京中考物理考试真题

 

  驾驭命运的舵是奋斗。不抱有一丝幻想,不放弃一点机会,不停止一日努力。出国留学网中考频道的小编会及时为广大考生提供:2015年北京中考物理试题,有需要的考生可以在考题公布后刷新本页面(按ctrl+F5),希望对大家有所帮助。

  点击下>>2015年北京中考物理试题



  小编精心为您推荐:

2015中考热点聚焦
中考时间 中考时间安排

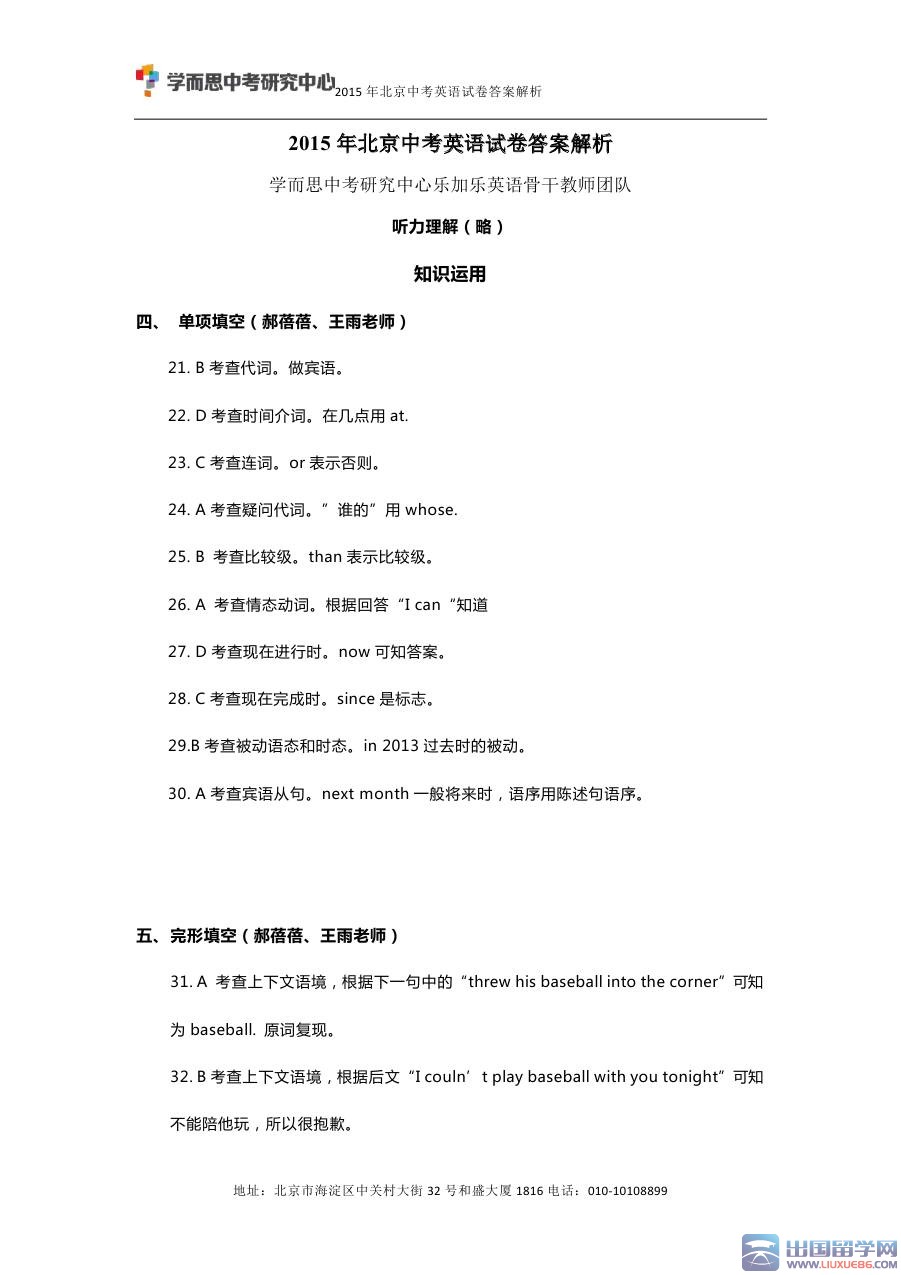
北京2015中考英语真题答案

 

  培育能力的事必须继续不断地去做,又必须随时改善学习方法,提高学习效率,才会成功。出国留学网中考频道的小编会及时为广大考生提供:2015年北京中考英语试题及答案,有需要的考生可以在考题公布后刷新本页面(按ctrl+F5),希望对大家有所帮助。

  点击下>>2015年北京中考英语试题及答案



  小编精心为您推荐:

2015中考热点聚焦
中考时间 中考时间安排

北京2015中考英语真题

 

  我们全都要从前辈和同辈学习到一些东西。就连最大的天才,如果想单凭他所特有的内在自我去对付一切,他也决不会有多大成就。出国留学网中考频道的小编会及时为广大考生提供:2015年北京中考英语试题,有需要的考生可以在考题公布后刷新本页面(按ctrl+F5),希望对大家有所帮助。

  点击下>>2015年北京中考英语试题



  小编精心为您推荐:

2015中考热点聚焦
中考时间 中考时间安排

2015年北京中考数学真题

 

  成功的信念在人脑中的作用就如闹钟,会在你需要时将你唤醒。出国留学网中考频道的小编会及时为广大考生提供:2015年北京中考数学试题,有需要的考生可以在考题公布后刷新本页面(按ctrl+F5),希望对大家有所帮助。

  点击下>>2015年北京中考数学试题



  小编精心为您推荐:

2015中考热点聚焦
中考时间 中考时间安排 ...

2015年北京中考试题难度降低

 

  出国留学网中考频道讯:《北京市教育委员会关于做好2015年高级中等学校考试招生工作的意见》发布。2015年北京中考将进一步降低难度,考核范围将更宽泛。优质高中“名额分配”比例将提高到40%左右,同时获准跨区县招生的部分示范高中招生计划将重点向优质高中教育资源短缺的区县和一般初中学校倾斜。

  根据“2015年中招意见”,今年本市各类高级中等学校招生规模为8.8万人。其中,普通高中招生规模约5.8万人、中等职业教育招生规模约3万人。中等职业教育招生规模中,五年制高等职业教育招生规模0.5万人,普通中等专业学校招生规模1.2万人,职业高中招生规模0.6万人,技工学校招生规模0.7万人。和去年相比,今年本市普通高中招生规模增加4000余人。市教委有关负责人表示,这与今年初中毕业生人数增加有关。

  中考难度降低了,命题侧重考查基础知识和技能

  根据“2中招意见”,今年本市继续将初中毕业会考和高级中等学校招生考试分开进行。所有高级中等学校招收的学生必须参加2015年北京高中学校招生考试。

  高中学校招生文化课考试由北京教育考试院统一命题。文化课考试科目为语文、数学、外语、物理和化学。其中,语文、数学、外语满分均为120分,物理满分为100分,化学满分为80分。体育考试成绩满分40分。高级中等学校招生文化课考试日期为2015年6月24日至26日。

  市教委负责人介绍,今年本市中考各学科在命题上将以“课程标准”为命题依据,贯彻本市基础教育部分学科教学改进意见和课程改革、考试改革的精神,进一步降低难度,侧重考查对学生终身发展有用的基础知识、基本技能、基本方法和基本观点,考核范围将更宽泛,社会生活热点及社会大课堂等内容都可能以问题形式呈现在试题中,社会主义核心价值观也将融入到具体题目的考查中。

  入学选择多了,中招“名额分配”比例提高到40%左右

  和往年相比,今年本市中招意见为初中毕业生搭建了多条就学成才通道,凸显入学和成才的多样性和多渠道,中考生的升学途径多了,家长的选择多了。

  根据“2015年中招意见”,普通高中招生将坚持统筹安排,适度规模的原则,公办普通高中招生计划要依据《北京市中小学校办学条件标准》,每班不超过45人。要求各区县加强高中阶段教育资源的统筹规划和布局结构调整,逐步提高示范高中招收初中毕业生的比例,从而扩大优质教育资源的覆盖程度。

  为进一步促进义务教育均衡,2015年本市将继续开展优质高中部分招生计划分配到初中校工作(简称“名额分配”),以优质高中为单位,在2014年30%招生比例的基础上,今年将“名额分配”比例提高到40%左右。

  “今年中招‘名额分配’政策将仍然坚持用增量来实现改革。”有关负责人表示,今年普通高中增加的招生计划,主要集中在优质高中。

  根据中招意见,普通中等专业学校、技工学校和获得“国家级、省部级重点中等职业学校”称号的职业高中可根据学校办学实际在全市范围招生,但不对各区县分配计划指标。同时, 2015年我市将开展职业教育改革试验项目,打造中等职业教育、高等职业教育和本科层次职业教育贯通式培养立交桥;继续推进职业高中开办综合高中班改革试验。

  近期本市已在北京财贸职业学院、北...

2015年北京中考试题及答案汇总

 

  2015年北京中考的脚步已经离我们越来越近了,北京中考考试时间一般在6月下旬,以下是2015年北京中考每科试题以及答案,希望对您有所帮助,请广大考生一定要关注出国留学网中考真题中考答案频道,了解北京中考试题及答案发布情况!


2015年北京中考试题及答案汇总
科目 真题 答案
语文 点击查看 点击查看

【资讯】2015年北京中考试题及答案

 

  2015年北京中考将在6月中下旬进行,请大家在此之前一定要做好相关准备,2015年北京中考真题及答案也将在出国留学中考频道同时间首发,请广大考生及家长密切关注2015年北京中考试题栏目,为了大家更好的进行2015年中考估分,本网站也讲第一时间首发2015年北京中考各科答案,点击以下表格的相应科目进入2015年北京中考各个科目真题及答案的发布动态。


2015年北京中考试题及答案
语文 数学 英语 物理 化学 历史 政治

2015年北京中考试题及答案

 

  2015年北京中考将在6月中下旬进行,请大家在此之前一定要做好相关准备,2015年中考真题及答案也将在出国留学中考频道同时间首发,请广大考生及家长密切关注2015年北京中考试题栏目,为了大家更好的进行2015年中考估分,本网站也讲第一时间首发2015年北京中考各科答案,点击以下表格的相应科目进入2015年北京中考各个科目真题及答案的发布动态。


2015年北京中考试题及答案
语文 数学 英语 物理 化学 历史 政治