出国留学网专题频道北京自考学位照片采集流程栏目,提供与北京自考学位照片采集流程相关的所有资讯,希望我们所做的能让您感到满意!
03-11
北京市2023年上半年自学考试考生须在2023年3月21日至3月23日期间完成学位照片采集,采集程序的详细流程小编已整理在下文了,北京自考生来看看吧!下面是出国留学网整理的“2023年北京高等教育自学考试学位照片申请小程序采集流程”,供北京考生参考阅读。
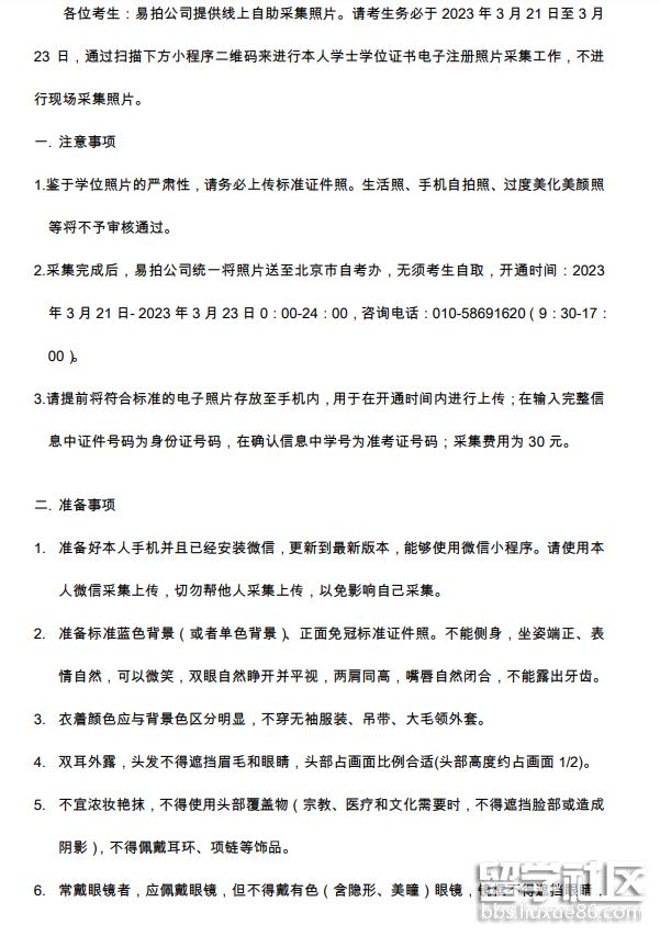
各位考生:易拍公司提供线上自助采集照片。请考生务必于2023年3月21日至3月23日,通过扫描下方小程序二维码来进行本人学士学位证书电子注册照片采集工作,不进 行现场采集照片。
一. 注意事项
1.鉴于学位照片的严肃性,请务必上传标准证件照。生活照、手机自拍照、过度美化美颜照 等将不予审核通过。
2.采集完成后,易拍公司统一将照片送至北京市自考办,无须考生自取,开通时间:2023 年3月21日- 2023年3月23日 0:00-24:00,咨询电话:010-58691620(9:30-17: 00)。
3.请提前将符合标准的电子照片存放至手机内,用于在开通时间内进行上传;在输入完整信 息中证件号码为身份证号码,在确认信息中学号为准考证号码;采集费用为 30 元。
二. 准备事项
1. 准备好本人手机并且已经安装微信,更新到最新版本,能够使用微信小程序。请使用本 人微信采集上传,切勿帮他人采集上传,以免影响自己采集。
2. 准备标准蓝色背景(或者单色背景)、正面免冠标准证件照。不能侧身,坐姿端正、表 情自然,可以微笑,双眼自然睁开并平视,两肩同高,嘴唇自然闭合,不能露出牙齿。
3. 衣着颜色应与背景色区分明显,不穿无袖服装、吊带、大毛领外套。
4. 双耳外露,头发不得遮挡眉毛和眼睛,头部占画面比例合适(头部高度约占画面 1/2)。
5. 不宜浓妆艳抹,不得使用头部覆盖物(宗教、医疗和文化需要时,不得遮挡脸部或造成 阴影),不得佩戴耳环、项链等饰品。
6. 常戴眼镜者,应佩戴眼镜,但不得戴有色(含隐形、美瞳)眼镜,镜框不得遮挡眼睛, 眼镜不能反光。
7. 照片文件大于 50K,格式为 jpg,图像清晰,色彩自然。
8. 良好的网络质量,建议上传时找一个网络条件良好,没有建筑物遮挡位置采集照片(非 地下室等网络较差区域)。
三.采集步骤
1. 登录微信,扫描下方小程序码

2. 登录小程序后进入“采集页面”输入“高等教育自学”或者“北京市高等教育自学考试”全称 可进行学...
03-10
北京的考生注意了,北京2023年上半年高等教育自学考试学士学位申请的通知已经发布了,请各位考生做好申报准备,下面是出国留学网小编为大家整理的“2023年北京高等教育自学考试学位照片申请小程序采集流程”,可供各位考生参考。







推荐阅读:<...
03-11
2023年3月17日起北京市2023年上半年自学考试学士学位申报工作开始,申报所需的入口已整理如下,北京自考生可通过此入口申报,下面是出国留学网整理的“北京市自学考试2023年上半年学士学位申报入口”,此文本仅供参考,欢迎阅读。
学士学位申报流程
1.学位申报。本次学位申报时间为3月17日-20日,申报对象为符合现行学士学位申报条件的本科毕业生。申报工作实行网上办理,网址为:https://zikao.bjeea.cn(网上业务办理),考生登录“个人中心”后,在“业务办理”中点击“2023年上半年学位申报”进行申报。考生须按系统提示仔细填报各项内容,并进行网上缴费,学位评审费为100元。
2.学位照片采集。缴费成功之后,于3月21日至3月23日进行照片采集工作。办理毕业时已采集过照片的考生,无需重新采集。照片采集工作由北京美天易拍网络技术有限公司(以下简称易拍)负责,采集费用30元,由考生自理。照片采集工作采用手机小程序线上自助办理方式进行,不进行现场采集。详细流程请查看附件。如考生未按要求提交照片,或所提供照片不符合要求,视为申报无效。
3.资格审核。学士学位资格审核工作由主考学校负责,预计在6月中旬结束,无需考生参与。考生可于6月下旬登录系统查询审核结果。
4. 学位证书编号查询。考生在领取证书之前可登录自考个人中心,进入“自考信息”-“我的专业”页面,在“学位状态”栏点击“学位信息”,即可查看/下载/打印“考生学位信息表”,查询本人学位证书编号。
5. 证书发放。学位证书发放事宜详见学位申报凭单。
推荐阅读:
07-03
所有申请英国留学签证的申请者都需要给英国留学签证中心采集指纹,而许多学生对英国留学指纹签证采集的具体流程有各种疑问,接下来英国教育签证中心(UVIC)将就此问题为大家详细解答。
所有英国留学签证申请人,不论国籍,都必须亲自到英国留学签证中心进行扫描指纹和拍摄数码照片。
签证申请人应到设在北京、沈阳、济南、武汉、上海、杭州、南京、广州、深圳、福州、重庆和成都的英国留学签证中心递交申请。办理时间应在送签之前(最晚应在开学前三个月),学生亲自去签证处录指纹。
申请人还需要确保自己的指尖上没有任何的装饰品(如指甲花染料)、磨损或是记号。面部有疤痕或擦伤痕迹者,需在提供生物信息之前确保其已经治愈或消失,因为这些痕迹会关系到他们能否提供符合要求的生物信息。
除非特别声明,所有的签证申请人必须完成指纹扫描和数码照片的拍摄。如果申请人拒绝或不予提供合格的生物信息,英国留学签证中心将不予接受其签证申请。每位申请者都要通过一个电子扫描仪完成指纹信息的采集。在此过程中,不需要用到任何墨水、液体或是化学制剂。此外,申请者还需要拍摄一张数码照片。整个程序不会超过五分钟。
申请人在拍摄数码照片时,不能佩戴任何能遮住脸部的头饰、墨镜、围巾或面部的装饰物。只有在申请人提供了规范的指纹扫描和数码照片生物信息以后,其签证申请才会予以受理。
以上就是关于“英国留学签证指纹采集流程的详解”,针对上面的提示,正在申请英国大学的同学可要做好准备哦!尤其是一些喜欢做指甲的女生,不要让你的指甲成为留学路上的拦路虎。
...
10-26
出国留学高考网为大家提供安徽2016高考报名信息采集流程,更多高考资讯请关注我们网站的更新!
安徽2016高考报名信息采集流程
(一)考生报名基本信息在市、县招生考试机构统一安排下,由各报名点读入报名资格审查合格考生的第二代居民身份证相关信息,同时组织考生在网上由本人录入其它信息。考生报名基本信息网上填报操作流程另文下发。报名点应指派专人指导考生按规定认真如实填写相关内容,考生应对本人所录入信息的真实性负责。
(二)考生录入信息后现场进行采像,现场打印《确认表》,现场确认报名信息并签字。经考生本人签字确认的《确认表》不得更改,因考生自身失误或不签字确认造成的后果,由考生本人负责。
(三)各市、县招生考试机构于2015年11月25日16:00之前完成艺术类,12月22日16:00之前完成其他科类考生基本信息采集和确认工作,并将数据逐级提交省考试院。省考试院根据各市、县招生考试机构上报信息统一编排考生号。
(四)考生的学业水平测试成绩和综合素质评价结果由省考试院统一安排导入。政审意见由各市、县招生考试机构组织人工录入,录入的考生信息要做到客观、全面、准确、规范,原始证明材料应完整并存档。
小编精心为您推荐:
2016高考报名时间及入口汇总
2012年04月21日 出国留学网https://www.liuxue86.com编辑团队整理《签证指纹采集流程详解》一文。
所有申请英国留学签证的申请者都需要给英国留学签证中心采集指纹,而许多学生对英国留学指纹签证采集的具体流程有各种疑问,接下来首席留学顾问杨晨光老师小编将就此问题为大家详细解答。
所有英国留学签证申请人,不论国籍,都必须亲自到英国留学签证中心进行扫描指纹和拍摄数码照片。
签证申请人应到设在北京、沈阳、济南、武汉、上海、杭州、南京、广州、深圳、福州、重庆和成都的英国留学签证中心递交申请。办理时间应在送签之前(最晚应在开学前三个月),学生亲自去签证处录指纹。
除非特别声明,所有的签证申请人必须完成指纹扫描和数码照片的拍摄。如果申请人拒绝或不予提供合格的生物信息,英国留学签证中心将不予接受其签证申请。每位申请者都要通过一个电子扫描仪完成指纹信息的采集。在此过程中,不需要用到任何墨水、液体或是化学制剂。此外,申请者还需要拍摄一张数码照片。整个程序不会超过五分钟。
申请人还需要确保自己的指尖上没有任何的装饰品(如指甲花染料)、磨损或是记号。面部有疤痕或擦伤痕迹者,需在提供生物信息之前确保其已经治愈或消失,因为这些痕迹会关系到他们能否提供符合要求的生物信息。
申请人在拍摄数码照片时,不能佩戴任何能遮住脸部的头饰、墨镜、围巾或面部的装饰物。只有在申请人提供了规范的指纹扫描和数码照片生物信息以后,其签证申请才会予以受理。
《英国签证:签证指纹采集流程详解》一文感谢阅读,继续阅读我们为您准备的签证10大面试技巧,以帮助您顺利面签。
技巧一 准备好充分的材料
面谈之前,必须充分准备好所有签证材料,其中包括护照、身份证、签证申请表及照片、以及英文成绩等,注意,在学历材料中,一定不要忽略了学历学位原件及中英文证明原件、成绩单中英文证明原件。
如果申请硕士,在准备的工作资料中不要忽略工作及收入证明。比如有关家庭及资金材料、收入证明,其中有家庭产业、配偶的收入证明、企业或公司证明材料原件,不要忽略了房产证原件(本人、父母或资助人),准备在美留学期间能够支付留学费用的存款证明至关重要。
技巧二 必要的礼仪不可少
这是签证官对你的第一印象,不可小觑。
轮到自己的时候,先要镇定,做一个小小的动作,签证官对你的印象分马上就提高了:在前一位申请人未整理资料离开柜台的时候,你在一米距离以外静静等候,等前一位申请人离开了,签证官叫到你的名字,立刻扬手或者点头示意自己“准备好了”,然后快步走到柜台前,礼貌地和签证官问好。
不要在前一位申请者还没有离开时,就匆忙凑上前去,中国人在拥挤的生活环境里习惯了什么都要“争”,而美国等西方国家,则十分遵守秩序。
技巧三 反应快,说话慢
有些申请人出于紧张或过于想表达好的原因,使得说话比较快。不要急,有话慢慢说。因为很多申请人英语水平都不怎么流利,说快了,签证官不知道你说什么。同时反应要快,不要签证官问你问题,停顿太久也回答不上来。当你没听清问题时,可以礼貌地请签证官再说一遍,切忌无动于衷。
技巧四 一开口就动手
不要误会了,不是让你一开口就手舞足蹈,而是说,当你回答签证问话的时候,要主动递交证明材料,如签证官问你爸爸做什么工作时,你...
03-11
北京市2023年上半年自学考试学士学位申报工作须在2023年3月17日至20日期间完成,申报的详细流程及其他事项说明见下文通知详情,下面是出国留学网整理的“北京市高等教育自学考试2023年上半年申报学士学位的通知”,供北京考生参考阅读。
北京市高等教育自学考试2023年上半年本科专业学士学位申报工作即将进行,现将相关事宜通知如下:
一、学士学位申报流程
1.学位申报。本次学位申报时间为3月17日-20日,申报对象为符合现行学士学位申报条件的本科毕业生。申报工作实行网上办理,网址为:https://zikao.bjeea.cn(网上业务办理),考生登录“个人中心”后,在“业务办理”中点击“2023年上半年学位申报”进行申报。考生须按系统提示仔细填报各项内容,并进行网上缴费,学位评审费为100元。
2.学位照片采集。缴费成功之后,于3月21日至3月23日进行照片采集工作。办理毕业时已采集过照片的考生,无需重新采集。照片采集工作由北京美天易拍网络技术有限公司(以下简称易拍)负责,采集费用30元,由考生自理。照片采集工作采用手机小程序线上自助办理方式进行,不进行现场采集。详细流程请查看附件。如考生未按要求提交照片,或所提供照片不符合要求,视为申报无效。
3.资格审核。学士学位资格审核工作由主考学校负责,预计在6月中旬结束,无需考生参与。考生可于6月下旬登录系统查询审核结果。
4. 学位证书编号查询。考生在领取证书之前可登录自考个人中心,进入“自考信息”-“我的专业”页面,在“学位状态”栏点击“学位信息”,即可查看/下载/打印“考生学位信息表”,查询本人学位证书编号。
5. 证书发放。学位证书发放事宜详见学位申报凭单。
二 、本次学位申报的专业
1.北京理工大学、对外经济贸易大学、北京邮电大学、北京联合大学、北京建筑大学、中国传媒大学、北京外国语大学、北京石油化工学院、北京物资学院等9所学校主考的本科专业(中国人民大学学位申报工作安排在下半年)。
2.自本期起,已经取得中国人民大学工商企业管理专业(独立本科段)、会计专业(独立本科段)、行政管理专业(独立本科段)、商务管理专业(本科)四个专业本科毕业证书但未达到中国人民大学学位授予条件的考生,可在规定的学位申报期限(取得毕业证书两年)内,申报北京理工大学授予的学位。申办北京理工大学学位后不可再申报中国人民大学学士学位。
注意事项
考生须在规定时间内申报学位、缴费并采集照片,逾期不能办理。
三、咨询渠道
考生可通过电话、微信等方式进行咨询,具体咨询方式可登陆北京教育考试院网站,进入“自学考试”栏目--“咨询渠道”查看。
...
03-11
各位考生注意了!北京市高等教育自学考试2023年上半年本科专业学士学位申报工作即将进行,请各位考生提前做好准备。考试相关的工作安排通知已整理在下文了,省各位考生关注一下!下面是出国留学网整理的“北京自考北京自考2023年上半年学士学位申报公告”,供考生参考阅读。
一、学士学位申报流程
1.学位申报。本次学位申报时间为3月17日-20日,申报对象为符合现行学士学位申报条件的本科毕业生。申报工作实行网上办理,网址为:(网上业务办理),考生登录“个人中心”后,在“业务办理”中点击“2023年上半年学位申报”进行申报。考生须按系统提示仔细填报各项内容,并进行网上缴费,学位评审费为100元。
2.学位照片采集。缴费成功之后,于3月21日至3月23日进行照片采集工作。办理毕业时已采集过照片的考生,无需重新采集。照片采集工作由北京美天易拍网络技术有限公司(以下简称易拍)负责,采集费用30元,由考生自理。照片采集工作采用手机小程序线上自助办理方式进行,不进行现场采集。详细流程请查看附件。如考生未按要求提交照片,或所提供照片不符合要求,视为申报无效。
3.资格审核。学士学位资格审核工作由主考学校负责,预计在6月中旬结束,无需考生参与。考生可于6月下旬登录系统查询审核结果。
4. 学位证书编号查询。考生在领取证书之前可登录自考个人中心,进入“自考信息”-“我的专业”页面,在“学位状态”栏点击“学位信息”,即可查看/下载/打印“考生学位信息表”,查询本人学位证书编号。
5. 证书发放。学位证书发放事宜详见学位申报凭单。
二 、本次学位申报的专业
1.北京理工大学、对外经济贸易大学、北京邮电大学、北京联合大学、北京建筑大学、中国传媒大学、北京外国语大学、北京石油化工学院、北京物资学院等9所学校主考的本科专业(中国人民大学学位申报工作安排在下半年)。
2.自本期起,已经取得中国人民大学工商企业管理专业(独立本科段)、会计专业(独立本科段)、行政管理专业(独立本科段)、商务管理专业(本科)四个专业本科毕业证书但未达到中国人民大学学位授予条件的考生,可在规定的学位申报期限(取得毕业证书两年)内,申报北京理工大学授予的学位。申办北京理工大学学位后不可再申报中国人民大学学士学位。
注意事项
考生须在规定时间内申报学位、缴费并采集照片,逾期不能办理。
三、咨询渠道
考生可通过电话、微信等方式进行咨询,具体咨询方式可登陆北京教育考试院网站,进入“自学考试”栏目--“咨询渠道”查看。
附件:
北京自考学位照片采集流程推荐访问