出国留学网专题频道北京舞蹈学院高考分数线栏目,提供与北京舞蹈学院高考分数线相关的所有资讯,希望我们所做的能让您感到满意!
07-23
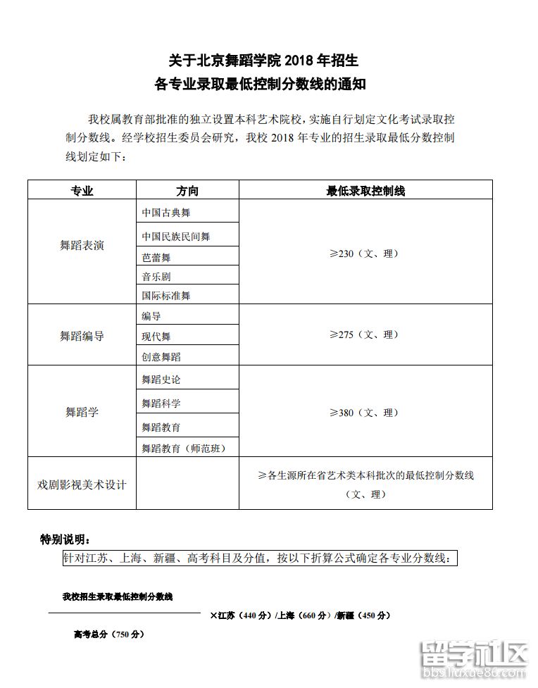
北京舞蹈学院高考分数线7月份已公布!出国留学高考网为大家提供北京舞蹈学院2018各专业高考录取最低控制分数线,更多高考资讯请关注我们网站的更新!
北京舞蹈学院2018各专业高考录取最低控制分数线

小编精心为您推荐:
08-21
出国留学高考网为大家提供北京舞蹈学院2017高考分数线,更多高考资讯请关注我们网站的更新!
北京舞蹈学院2017高考分数线

猜你喜欢:
2017年全国各省高考录取分数线及公布时间...01-16
出国留学网高考网为大家提供北京舞蹈学院2016各专业录取最低控制分数线,更多艺术高考资讯请关注我们网站的更新!
北京舞蹈学院2016各专业录取最低控制分数线

小编精心为您推荐:
2017艺考成绩查询 ...06-25
等待,用言语等待,用行动等待,用拼搏等待。六月的花朵不再属于春天,是阳光的笑脸苏醒了我们的梦。 让我们一起等待高考成绩及分数线的公布,报考北京舞蹈学院学校的考生们注意了!2015年北京舞蹈学院高考分数线还未公布,北京舞蹈学院高考分数线一般在6月下旬公布,出国留学网 高考频道为您开通2015年北京舞蹈学院高考分数线发布入口,希望对您的有所帮助。
本网站将首先发布2015年北京舞蹈学院高考分数线相关信息,请考生们随时关注 本网站的2015年北京高考分数线。
2015年北京舞蹈学院高考分数线还没有公布之前,大家可以参考[北京历年高考分数线 以及2015年各省高考分数线预测汇总及2015 年高考分数线,让自己的心里有个数,北京舞蹈学院分数线历年浮动应该不会太大的。
分数线和成绩都公布之后,就是志愿填报的时间了,6月下旬广大考生可...
北京舞蹈学院高考分数线推荐访问