出国留学网专题频道十堰中考化学试题栏目,提供与十堰中考化学试题相关的所有资讯,希望我们所做的能让您感到满意!
07-16
06-15
青霄有路终须到,金榜题名待日归。出国留学网中考频道第一时间为您公布2017年十堰中考化学试题及答案,希望对您有所帮助,欢迎您访问出国留学网浏览更多中考资讯,了解最新信息请按CTRL F5刷新页面。更多十堰中考分数线、十堰中考成绩查询、十堰中考志愿填报、十堰中考录取查询信息等信息请关注我们网站的更新!
| 2017十堰中考化学真题及答案发布入口 |
以下是十堰2017年全部科目的试题发布入口:
| 地... |
06-15
生时何必久睡,死后自会长眠。出国留学网中考频道第一时间为您公布2017十堰中考化学试题及答案,希望对您有所帮助,欢迎您访问出国留学网浏览更多中考资讯,了解最新信息请按CTRL F5刷新页面。更多十堰中考分数线、十堰中考成绩查询、十堰中考志愿填报、十堰中考录取查询信息等信息请关注我们网站的更新!
| 2017十堰中考化学真题及答案发布入口 |
以下是十堰2017年全部科目的试题发布入口:
| 地区 |
06-15
人若无志,与禽兽同类。出国留学网中考频道第一时间为您公布十堰中考化学试题及答案(2017),希望对您有所帮助,欢迎您访问出国留学网查看更多中考资讯,了解最新信息请按CTRL F5刷新页面。更多十堰中考分数线、十堰中考成绩查询、十堰中考志愿填报、十堰中考录取查询信息等信息请关注我们网站的更新!
| 2017十堰中考化学真题及答案发布入口 |
以下是十堰2017年全部科目的试题发布入口:
| 地区 |
05-10
失去金钱的人损失甚少,失去健康的人损失极多,失去勇气的人损失一切。出国留学网十堰中考化学试题及答案频道的小编会及时为广大考生提供2017年十堰中考化学试题及答案,有需要的考生可以在考题公布后刷新本页面(按ctrl加F5),希望对大家有所帮助。
| 2017十堰中考化学试题及答案发布入口 |
| 2017年十堰中考试卷及答案汇总 | ||
| 科目 | ||
04-25
世上没有绝望的处境,只有对处境绝望的人。出国留学网十堰中考化学试题及答案频道的小编会及时为广大考生提供2016年十堰中考化学试题及答案,有需要的考生可以在考题公布后刷新本页面,希望对大家有所帮助。
| 2016十堰中考化学试题及答案发布入口 |
猜你喜欢:
中考化学记忆顺口溜:化合价
一价钾钠氯氢银,二价氧钙钡镁锌,
三铝四硅五价磷;二三铁,二四碳,
二四六硫都齐全;三二四五氮都有,
二四六七锰来占,铜汞二价最常见:
氟氯溴碘本是一,特殊情况为正七。
以下是十堰2016年全部科目的试题发布入口:
07-06
07-06
07-01
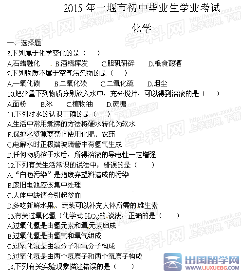
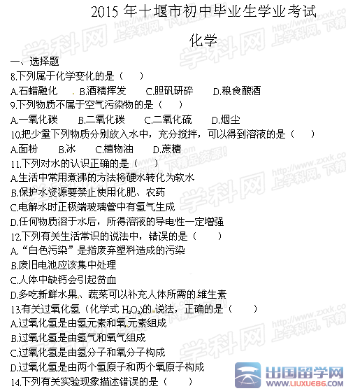
力争上游,龙腾虎跃朝气蓬勃;壮志凌云,你追我赶誓夺第一。出国留学网中考频道的小编会及时为广大考生提供2015年十堰中考化学试题,有需要的考生可以在考题公布后刷新本页面(按ctrl+F5),希望对大家有所帮助。
| 2015十堰化学中考试题发布入口 |
以下是十堰2015年全部科目的试题发布入口:
| 地区 | 中考试题 |
十堰中考化学试题推荐访问