出国留学网专题频道华东政法大学招生章程栏目,提供与华东政法大学招生章程相关的所有资讯,希望我们所做的能让您感到满意!
06-11
为了帮助考生能够更顺利的走进高考的殿堂,下面由出国留学网小编为你精心准备了“华东政法大学2020年全日制本科生招生章程”,持续关注本站将可以持续获取高考资讯!
华东政法大学2020年全日制本科生招生章程
2020年上海市普通高等学校全国统考招生章程 (秋季统一高考) | |||
一、院校全称 | |||
2016年招生章程已经公布,出国留学网高考网为大家提供2016年华东政法大学招生章程,更多高考招生信息请关注我们网站的更新!
华东政法大学2016年全日制本科生招生章程
一、学校全称
华东政法大学
二、就读校址
松江校区: 上海市松江区龙源路555号
三、层次
■本科 □高职 □专科
四、办学类型
■普通高等学校□成人高等学校
■公办高等学校□民办高等学校□独立学院
□高等专科学校□高等职业技术学校备注:
五、分专业招生人数及有关说明
分专业招生人数及有关说明详见各省(自治区、直辖市)高招办公布的招生计划。
六、预留计划数和使用原则
预留计划数为2016年我校秋季统考招生计划数的1%,用于调节各地统考上线生源的不平衡。
七、专业培养对外语考试语种的要求
日语专业要求日语或英语语种,德语专业要求德语或英语语种,英语、翻译专业要求英语语种;其他专业入学外语考试语种不限,入学后外语教学语种为英语。
八、招收男女生比例
1.列入本科提前批次招生的侦查学、边防管理、治安学专业招收女生比例不超过15%,参照教学司[2003]16号文件执行,在录取过程中具体要求可根据生源实际情况适当调整;
2.其他专业无男女比例限制。
九、 身体健康状况要求
1.列入本科提前批次招生的侦查学、边防管理、治安学专业:我校不单独组织面试和体能测试,身体条件要求为裸眼视力任何一眼不低于4.7;云南、贵州、四川、重庆、广东、广西、海南、江西八省(区)的男性考生身高应在1.68米以上,女性考生身高应在1.58米以上;其他各省份的考生,男性考生身高1.70米以上,女性考生身高1.60米以上;无色盲、色弱;无口吃;未婚,年龄在22周岁以下,在具体录取过程中,可根据生源实际情况适当调整;
2.其他专业:参照《普通高等学校招生体检工作指导意见》。
十、录取规则
1.投档:实行平行志愿的批次投档比例为1:1.05以内,服从调剂不退档;其他未实行平行志愿批次投档比例为1:1.2以内。
2.录取:进档考生的专业录取采用“级差分”原则,专业级差分为2、1、1、0、0。对专业(学校)最低录取分数线上的同分考生,则按照语文、外语、数学成绩依次进行比较予以录取。
3.学校在录取过程中均承认各省(自治区、直辖市)的加分政策。
4.报考英语、日语、翻译、德语、法学(本硕贯通卓越法律人才实验班)、法学(涉外卓越国际金融法律人才实验班)专业的上海市考生外语口试成绩要求C级(含)以上(外省市考生外语口试成绩要求按考生所在省市的规定执行,若该地区外语口试测试只有合格和不合格两个等级,则考生外语口试成绩达到合格)。
5.报考我校的江苏考生:选测科目最低成绩要求为BB,必测科目须达到4C1合格及以上等级,进档考生采取先分数后等级的排序办法。
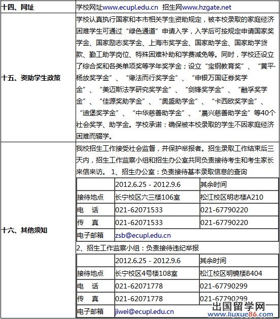
十一、收费标准
学费
1.一般专业:每生每学年5000元(沪价行[2000]第120号);
2.特殊(热门)专业:法学,每生每学年6500元(沪价行[2000]第120号);
住宿费
每...
华东政法大学招生章程推荐访问