出国留学网专题频道华东政法大学考研复试栏目,提供与华东政法大学考研复试相关的所有资讯,希望我们所做的能让您感到满意!
03-23
出国留学网考研网为大家提供华东政法大学2018考研复试录取方案,更多考研资讯请关注我们网站的更新!
华东政法大学2018考研复试录取方案
根据《教育部关于印发〈2018年全国硕士研究生招生工作管理规定〉的通知》(教学[2017]9号)和教育部公布的《2018年全国硕士研究生招生考试考生进入复试的初试成绩基本要求》文件精神,以及《华东政法大学招收全日制硕士研究生复试管理办法》(华政办[2014]163号)的规定,结合我校2018年硕士研究生招生工作的实际情况,制定本方案。
一、指导思想
复试工作是招生工作的重要组成部分,是保证生源质量的关键环节。要坚持探索和遵循科学选拔创新人才的规律;坚持德智体全面衡量和客观评价;坚持公开、公平、公正和择优录取、宁缺毋滥的原则;加强和完善监督检查机制,切实维护考生的正当权益。
二、复试的组织机构及职责
(一)学校研究生招生工作领导小组负责硕士研究生复试工作的领导和统筹管理。
(二)学院成立研究生招生工作小组,由院长担任组长,领导、统筹和协调本学院各学科专业招生复试工作。
(三)学科专业导师组成立研究生复试工作小组,由专业导师组组长担任复试工作小组组长,实行组长负责制,复试工作小组组长负责组织本复试小组开展复试工作。
复试工作小组负责对本专业硕士研究生的专业知识和综合能力测试。小组成员一般由本学科副高以上职称、无直系亲属报考的教师组成,每个复试小组成员一般不少于5人,同时配备一名复试秘书负责复试工作的现场记录等相关事宜。
(四)外语学院负责公共外语复试工作。
三、复试的基本要求
(一)学校对取得复试资格的考生进行复试,复试合格方可录取。
(二)根据教育部规定的2018年全国硕士研究生复试分数基本要求,结合生源和招生计划等情况,拟定我校学术型研究生和专业学位型研究生复试资格基本要求,从高分到低分排序,确定复试人选。复试原则上为差额复试。
(三)复试前,研究生教育院对参加复试的考生学历学位证书原件、报名材料原件及报考资格进行审查,凡未进行资格审查或资格审查未通过的考生一律不予复试和录取。对弄虚作假者,一经查实,即按有关规定取消复试或录取资格。
(四)报考“退役大学生士兵专项计划”的考生,单科、总分均达到复试分数要求,总分在学校划定的相关专业总分基础上加10分。
(五)享受少数民族照顾政策考生(工作单位在国务院公布的民族自治地方,即5个自治区、30个自治州、119个自治县(旗),且报考时申请为原单位定向就业的少数民族在职人员),总分和单科分均在所报考专业复试资格线下各降5分。
(六)参加“大学生志愿服务西部计划”、“三支一扶计划”、“农村义务教育阶段学校教师特设岗位计划”、“赴外汉语教师志愿者”等项目服务期满并考核合格的考生, 三年内参加全国硕士研究生招生考试的,初试总分加10分。
(七)高校学生应征入伍服义务兵役退役,达到报考条件后,三年内参加全国硕士研究生招生考试的考生,初试总分加10分。
(八)参加“选聘高校毕业生到村任职...
03-23
出国留学网考研网为大家提供2018年华东政法大学考研复试注意事项,更多考研资讯请关注我们网站的更新!
2018年华东政法大学考研复试注意事项
一、报到时间和地点
1、学术学位:3月24日上午7:00—9:30
地点:法律学院、国际法学院、国际金融法律学院相关专业考生在松江校区明法楼西楼一楼大厅;
经济法学院(含社会法专业)、知识产权学院、马克思主义学院、传播学院、商学院、社会发展学院、刑事司法学院、政治学与公共管理学院等专业考生在松江校区明法楼东楼一楼大厅。
2、专业学位:3月25日上午7:00—9:30
地点:法律硕士(非法学)在松江校区明法楼西楼一楼大厅。
法律硕士(法学)及其他专业学位考生在松江校区明法楼东楼一楼大厅。
公共管理硕士:3月25日上午8:30—12:00 地点:松江校区明法楼东C101、C102。
二、复试报到所需材料(资格审查)
1、身份证原件与复印件
2、本科毕业证书与学位证书原件和复印件(应届生需携带学生证)
3、大学英语四、六级证明复印件
4、同等学力需提供招生目录中所注明的的材料
资格审查合格,发放复试通知单。
三、心理测试安排时间和地点
1、学术学位:3月24日下午13:00起
2、专业学位:3月25下午13:00起
测试地点均在松江校区明珠楼四楼B412语音教室,复试批次见复试通知单。
四、外语口语和听力测试时间和地点
1、学术学位
口语:3月24日上午9:30起,下午13:30起 地点:松江校区明法楼西B、D区相关教室(分批分组进行测试,详见复试通知单)
听力:3月24日上午10:00—12:30,地点:松江校区明法楼西C相关教室(分批分组进行测试,详见复试通知单)
2、专业学位
口语:3月25日上午9:30起,下午13:30起 地点:松江校区明法楼东B,西B、D,西A相关教室(分批分组进行测试,详见复试通知单)
听力:3月25日上午10:00—12:30,地点:松江校区明法楼西C相关教室(分批分组进行测试,详见复试通知单)
3、小语种
俄语考生:3月25日下午13:30起 听力,14:00起 面试 地点:松江校区明法楼西C201。
日语考生:3月25日下午13:30起 听力,14:00起 面试 地点:松江校区明法楼西C102。
德语考生:3月25日下午13:30起 听力,14:00起 面试 地点:松江校区明法楼西C301。
注意事项:考生参加外语能力测试时必须带好身份证、复试通知、2B铅笔和橡皮,外语听力测试请提早10分钟进场等候,口语测试提前在指定教室候场。
五、专业课复试
专业面试时考生必须提交身份证、大学期间学习成绩单复印...
03-23
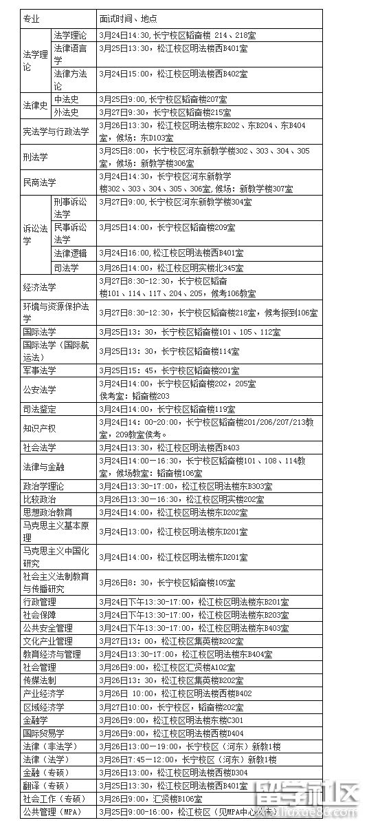
出国留学网考研网为大家提供华东政法大学2018年考研专业课复试时间安排,更多考研资讯请关注我们网站的更新!
华东政法大学2018年考研专业课复试时间安排

注意事项:
1、2018级所有专业考生均不安排笔试环节。
2、符合教育部相关加分政策的考生复试报到时需提交相关证明材料。
3、一志愿复试名单现在起可登录http://yjsbm.ecupl.edu.cn/yjszs_xsb/ 查询,4月初考生可登录此网查询复试成绩和拟录取名单。
4、拟录取考生请及时登录http://yjsbm.ecupl.edu.cn/yjszs_xsb/ 确认考生联系方式内容是否准确。该联系方式用于邮寄录取通知书,如有变化的,请及时修改。
5、长宁校区地址:上海市万航渡路1575号,轨道三、四号线至中山公园/金沙江路站下;松江校区地址:上海市龙源路555号,轨道九号线至松江大学城,转15路至华东政法大学下车。
华东政法大学研究生招生办公室
2018年3月22日
小编精心为您推荐:
华东政法大学考研复试推荐访问