出国留学网专题频道华南师范大学招生简章栏目,提供与华南师范大学招生简章相关的所有资讯,希望我们所做的能让您感到满意!
07-05
华南师范大学是一所公办本科院校,是国家“211工程”重点建设大学,入选“卓越教师培养计划”。现有思想政治教育(师范)等专业。在填报志愿之前,出国留学网小编精心准备了“2022年华南师范大学招生简章”,希望能够帮助考生们找到心仪的学府。
第一条为保证学校夏季高考招生工作顺利进行,切实维护学校和考生的合法权益,依据《中华人民共和国教育法》《中华人民共和国高等教育法》以及教育部、广东省教育厅、广东省招生委员会有关规定,结合华南师范大学招生工作实际情况,制定本章程。
第二条 学校招生工作坚持公平竞争、公正选拔、公开透明,坚持德智体美劳全面考核、综合评价、择优录取。学校招生工作接受学校纪检监察部门、考生、家长以及社会各界的监督。
第三条 学校全称:华南师范大学
第四条 学校国标代码:10574
第五条 学校地址 :华南师范大学现有石牌校区、大学城校区、南海校区、汕尾校区。
石牌校区:广州市天河区中山大道西55号,邮政编码:510631。
大学城校区:广州市番禺区广州大学城外环西路378号,邮政编码:510006。
南海校区:佛山市南海区狮山镇南海软件科技园,邮政编码:528225。
汕尾校区:汕尾市城区马宫街道,邮政编码:516622。
第六条 办学层次:本科生、硕士研究生、博士研究生
第七条 办学性质:公办普通高等学校
第八条 办学类型:全日制
第九条 学校主管单位:广东省教育厅
第十条 毕业颁证:对取得我校正式学籍的学生,在允许的修业期限内获得规定的学分,达...
08-12
当前对于研究生招生简章全国各大研招院校在陆续发放中,为方便大家及时了解全国各省市院校2020年硕士研究生招生简章,以下是出国留学网小编整理的“2020年华南师范大学心理学院硕士研究生招生简章”的相关内容,一起来看看吧!
2020年华南师范大学心理学院硕士研究生招生简章
以下是华南师范学院的具体内容:
一、华南师范大学心理学院简介
华南师范大学1996年进入国家“211工程”重点建设大学行列,学校学习氛围浓厚,校园环境优美。心理学科创建于20世纪50年代初期,1981年获批心理学专业硕士点,1984年开始招收第一届心理学专业本科生,同年教育心理学获批博士学位授予权,开始招收第一届博士研究生。在60多年的发展历程中,心理学科取得了令人瞩目的成绩。学科综合实力雄厚,根据教育部评估中心2009、2012年连续两次公布的学科评估结果,华南师范大学心理学科在全国心理学一级学科中均排名第三,仅次于北京师范大学和北京大学;2017年,教育部学位与研究生教育发展中心公布了全国第四轮学科评估的结果,华南师范大学心理学科获评A+,和北京大学、北京师范大学并列第一等级;2017年、2018年心理学科在上海软科学科排名中均位居第二。
心理学院师资队伍实力雄厚,拥有一批在国际国内享有盛誉的学者,有一支教学能力强、科研水平高的专任教师队伍:教授33人,副教授21人,博士生导师27人,硕士生导师48人(含27名博导);博士学位获得者57人,在国外、境外(香港)获得博士学位或有一年以上留学经历者43人;国家级教学名师1人,长江学者特聘教授1人,长江学者讲座教授1人,青年长江学者1人,教育部霍英东基金会青年教师奖获得者2人,全国优秀博士学位论文奖获得者4人,广东省“珠江学者”与“青年珠江学者”共9人,教育部“新世纪优秀人才”支持计划获得者5人;2018年心理学科团队获批国家首批“黄大年式教师团可以了队”;2019年,心理学院获广东省五一劳动奖章。
学院重视科学研究,学科建设取得了显著的成果,现已建成:
心理学一级学科博士学位授予权
博士后科研流动站1个
国家重点学科1个
教育部人文社会科学重点研究基地1个
国家理科基础科学研究和人才培养基地1个
国家级实验教学示范中心1个
广东省一级学科重点学科1个
广东省名牌专业1个
广东省重点实验室1个
广东省第一层次建设攀峰重点学科1个
此外,中国心理学会学校心理专业委员会、全国中小学心理健康教育指导中心、广东省中小学心理健康教育指导中心、广东省心理学会、广东省突发事件心理援助应急技术研究中心均挂靠本学院;2017年,“教育考试国家题库建设协同创新中心广东中心”依托我院正式成立。
学院拥有一流的科研条件和研究团队,重视研究生学风建设和能力养成教育,培养了一大批高质量的毕业生,培养的人才遍布全国和世界各地。学院现有全日制硕士、博士研究生501人、博士后在站人员5人、港澳台及国外硕博士研究生200多人,形成了学士—硕士—博士—博士后完整的人才培养体系。
二、招生计划与考试科目
...01-16
下面是出国留学网整理的“2018年华南师范大学美术设计类专业招生简章”,欢迎阅读参考,更多有关内容请继续关注本网站高考栏目。
2018年华南师范大学美术设计类专业招生简章
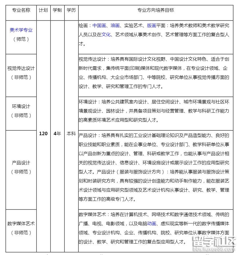
一、华南师范大学美术学院简况
华南师范大学始建于1933年,前身是广东省立勷勤大学师范学院。1996年进入国家“211工程”重点建设大学行列,2015年成为广东省人民政府和教育部共建高校,同年进入广东省高水平大学整体建设高校行列,2017年学校进入国家“世界一流学科”建设行列。美术学院位于广州市中心的石牌校区,现有美术学(师范)、视觉传达设计、产品设计、数字媒体艺术、环境设计等5个本科专业。学院办学宗旨是培养品学兼优、德智体全面发展的美术教师、美术创作、设计和理论研究人才。美术学院具有广东省特色重点学科“美术教育”、美术学硕士学位授予权、艺术硕士专业学位授予权和美术学(师范)一级学科硕士点,具备“推荐免试攻读硕士学位研究生”(简称“推免生”)资格,2017年硕士研究生录取比例(含“推免生”)达12%。
学院师资力量雄厚,现有专任教师56人,其中教授12人、副教授18人,具有博士、硕士学位的教师达89%。学院教学设备先进,美术与设计实验中心获“省级实验教学示范中心”称号。学院现有“教育部美术骨干教师培训基地”,“全国高等学校艺术学教学研究中心华南基地”、“全国高等学校艺术学教学研究中心”,是广东省层次最高、
规模最大的美术教育人才培养基地。连续多年学生的毕业就业率达100%。
二、招生计划、考试办法
1、招生计划:校考面向全国招生文史类120人(理工类无计划),考生须参加我校单独组织的专业术科校考,专业术科校考入围资格线原则上按招生计划的1∶4确定,根据各省考生入围数确定各省招生计划数。
2018年招生计划(非广东省考生)
2、报考办法:校考考生报考应符合该省的艺术类招生考试的有关要求(如有统考须参加统考并合格,符合考点要求等)并参加由我校单独组织的专业术科校考,文化考试按考生所在省(市、自治区)的要求参加“全国普通高校统一招生考试”,报考条件按教育部和相关省份的有关规定执行。
3、报名时间、考试时间、地点:

特别提醒:
①有考点的省份只接受该省考生报考,不接受跨省报考。
②广东...
01-16
下面是出国留学网整理的“2018年华南师范大学音乐舞蹈类专业招生简章”,欢迎阅读参考,更多有关内容请继续关注本网站高考栏目。
2018年华南师范大学音乐舞蹈类专业招生简章
一、华南师范大学音乐学院简况
华南师范大学始建于1933年,前身是广东省立勷勤大学师范学院。1996年进入国家“211工程 ”重点建设大学行列,2015年成为广东省人民政府和教育部共建高校,同年进入广东省高水平大学整体建设高校行列,2017年学校进入国家“世界一流学科”建设行列。音乐学院自1988年开办以来,始终坚持高起点、高标准、高速度、高质量的发展思路。1992年和1996年先后两次被国家教育部指定为全国高师音乐教育专业教改试点,1995年获得当时广东唯一的音乐学硕士学位授予点;2001年被教育部确定为国家艺术师资培训基地;2009年获得艺术硕士(MFA)专业学位招生培养资格;2011年获得音乐与舞蹈学一级学科硕士学位授予点;2012年音乐学获批广东省重点学科和省级特色专业,同时获批省级音乐与舞蹈实践教学示范中心。
音乐学院下设“三系一部一所”,即音乐教育系、音乐表演系和舞蹈系以及理论作曲部、音乐研究所。现有音乐学、音乐表演、舞蹈学三个本科专业以及音乐学硕士点1个和艺术硕士点1个。目前教职工91人,专任教师76人(其中教授18人、副教授22人、讲师24人),博士研究生导师2人,硕士研究生导师36人,具有硕士、博士学位的教师约占70%,是一支具有梯队层次和充满活力的教师队伍。全院现有全日制本科生800人,硕士研究生185人,已形成多层面、多渠道的办学规模。现有教师琴房和学生琴房各一栋,琴房总数达245间(拥有九尺施坦威三角钢琴2台,波士顿大三角钢琴2台,KAWAI三角钢琴18台,YAMAHA、KAWAI、鲍德温、珠江等钢琴250台);高标准音乐厅使用面积达3000多平方米,能容纳观众700余人;教学观摩厅能容纳观众180余人;8间高规格的舞蹈排练厅;2间合唱指挥室;12间多媒体课室;2间数码钢琴课室、1间电子琴课室;3间计算机机房等。此外,还设有高配置的电脑音乐制作室和录音棚各一间。
音乐学院拥有教学面积1.9万平方米,教学环境优美、教学设施一流、师资队伍雄厚。目前已是广东乃至华南地区同类院校中规模大、层次高、声誉好的音乐人才培养基地。
二、招生计划和考试办法
(一)招生计划
面向全国招生(文史类),除广东省联考外,校考根据各省考生专业术科考试成绩确定各省招生名额,具体招生名额最终以各省招生办公布为准。专业术科考试合格证原则上按招生计划的1:4划定。
(二)报考办法
音乐学(师范)专业广东省60名招生计划的术科成绩认可广东省音乐术科联考成绩。其它招生计划的术科成绩只认可我校校考术科成绩,但考生必须符合所在省份...
华南师范大学招生简章推荐访问