出国留学网专题频道南京审计大学考研专业目录栏目,提供与南京审计大学考研专业目录相关的所有资讯,希望我们所做的能让您感到满意!
出国留学考研网为大家提供南京审计大学2018考研专业目录,更多考研资讯请关注我们网站的更新!
南京审计大学2018考研专业目录


推荐阅读:
09-26
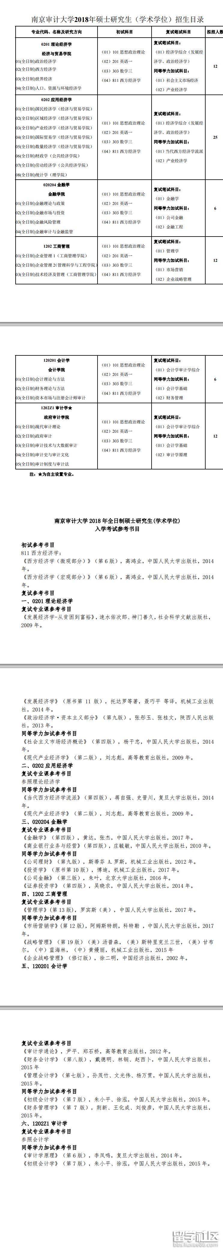
出国留学考研网为大家提供南京审计大学2018考研专业目录(学术学位),更多考研资讯请关注我们网站的更新!
南京审计大学2018考研专业目录(学术学位)

小编精心为您推荐:
2018全国硕士研究生招生单位汇总2018年考研报名费汇总<...09-26
出国留学考研网为大家提供南京审计大学2018考研专业目录(专业学位),更多考研资讯请关注我们网站的更新!
南京审计大学2018考研专业目录(专业学位)

小编精心为您推荐:
2018全国硕士研究生招生单位汇总09-26
出国留学考研网为大家提供2018南京审计大学考研招生简章及专业目录汇总,更多考研资讯请关注我们网站的更新!
| 2018南京审计大学考研招生简章及专业目录汇总 | |
| 1 | 南京审计大学2018硕士研究生(专业学位)招生简章 |
| 2 | 南京审计大学2018全日制硕士(学术学位)考研招生简章 |
| 3 | |
09-26
出国留学考研网为大家提供南京财经大学2018考研专业目录(专业硕士),更多考研资讯请关注我们网站的更新!
南京财经大学2018考研专业目录(专业硕士)

小编精心为您推荐:
2018全国硕士研究生招生单位汇总09-07
出国留学考研网为大家提供南京信息工程大学2018年考研专业目录,更多考研资讯请关注我们网站的更新!
南京信息工程大学2018年考研专业目录
南京信息工程大学享有“中国气象人才摇篮”之美誉,其前身南京气象学院始建于1960年,1978年为全国重点大学,2004年更名为南京信息工程大学,是江苏省人民政府、教育部和中国气象局三方共建,以及江苏省人民政府和国家海洋局共建的全国重点高校,具有完整的学士、硕士、博士教育培养体系,并设有博士后科研流动站。大气科学学科在教育部一级学科评估中排名全国第一,在国际上有较大影响。
网址:http://www.nuist.edu.cn 信箱:yzb@nuist.edu.cn
地址:南京市浦口区宁六路219号 邮编:210044
部门:研究生招生与就业办公室 电话:(025) 58731201
招生专业前的标记分别代表:
☆ :国家级重点学科
▲ :省(部)级重点学科
● :博士学位授予权学科
★ :一级学科内自主设置的二级学科(经国务院学位办审核备
案)
全日制硕士研究生招生专业目录
001大气科学学院 | ||
招生专业及研究方向 | 初试科目 | 复试科目 |
070601☆●气象学 01大气环流异常动力学 02季风与海陆气相互作用 03台风与中小尺度气象 04资料同化与数值预报 05气候数值模拟 06天气预报理论与方法 07短期气候预测 08气候变化与区域响应 09水文气象 | ①101思想政治理论 ②201英语一 ③601数学(理) ④805天气学(含天气分析) 或830水文学原理(限水文气象方向) | F04动力气象学(含数值预报) 或 F28普通水文气象学(限水文气象方向) 同等学力: T08大气环流 T11大气物理学 |
0706Z1★●气候系统与气候变化 01气候变化与区域响应 02短期气候诊断与预测 03区域气候变化及其模拟 04台风气候 | ①101思想政治理论 ②201英语一 ③601数学(理) ④805天气学(含天气分析) | F06气候学与气候统计 同等学力: T11大气物理学 T12地球系统导论 |
出国留学考研网为大家提供南京师范大学2018考研专业目录,更多考研资讯请关注我们网站的更新!
南京师范大学2018考研专业目录
南京师范大学2018考研专业目录>>>点击下面图片查看各学院考研专业目录
推荐阅读:
| 专业代码、名称 及研究方向 |
考试科目 | 备注 |
020101政治经济学 007经济学院 01《资本论》与当代经济分析 02全球化与中国经济发展 03经济理论与经济制度比较 |
①101思想政治理论②201英语一 ③303数学三 ④811经济学综合(政治经济学、西方经济学) |
复试笔试课程: ①当代中国社会主义经济 同等学力加试: ①马克思主义哲学原理 ②《资本论》选读 |
020102经济思想史 007经济学院 01西方经济思想史 02马克思主义经济思想史 03经济史 |
①101思想政治理论②201英语一 ③303数学三 ④812西方经济学(宏观经济学、微观经济学) |
复试笔试课程: ①西方经济学说史 同等学力加试: ①当代西方经济学流派 ②国际经济学 |
020104西方经济学 007经济学院 01微观经济学 02宏观经济学 03国际经济学 |
... |
南京审计大学考研专业目录推荐访问